本文由 爱学园平台 进行联合编辑整理输出
原作者:爱学园——莫比乌斯环
在开始描述问题之前先说点题外话,写这篇文章的初衷一方面为了构建Android知识体系,另一方面是真心觉得这个是Android面试必问的知识点。网上这方面的博客和书籍讲解这方面的知识也不少,讲的也很到位。正所谓只有自己理解了才是自己的,所以在阅读了他们的文章后,加上自己的理解特此记录一篇~,以便加深理解和记忆!如理解有误的地方请留言说明,我们一起探讨,谢谢!
联系方式:邮箱(ixiyan.li@gmail.com)
1.必备知识点
事件的分发说白了,就是用户与应用的交互过程(手指与屏幕接触)中,发生的一系列事件传递与处理过程。
1.1 事件分发涉及的对象--MotionEvent
典型事件类型:
ACTION_DOWN——手指刚触碰屏幕那一刻(按下)
ACTION_MOVE——手指在屏幕上移动(移动)
ACTION_UP——手指抬起那一刻(抬起)
一个事件序列:就是从手指按下 View 开始直到手指离开 View 产生的一系列事件。
ACTION_DOWN-> ACTION_UP
ACTION_DOWN->...ACTION_MOVE...->ACTION_UP
1.2 事件分发涉及的方法
1. dispatchTouchEvent(MotionEvent ev)
用来进行事件分发。返回结果受当前 View 的 onTouchEvent 和子 View 的 dispatchTouchEvent 方法的影响,表示是否消耗当前事件。
2. onInterceptTouchEvent(MotionEvent ev)
在上述dispatchTouchEvent方法内部调用,用来进行当前事件是否拦截校验。这里有一点要注意的地方就是如果当前View拦截了某个事件(一般指ACTION_DOWN),那么在同一个事件序列(上面讲过这个概念)当中,此方法不会被再次调用——即不会做二次拦截校验。
注:Activity和View内部没有此方法
3. onTouchEvent(MotionEvent ev)
在上述dispatchTouchEvent方法内部调用,返回结果表示是否消耗当前事件。这里同上也有一点要注意,如果当前方法返回false(不消耗),那么同一个事件序列中,当前View无法再次接收到事件。
上述方法的关系可用下面的一段伪代码表示:
public boolean dispatchTouchEvent(MotionEvetn e){
if(onInterceptTouchEvent(ev)){//是否拦截
return onTouchEvent(e);//拦截事件处理:是否消耗
}
return child.dispatchTouchEvent(e);//不拦截:子类View分发
}
通过上面的伪代码可以大致了解到事件的传递规则:对于一个根ViewGroup来说,点击事件产生后,首先会传递给它,这时它的dispatchTouchEvent就会被调用,如果这个ViewGroup的onInterceptTouchEvent方法返回true,就说明拦截当前事件,接着事件就会交给这个ViewGroup的onTouchEvent方法处理。反之onInterceptTouchEvent方法返回false,就不拦截当前事件,这时当前事件就会传递给它的子View,接着View的dispatchTouchEvent方法就会调用,如此反复直到事件最终被处理。
1.3 事件传递过程遵循如下过程
Activity -> Windown(PhoneWindow) -> DecorView(FrameLayout) -> contentView(setContentView) ->..ViewGroup..->View
2. 事件分发源码解析
根据上面了解到的事件传递的过程分析,下面我们就一步一步撕开它神秘的面纱,从内部了解它的调用关系。
2.1 Activity对点击事件的分发过程
点击事件用MontionEvent表示,当一个点击操作发生时,最先传递给当前Activity,由Activity的dispatchTouchEvent方法进行事件分发,具体的工作由Window来完成。Window会将事件传递给DecorView,DecorView一般就是当前界面的底层容器(即setContentView所设置的 View 的父容器),通过Activity.getWindow().getDecorView()可以获得。因此我们先从Activity的dispatchTouchEvent开始分析。
源码-1:Activity#dispatchTouchEvent
/**
* Called to process touch screen events. You can override this to
* intercept all touch screen events before they are dispatched to the
* window. Be sure to call this implementation for touch screen events
* that should be handled normally.
*
* @param ev The touch screen event.
*
* @return boolean Return true if this event was consumed.
*/
public boolean dispatchTouchEvent(MotionEvent ev) {
if (ev.getAction() == MotionEvent.ACTION_DOWN) {
onUserInteraction();
}
if (getWindow().superDispatchTouchEvent(ev)) {
return true;
}
return onTouchEvent(ev);
}
public boolean onTouchEvent(MotionEvent event) {
if (mWindow.shouldCloseOnTouch(this, event)) {
finish();
return true;
}
return false;
}
现在分析上述代码,通过源码了解到事件交给Activity所附属的Window进行分发,如果getWindow().superDispatchTouchEvent(ev)返回true,事件到此结束,返回false,说明下级所有View的onTouchEvent都返回了false,则Activity的onTouchEvent将会被调用(如上)
通过上面了解到getWindow().superDispatchTouchEvent(ev)这个才是分发的关键,看源码:
源码-2:Window#superDispatchTouchEvent
/**
* Abstract base class for a top-level window look and behavior policy. An
* instance of this class should be used as the top-level view added to the
* window manager. It provides standard UI policies such as a background, title
* area, default key processing, etc.
*
* <p>The only existing implementation of this abstract class is
* android.view.PhoneWindow, which you should instantiate when needing a
* Window.
*/
public abstract class Window {
/**
* Used by custom windows, such as Dialog, to pass the touch screen event
* further down the view hierarchy. Application developers should
* not need to implement or call this.
*
*/
public abstract boolean superDispatchTouchEvent(MotionEvent event);
...
}
看上面贴的源码发现贴了好多注释说明,因为这里Window是个抽象类,那么它的实现类是什么呢,是PhoneWindow,为什么呢?到这里您可以详细阅读下上面Window类的说明,发现此处已经指明了Window的唯一实现就是android.view.PhoneWindow,好家伙,隐藏的够深的,那么请移驾,谢谢~
源码-3:PhoneWindow#superDispatchTouchEvent相关代码
// This is the top-level view of the window, containing the window decor.
private DecorView mDecor;
@Override
public boolean superDispatchTouchEvent(MotionEvent event) {
return mDecor.superDispatchTouchEvent(event);
}
到这里逻辑就清晰了吧!虽然代码只有一行,但已经足以说明问题了,此处具体逻辑移交给DecorView(这就是我们前面说的窗口的顶级View-->ViewGroup),即Activity#setContentView设置的View就是DecorView的子View。目前事件传递到了DecorView这里,由于DecorVieW即成自FrameLayout且是父View,那么得出结论--最终事件会传递给View,到这一步并不是我们的重点,事件如何通过顶级View进行传递消费才是我们的重头戏,请继续,谢谢~
2.2 顶级View对点击事件的分发过程
关于点击事件如何在View中进行分发,上面已经做了描述,这里就直接上ViewGroup源码,源码如下:
dispatchTouchEvent方法内容较多分如下几个片段说明:
源码-4:ViewGroup#dispatchTouchEvent——拦截逻辑处理
// Handle an initial down.
if (actionMasked == MotionEvent.ACTION_DOWN) {
// Throw away all previous state when starting a new touch gesture.
// The framework may have dropped the up or cancel event for the previous gesture
// due to an app switch, ANR, or some other state change.
cancelAndClearTouchTargets(ev);
resetTouchState();
}
// Check for interception.
final boolean intercepted;
if (actionMasked == MotionEvent.ACTION_DOWN
|| mFirstTouchTarget != null) {
final boolean disallowIntercept = (mGroupFlags & FLAG_DISALLOW_INTERCEPT) != 0;
if (!disallowIntercept) {
intercepted = onInterceptTouchEvent(ev);
ev.setAction(action); // restore action in case it was changed
} else {
intercepted = false;
}
} else {
// There are no touch targets and this action is not an initial down
// so this view group continues to intercept touches.
intercepted = true;
}
- 是否拦截条件:事件类型为
ACTION_DOWN || mFirstTouchTarget != null; - mFirstTouchTarget:每次开始(
ACTION_DOWN)都会被初始化为null,当事件由ViewGroup的子元素成功处理时,它指向子元素; - 当事件由
ViewGroup拦截时,条件mFirstTouchTarget != null不成立,即当ACTION_MOVE和ACTION_UP事件到来时,由于第一条拦截条件不满足,则onInterceptTouchEvent不再调用:应证了一旦当前View拦截事件,那么同一事件序列的其它事件都不再进行拦截校验,直接交给它处理。 FLAG_DISALLOW_INTERCEPT标记位:这个标记位一旦设置后(requestDisallowInterceptTouchEvent),ViewGroup将无法拦截除了ACTION_DOWN以外的其它点击事件(ACTION_DOWN事件会重置此标记位,将导致子View中设置的这个标记位无效)。- 面对
ACTION_DOWN事件时,ViewGroup总是会调用自己的onInterceptTouchEvent方法来询问自己是否要拦截事件,这一点从上面的源码中可以看出来。
源码-5:ViewGroup#dispatchTouchEvent——初始化
// Handle an initial down.
if (actionMasked == MotionEvent.ACTION_DOWN) {
// Throw away all previous state when starting a new touch gesture.
// The framework may have dropped the up or cancel event for the previous gesture
// due to an app switch, ANR, or some other state change.
cancelAndClearTouchTargets(ev);//重置 mFirstTouchTarget = null
resetTouchState();//重置FLAG_DISALLOW_INTERCEPT标记位
}
从上面的代码可以看出,ViewGroup会在ACTION_DOWN事件到来时会做重置状态的操作,因此子View调用requestDisallowInterceptTouchEvent并不能影响ViewGroup对ACTION_DOWN事件的处理。
总结:
ViewGroup决定拦截事件(ACTION_DOWN)后,那么后续的点击事件将会默认交给它处理且不再调用它的onInterceptTouchEvent方法。FLAG_DISALLOW_INTERCEPT这个标志的作用是让ViewGroup不再拦截事件,当然前提是ViewGroup不拦截ACTION_DOWN事件。FLAG_DISALLOW_INTERCEPT为解决滑动冲突解决提供了新的思路。
源码-6:ViewGroup#dispatchTouchEvent——不拦截,遍历子View
final int childrenCount = mChildrenCount;
if (newTouchTarget == null && childrenCount != 0) {
final float x = ev.getX(actionIndex);
final float y = ev.getY(actionIndex);
// Find a child that can receive the event.
// Scan children from front to back.
final ArrayList<View> preorderedList = buildTouchDispatchChildList();
final boolean customOrder = preorderedList == null
&& isChildrenDrawingOrderEnabled();
final View[] children = mChildren;
for (int i = childrenCount - 1; i >= 0; i--) {
final int childIndex = getAndVerifyPreorderedIndex(
childrenCount, i, customOrder);
final View child = getAndVerifyPreorderedView(
preorderedList, children, childIndex);
// If there is a view that has accessibility focus we want it
// to get the event first and if not handled we will perform a
// normal dispatch. We may do a double iteration but this is
// safer given the timeframe.
if (childWithAccessibilityFocus != null) {
if (childWithAccessibilityFocus != child) {
continue;
}
childWithAccessibilityFocus = null;
i = childrenCount - 1;
}
if (!canViewReceivePointerEvents(child)
|| !isTransformedTouchPointInView(x, y, child, null)) {
ev.setTargetAccessibilityFocus(false);
continue;
}
newTouchTarget = getTouchTarget(child);
if (newTouchTarget != null) {
// Child is already receiving touch within its bounds.
// Give it the new pointer in addition to the ones it is handling.
newTouchTarget.pointerIdBits |= idBitsToAssign;
break;
}
resetCancelNextUpFlag(child);
if (dispatchTransformedTouchEvent(ev, false, child, idBitsToAssign)) {//*子元素调用dispatchTouchEvent方法*
// Child wants to receive touch within its bounds.
mLastTouchDownTime = ev.getDownTime();
if (preorderedList != null) {
// childIndex points into presorted list, find original index
for (int j = 0; j < childrenCount; j++) {
if (children[childIndex] == mChildren[j]) {
mLastTouchDownIndex = j;
break;
}
}
} else {
mLastTouchDownIndex = childIndex;
}
mLastTouchDownX = ev.getX();
mLastTouchDownY = ev.getY();
//保存当前子View:mFirstTouchTarget
newTouchTarget = addTouchTarget(child, idBitsToAssign);
alreadyDispatchedToNewTouchTarget = true;
break;
}
// The accessibility focus did not handle the event, so clear
// the flag and do a normal dispatch to all children.
ev.setTargetAccessibilityFocus(false);
}
if (preorderedList != null) preorderedList.clear();
//...
}
源码-7:ViewGroup#dispatchTouchEvent——子View下发主要逻辑调用
/**
* Transforms a motion event into the coordinate space of a particular child view,
* filters out irrelevant pointer ids, and overrides its action if necessary.
* If child is null, assumes the MotionEvent will be sent to this ViewGroup instead.
*/
private boolean dispatchTransformedTouchEvent(MotionEvent event, boolean cancel,
View child, int desiredPointerIdBits) {
final boolean handled;
// Canceling motions is a special case. We do not need to perform any transformations
// or filtering. The important part is the action, not the contents.
final int oldAction = event.getAction();
if (cancel || oldAction == MotionEvent.ACTION_CANCEL) {
event.setAction(MotionEvent.ACTION_CANCEL);
if (child == null) {
handled = super.dispatchTouchEvent(event);
} else {
handled = child.dispatchTouchEvent(event);
}
event.setAction(oldAction);
return handled;
}
//...
}
子View是否能够接收点击事件有以下两点衡量:
- 子元素是否在播放动画
- 点击事件的坐标是否落在子元素的区域内
上面这部分代码说明的是ViewGroup不拦截情况下,事件向子View下发的过程.即主要调用方法为dispatchTransformedTouchEvent,它的内部实际上调用的就是子元素的dispatchTouchEvent方法(可通过上面的源码-7看得出来).通过具体分析可看出,如果child.dispatchTouchEvent(event)返回true,那么mFirstTouchTarget(addTouchTarget方法内部操作)就会被赋值同时跳出for循环,这里是否对mFirstTouchTarget赋值,将会影响ViewGroup的拦截策略,如下所示:
源码-8:ViewGroup#dispatchTouchEvent——赋值mFirstTouchTarget
/**
* Adds a touch target for specified child to the beginning of the list.
* Assumes the target child is not already present.
*/
private TouchTarget addTouchTarget(@NonNull View child, int pointerIdBits) {
final TouchTarget target = TouchTarget.obtain(child, pointerIdBits);
target.next = mFirstTouchTarget;
mFirstTouchTarget = target;
return target;
}
mFirstTouchTarget如果为null,将会默认拦截接下来同一序列的所有事件。(不做二次拦截校验)
遍历所有子元素,都没有处理包含两种情况:
ViewGroup没有子元素;- 子元素处理了点击事件,但是所有的子元素都没有消耗事件。
此时ViewGroup将会调用super.dispatchTouchEvent(evet),这一点可以从上述源码-8可以看出,很显然这里ViewGroup继承自View,所以这里就转到View的dispatchTouchEvent方法,即点击事件交由View处理,那么请继续看下面的分析。
2.3 View对点击事件的处理过程
View(不包含ViewGroup)对点击事件的处理稍微简单,它没有onInterceptTouchEvent方法且无法向下传递事件,只能自己处理,请看它的dispatchTouchEvent方法,如下:
源码-9:View#dispatchTouchEvent——View点击事件处理
/**
* Pass the touch screen motion event down to the target view, or this
* view if it is the target.
*
* @param event The motion event to be dispatched.
* @return True if the event was handled by the view, false otherwise.
*/
public boolean dispatchTouchEvent(MotionEvent event) {
// If the event should be handled by accessibility focus first.
//...
boolean result = false;
//...
if (onFilterTouchEventForSecurity(event)) {
if ((mViewFlags & ENABLED_MASK) == ENABLED && handleScrollBarDragging(event)) {
result = true;
}
//noinspection SimplifiableIfStatement
ListenerInfo li = mListenerInfo;
if (li != null && li.mOnTouchListener != null
&& (mViewFlags & ENABLED_MASK) == ENABLED
&& li.mOnTouchListener.onTouch(this, event)) {
result = true;
}
if (!result && onTouchEvent(event)) {
result = true;
}
}
//...
return result;
}
从上面的代码可以看出:OnTouchListener的onTouch比onTouchEvent(event)优先级高,如果设置了OnTouchListener且mOnTouchListener.onTouch返回true那么onTouchEvent(event)将不会调用,反之将会调用onTouchEvent(event),见下文:
源码-10:View#onTouchEvent——点击事件具体处理
public boolean onTouchEvent(MotionEvent event) {
final float x = event.getX();
final float y = event.getY();
final int viewFlags = mViewFlags;
final int action = event.getAction();
final boolean clickable = ((viewFlags & CLICKABLE) == CLICKABLE
|| (viewFlags & LONG_CLICKABLE) == LONG_CLICKABLE)
|| (viewFlags & CONTEXT_CLICKABLE) == CONTEXT_CLICKABLE;
if ((viewFlags & ENABLED_MASK) == DISABLED) {
if (action == MotionEvent.ACTION_UP && (mPrivateFlags & PFLAG_PRESSED) != 0) {
setPressed(false);
}
mPrivateFlags3 &= ~PFLAG3_FINGER_DOWN;
// A disabled view that is clickable still consumes the touch
// events, it just does not respond to them.
return clickable;
}
if (mTouchDelegate != null) {
if (mTouchDelegate.onTouchEvent(event)) {
return true;
}
}
if (clickable || (viewFlags & TOOLTIP) == TOOLTIP) {
switch (action) {
case MotionEvent.ACTION_UP:
mPrivateFlags3 &= ~PFLAG3_FINGER_DOWN;
if ((viewFlags & TOOLTIP) == TOOLTIP) {
handleTooltipUp();
}
if (!clickable) {
removeTapCallback();
removeLongPressCallback();
mInContextButtonPress = false;
mHasPerformedLongPress = false;
mIgnoreNextUpEvent = false;
break;
}
boolean prepressed = (mPrivateFlags & PFLAG_PREPRESSED) != 0;
if ((mPrivateFlags & PFLAG_PRESSED) != 0 || prepressed) {
// take focus if we do not have it already and we should in
// touch mode.
boolean focusTaken = false;
if (isFocusable() && isFocusableInTouchMode() && !isFocused()) {
focusTaken = requestFocus();
}
if (prepressed) {
// The button is being released before we actually
// showed it as pressed. Make it show the pressed
// state now (before scheduling the click) to ensure
// the user sees it.
setPressed(true, x, y);
}
if (!mHasPerformedLongPress && !mIgnoreNextUpEvent) {
// This is a tap, so remove the longpress check
removeLongPressCallback();
// Only perform take click actions if we were in the pressed state
if (!focusTaken) {
// Use a Runnable and post this rather than calling
// performClick directly. This lets other visual state
// of the view update before click actions start.
if (mPerformClick == null) {
mPerformClick = new PerformClick();
}
if (!post(mPerformClick)) {
performClick();
}
}
}
if (mUnsetPressedState == null) {
mUnsetPressedState = new UnsetPressedState();
}
if (prepressed) {
postDelayed(mUnsetPressedState,
ViewConfiguration.getPressedStateDuration());
} else if (!post(mUnsetPressedState)) {
// If the post failed, unpress right now
mUnsetPressedState.run();
}
removeTapCallback();
}
mIgnoreNextUpEvent = false;
break;
//...
}
return true;
}
return false;
}
从上面的代码看出:影响事件的消耗因素有两个:CLICKABLE和LONG_CLICKABLE只要有一个为true,那么它就会消耗这个事件,即onTouchEvent方法返回true,实际调用方法为performClick();,在其内部调用OnClickListener#onClick方法。
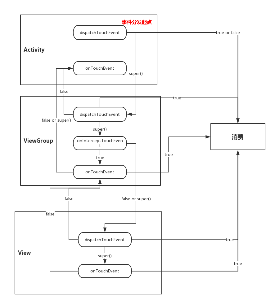
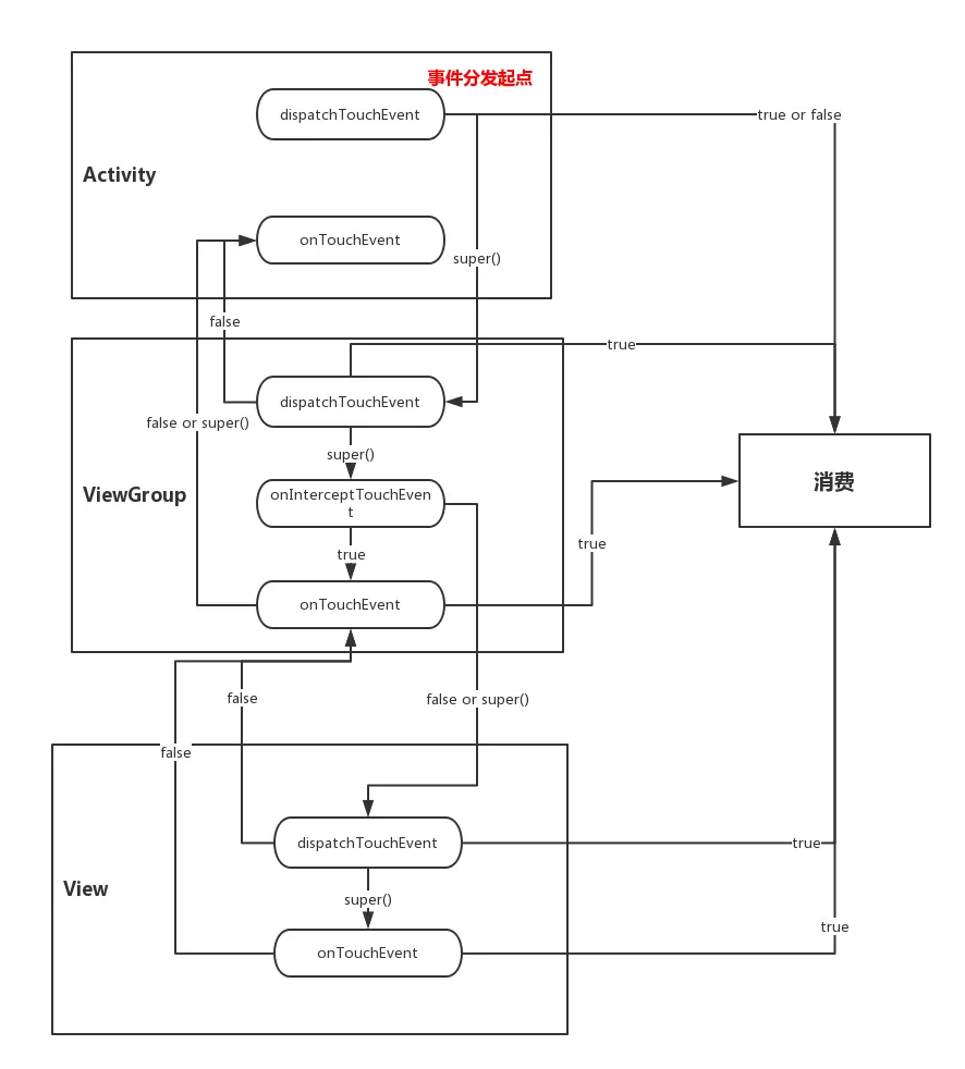
到此点击事件的分发机制的源码分析就完了,但是Android 的学习才刚开始,还有很长的路要走,下面附上从别处盗来的图,觉得不错可以看下
2.4 View事件分发流程图示例图

参考相关文章与相关书籍
书籍:任玉刚的《Android开发艺术探索》
若果您觉得写得还不错的话,请抬手点个赞吧😜。