Vue vs React

512 阅读6分钟

React、Vue大比武

相同点

React 和 Vue 有许多相似之处,它们都有:

  • 使用 Virtual DOM,有自己的diff渲染算法
  • 提供了响应式 (Reactive) 和组件化 (Composable) 的视图组件。
  • 将注意力集中保持在核心库,而将其他功能如路由和全局状态管理交给相关的库。

1、diff算法

React

react的diff算法分为3个策略:

  • dom节点跨层级操作很少,忽略不计
  • 拥有相同类的两个组件生成相同的树结构,不同类的两个组件生成不同的树结构
  • 同一层级的子节点通过唯一的id区分(key)
tree diff

为了优化效率,旧树和新树只比较同一层级的节点,遍历一次:

  • 发现节点在旧树存在,新树不存在了,直接删除节点及其下的子节点
  • 发现节点在新树存在,旧树不存在,直接创建新节点及其下的子节点 对于跨层级操作,不是移动操作,而是删除旧节点,创建新节点及其下的子节点

component diff

  • 组件类型不变,按照tree diff策略进行diff
  • 如果不是,则判断为dirty component,直接替换(删除+创建)
  • 用户可以通过componentShouldUpdate里判断是否进行diff算法

element diff

提供3个节点操作类型:插入,移动,删除 根据index来对比,不一样,则删除创建,一样,则跳过,操作冗余。 这里引入唯一id(key)的概念来做性能优化

  • 遍历新树,通过key来判断新旧树上是否都存有相同的节点,如果有,判断当前节点的下标(index)
  if(oldIndex < lastIndex) {
      // 不移动
  } else {
      // 移动
  }
  • 如果新树存在,旧树不存在,直接创建新节点
  • 如果旧树存在,新树不存在,直接删除新节点

Vue

Vue的diff算法大致和React的差不多,或者说是业界公认的虚拟dom diff算法最佳实践是:

  • 只对新旧树上同一层级的节点进行比较

  • 删除新树不存在,旧树存在的节点

  • 创建旧树不存在,新树存在的节点 不同点:

  • old子节点和new子节点各有两个头尾的变量StartIdx和EndIdx,它们的2个变量相互比较,一共有4种比较方式(start->start,start->end,end->start,end->end)。

  • 一旦匹配成功,真实的dom节点位置以new子节点的下标为准,创建的子节点下标以new子节点的下标为准。

  • 如果4种比较都没匹配,如果设置了key,就会用key进行比较,在比较的过程中,变量会往中间靠,一旦StartIdx>EndIdx表明old子节点和new子节点至少有一个已经遍历完了,就会结束比较。

总结

Vue和React的diff算法上:

  • tree diff 、component的diff是很接近的,都是删除新树不存在,旧树存在的节点,创建旧树不存在,新树存在的节点。
  • 在element diff上
    • React采用的是基于key的顺序优化,从左到右依次比对,oldIndex < lastIndex ? 移动 : 不移动。
    • Vue采用的是首尾对比。位置都以新节点下标为准

2、生命周期

  • Vue的生命周期

Vue的生命周期

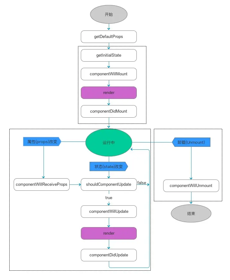
  • React的生命周期

React的生命周期

  • react

    • first Render : getDefaultProps -> getInitialState -> componentWillMount -> render -> componenntDidMount
    • state change : shouldComponentUpdate -> componentWillUpdate -> render ->componentDidUpdate
    • props change : componentWillReceiveProps -> shouldComponentUpdate -> componentWillUpdate -> render ->componentDidUpdate
    • Unmount : componentWillUnmount
    • second Render: getInitialState -> componentWillMount -> render -> componenntDidMount
  • Vue

    • first Render : beforeCreate -> data -> created -> beforeMount -> mounted
    • data change : beforeUpdate -> updated
    • Unmount : beforeDestory -> destoryed

setState vs 双向绑定

  • React

1、在钩子函数里调用setState

在钩子函数里调用setState

2、setState是同步?异步?

  • setState 只在合成事件和钩子函数中是“异步”的,在原生事件和 setTimeout 中都是同步的。

  • setState的“异步”并不是说内部由异步代码实现,其实本身执行的过程和代码都是同步的,只是合成事件和钩子函数的调用顺序在更新之前,导致在合成事件和钩子函数中没法立马拿到更新后的值,形式了所谓的“异步”。

  • 可以通过第二个参数 setState(partialState, callback) 中的callback拿到更新后的结果。

  • setState 的批量更新优化也是建立在“异步”(合成事件、钩子函数)之上的,在原生事件和setTimeout 中不会批量更新,在“异步”中如果对同一个值进行多次 setState , setState 的批量更新策略会对其进行覆盖,取最后一次的执行,如果是同时 setState 多个不同的值,在更新时会对其进行合并批量更新。

  • isBatchingUpdates = true 为批量更新状态

  • Vue

vue官方文档示意图

vue双向绑定

大致可以分为3个阶段:

  • vue在created前对data进行处理,调用defineReactive方法,用来劫持并监听所有属性,如果有变动的,就通知订阅者。
  • 当订阅者收到属性的变化通知并执行相应的函数,从而通知解析器Compile。
  • 解析器Compile,可以扫描和解析每个节点的相关指令,更新数据。

性能优化

  • React 在 React 应用中,当某个组件的状态发生变化时,它会以该组件为根,重新渲染整个组件子树。

    • PureComponent + immutable + shouldComponentUpdate

    • 列表组件的key

    • Performance + react-addons-perf观察react的性能(react16不再支持)

    • Performance + Profiler观察react组件的性能(react16.5后开始支持)

    • dynamic router

      • react-router v3
      export default (app, registerModel) => ({
        breadcrumbName: '',
        path: '',
        getChildRoutes(location, cb) {
          Promise.all([ import('url')])
          .then(modules => {
              cb(null, modules.map(module => module.routes(app, registerModel)))
            })
        },
        getComponents(nextState, cb) {
          import('url').then(container => {
              cb(null, container.default)
            })
        },
        onEnter(nextState, replace, callback) {}
      })
      
      
      • react-router v4 + react-loadable
      loadable({
          loader: this.props.loader,
          timeout: 10000,
          loading: this.props.loading || Loading
        })
      
  • Vue

    得益于 Vue 的 响应式系统 和 虚拟 DOM 系统 ,Vue 在渲染组件的过程中能自动追踪数据的依赖,并精确知晓数据更新的时候哪个组件需要重新渲染,渲染之后也会经过虚拟 DOM diff 之后才会真正更新到 DOM 上,Vue 应用的开发者一般不需要做额外的优化工作,粒度会比React更小。

    • 扁平化vuex store树
    • 路由懒加载
      new VueRouter({
        routes: [
          { path: '/foo', component: () => import('./Foo.vue') }
        ]
      })
      

JSX vs Templates

1、JSX

  • 最大限度使用js来构建视图、更加灵活
  • 可以结合eslint、ts等进行编写规范、类型检查
  • 有一定的学习成本
  • css in js

2、Templates

  • 更接近传统开发模式,迁移成本低
  • 提供了很多vue定制的指令
  • vue在2.0后也支持jsx,需要通过babel配置
  • 通过scoped来设置组件作用域内的CSS

生态

packages Vue React
状态管理 vuex mobx redux mobx rematch dva
路由 vue-router react-router
第三方库总数 18423 68149

mixin vs HOC

mixin vs HOC

1、mixin

  • 官方定义:mixins是一种分发 Vue 组件中可复用功能的非常灵活的方式。当组件使用混入对象时,所有混入对象的选项将被混入该组件本身的选项。
  • 数据对象在内部会进行浅合并 (一层属性深度),在和组件的数据发生冲突时以组件数据优先
  • 破坏了原有组件的封装性、可能造成命名冲突

2、HOC

  • 官方定义:a higher-order component is a function that takes a component and returns a new component.
  • 注入新的props
  • 包裹组件
  • 反向继承 + 劫持渲染

最后

推荐一下自己的个人公众号:前端精读(每日定时推送一篇前端好文)

前端每日精读