首页
沸点
课程
数据标注
HOT
AI Coding
更多
直播
活动
APP
插件
直播
活动
APP
插件
搜索历史
清空
创作者中心
写文章
发沸点
写笔记
写代码
草稿箱
创作灵感
查看更多
登录
注册
HashMap图解
晓小麦
2018-10-26
229
阅读1分钟
数据结构
put
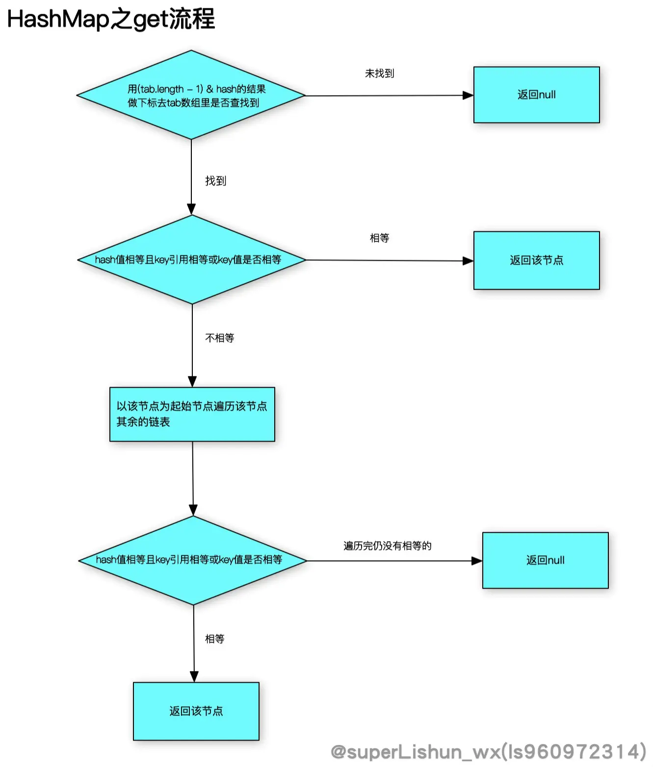
get
resize
晓小麦
高级开发工程师
4
文章
7.4k
阅读
14
粉丝
目录
收起
数据结构
put
get
resize