
一、获客阶段要统计哪些数据?
获客阶段的数据分析要关注哪些内容:

在获客阶段,通过数据分析主要解决3个问题:
1. 你的广告费有没有带来真实的转化
通常我们在统计付费推广效果时,都会衡量渠道转化ROI,简单说就是每个用户转化花了多少钱,但是无法看出是否转化了有效用户。
因此:在统计维度上除了关注下载量、新增用户量,还要关注1次访问用户,如果1次访问用户量过多,说明渠道不精准。
通过各渠道转化ROI的对比和不同付费方式的转化ROI对比,找出最具性价比的推广渠道,同时关注有效ROI,从用户价值的角度衡量转化效果。
2. 新增用户量受哪些因素影响
通过对下载量、新增用户量等数据的统计,各维度数据需要取平均值,关注该维度数据与平均值的对比、与昨日数据对比,观察变化因素。
同时,为了找出影响因素,在推广条件相同(相同渠道推广花费相同,比如都没有付费)下,对比不同月份、星期几以及24小时不同时间的变化情况,分析时间因素对数据的影响。
3. 衡量曝光量与下载量之间的关系
曝光代表产品品牌露出,下载代表获得实际用户增长,通过对下载转化率的分析,观察不同渠道各需要多少次曝光才能带来一次下载。
同时,对下载转化率的分析还需要从推广标题、关键词、详情描述等内容角度触发,观察不同内容对数据的影响,找出最优的推广文案。
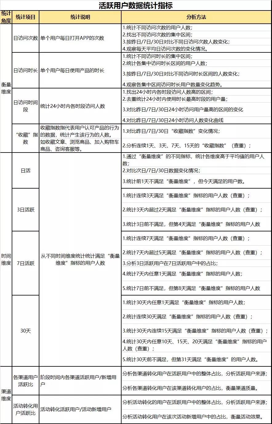
二、活跃用户数据有哪些统计维度,要如何分析?
活跃用户的数据分析要关注哪些内容:

针对活跃用户的数据分析,可以解决4个问题:
1. 定义活跃用户指标
在上表中的“衡量维度”数据是通过访问时长、会话次数等维度衡量活跃用户的不同维度,可以分析出各自维度的平均值及高于平均值的用户数量。
而“收藏指数”是指反馈用户对产品产生真正使用行为的数据维度,收藏代表用户对内容的认可,不同产品的“收藏指数”定义不同,如电商产品以“加入购物车”或“浏览3个商品详情页”作为衡量维度,通过用户行为来定义“活跃用户”的标准。
2. 通过活跃用户变化反馈产品健康度
通过日活、3日活跃、7日活跃、30日活跃等不同时间维度的活跃用户变化情况,反馈阶段时间内产品运营策略的正确性以及产品内容、服务的用户满意度。
3. 统计“回流”用户数据变化
不同时间维度分析中都有一个“回流”数据,即通过分析几日前不活跃但今日活跃的用户,观察3日回流、7日回流、30日回流的用户变化情况。
4. 衡量活动质量与活跃用户来源
通过分析各渠道、活动转化用户中的活跃用户占比,衡量渠道效果,同时分析各渠道、活动转化的活跃用户在整体用户中的占比,分析活跃用户来源。
三、留存用户要统计哪些数据?

1. 如何定义留存用户?
留存用户是指某个用户群体在一段时间内对产品有访问行为,留存用户的定义有2种方式:
- 常规的方式:阶段时间内有任意访问行为的用户即为留存用户;
- 需要用户有一定访问行为:例如浏览时间多长、访问几次、访问哪些页面。
对于留存用户,建议采取第一种定义方式,阶段时间内有任意访问行为,代表用户对产品还有印象,就有促活的可能。
2. 留存用户分析有哪些价值?
留存用户量的统计在于衡量产品的用户规模,而精细化运营的留存用户分析,需要通过留存用户找出提升用户留存的方法。
留存用户分析有3个重点方向:
(1)发现留存用户特征
基于用户行为特征,如浏览时长、领取过优惠券等群体或特殊行为特征,分析不同特征下的留存用户量,找出高留存特征与低留存特征,同时基于一个特征找出提升留存的值。
如通过用户使用时长分析留存用户特征,日使用10分钟、15分钟、20分钟、30分钟等不同时间段的留存用户有哪些区别,观察出对留存影响较显著的时间维度。
如某日新增用户中用15分钟的用户留存率较使用10分钟的用户留存率显著提升了20%,那么应以用户使用时长15分钟作为提升用户留存率的标准。
(2)发现渠道转化用户留存特征
通过对不同渠道转化用户的留存率分析,发现渠道对用户留存的影响因素,判断不同渠道的用户喜好与对产品的需求。
(3)分析会话流失节点
会话流失节点是指用户在一次访问过程中的退出页面,算为一次会话流失。通过分析高流失的页面,找出用户流失的产品因素,进而优化相关内容。
总结
新增、活跃、留存3个阶段的数据统计目的在于通过数据真实反馈APP在用户使用体验中的数据化反馈,通过细分每个维度的统计指标,找到新增后行为特征、活跃用户活跃特征、留存用户的留存特征,从而提升新增、活跃、留存3个维度的数据表现。
作者:诸葛io,微信公众号:诸葛io
本文由 @诸葛io 原创发布于人人都是产品经理。未经许可,禁止转载。