YOHO的诚意之作——城市潮流生活指南mars

245 阅读19分钟
原文链接: www.woshipm.com

一、mars是什么?

提起“mars”,同学们的脑海里浮现的可能不是一款互联网产品,在搜索引擎中没有刻意的引流,很容易因为简单的关键词被引申成其他含义。她的兄弟产品”YOHO!BUY有货”可能更为人熟知,事实上他们都隶属于YOHO社区。

YOHO一词来源于young与soho的结合,定位为潮流品牌分享社区,通过个人、兴趣、轻博客的概念,为潮流人士提供新鲜的资讯和沟通交流的平台。鼓励和支持年轻人各种兴趣爱好,展示年轻人新鲜个性生活。

旗下数款形态各异调性鲜明的产品线共同构成品牌矩阵,在年轻人心中深深烙下“潮流”的印记。

1. 在线产品

  • YOHO!BUY有货:b2m2c商城,潮流品牌电子商务平台
  • YOHO!BLK:有货的“天猫”版
  • YOHO!NOW:潮流资讯社区
  • mars:潮流生活方式内容社区

2. 纸媒

  • 《YOHO!潮流志》:定位于年轻男性受众的潮流媒体
  • 《YOHO!GIRL》:为内心独立,倡导自由的年轻女性提供衣食住行的全方位指南

3. 活动平台&新零售解决方案

  • YO’HOOD:全球潮流新品嘉年华,提供线上线下一体化的消费方式

mars的slogan是新鲜好去处

通过对品质门店、潮流活动的推荐、游玩路线的规划以及连接用户交流经验心得;帮助用户探索“城市”这座森林。

二、为什么要做mars?

1. 历史进程

2012年开始,我国进入精致消费阶段。

08年金融危机之后,海外市场需求迅速下滑,中国一方面依靠房地产支撑基础工业,另一方面迎合互联网高速发展的趋势进入精致消费阶段。

随着80、90后群体成为消费主力军,年轻人开始反感于品牌消费阶段整齐划一的消费活动,越来越多的人开始倾向于更个性化的消费模式。同时,随着物质的不断丰富,高品质的产品也越来越受到青睐

2010年诞生了微博、2011年诞生了微信,互联网与智能手机的普及带动中国的信息传播和消费渠道发生翻天覆地的变化。

以阿里、京东为代表的电商平台弱化了品牌,更强调个性化、实时性和用户反馈。2012年滴滴打车开始崛起、2015年共享单车横空出世,2016年“新零售”被资本追捧,以共享消费、体验消费为理念的新型消费模式引领中国消费市场。

人们需要的不再仅仅是产品带来的功能,在必须消费品获得基本满足之后,中国消费者开始进入精致生活的全新领域。

2017年时尚产业的环境将出现改善,尤其是对每个细分市场与产品类别的主要市场竞争者来说尤为如此。

惠型品牌与轻奢品牌或将成为赢家,二者增长分别超过行业平均水平3.0%至4.0%以及3.5%至4.5%,然而全部细分市场(折扣市场除外)应能收获轻微销售增长改善,在0.5%至1.5%左右。

2017年,消费者的需求和消费习惯会变得越来越复杂,也越来越受到科技的影响,变得史无前例地难以预测。他们变得更精明,相互之间的联系也更深入,要求也更多。

在时尚的生意里,中国消费者的地位举足轻重。这里有不断增加的中产阶级群体,不断增长的手机端消费。麦肯锡认为,2015年—2025年,中国的中上层阶级人数将占到全球的28%,而美国只会占到其中3%。

城市化是一个趋势。在新兴市场中,一批新兴快速增长的城市正在变得富有,为消费者提供购物中心,使其首次成为时尚发展的中心。在过去30年,有4亿中国人移居到城市,他们为时尚公司的发展提供了新机会。

时尚业产品类别发展预计将与整体行业平均水平相符,但最大赢家将是渠道战略连贯一致与价值观明确的公司。

(数据来源:The State of Fashion 2017&2017年中国精致生活行业报告)

2. 自身发展

YOHO倡导积极健康、全球化的潮流生活方式。

简单来说,想要引导用户的生活方式,势必要从衣食住行四个核心纬度切入。

“衣“是YOHO最突出也是商业模式最成熟的领域,而想要在食住行上做文章,在起步阶段势必要避开已经千帆过尽的红海俨然已成“死海“的OTA 、O2O、出行领域,而且追逐潮流这种自我实现的需求在生理、安全需求面前往往不堪一击。

所以避开烧钱又成长缓慢的重模式,做已经轻车熟路的内容社区是最理想的选择。

虽然没办法实现严丝合缝的生活方式闭环,但是可以避免重模式下的各种隐患,不断夯实品牌形象。

另一个原因,笔者认为更重要,也是体现YOHO野心所在:YOHO在互联网最知名的产品就是有货,B2C电商,属性是平台。

作为平台,核心就是连接好供需双方,促成交易;需要制定清晰的流程,标准的规范。作为平台,要稳定,不能太有个性,不能喧宾夺主。就算一直向用户输出潮流理念,也不免让人觉得是营销说辞。

用户在平台上消费,也无法确定是因为商家品牌、价格、还是对平台品牌的认可;成熟的商业模式成为了突出品牌个性的掣肘。所以YOHO打造没有明确商业模式,脱离上下游,仅以内容吸引用户的mars,使用户更清晰的看见mars,记住YOHO。

三、mars做给谁

潮流内容社区,受众必然是潮人和想成为潮人的人。潮人一般是指引领时尚,富有个性,思想超前的人。

先入为主的是衣着穿戴这种最直观的视觉载体;潮流的内核是不跟风,做自己的态度,注重内涵和创新。所以潮人的特点是独立思考,享受独特体验,懂得辨别品质,勇于实践,乐于展示自我。

潮人本身就很有想法,特立独行,不具备普世性,可以作为种子用户,但是在不借助外力的情况下,群体规模不会显著增长。真正能让mars壮大的,是那些想成为潮人的用户群体,他们对于潮流内容的需求也更加旺盛。

1. “潮流”会使人盲从

明星、网红甚至是社区里的KOL都有可能让你心水种草的物件一夜之间烂大街。

身穿PLAY脚踩Yzzey,因为有川久保玲和侃爷的加成,可以让你走起路来感觉脚底生风,随后就在地铁上发现撞衫撞鞋;背着三宅一生的包包走街串巷,路边的大姐觉得是她在拼多多上买的山寨同款。

2. “潮流”耦合在日常生活中

纸媒盛行时,潮流杂志的编辑也只是拿着维持温饱的薪水。在有货上下了订单的人可能正坐在沙县小吃里。不会恰好有那么一群“城会玩”时时刻刻与YOHO的理念不谋而合。

3. “潮流”的概念尚未普及

“无印良品没有性价比”,“supreme只会到处印LOGO”这种吐槽屡见不鲜。罗子雄在《如何成为一名优秀设计师》公开课上早就提及,国民审美水平尚未达到入门阶段。教育用户对于设计价值以及潮流的认知这件事还任重道远。

4. 用户需要被教育

现在熬夜看苹果发布会,去线下店排队的果粉可能若干年前用着国产山寨机不亦乐乎。以前用户不知道,没得选;现在他们愿意为更好的品质和体验买单。

因此mars的核心用户群体可以宽泛的定义在年轻人群体。只要他们对潮流生活感兴趣,就具备被转化的潜质。

最终核心用户群体的形成,是需要mars去教育的,要展示给用户看,什么是潮流生活方式。培养出一批独立思考,享受独特体验,懂得辨别品质,勇于实践,乐于展示自我的用户,因为他们的转变因素来源于mars,所以对于社区更加认同更有粘性更有动机反哺UGC。平台便拥有了造血能力,通过口碑自发传播,吸引有相同特质的人在平台上沉淀。hhhhhh

四、mars的核心场景

1. 约会

女神答应了你一起约会&旅游,你要通过高质量的游玩内容和有条不紊的线路规划,展示出自己诚恳的态度和干练的能力,让女神获得流连忘返的体验,建立自己真诚有趣懂规划的理想男友人设。

2. 聚会

老家同学来看你,你想满足他们对于诗和远方的期待,让他们感叹大城市的八街九陌,维持自己在异国他乡辛苦打拼的动力。

3. 消费

加班加到麻木,想唤醒自己在这城市中继续生活下去的勇气,通过新鲜感的刺激捕捉福至心灵的须臾。不想再纠结折扣和满减,心安理得的享受溢价体验,犒劳自己获得慰藉。

4. 旅行

三五好友节假日小聚,目之所及没有地方让你心驰神往。要放松就不想花太多精力纠结去哪里玩什么,要积累谈资就想找有话题性,值得推荐的地方。

查看攻略中的门店介绍及路线规划,降低选择成本。提前了解可以获得哪些体验以及拍下什么风景的照片,在词汇匮乏无以名状时,可以借助评价中的措辞表达自己的感受,发表在社交平台。

五、mars满足的需求

潮流的概念尚未普及之前,人们追逐潮流的核心诉求是满足虚荣心。

潮流生活方式,就是把他“朋友圈”中的生活搬到现实中。mars要做的便是指导用户体验潮流生活方式,以此普及概念,让用户发自内心接受而不再随波逐流,让用户享受于此,感到放松和慰藉。

  • 找到好去处,获得优质体验,提升生活品质。
  • 与同好小伙伴交流心得体验,结交朋友。

六、mars如何引导用户探索城市潮流生活

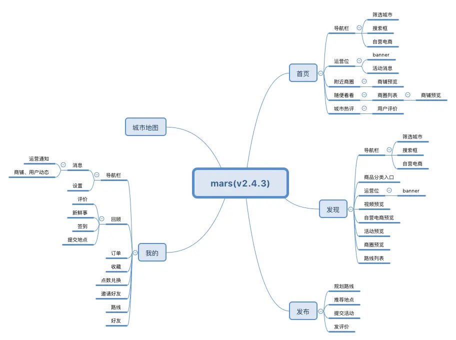
1. 产品架构

2. 核心功能

(1)门店资讯

用户可切换城市查看对应内容,当定位在当前城市时,feed流优先展示“你附近的”商圈。

每个商圈模块有一张封面图和5个推荐门店预览,可进入商圈详情查看商圈内的门店列表,或直接点击具体门店查看该门店的图文介绍。

查看商圈之后,是“猜你喜欢”,颗粒度从商圈细化到具体门店,预览展示该门店的名称、评分和3张实景照片。可点击进入详情,查看门店图文介绍。

在看完商圈和推荐门店,如果还没有心仪的去处,则继续下滑查看“城市热评”,查看同好小伙伴亲身体验之后的分享和评价。

在feed中,有多种路径详细了解门店信息,在官方推荐的“你附近的”&“猜你喜欢”点击商圈,可以查看该商圈内所有门店和评价,满足通过LBS挑选去处的用户。

点击门店模块,进入详情介绍,在阅读官方图文内容的同时,可以了解到人均消费,详细地址,用户评价等信息,帮助用户明确消费意愿。准备出发时,可以在详情页进行地图导航。到店以后可以签到和提交门店活动、发表评价、留下自己的动态。如果现在不想出发,可以收藏和分享门店信息。

mars通过为门店店主提供免费小程序码的方式吸引商家主动合作,顾客扫码可以增加门店在社区中的热度和入选mars榜单,无形中验证和建立B端对于社区的认知。在不涉及商业模式的前提下,门店的评分真实性也可以得到一定程度的保障。

对于门店品类的整理,足以展示内容的专业性。在社区中,可以看到在传统O2O社区无法被定义的个性门店。对此类门店的搜罗,是社区打造差异化,建立内容壁垒的关键所在。

(2)CityHub城市地图

通过LBS的方式查看、发表动态。

城市地图是引导用户输出UGC的重要功能,选择预设主题和地点即可像在其他社交平台一样发布动态;如果想展示更多信息,还可以添加图片和门店。

查看城市地图时,可以搜索或者根据预设主题筛选。用户可以看到自己的卡通形象站在地图对应的位置,身边是附近的人发布的动态,可以直观了解周围的人都在做什么。这种展示方式,给人一种生活在同一片星空下的既视感,从心理上拉近用户之间的距离,降低交流门槛。

发布动态时,最重要的是动态的内容,以及所属主题和地点,方便查看的人判断,让动态表达的信息更聚焦。

发布过程中没有刻意强调门店,在用户愿意分享门店信息时,可以为该门店打分,标注人均消费。这是面向C端的收集门店信息的渠道,通常用户愿意分享的都是他们喜欢的门店,少数是吐槽,两种心情的表达都是有价值的信息。

(3)发现

首页feed流和城市地图都是以LBS为核心,满足用户当下了解资讯和发表感想的需求,引导用户完成短时间内说走就走的行程。发现则是帮助用户规划固定时间段内较长时间的行程。
发现着重展示门店、活动、商圈和线路。

其中商圈的展示与首页中有所不同,发现的商圈预览中没有门店预览,而是展示该商圈的推荐门店数量。这与线路形成的效果是一样的,门店之间通过商圈或线路产生关联,共用形成的价值链条对用户的吸引力远远大于独立店门在用户面前依次展示。

强如美团也想要通过出行业务增加覆盖场景,据笔者不负责任的胡乱推测:mars如果打造城市潮流体验路线,报名成组拼车沿路线吃喝玩乐买,在这个场景中用户会有很大付费意愿。这里的“行”对于用户来说,不是出行的“方式”,而是达到下一站目的地的“结果”。

用户还可以在社区中查看和提交各类活动,与门店的逻辑一致,mars并未参与,仅提供展示空间。

与门店稍显不同的是:用户到店后可以签到和评价,构成了内容的闭环;活动只能查看信息,通过点赞表达想去的意愿,并没有基于该活动的讨论和评价,稍显遗憾。用户对活动内容的咨询、参加完活动的感想以及与同活动中的用户交流讨论,信息量和沟通欲望都远胜于在一家门店消费的场景。

这是一个很容易引导UGC的渠道,建议增加。

对于门店品类的整理,可以展示内容的专业性,对于活动来说同样如此。

在急功近利充满焦虑的大环境下,普通人下决心出来玩就已经背负了一定程度的心理负担了,很少有人再去仔细研究娱乐的详细内容了。对活动内容的专业展示,不仅提高用户做判断的效率,更是直观的向用户普及潮流生活的概念,让用户了解关键节点,自己选择把哪些点扩散成面。

发现满足了用户在两种心态下的需求。有的时候,用户只想去心中100分的店或者参加某个心仪的活动,这趟行程只为这家店或这场活动。有的时候,就算一路都是不熟悉或者80分的店,用户也愿意去逛逛,就算没有特别向往的店,还是可以得到新鲜感的刺激和发现好店的可能性。

七、mars的运营浅析

1. 内容运营

作为以内容创造壁垒,背负普及潮流生活方式使命的社区,内容自然是重中之重。

在首页和发现中,最显眼的位置都设置了专题模块,帮助用户摆脱选择恐惧症,在“好去处Top20排行榜”等各类专题的引导下做出判断。

发现中还有短视频的入口,通过图文和视频的方式向用户宣传潮流理念。mars还推出了《城市生活指南》手册作为商品,售价不菲,足以见其对内容的定位以及自信。

mars的启动页文案从“每天,全球百万年轻人和你一起,探索城市潮流生活”变成了“我们每年飞行50万英里,四处check in,为你探索新鲜好去处。”

可以看出mars对于社区中内容运营的理念,从侧重UGC转变成侧重PGC。

对于mars来说,最重要的是通过内容展示什么是潮流生活方式,重要的体验而不局限于某个门店或某场活动。为了社区的调性保持鲜明,社区中的体验内容以PGC为主,通过体验表达态度。而体验的载体——门店或活动,并不是最重要的内容,因此没有明显发力,在体验的过程中自然而然的汇总以及通过用户提交获得。

2. 用户运营

诚如上文所言,社区要以官方输出的专业内容为核心,因此用户在社区中的角色都是内容消费者。

虽然用户可以发布线路、提交活动、推荐地点,发布评价;但是其中前三个都只是展示出物理上客观存在的事实,并没有表达态度;而发布评价这项常见功能,其他用户关心的是评价内容,对发布人的感知往往被弱化。

在门店评价以及活动地图中,用户可以通过点赞、评论等方式进行交流互动。成功邀请好友加入社区,可以获得礼品兑换券。

3. 活动运营

mars 会不定期的举行各种线下活动,吸引用户的不仅仅是活动内容本身,在活动中,还有与内容编辑奔现的机会。

2017年,mars与 Nespresso 在上海举行了咖啡品鉴会;创建了 YO’HOOD 潮流展的mars Planet 市集;与洛杉矶旅游局联合选出了洛杉矶旅游大使;在三里屯集结了京城的各路萌宠,一起享用一道美味的周末下午茶。

活动的周期并不规律,也不频繁。但是保证了内容编辑们有足够的精力与用户互动,获得反馈。

八、用户反馈

1. 评分

评分表现非常可观,93.7%的用户给出了5星好评。说明mars的用户群体非常聚焦,不感兴趣的用户不会过多体验,感兴趣的用户对产品价值和用户体验非常认可。

2. 评价

最近3个月没有收到用户的差评。在好评中,用户普遍的反应是喜欢产品的设计,无论是功能还是视觉。在无目的浏览时,觉得是很时尚很有逼格的内容资讯;在出门前规划时,觉得是很专业很方便的工具指南。

END

起了这么一个不利于SEO&SEM的名字,勉强以内容形成薄弱的线上闭环,一群内容编辑因为热爱不断的为用户探索城市中的潮流地点。

相对于那些通过一篇软文引起用户焦虑促成下单的产品,mars教育用户的决心和诚意肉眼可见。

用户对于产品的改观,很多时候是从商业化开始的。在mars面前,有两个鲜明的例子:

  1. 妥协内容深度和社区氛围换取用户量,通过流量变现和知识付费盈利的知乎
  2. 基于用户兴趣,从ACG拓展到泛娱乐,提供符合品牌调性的周边商品和增值服务的B站

mars在探索商业化时,更应该向B站学习,保持住品牌调性,留住并不断扩大信仰用户规模。

在各类形式的内容资讯产品不断轰炸,让用户在碎片化时间沉浸;在O2O生活服务见缝插针,让用户越来越便利也越来越懒惰的环境下。希望更多的用户被mars普及,走到户外探索积极健康的生活方式。

 

本文由 @紫原新之助 原创发布于人人都是产品经理。未经许可,禁止转载。