为什么你的MySQL性能差?死代码牵连问题解决了吗?

326 阅读5分钟
原文链接: dbaplus.cn
MySQL存储过程、函数和触发器是开发人员常打交道的三大名词,但是,这三个过程可能会对数据库性能造成严重影响,尤其是函数中出现“死”代码时,其它两个过程都会受到牵连。以下是作者进行的一些基本测试,通过对比更好地衡量三者对数据库性能的影响。

 

触发器和存储过程对性能影响的重要原因是函数“死”代码。尽管所有开发人员都知道“死”代码(永远不会被运行的代码)不应该出现在代码行中,但可能并不清楚一行“死”代码到底可以对性能造成多大影响。

 

“死”代码会显著减缓函数运行、存储过程和触发器的响应时间,因此我们必须认真清理不需要的代码,以下是具体示例:

 

分析MySQL存储过程函数  

 

让我们比较以下四个简单的存储函数(在MySQL 5.7中):

 

函数1

 

该函数只是声明一个r变量并返回它的值,这是一个虚函数。

 

函数2

 

该函数调用另一个函数 levenshtein_limit_n(计算levenshtein距离)。但是,由于IF 1=2条件永远不会成立,因此这段代码永远不会被执行,这与函数1的返回结果类似。 

 

函数3

 

函数3看起来很复杂,总共有四个条件,但因为这些条件永远不会成立,因此同样是“死”代码调用,结果与函数2和函数1相同。

 

函数4

 

该函数与函数3情况相同,selectdoes_not_exit依旧不会被运行。

 

虽然所有函数最终返回的r值都为0,但这四段函数的性能有非常大的差异,为了衡量性能变化,我们使用benchmark功能对性能进行测试,在运行相同的1M次之后,四个函数的性能结果如下:

 

 

我们可以看到fun 1只需要运行1.75 sec,具有一个死代码调用的fun 2需要运行2.45 sec,而func 3(有四个永不执行的死代码调用)运行速度比func 1()慢近3倍,func 3_nope()的响应时间与func 3()完全相同。

 

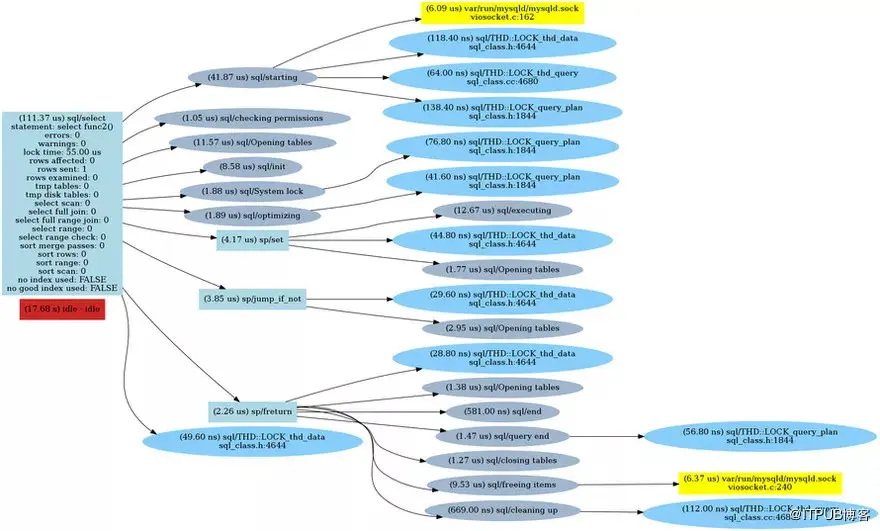
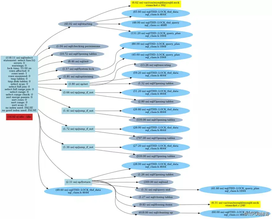
可视化函数的所有系统调用  

 

要弄清楚函数调用过程发生了什么,我们可以使用performance_schema / sys模式创建一个带有 ps_trace_thread() procedure的跟踪。

 

获取MySQL连接的thread_id:

 

 

在另一个连接中通过thread_id = 49运行ps_trace_thread:

 

 

此时切换到原始连接(thread_id = 49)并运行:

 

 

sys.ps_trace_thread收集数据(10秒钟,在此期间我运行了select func1()),然后它完成了集合并创建了点文件:

 

 

我为上面的所有函数重复了这些步骤,然后创建了命令图表。

 

结果如下:

 

Func1():

 

Func2():

 

Func3():

 

正如我们所看到的,每个“if”检查都有一个sp / jump_if_not调用,后跟一个打开表的语句。因此,解析“IF”条件就会对性能产生影响。

 

对于MySQL 8.0,我们还可以看到存储过程的MySQL源代码文档,这些文档记录了它的实现方式,如下:

 

  • 流量分析优化;

  • 生成代码后,优化低级sp_instr指令。

 

优化主要集中在两方面:

 

  • 死代码删除;

  • 跳转快捷方式。

 

这两个优化是一起执行的,因为它们都涉及图表中流量分析的问题,代表生成的代码。实现这些优化的代码是sp_head :: optimize()。

 

但是,这并不能解释为什么会执行“opening tables”,因此,我向官网提交了一个bug——MySQL Bug #91585。

MySQL Bug #91585链接:

https://bugs.mysql.com/bug.php?id=91585

 

“死”代码如何影响触发器性能?  

 

当然,如果我们执行的函数不太多,我们可能注意不到这些性能上的差异,但是它会在触发器内部产生影响。假设我们在表上有一个触发器,每次更新该表时,它都会执行触发器来更新字段。比如,假设我们有一个名为“form”的表,我们只需要更新它的创建日期:

 

 

现在我们创建一个触发器,它将调用我们的虚函数func1():

 

 

请记住:重复更新不会更改新的结果,因为我们没有在触发器中做任何事情。

 

 

如果再添加一个虚拟触发器就会增加两倍的开销,即便触发器没有运行任何函数,同样会引起减速:

 

 

现在,让我们使用func3(它具有“死”代码,但功能相当于func1):

 

 

如果,我们从触发器内的函数func3运行代码(而不是调用函数)将加快更新速度:

 

 

内存分配  

 

即使代码永远不会被运行,MySQL仍然需要分析每次执行解析存储的过程或触发器代码,并预先为其留出足够的内存,这可能会导致内存泄漏,比如MySQL Bug #86821所描述的。

参考链接:https://bugs.mysql.com/bug.php?id=86821

 

结论  

 

存储过程和触发器事件在执行时会被解析,即使是永不运行的“死”代码也会显著影响批量操作的性能(例如,在触发器内运行时)。这意味着通过设置“flag”来禁用触发器(例如,if @trigger_disable =0 then ...)仍然会影响批量操作的性能。

 

 

作者: 赵钰莹

来源:

http://blog.itpub.net/31077337/viewspace-2158337

dbaplus社群欢迎广大技术人员投稿,投稿邮箱:editor@dbaplus.cn