前言:
在上一篇文章中,我们已经在K8S集群部署了Jenkins、Harbor和EFK。作为本系列最后一篇文章,将通过实际案例串联所有的基础软件服务,基于K8S做DevOps。
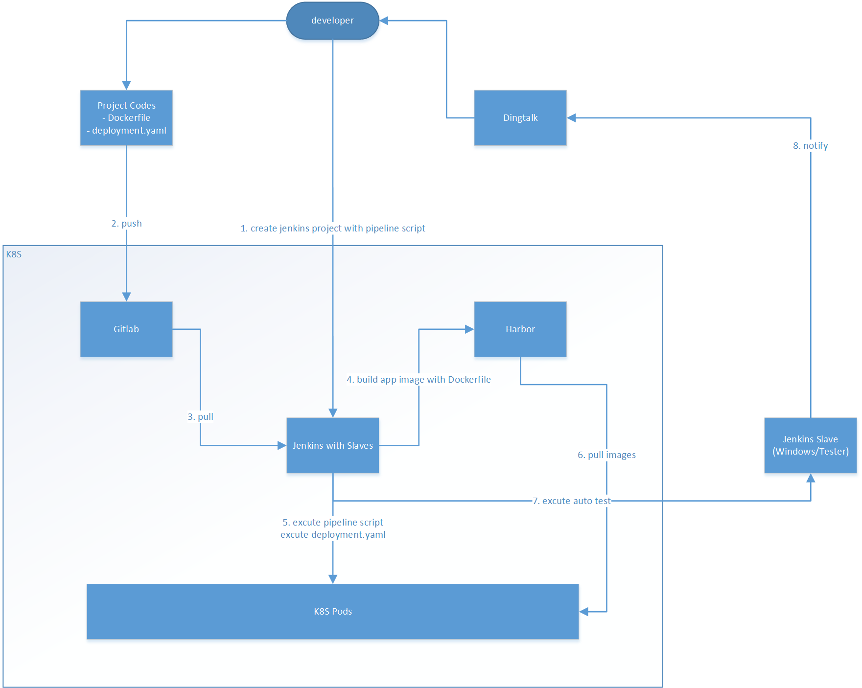
整体的业务流程如下图所示:

一、一机多Jenkins Slave
由于业务需要,我们的自动化测试需要基于windows做web功能测试,每一个测试任务独占一个windows用户桌面,所以我们首先要给Jenkins配置几个Windows的Slave Node.在我之前的post《持续集成CI实施指南三–jenkins集成测试》中详细讲解了给Jenkins添加Node的方法步骤。 本篇无需重复,但这里主要讲的是,如何在一台Windows服务器上搭建多个Jenkins Node,供多用户使用。
- 在目标机上建立多个用户,如下图所示:

- 用Administrator用户安装JDK
- 在Jenkins的节点管理建立三个Node,分别为WinTester01、WinTester02、WinTester03,配置如下

- 在目标机的Administrator,用IE打开Jenkins并进入节点管理,在WinTester01、WinTester02、WinTester03中分别点击“Launch”启动Slave

- 确认启动成功后,点击“File”下的“Install as service”

- 三个Slave都启动后,可以在服务管理器看到

- 除了Jenkins Slave1无需配置,Slave2和Slave3都需要右键进入属性,修改登录用户分别为JenkinsSlave2和JenkinsSlave3

通过上面的配置,可以在一台目标机部署三个用户对应三个Jenkins Slave以满足我们的业务需求。
二、 二次开发Jenkins 钉钉通知插件
在整个DevOps的业务流程图上,我们想使用钉钉作为通知方式,相比邮件而言,实时性和扩展性都很高。在2018年4月,Jenkins的钉钉通知插件有两款,分别是Dingding JSON Pusher和Dingding notification plugin,前者长期未更新,已经不能使用,后者可以在非Pipeline模式下使用,对于Pipeline则有一些问题。虽然目前,Dingding notification plugin已经更新到1.9版本并支持了Pipeline,但在当时,我们不得不在1.4版本的基础上做二次开发。
整体开发经过参考《Jenkins项目实战之-钉钉提醒插件二次开发举例》,总体来说还是比较简单:
- 修改”src/main/java/com/ztbsuper/dingtalk/DingTalkNotifier.java”,钉钉的消息API类型有文本、link、markdown、card等,我们这里把通知接口改成文本类型
public class DingTalkNotifier extends Notifier implements SimpleBuildStep { private String accessToken; private String message; private String imageUrl; private String messageUrl; @DataBoundConstructor public DingTalkNotifier(String accessToken, String message, String imageUrl, String messageUrl) { this.accessToken = accessToken; //钉钉的accesstoken this.message = message; //消息主体 this.imageUrl = imageUrl; //缩略图 this.messageUrl = messageUrl; //消息的链接来源,一般是jenkins的build url } public String getAccessToken() { return accessToken; } public String getMessage() { return message; } public String getImageUrl() { return imageUrl; } public String getMessageUrl() { return messageUrl; } @Override public void perform(@Nonnull Run<?, ?> run, @Nonnull FilePath filePath, @Nonnull Launcher launcher, @Nonnull TaskListener taskListener) throws InterruptedException, IOException { String buildInfo = run.getFullDisplayName(); if (!StringUtils.isBlank(message)) { sendMessage(LinkMessage.builder() .title(buildInfo) .picUrl(imageUrl) .text(message) .messageUrl(messageUrl) .build()); } } private void sendMessage(DingMessage message) { DingTalkClient dingTalkClient = DingTalkClient.getInstance(); try { dingTalkClient.sendMessage(accessToken, message); } catch (IOException e) { e.printStackTrace(); } } @Override public BuildStepMonitor getRequiredMonitorService() { return BuildStepMonitor.NONE; } @Symbol("dingTalk") @Extension public static final class DescriptorImpl extends BuildStepDescriptor<Publisher> { @Override public boolean isApplicable(Class<? extends AbstractProject> aClass) { return true; } @Nonnull @Override public String getDisplayName() { return Messages.DingTalkNotifier_DescriptorImpl_DisplayName(); } } } - 用maven打包
maven需要安装java环境,为了方便,我直接run一个maven的docker image,编译完成后把hpi文件send出来
- 在jenkins的插件管理页面上传hpi文件

- 在钉钉群中开启自定义机器人

- 找到accesstoken

- 在jenkins pipeline中可以使用以下命令发送信息到钉钉群
dingTalk accessToken:"2fccafaexxxx",message:"信息",imageUrl:"图片地址",messageUrl:"消息链接"
三、 DevOps解决方案
针对每一个软件项目增加部署目录,目录结构如下:
- _deploy
- master
- deployment.yaml
- Dockerfile
- other files
- test
- deployment.yaml
- Dockerfile
- other files
- master
master和test文件夹用于区分测试环境与生产环境的部署配置
Dockerfile和other files用于生成应用或服务的镜像
如前端vue和nodejs项目的Dockerfile:
# 前端项目运行环境的Image,从Harbor获取
FROM xxx/xxx/frontend:1.0.0
RUN mkdir -p /workspace/build && mkdir -p /workspace/run
COPY . /workspace/build
# 编译,生成执行文件,并删除源文件
RUN cd /workspace/build/frontend && \
cnpm install && \
npm run test && \
cp -r /workspace/build/app/* /workspace/run && \
rm -rf /workspace/build && \
cd /workspace/run && \
cnpm install
# 运行项目,用npm run test或run prod区分测试和生产环境
CMD cd /workspace/run && npm run test
又如dotnet core项目的Dockerfile:
# dotnet项目编译环境的Image,从Harbor获取
FROM xxx/xxx/aspnetcore-build:2 AS builder
WORKDIR /app
COPY . .
# 编译
RUN cd /app/xxx
RUN pwd && ls -al && dotnet restore
RUN dotnet publish -c Release -o publish
# dotnet项目运行环境的Image,从Harbor获取
FROM xxx/xxx/aspnetcore:2
WORKDIR /publish
COPY --from=builder /app/xxx/publish .
# 重命名配置文件,中缀test、prod用于区分测试环境和生产环境
RUN mv appsettings.test.json appsettings.json
# 运行
ENTRYPOINT ["dotnet", "xxx.dll"]
deployent.yaml用于执行应用或服务在k8s上的部署
由于deployment有很多配置项可以抽离成公共配置,所以deployment的配置有很多占位变量,占位变量用两个#中间加变量名表示,如下所示:
apiVersion: v1
kind: Namespace
metadata:
name: #namespace#
labels:
name: #namespace#
---
apiVersion: v1
data:
.dockerconfigjson: xxxxxxxxxxxxxxxxxxxxxx
kind: Secret
metadata:
name: regcred
namespace: #namespace#
type: kubernetes.io/dockerconfigjson
---
apiVersion: extensions/v1beta1
kind: Deployment
metadata:
name: #app#-deploy
namespace: #namespace#
labels:
app: #app#-deploy
spec:
replicas: #replicas#
strategy:
type: Recreate
template:
metadata:
labels:
app: #app#
spec:
containers:
- image: #image#
name: #app#
ports:
- containerPort: #port#
name: #app#
securityContext:
privileged: #privileged#
volumeMounts:
- name: log-volume
mountPath: #log#
- image: #filebeatImage#
name: filebeat
args: [
"-c", "/etc/filebeat.yml"
]
securityContext:
runAsUser: 0
volumeMounts:
- name: config
mountPath: /etc/filebeat.yml
readOnly: true
subPath: filebeat.yml
- name: log-volume
mountPath: /var/log/container/
volumes:
- name: config
configMap:
defaultMode: 0600
name: filebeat-config
- name: log-volume
emptyDir: {}
imagePullSecrets:
- name: regcred
---
apiVersion: v1
kind: ConfigMap
metadata:
name: filebeat-config
namespace: #namespace#
labels:
app: filebeat
data:
filebeat.yml: |-
filebeat.inputs:
- type: log
enabled: true
paths:
- /var/log/container/*.log
output.elasticsearch:
hosts: ["#es#"]
tags: ["#namespace#-#app#"]
---
apiVersion: v1
kind: Service
metadata:
name: #app#-service
namespace: #namespace#
labels:
app: #app#-service
spec:
ports:
- port: 80
targetPort: #port#
selector:
app: #app#
---
apiVersion: extensions/v1beta1
kind: Ingress
metadata:
name: #app#-ingress
namespace: #namespace#
annotations:
nginx.ingress.kubernetes.io/proxy-body-size: "0"
nginx.ingress.kubernetes.io/rewrite-target: /
spec:
rules:
- host: #host#
http:
paths:
- path: #urlPath#
backend:
serviceName: #app#-service
servicePort: 80
其中几个关键变量的解释如下:
- dockerconfigjson:因为所有的镜像需要从Harbor获取,而Harbor的镜像如果设置为私有权限,就需要提供身份验证,这里的dockerconfigjson就是Harbor的身份信息。生成dockerconfigjson的方法如下:
- 进入K8S任何一个节点,删除” ~/.docker/config.json ” 文件
- 使用命令” docker login harbor地址”登录harbor
- 通过命令” cat ~/.docker/config.json “可以看到harbor的身份验证信息
- 使用命令” cat /root/.docker/config.json | base64 -w 0 “对信息编码,将生成后的编码填写到deployment.yaml的dockerconfigjson节点即可
- namespace:同一个项目的不同k8s组件应置于同一个namespace,所以namespace可统一配置,在我们的项目实践中,生产环境的namespace为” 项目名 “,测试环境的namespace为” 项目名-test “
- app:应用或服务名称
- image:应用或服务的镜像地址
- replicas:副本数量
- port:应用或服务的Pod开放端口
- log:应用或服务的日志路径,在本系列的第二篇文章中,提到我们的日志方案是给每个应用或服务配一个filebeat,放在同一Pod中,这里只需告知应用或服务的日志的绝对路径,filebeat就能将日志传递到ES中,日志的tag命名方式为” namespace-app”
- host:在本系列的第一篇文章中,讲了使用nginx ingress做服务暴露与负载。这里的host就是给nginx ingress设置的域名,端口默认都是80,如果需要https,则在外层使用阿里云SLB转发
- urlPath:很多情况下,如微服务,需要通过相同的域名,不同的一级目录将请求分发到不同的后台,在nginx中,就是location的配置与反向代理,比如host的配置是确定了域名aaa.bbb.com,而urlPath的配置是确定aaa.bbb.com/user/getuser将会被转发到用户服务podIP:podPort/getuser中
以上所有的占位变量都是在Pipeline Script中赋值,关于Jenkins Pipeline的相关内容介绍这里不再多讲,还是去看官方文档靠谱。我们这里将k8s的部署文件deployment.yaml与Jenkinsfile结合,即可做到一个deployment.yaml能适配所有项目,一个Pipeline Script模板能适配所有项目,针对不同的项目,只需在Pipeline Script中给占位变量赋值,大大降低了配置复杂度。下面是一个项目的Jenkins配置示例:

对于一个项目,我们只需配置Trigger和Pipeline,上图“Do not allow concurrent builds ”也是通过Pipeline的配置生成的。Pipeline Script示例如下:
pipeline {
// 指定项目在label为jnlp-agent的节点上构建,也就是Jenkins Slave in Pod
agent { label 'jnlp-agent' }
// 对应Do not allow concurrent builds
options {
disableConcurrentBuilds()
}
environment {
// ------ 以下内容,每个项目可能均有不同,按需修改 ------
//author:用于钉钉通知
author="张三"
// branch: 分支,一般是test、 master,对应git从哪个分支拉取代码,也对应究竟执行_deploy文件夹下的test配置还是master配置
branch = "test"
// namespace: myproject-test, myproject,命名空间一般是项目名称,测试环境加test
namespace = "myproject-test"
// hostname:对应deployment中的host
host = "test.aaa.bbb.com"
// appname:对应deployment中的app
app = "myserver"
// port:对应deployment中的port
port= "80"
// replicas:对应deployment中的replicas
replicas = 2
//git repo path:git的地址
git="git@git.aaa.bbb.com/xxx.git"
//log:对应deployment中的log
log="/publish/logs/"
// ------ 以下内容,一般所有的项目都一样,不经常修改 ------
// harbor inner address
repoHost = "192.168.0.1:23280"
// harbor的账号密码信息,在jenkins中配置用户名/密码形式的认证信息,命名成harbor即可
harborCreds = credentials('harbor')
// filebeat的镜像地址
filebeatImage="${repoHost}/common/filebeat:6.3.1"
// es的内网访问地址
es="elasticsearch-logging.kube-system:9200"
}
// ------ 以下内容无需修改 ------
stages {
// 开始构建前清空工作目录
stage ("CleanWS"){
steps {
script {
try{
deleteDir()
}catch(err){
echo "${err}"
sh 'exit 1'
}
}
}
}
// 拉取
stage ("CheckOut"){
steps {
script {
try{
checkout([$class: 'GitSCM', branches: [[name: "*/${branch}"]], doGenerateSubmoduleConfigurations: false, extensions: [], submoduleCfg: [], userRemoteConfigs: [[credentialsId: 'gitlab', url: "${git}"]]])
}catch(err){
echo "${err}"
sh 'exit 1'
}
}
}
}
// 构建
stage ("Build"){
steps {
script {
try{
// 登录 harbor
sh "docker login -u ${harborCreds_USR} -p ${harborCreds_PSW} ${repoHost}"
sh "date +%Y%m%d%H%m%S > timestamp"
// 镜像tag用时间戳代表
tag = readFile('timestamp').replace("\n", "").replace("\r", "")
repoPath = "${repoHost}/${namespace}/${app}:${tag}"
// 根据分支,进入_deploy下对应的不同文件夹,通过dockerfile打包镜像
sh "cp _deploy/${branch}/* ./"
sh "docker login -u ${harborCreds_USR} -p ${harborCreds_PSW} ${repoHost}"
sh "docker build -t ${repoPath} ."
}catch(err){
echo "${err}"
sh 'exit 1'
}
}
}
}
// 镜像推送到harbor
stage ("Push"){
steps {
script {
try{
sh "docker push ${repoPath}"
}catch(err){
echo "${err}"
sh 'exit 1'
}
}
}
}
// 使用pipeline script中复制的变量替换deployment.yaml中的占位变量,执行deployment.yaml进行部署
stage ("Deploy"){
steps {
script {
try{
sh "sed -i 's|#namespace#|${namespace}|g' deployment.yaml"
sh "sed -i 's|#app#|${app}|g' deployment.yaml"
sh "sed -i 's|#image#|${repoPath}|g' deployment.yaml"
sh "sed -i 's|#port#|${port}|g' deployment.yaml"
sh "sed -i 's|#host#|${host}|g' deployment.yaml"
sh "sed -i 's|#replicas#|${replicas}|g' deployment.yaml"
sh "sed -i 's|#log#|${log}|g' deployment.yaml"
sh "sed -i 's|#filebeatImage#|${filebeatImage}|g' deployment.yaml"
sh "sed -i 's|#es#|${es}|g' deployment.yaml"
sh "sed -i 's|#redisImage#|${redisImage}|g' deployment.yaml"
sh "cat deployment.yaml"
sh "kubectl apply -f deployment.yaml"
}catch(err){
echo "${err}"
sh 'exit 1'
}
}
}
}
}
post {
// 使用钉钉插件进行通知
always {
script {
def msg = "【${author}】你把服务器搞挂了,老詹喊你回家改BUG!"
def imageUrl = "https://www.iconsdb.com/icons/preview/red/x-mark-3-xxl-2.png"
if (currentBuild.currentResult=="SUCCESS"){
imageUrl= "http://icons.iconarchive.com/icons/paomedia/small-n-flat/1024/sign-check-icon-2.png"
msg ="【${author}】发布成功,干得不错!"
}
dingTalk accessToken:"xxxx",message:"${msg}",imageUrl:"${imageUrl}",messageUrl:"${BUILD_URL}"
}
}
}
}
发布完成后,可以参考《持续集成CI实施指南三–jenkins集成测试》,做持续测试,测试结果也可通过钉钉通知。最后我们利用自建的运维平台,监控阿里云ECS状态、K8S各组件状态、监控ES中的日志并做异常抓取和报警。形成一整套DevOps模式。
综上,对于每个项目,我们只需维护Dockerfile,并在Jenkins创建持续集成项目时,填写项目所需的参数变量。进阶情况下,也可定制性的修改deployment文件与pipeline script,满足不同的业务需要。至此,完结,撒花!
来源:http://wurang.net/alicloud_kubernetes_03/