首页
沸点
课程
数据标注
HOT
AI Coding
更多
直播
活动
APP
插件
直播
活动
APP
插件
搜索历史
清空
创作者中心
写文章
发沸点
写笔记
写代码
草稿箱
创作灵感
查看更多
登录
注册
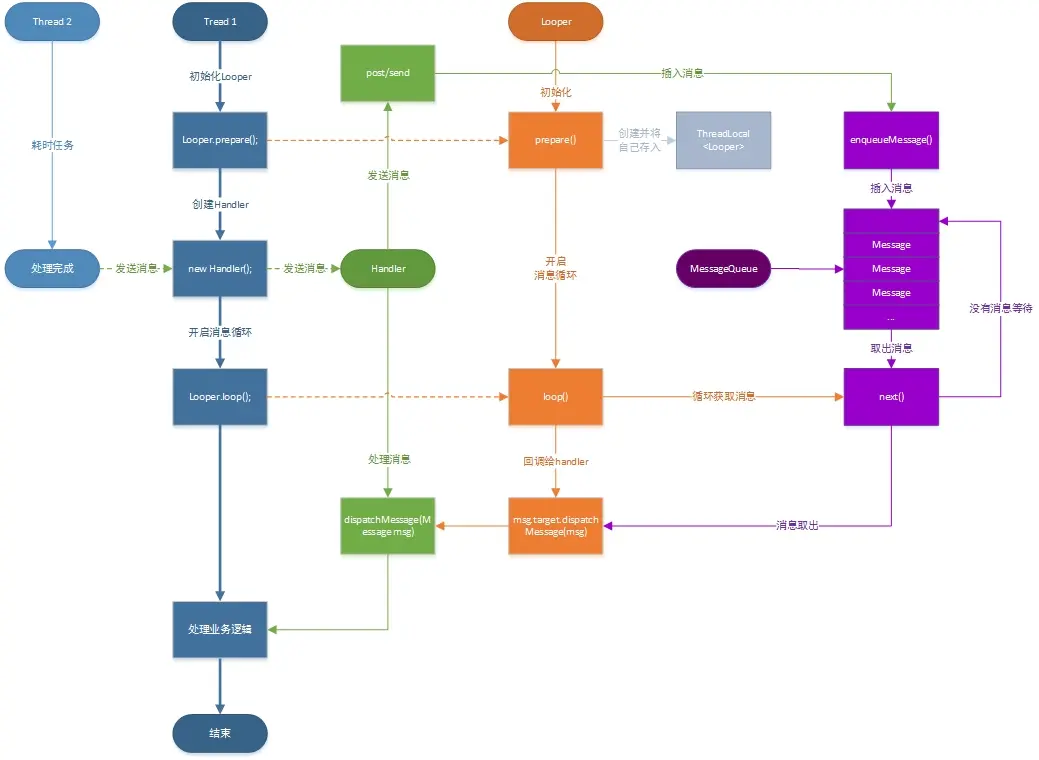
Handler,Looper,MessageQueue,Message直接联系
chamwarren
2018-10-20
195
阅读1分钟
1) ThreadLocal
chamwarren
28
文章
13k
阅读
4
粉丝
目录
收起
1) ThreadLocal