Android基础知识

681 阅读18分钟

Android五种布局: FrameLayout 、 LinearLayout 、 AbsoluteLayout 、 RelativeLayout 、 TableLayout 全都继承自ViewGroup,各自特点及绘制效率对比。

  • FrameLayout(框架布局)

    此布局是五种布局中最简单的布局,Android中并没有对child view的摆布进行控制,这个布局中所有的控件都会默认出现在视图的左上角,我们可以使用android:layout_marginandroid:layout_gravity等属性去控制子控件相对布局的位置。

  • LinearLayout(线性布局)

一行(或一列)只控制一个控件的线性布局,所以当有很多控件需要在一个界面中列出时,可以用LinearLayout布局。 此布局有一个需要格外注意的属性:android:orientation=“horizontal|vertical

* 当`android:orientation="horizontal`时,*说明你希望将水平方向的布局交给**LinearLayout** *,其子元素的`android:layout_gravity="right|left"` 等控制水平方向的gravity值都是被忽略的,*此时**LinearLayout**中的子元素都是默认的按照水平从左向右来排*,我们可以用`android:layout_gravity="top|bottom"`等gravity值来控制垂直展示。
* 反之,可以知道 当`android:orientation="vertical`时,**LinearLayout**对其子元素展示上的的处理方式。
  • AbsoluteLayout(绝对布局)

    又可以叫做坐标布局, 可以放置多个控件,可以直接指定子元素的绝对位置(xy),由于手机屏幕尺寸差别比较大,使用绝对定位的适应性会比较差,在屏幕的适配上有缺陷

  • RelativeLayout(相对布局)

    这个布局也是相对自由的布局,Android 对该布局的child view的 水平layout& 垂直layout做了解析,由此我们可以FrameLayout的基础上使用标签或者Java代码对垂直方向 以及 水平方向 布局中的views进行任意的控制.

    • 相关属性:
    android:layout_centerInParent="true|false"
    droid:layout_centerHorizontal="true|false"
    droid:layout_alignParentRight="true|false"
    
  • TableLayout(表格布局)

    将子元素的位置分配到行或列中,一个TableLayout由许多的TableRow组成。 TableLayout的用法还是很简单的,无非就是确定表格的行数,以及使用 它三个属性(collapseColumns,stretchColumns,shrinkColumns)来设置每一行中的第某列的元素隐藏,拉伸,或者收缩即可!

    www.jianshu.com/p/77599d96d…


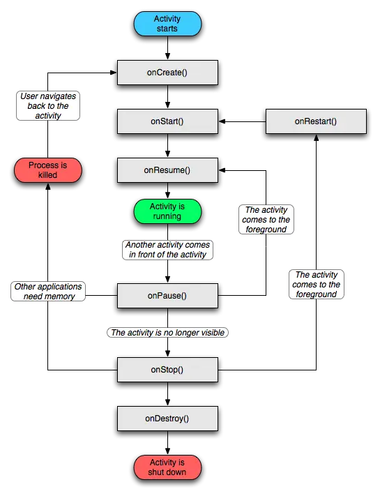
Activity生命周期

  • 启动Activity: onCreate()—>onStart()—>onResume(),Activity进入运行状态。

  • Activity退居后台: 当前Activity转到新的Activity界面或按Home键回到主屏: onPause()—>onStop(),进入停滞状态。

  • Activity返回前台: onRestart()—>onStart()—>onResume(),再次回到运行状态。

  • Activity退居后台,且系统内存不足, 系统会杀死这个后台状态的Activity(此时这个Activity引用仍然处在任务栈中,只是这个时候引用指向的对象已经为null),若再次回到这个Activity,则会走onCreate()–>onStart()—>onResume()(将重新走一次Activity的初始化生命周期)

  • 锁屏:onPause()->onStop()

  • 解锁:onStart()->onResume()

  • 生命周期流程图


通过Acitivty的xml标签来改变任务栈的默认行为

  • 使用android:launchMode="standard|singleInstance|singleTask|singleTop"来控制Acivity任务栈。

    任务栈是一种后进先出的结构。位于栈顶的Activity处于焦点状态,当按下back按钮的时候,栈内的Activity会一个一个的出栈,并且调用其onDestory()方法。如果栈内没有Activity,那么系统就会回收这个栈,每个APP默认只有一个栈,以APP的包名来命名.

    • standard : 标准模式,每次启动Activity都会创建一个新的Activity实例,并且将其压入任务栈栈顶,而不管这个Activity是否已经存在。Activity的启动三回调(onCreate()->onStart()->onResume())都会执行。
    • singleTop : 栈顶复用模式.这种模式下,如果新Activity已经位于任务栈的栈顶,那么此Activity不会被重新创建,所以它的启动三回调就不会执行,同时Activity的onNewIntent()方法会被回调.如果Activity已经存在但是不在栈顶,那么作用与standard模式一样.
    • singleTask: 栈内复用模式.创建这样的Activity的时候,系统会先确认它所需任务栈已经创建,否则先创建任务栈.然后放入Activity,如果栈中已经有一个Activity实例,那么这个Activity就会被调到栈顶,onNewIntent(),并且singleTask会清理在当前Activity上面的所有Activity.(clear top)
    • singleInstance : 加强版的singleTask模式,这种模式的Activity只能单独位于一个任务栈内,由于栈内复用的特性,后续请求均不会创建新的Activity,除非这个独特的任务栈被系统销毁了

Activity的堆栈管理以ActivityRecord为单位,所有的ActivityRecord都放在一个List里面.可以认为一个ActivityRecord就是一个Activity栈


Activity缓存方法

有a、b两个Activity,当从a进入b之后一段时间,可能系统会把a回收,这时候按back,执行的不是a的onRestart而是onCreate方法,a被重新创建一次,这是a中的临时数据和状态可能就丢失了。

可以用Activity中的onSaveInstanceState()回调方法保存临时数据和状态,这个方法一定会在活动被回收之前调用。方法中有一个Bundle参数,putString()、putInt()等方法需要传入两个参数,一个键一个值。数据保存之后会在onCreate中恢复,onCreate也有一个Bundle类型的参数。

示例代码:

    @Override
    protected void onCreate(Bundle savedInstanceState) {
        super.onCreate(savedInstanceState);
        setContentView(R.layout.activity_main);

        //这里,当Acivity第一次被创建的时候为空
        //所以我们需要判断一下
        if( savedInstanceState != null ){
            savedInstanceState.getString("anAnt");
        }
    }

    @Override
    protected void onSaveInstanceState(Bundle outState) {
        super.onSaveInstanceState(outState);

        outState.putString("anAnt","Android");

    }

一、onSaveInstanceState (Bundle outState)

当某个activity变得“容易”被系统销毁时,该activity的onSaveInstanceState就会被执行,除非该activity是被用户主动销毁的,例如当用户按BACK键的时候。

注意上面的双引号,何为“容易”?言下之意就是该activity还没有被销毁,而仅仅是一种可能性。这种可能性有哪些?通过重写一个activity的所有生命周期的onXXX方法,包括onSaveInstanceState和onRestoreInstanceState方法,我们可以清楚地知道当某个activity(假定为activity A)显示在当前task的最上层时,其onSaveInstanceState方法会在什么时候被执行,有这么几种情况:

1、当用户按下HOME键时。

这是显而易见的,系统不知道你按下HOME后要运行多少其他的程序,自然也不知道activity A是否会被销毁,故系统会调用onSaveInstanceState,让用户有机会保存某些非永久性的数据。以下几种情况的分析都遵循该原则

2、长按HOME键,选择运行其他的程序时。

3、按下电源按键(关闭屏幕显示)时。

4、从activity A中启动一个新的activity时。

5、屏幕方向切换时,例如从竖屏切换到横屏时。(如果不指定configchange属性) 在屏幕切换之前,系统会销毁activity A,在屏幕切换之后系统又会自动地创建activity A,所以onSaveInstanceState一定会被执行

总而言之,onSaveInstanceState的调用遵循一个重要原则,即当系统“未经你许可”时销毁了你的activity,则onSaveInstanceState会被系统调用,这是系统的责任,因为它必须要提供一个机会让你保存你的数据(当然你不保存那就随便你了)。另外,需要注意的几点:

1.布局中的每一个View默认实现了onSaveInstanceState()方法,这样的话,这个UI的任何改变都会自动地存储和在activity重新创建的时候自动地恢复。但是这种情况只有在你为这个UI提供了唯一的ID之后才起作用,如果没有提供ID,app将不会存储它的状态。

2.由于默认的onSaveInstanceState()方法的实现帮助UI存储它的状态,所以如果你需要覆盖这个方法去存储额外的状态信息,你应该在执行任何代码之前都调用父类的onSaveInstanceState()方法(super.onSaveInstanceState())。 既然有现成的可用,那么我们到底还要不要自己实现onSaveInstanceState()?这得看情况了,如果你自己的派生类中有变量影响到UI,或你程序的行为,当然就要把这个变量也保存了,那么就需要自己实现,否则就不需要。

3.由于onSaveInstanceState()方法调用的不确定性,你应该只使用这个方法去记录activity的瞬间状态(UI的状态)。不应该用这个方法去存储持久化数据。当用户离开这个activity的时候应该在onPause()方法中存储持久化数据(例如应该被存储到数据库中的数据)。

4.onSaveInstanceState()如果被调用,这个方法会在onStop()前被触发,但系统并不保证是否在onPause()之前或者之后触发。

二、onRestoreInstanceState (Bundle outState)

至于onRestoreInstanceState方法,需要注意的是,onSaveInstanceState方法和onRestoreInstanceState方法“不一定”是成对的被调用的,(本人注:我昨晚调试时就发现原来不一定成对被调用的!)

onRestoreInstanceState被调用的前提是,activity A“确实”被系统销毁了,而如果仅仅是停留在有这种可能性的情况下,则该方法不会被调用,例如,当正在显示activity A的时候,用户按下HOME键回到主界面,然后用户紧接着又返回到activity A,这种情况下activity A一般不会因为内存的原因被系统销毁,故activity A的onRestoreInstanceState方法不会被执行

另外,onRestoreInstanceState的bundle参数也会传递到onCreate方法中,你也可以选择在onCreate方法中做数据还原。 还有onRestoreInstanceState在onstart之后执行。 至于这两个函数的使用,给出示范代码(留意自定义代码在调用super的前或后):

@Override
public void onSaveInstanceState(Bundle savedInstanceState) {
        savedInstanceState.putBoolean("MyBoolean", true);
        savedInstanceState.putDouble("myDouble", 1.9);
        savedInstanceState.putInt("MyInt", 1);
        savedInstanceState.putString("MyString", "Welcome back to Android");
        // etc.
        super.onSaveInstanceState(savedInstanceState);
}

@Override
public void onRestoreInstanceState(Bundle savedInstanceState) {
        super.onRestoreInstanceState(savedInstanceState);

        boolean myBoolean = savedInstanceState.getBoolean("MyBoolean");
        double myDouble = savedInstanceState.getDouble("myDouble");
        int myInt = savedInstanceState.getInt("MyInt");
        String myString = savedInstanceState.getString("MyString");
}
//可以把要保存的静态全局变量先转成Json
//https://juejin.cn/post/6844903693771358222

Fragment的生命周期和activity如何的一个关系

这我们引用本知识库里的一张图片:

Mou icon
Fragment每个生命周期方法的意义:https://www.cnblogs.com/fajieyefu/p/6092465.html

为什么在Service中创建子线程而不是Activity中

这是因为Activity很难对Thread进行控制,当Activity被销毁之后,就没有任何其它的办法可以再重新获取到之前创建的子线程的实例。而且在一个Activity中创建的子线程,另一个Activity无法对其进行操作。但是Service就不同了,所有的Activity都可以与Service进行关联,然后可以很方便地操作其中的方法,即使Activity被销毁了,之后只要重新与Service建立关联,就又能够获取到原有的Service中Binder的实例。因此,使用Service来处理后台任务,Activity就可以放心地finish,完全不需要担心无法对后台任务进行控制的情况。

Intent的使用方法,可以传递哪些数据类型。

通过查询Intent/Bundle的API文档,我们可以获知,Intent/Bundle支持传递基本类型的数据和基本类型的数组数据,以及String/CharSequence类型的数据和String/CharSequence类型的数组数据。而对于其它类型的数据貌似无能为力,其实不然,我们可以在Intent/Bundle的API中看到Intent/Bundle还可以传递Parcelable(包裹化,邮包)和Serializable(序列化)类型的数据,以及它们的数组/列表数据。

所以要让非基本类型和非String/CharSequence类型的数据通过Intent/Bundle来进行传输,我们就需要在数据类型中实现Parcelable接口或是Serializable接口。

blog.csdn.net/kkk0526/art… www.cnblogs.com/jiefeiduan/…

Fragment生命周期

注意和Activity的相比的区别,按照执行顺序

  • onAttach(),onDetach()
  • onCreateView(),onDestroyView()

Service的两种启动方法,有什么区别

1.在Context中通过public boolean bindService(Intent service,ServiceConnection conn,int flags) 方法来进行Service与Context的关联并启动,并且Service的生命周期依附于Context(不求同时同分同秒生!但求同时同分同秒屎!!)。

2.通过public ComponentName startService(Intent service)方法去启动一个Service,此时Service的生命周期与启动它的Context无关。

3.要注意的是,whatever,都需要在xml里注册你的Service,就像这样:

<service
        android:name=".packnameName.youServiceName"
        android:enabled="true" />

广播(Broadcast Receiver)的两种动态注册和静态注册有什么区别。

  • 静态注册:在AndroidManifest.xml文件中进行注册,当App退出后,Receiver仍然可以接收到广播并且进行相应的处理
  • 动态注册:在代码中动态注册,当App退出后,也就没办法再接受广播了

ContentProvider使用方法

blog.csdn.net/juetion/art…


目前能否保证service不被杀死

Service设置成START_STICKY

  • kill 后会被重启(等待5秒左右),重传Intent,保持与重启前一样

提升service优先级

  • 在AndroidManifest.xml文件中对于intent-filter可以通过android:priority = "1000"这个属性设置最高优先级,1000是最高值,如果数字越小则优先级越低,同时适用于广播
  • 【结论】目前看来,priority这个属性貌似只适用于broadcast,对于Service来说可能无效

提升service进程优先级

  • Android中的进程是托管的,当系统进程空间紧张的时候,会依照优先级自动进行进程的回收
  • 当service运行在低内存的环境时,将会kill掉一些存在的进程。因此进程的优先级将会很重要,可以在startForeground()使用startForeground()将service放到前台状态。这样在低内存时被kill的几率会低一些。
  • 【结论】如果在极度极度低内存的压力下,该service还是会被kill掉,并且不一定会restart()

onDestroy方法里重启service

  • service +broadcast 方式,就是当service走onDestory()的时候,发送一个自定义的广播,当收到广播的时候,重新启动service
  • 也可以直接在onDestroy()里startService
  • 【结论】当使用类似口口管家等第三方应用或是在setting里-应用-强制停止时,APP进程可能就直接被干掉了,onDestroy方法都进不来,所以还是无法保证

监听系统广播判断Service状态

  • 通过系统的一些广播,比如:手机重启、界面唤醒、应用状态改变等等监听并捕获到,然后判断我们的Service是否还存活,别忘记加权限
  • 【结论】这也能算是一种措施,不过感觉监听多了会导致Service很混乱,带来诸多不便

在JNI层,用C代码fork一个进程出来

  • 这样产生的进程,会被系统认为是两个不同的进程.但是Android5.0之后可能不行

root之后放到system/app变成系统级应用

大招: 放一个像素在前台(手机QQ)


动画有哪两类,各有什么特点?三种动画的区别

  • tween 补间动画。通过指定View的初末状态和变化时间、方式,对View的内容完成一系列的图形变换来实现动画效果。 Alpha Scale Translate Rotate。

  • frame 帧动画 AnimationDrawable 控制 animation-list xml布局

  • PropertyAnimation 属性动画


Android的数据存储形式。

  • SQLite:SQLite是一个轻量级的数据库,支持基本的SQL语法,是常被采用的一种数据存储方式。 Android为此数据库提供了一个名为SQLiteDatabase的类,封装了一些操作数据库的api

  • SharedPreference: 除SQLite数据库外,另一种常用的数据存储方式,其本质就是一个xml文件,常用于存储较简单的参数设置。

  • File: 即常说的文件(I/O)存储方法,常用语存储大数量的数据,但是缺点是更新数据将是一件困难的事情。

  • ContentProvider: Android系统中能实现所有应用程序共享的一种数据存储方式,由于数据通常在各应用间的是互相私密的,所以此存储方式较少使用,但是其又是必不可少的一种存储方式。例如音频,视频,图片和通讯录,一般都可以采用此种方式进行存储。每个Content Provider都会对外提供一个公共的URI(包装成Uri对象),如果应用程序有数据需要共享时,就需要使用Content Provider为这些数据定义一个URI,然后其他的应用程序就通过Content Provider传入这个URI来对数据进行操作。


Sqlite的基本操作。

blog.csdn.net/zgljl2012/a…


如何判断应用被强杀

在Application中定义一个static常量,赋值为-1,在欢迎界面改为0,如果被强杀,application重新初始化,在父类Activity判断该常量的值。

应用被强杀如何解决

如果在每一个Activity的onCreate里判断是否被强杀,冗余了,封装到Activity的父类中,如果被强杀,跳转回主界面,如果没有被强杀,执行Activity的初始化操作,给主界面传递intent参数,主界面会调用onNewIntent方法,在onNewIntent跳转到欢迎页面,重新来一遍流程。

Json有什么优劣势。

怎样退出终止App

Asset目录与res目录的区别。 res 目录下面有很多文件,例如 drawable,mipmap,raw 等。res 下面除了 raw 文件不会被压缩外,其余文件都会被压缩。同时 res目录下的文件可以通过R 文件访问。Asset 也是用来存储资源,但是 asset 文件内容只能通过路径或者 AssetManager 读取。 官方文档

Android怎么加速启动Activity。 分两种情况,启动应用 和 普通Activity 启动应用 :Application 的构造方法,onCreate 方法中不要进行耗时操作,数据预读取(例如 init 数据) 放在异步中操作 启动普通的Activity:A 启动B 时不要在 A 的 onPause 中执行耗时操作。因为 B 的 onResume 方法必须等待 A 的 onPause 执行完成后才能运行

Android内存优化方法:ListView优化,及时关闭资源,图片缓存等等。

Android中弱引用与软引用的应用场景。

Bitmap的四种属性,与每种属性队形的大小。

View与View Group分类。自定义View过程:onMeasure()、onLayout()、onDraw()。

如何自定义控件:

  1. 自定义属性的声明和获取

    • 分析需要的自定义属性
    • 在res/values/attrs.xml定义声明
    • 在layout文件中进行使用
    • 在View的构造方法中进行获取
  2. 测量onMeasure

  3. 布局onLayout(ViewGroup)

  4. 绘制onDraw

  5. onTouchEvent

  6. onInterceptTouchEvent(ViewGroup)

  7. 状态的恢复与保存

Android长连接,怎么处理心跳机制。


View树绘制流程


下拉刷新实现原理


你用过什么框架,是否看过源码,是否知道底层原理。

Retrofit

EventBus

glide


Android5.0、6.0新特性。

Android5.0新特性:

  • MaterialDesign设计风格
  • 支持多种设备
  • 支持64位ART虚拟机

Android6.0新特性

  • 大量漂亮流畅的动画
  • 支持快速充电的切换
  • 支持文件夹拖拽应用
  • 相机新增专业模式

Android7.0新特性

  • 分屏多任务
  • 增强的Java8语言模式
  • 夜间模式

Context区别

  • Activity和Service以及Application的Context是不一样的,Activity继承自ContextThemeWraper.其他的继承自ContextWrapper
  • 每一个Activity和Service以及Application的Context都是一个新的ContextImpl对象
  • getApplication()用来获取Application实例的,但是这个方法只有在Activity和Service中才能调用的到。那么也许在绝大多数情况下我们都是在Activity或者Service中使用Application的,但是如果在一些其它的场景,比如BroadcastReceiver中也想获得Application的实例,这时就可以借助getApplicationContext()方法,getApplicationContext()比getApplication()方法的作用域会更广一些,任何一个Context的实例,只要调用getApplicationContext()方法都可以拿到我们的Application对象。
  • Activity在创建的时候会new一个ContextImpl对象并在attach方法中关联它,Application和Service也差不多。ContextWrapper的方法内部都是转调ContextImpl的方法
  • 创建对话框传入Application的Context是不可以的
  • 尽管Application、Activity、Service都有自己的ContextImpl,并且每个ContextImpl都有自己的mResources成员,但是由于它们的mResources成员都来自于唯一的ResourcesManager实例,所以它们看似不同的mResources其实都指向的是同一块内存
  • Context的数量等于Activity的个数 + Service的个数 + 1,这个1为Application

IntentService的使用场景与特点。

IntentService是Service的子类,是一个异步的,会自动停止的服务,很好解决了传统的Service中处理完耗时操作忘记停止并销毁Service的问题

优点:

  • 一方面不需要自己去new Thread
  • 另一方面不需要考虑在什么时候关闭该Service

onStartCommand中回调了onStart,onStart中通过mServiceHandler发送消息到该handler的handleMessage中去。最后handleMessage中回调onHandleIntent(intent)。


图片缓存

查看每个应用程序最高可用内存:

    int maxMemory = (int) (Runtime.getRuntime().maxMemory() / 1024);  
    Log.d("TAG", "Max memory is " + maxMemory + "KB");  

Gradle

构建工具、Groovy语法、Java

Jar包里面只有代码,aar里面不光有代码还包括代码还包括资源文件,比如 drawable 文件,xml 资源文件。对于一些不常变动的 Android Library,我们可以直接引用 aar,加快编译速度