前言
在日常开发中,我们经常接触到Spring AOP、Mybatis DAO接口映射、hsf consumer调用这些概念,而这些技术的实现又都绕不开动态代理。这篇文章,旨在彻底的搞懂动态代理是个什么鬼,JDK中如何实现动态代理这两个点。
java 静态代理
静态代理通常用于对原有业务逻辑的扩充。比如持有二方包的某个类,并调用了其中的某些方法。然后出于某种原因,比如记录日志、打印方法执行时间,但是又不好将这些逻辑写入二方包的方法里。所以可以创建一个代理类实现和二方方法相同的方法,通过让代理类持有真实对象,然后在原代码中调用代理类方法,来达到添加我们需要业务逻辑的目的。
这其实也就是代理模式的一种实现,通过对真实对象的封装,来实现扩展性。
一个典型的代理模式通常有三个角色,这里称之为代理三要素
共同接口
public interface Action {
public void doSomething();
}
真实对象
public class RealObject implements Action{
public void doSomething() {
System.out.println("do something");
}
}
代理对象
public class Proxy implements Action {
private Action realObject;
public Proxy(Action realObject) {
this.realObject = realObject;
}
public void doSomething() {
System.out.println("proxy do");
realObject.doSomething();
}
}
运行代码
Proxy proxy = new Proxy(new RealObject());
proxy.doSomething();

这种代理模式也最为简单,就是通过proxy持有realObject的引用,并进行一层封装。
静态代理的优点和缺点
先看看代理模式的优点: 扩展原功能,不侵入原代码。
再看看这种代理模式的缺点:
假如有这样一个需求,有十个不同的RealObject,同时我们要去代理的方法是不同的,比要代理方法:doSomething、doAnotherThing、doTwoAnotherThing,添加代理前,原代码可能是这样的:
realObject.doSomething();
realObject1.doAnotherThing();
realObject2.doTwoAnother();
为了解决这个问题,我们有方案一:
为这些方法创建不同的代理类,代理后的代码是这样的:
proxy.doSomething();
proxy1.doAnotherThing();
proxy2.doTwoAnother();
当然,也有方案二:
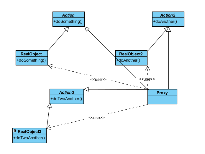
通过创建一个proxy,持有不同的realObject,实现Action1、Action2、Action3接口,来让代码变成这样:
proxy.doSomething();
proxy.doAnotherThing();
proxy.doTwoAnother();
于是你的代理模型会变成这样:

毫无疑问,仅仅为了扩展同样的功能,在方案一种,我们会重复创建多个逻辑相同,仅仅RealObject引用不同的Proxy。
而在方案二中,会导致proxy的膨胀,而且这种膨胀往往是无意义的。此外,假如方法签名是相同的,更需要在调用的时候引入额外的判断逻辑。
在这里,让我们忘掉方案二,再回头看一下方案一,想一下它是什么?解决了什么问题?是如何解决的?然后,我们来看动态代理。
java 动态代理
搞清楚静态代理的缺点十分重要,因为动态代理的目的就是为了解决静态代理的缺点。通过使用动态代理,我们可以通过在运行时,动态生成一个持有RealObject、并实现代理接口的Proxy,同时注入我们相同的扩展逻辑。哪怕你要代理的RealObject是不同的对象,甚至代理不同的方法,都可以动过动态代理,来扩展功能。
简单理解,动态代理就是我们上面提到的方案一,只不过这些proxy的创建都是自动的并且是在运行期生成的。
动态代理基本用法
使用动态代理,需要将要扩展的功能写在一个InvocationHandler 实现类里:
public class DynamicProxyHandler implements InvocationHandler {
private Object realObject;
public DynamicProxyHandler(Object realObject) {
this.realObject = realObject;
}
public Object invoke(Object proxy, Method method, Object[] args) throws Throwable {
//代理扩展逻辑
System.out.println("proxy do");
return method.invoke(realObject, args);
}
}
这个Handler中的invoke方法中实现了代理类要扩展的公共功能。
到这里,需要先看一下这个handler的用法:
public static void main(String[] args) {
RealObject realObject = new RealObject();
Action proxy = (Action) Proxy.newProxyInstance(ClassLoader.getSystemClassLoader(), new Class[]{Action.class}, new DynamicProxyHandler(realObject));
proxy.doSomething();
}
Proxy.newProxyInstance 传入的是一个ClassLoader, 一个代理接口,和我们定义的handler,返回的是一个Proxy的实例。
仔细体会这个过程,其实有点类似我们在静态代理中提到的方案一,生成了一个包含我们扩展功能,持有RealObject引用,实现Action接口的代理实例Proxy。只不过这个Proxy不是我们自己写的,而是java帮我们生成的,有没有一点动态的味道。
让我们再回顾一下代理三要素:真实对象:RealObject,代理接口:Action,代理实例:Proxy
上面的代码实含义也就是,输入 RealObject、Action,返回一个Proxy。妥妥的代理模式。
综上,动态生成+代理模式,也就是动态代理。
网上搜了不少文章,到了这里,接下来就是和cglib等动态代理实现方法做一下横向比较。本文不做横向比较,为了不偏离主题,接下来做纵向挖掘。
看一下源码
道理清楚了,但是这篇文章题目是搞懂,所以来看一下这个Proxy是如何自动被生成的。入口就在newProxyInstance方法,核心代码如下:
private static final Class<?>[] constructorParams =
{ InvocationHandler.class };
public static Object newProxyInstance(ClassLoader loader,
Class<?>[] interfaces,
InvocationHandler h)
throws IllegalArgumentException
{
Class<?> cl = getProxyClass0(loader, intfs);
...
final Constructor<?> cons = cl.getConstructor(constructorParams);
if (!Modifier.isPublic(cl.getModifiers())) {
AccessController.doPrivileged(new PrivilegedAction<Void>() {
public Void run() {
cons.setAccessible(true);
return null;
}
});
}
return cons.newInstance(new Object[]{h});
}
整体流程就是:
1、生成代理类Proxy的Class对象。
2、如果Class作用域为私有,通过 setAccessible 支持访问
3、获取Proxy Class构造函数,创建Proxy代理实例。
生成Proxy的Class文件
生成Class对象的方法中,先是通过传进来的ClassLoader参数和Class[] 数组作为组成键,维护了一个对于Proxy的Class对象的缓存。这样需要相同Proxy的Class对象时,只需要创建一次。
第一次创建该Class文件时,为了线程安全,方法进行了大量的处理,最后会来到ProxyClassFactory的apply方法中,经过以下流程:
1、校验传入的接口是否由传入的ClassLoader加载的。
2、校验传入是否是接口的Class对象。
3、校验是否传入重复的接口。
4、拼装代理类包名和类名,生成.class 文件的字节码。
5、调用native方法,传入字节码,生成Class对象。
proxyPkg = ReflectUtil.PROXY_PACKAGE + ".";
long num = nextUniqueNumber.getAndIncrement();
String proxyName = proxyPkg + proxyClassNamePrefix + num;
byte[] proxyClassFile = ProxyGenerator.generateProxyClass(
proxyName, interfaces, accessFlags);
return defineClass0(loader, proxyName,
proxyClassFile, 0, proxyClassFile.length);
看一下第四步生成.class文件字节码的过程,主要分为两个阶段:
addProxyMethod(hashCodeMethod, Object.class);
addProxyMethod(equalsMethod, Object.class);
addProxyMethod(toStringMethod, Object.class);
for (int i = 0; i < interfaces.length; i++) {
Method[] methods = interfaces[i].getMethods();
for (int j = 0; j < methods.length; j++) {
addProxyMethod(methods[j], interfaces[i]);
}
}
methods.add(this.generateConstructor());
for (List<ProxyMethod> sigmethods : proxyMethods.values()) {
for (ProxyMethod pm : sigmethods) {
fields.add(new FieldInfo(pm.methodFieldName,
"Ljava/lang/reflect/Method;", ACC_PRIVATE | ACC_STATIC));
methods.add(pm.generateMethod());
}
}
methods.add(generateStaticInitializer());
第一个阶段的代码比较清晰,主要就是添加各种Method,比如toString()、equals,以及传入的代理接口中的方法。再添加一下构造方法以及静态初始化方法。这要构成了一个对象,存储生成Proxy的Class的一些信息。
到了这里,已经把要构造的Proxy的方法基本定义完成了,接下来就要生成这个.class文件了。
ByteArrayOutputStream bout = new ByteArrayOutputStream();
DataOutputStream dout = new DataOutputStream(bout);
dout.writeInt(0xCAFEBABE);
...
dout.writeShort(ACC_PUBLIC | ACC_FINAL | ACC_SUPER);
...
return bout.toByteArray();
看到这个CAFEBABE,就清楚第二阶段的内容了。CAFEBABE是Class文件的魔数,关于Class文件这个咖啡宝贝的魔数,相信做Java的人都知道。没错,第二阶段就是生成字节码。按JVM规范,写入Class文件中包括权限控制、方法表、字段表等内容,生成符合规范的Class文件。最后返回对应的字节码。
字节码生成以后,通过调用native方法defineClass解析字节码,就生成了Proxy的Class对象。
Proxy构造方法
看一下Proxy的构造方法字节码生成部分:
MethodInfo minfo = new MethodInfo("<init>", "(Ljava/lang/reflect/InvocationHandler;)V",ACC_PUBLIC);
DataOutputStream out = new DataOutputStream(minfo.code);
code_aload(0, out);
code_aload(1, out);
out.writeByte(opc_invokespecial);
out.writeShort(cp.getMethodRef(superclassName,"<init>", "(Ljava/lang/reflect/InvocationHandler;)V"));
...
关键在于,生成了一个参数为InvocationHandler的构造方法,code加载的是jvm方法区中的代码,然后通过invokespecial指令调用了父类构造方法。
查看生成的Class文件
上面利用字节码生成技术产生Class文件的过程,看起来可能比较晦涩,其实我们可以查看这个产生的Proxy到底是个什么样子。
注意ProxyGenerator中有这样一个逻辑:
if(saveGeneratedFiles) {
...
FileOutputStream file = new FileOutputStream(dotToSlash(name) + ".class");
file.write(classFile);
...
}
再看一下saveGeneratedFiles这个变量:
private final static boolean saveGeneratedFiles =
java.security.AccessController.doPrivileged(
new GetBooleanAction("sun.misc.ProxyGenerator.saveGeneratedFiles"))
.booleanValue();
这是一个final类型的变量,通过GetBooleanAction方法读取系统变量,获取系统设置。默认这个值是false,稍微看一下System这个类的源码,发现有可以设置系统变量的Api,然后在程序的main 函数设置一下这个变量:
System.getProperties().setProperty("sun.misc.ProxyGenerator.saveGeneratedFiles", "true");
这个时候,再跑一遍程序,就可以看到生成的Proxy的Class文件了,直接双击利用 ide 反编译。
package com.sun.proxy;
import java.lang.reflect.InvocationHandler;
import java.lang.reflect.Method;
import java.lang.reflect.Proxy;
import java.lang.reflect.UndeclaredThrowableException;
public final class $Proxy0 extends Proxy implements Action {
private static Method m1;
private static Method m3;
private static Method m2;
private static Method m0;
public $Proxy0(InvocationHandler var1) throws {
super(var1);
}
public final void doSomething() throws {
try {
super.h.invoke(this, m3, (Object[])null);
} catch (RuntimeException | Error var2) {
throw var2;
} catch (Throwable var3) {
throw new UndeclaredThrowableException(var3);
}
}
...
static {
try {
...
m3 = Class.forName("Action").getMethod("doSomething", new Class[0]);
} catch (NoSuchMethodException var2) {
throw new NoSuchMethodError(var2.getMessage());
} catch (ClassNotFoundException var3) {
throw new NoClassDefFoundError(var3.getMessage());
}
}
}
省略一些无关代码,可以看到两个重要的方法。
一个就是我们的代理方法doSomething、另一个就是构造方法。
这个$Proxy0 继承 Proxy并调用了父类的构造方法,回忆一下上文提到的invokeSpecial,怎么样,对上了吧。
看一下Proxy中这个构造方法:
protected Proxy(InvocationHandler h) {
Objects.requireNonNull(h);
this.h = h;
}
在看一下$Proxy0 的代理方法:
super.h.invoke(this, m3, (Object[])null);
再来回顾一下生成Proxy实例的过程:
private static final Class<?>[] constructorParams =
{ InvocationHandler.class };
...
final Constructor<?> cons = cl.getConstructor(constructorParams);
...
return cons.newInstance(new Object[]{h});
怎么样,是不是豁然开朗了?
其实newInstance生成Proxy实例时,通过$Proxy0的Class对象,选择了这个InvocationHandler为参数的构造方法,传入我们定义的InvocationHandler并生成了一个 Proxy0的实例!InvocationHandler 里有realObject的逻辑以及我们的扩展逻辑,当我们调用Proxy0的doSomething方法时,就会调用到我们InvocationHandler 里 实现的invoke方法。
对上面这个过程,做一张图总结一下:

总结
到了这里,在回顾一下我们开头提到的那个蠢蠢的方案一。动态代理真的高深么?不,其实它也只是采用方案一来解决我们的问题而已,只不过是利用字节码技术,自动帮我们生成了代码,减少了我们的重复劳动。怪不得都说,一个优秀的程序员,可能也是一个“懒惰”的程序员~