小程序即时通讯 输入组件及使用WebSocket通信

1,126 阅读15分钟

原创文章。原文地址:blog.csdn.net/sinat_27612… 转载请以该链接注明出处

最新更新日志

2018-09-18

优化:现在app.js中的有关IM的所有业务统一交由app-im-delegate管理 优化:现在im-factory以单例模式提供唯一的IMHandler实例

IM模板功能:

  • 目前项目中已使用webSocket,实现了IM的通信功能!目前包括会话列表页面、会话页面及好友页面。支持使用nodejs开启本地WebSocket服务。详见下方文档。
  • 支持发送文本、图片、语音,支持输入法的emoji表情
  • 支持拍照,图库选择图片、图片预览
  • 支持切换到文本输入时,显示发送按钮。
  • 支持语音播放及播放动画。
  • 支持配置录制语音的最短及最长时间。
  • 支持配置自定义事件。
  • 支持聊天消息按时间排序。
  • 支持发送消息后,页面回弹到最底部。
  • 使用了最新的语音播放接口,同时兼容了低版本的语音播放接口。
  • 消息发送中、发送成功、发送失败的状态更新
  • 支持消息发送失败情况下,点击重发按钮重新发送
  • 优化时间气泡显示逻辑,相邻信息大于5分钟显示后者信息的时间
  • 在页面最上方增加了会话状态的UI展示
  • 自定义功能,显示自定义气泡。
  • 通过解析语音或图片消息信息,优先读取本地文件。
  • 实现了文件存储算法,保证10M存储空间内的语音和图片文件均为最新。
  • 最低支持微信基础库版本1.4.0
  • 各消息类型和各功能均已模块化,让你在浏览代码时愉悦轻松。

IM模板不支持的功能:

  • 如果要使用群聊,目前的UI中,头像旁并没有展示成员昵称。
  • 本地没有存储历史聊天消息。这个原因请看文章结尾。
  • 目前WebSocket所有功能仅供学习和参考,若想商用,请自行开发。
  • 目前不支持以插件方式使用。

整体效果图(加载有些慢)

我们先来看下效果 (因录制软件问题,图中的一些按钮的变色了,线条也少了很多像素。。。)

  • 发送图片和图片预览
发送图片和图片预览
  • 消息重发和发送自定义消息
消息重发和发送自定义消息
  • 发送语音消息
发送语音消息

聊天输入组件

近期一直在做微信小程序,业务上要求在小程序里实现即时通讯的功能。这部分功能需要用到文本和语音输入及一些语音相关的手势操作。所以我写了一个控件来处理这些操作。 聊天输入组件和会话页面组件是两个不同的组件,分别处理不同的业务。

控件样式

控件样式

功能

  • 切换输入方式(文本或语音)
  • 获取输入的文本信息
  • 语音输入及取消语音输入
  • 语音消息录制时长过短过长的判断
  • 支持发送图片(拍照或选择图库图片)和其他自定义拓展内容

注意:SDK仅支持微信基础库1.4.0及以上版本。

输入组件这部分内容我会从集成、编写控件两个部分来讲解。毕竟大部分人都是想尽快集成来着,所以先说说集成部分。


输入组件的集成

一、导入SDK相关文件

输入组件相关文件在modules/chat-inputimage文件夹下,示例页面是pages/chat-input/chat-input

聊天输入组件和会话页面组件所有你需要集成的文件,打包后大小在65kb左右,已经很小了。需要注意的是,项目中的原有.gif文件夹已经迁移到了别的仓库,image文件夹中有两张用于测试的用户头像,也可以删除掉。。


二、集成到会话页面

1. 在会话页面中导入chat-input文件
  • 在聊天页的js文件中导入 let chatInput = require('../../modules/chat-input/chat-input');
  • 在聊天页的wxml文件中引入布局
<import src="../../modules/chat-input/chat-input.wxml"/> 
<template is="chat-input" data="{{inputObj:inputObj,textMessage:textMessage,showVoicePart:true}}"/>
  • 在聊天页的wxss文件中引入样式表@import "../../modules/chat-input/chat-input.wxss"; 根据你的路径来导入这些内容
2. 初始化chatInput
chatInput.init(page, 
        {
			systemInfo: wx.getSystemInfoSync(),
			minVoiceTime: 1,//秒,最小录音时长,小于该值则弹出‘说话时间太短’
            maxVoiceTime: 60,//秒,最大录音时长,大于该值则按60秒处理
            startTimeDown: 56,//秒,开始倒计时时间,录音时长达到该值时弹窗界面更新为倒计时弹窗
            format:'mp3',//录音格式,有效值:mp3或aac,仅在基础库1.6.0及以上生效,低版本不生效
            sendButtonBgColor: 'mediumseagreen',//发送按钮的背景色
            sendButtonTextColor: 'white',//发送按钮的文本颜色
            extraArr: [{
                picName: 'choose_picture',
                description: '照片'
            }, {
                picName: 'take_photos',
                description: '拍摄'
            }, {
                picName: 'close_chat',
                description: '自定义功能'
            }],
            tabbarHeigth: 48
        });
  • page:这个是指当前的page。
  • systemInfo:必填。手机的系统信息,用于控件的适配。
  • minVoiceTime: 最小录音时长,秒,小于该值则弹出‘说话时间太短’
  • maxVoiceTime: 最大录音时长,秒,填写的数值大于该值则按60秒处理。录音时长如果超过该值,则会保存最大时长的录音,并弹出‘说话时间超时’并终止录音
  • startTimeDown: 开始倒计时时间,秒,录音时长达到该值时弹窗界面更新为倒计时弹窗
  • extraArr:非必填。点击右侧加号时,显示的自定义功能。picName元素的名字就是对应image/chat/extra文件夹下的png格式的图片名称,用于展示自定义功能的图片。description元素用于展示自定义功能的文字说明。
  • tabbarHeight:非必填。这个也是用于适配。如果你的小程序有tabbar,那么需要填写这个字段,填48就行。如果你的小程序没有tabbar,那么就不要填写这个字段。原因我会在第二篇讲到。
  • format: 录音格式,有效值:mp3或aac,仅在基础库1.6.0及以上生效,低版本不生效,当然也不会报错。
  • sendButtonBgColor: 发送按钮的背景色
  • sendButtonTextColor: 发送按钮的文本颜色
3. 监听获取输入的信息

在初始化控件之后,监听信息的输入,即可获取到指定类型的信息

文本信息:
//文本信息的输入监听
chatInput.setTextMessageListener(function (e) {
            let content = e.detail.value;//输入的文本信息
           
        });  
语音信息:
//获取录音之后的音频临时文件
chatInput.recordVoiceListener(function (res, duration) {
         let tempFilePath = res.tempFilePath;//语音临时文件的路径
         let vDuration = duration;//录音时长
     });
//监听录音状态
 chatInput.setVoiceRecordStatusListener(function (status) {
            switch (status) {
                case chatInput.VRStatus.START://开始录音

                    break;
                case chatInput.VRStatus.SUCCESS://录音成功

                    break;
                case chatInput.VRStatus.CANCEL://取消录音

                    break;
                case chatInput.VRStatus.SHORT://录音时长太短

                    break;
                case chatInput.VRStatus.UNAUTH://未授权录音功能

                    break;
                case chatInput.VRStatus.FAIL://录音失败(已经授权了)

                    break;
            }
        })
自定义功能:
//收起自定义功能窗口
chatInput.closeExtraView();

//自定义功能点击事件
chatInput.clickExtraListener(function (e) {
            let itemIndex = parseInt(e.currentTarget.dataset.index);//点击的自定义功能索引
            if (itemIndex === 2) {
                that.myFun();//其他的自定义功能
                return;
            }
            //选择图片或拍照
            wx.chooseImage({
                count: 1, // 默认9
                sizeType: ['compressed'],
                sourceType: itemIndex === 0 ? ['album'] : ['camera'],
                success: function (res) {
                    let tempFilePath = res.tempFilePaths[0];
                }
            });
        });
//新增右下角加号button点击事件
chatInput.setExtraButtonClickListener(function (dismiss) {
            console.log('Extra弹窗是否消失', dismiss);
        })

至此,输入组件SDK的集成就完成了!

客户端WebSocket功能及会话页面

效果图

  • 会话列表
  • 会话页面
  • 好友页面

会话页面,我将UI封装成了多个template,最后使用chat-item.wxml即可,UI相关的代码都放到了chat-page文件夹中;加载方面的UI放到了loading文件夹中;image文件夹中也新增了几张图片。

对于即时通讯方面的sdk,我是用的WebSocket,当然这部分内容仅供参考。你可以引入常见的sdk,比如腾讯的、网易的。

目前实现了三个页面。会话列表页面、好友列表页面、会话页面。

会话列表页面功能:

  • 显示好友头像、昵称、最新一条消息内容及时间、未读计数展示。
  • 实时更新好友最新一条消息及时间,实时更新未读计数。
  • 从会话页面回退到会话列表页面后,会刷新列表页面。

好友页面功能:

  • 显示好友头像昵称。

好友页面未实现功能:

并未实现发起聊天功能,仅供演示,如有需要,请自行实现。

会话页面功能:

  • 支持发送文本、语音、图片及自定义类型消息。因发送文件类型的消息需要上传文件的服务器,所以目前仅支持发送文本消息和自定义类型消息。如果你自己配置好了上传文件的服务器,那么就可以发送语音和图片消息了。

重要功能模块的流程图

有网友建议画个流程图,梳理下项目中的各部分关系。

这部分的东西包括WebSocket写完之后发现,并没有很多难点,所以我只说下使用时要注意的几点。

会话列表页面

示例页面是pages/chat-list/chat-list

  • IM连接和会话列表页收发消息流程图:

IM连接和收发消息流程图

代码非常简单。

// pages/chat-list/chat-list.js

/**
 * 会话列表页面
 */
Page({

    /**
     * 页面的初始数据
     */
    data: {
        conversations: []
    },

    /**
     * 生命周期函数--监听页面加载
     */
    onLoad: function (options) {

    },

    toChat: function (e) {
        let item = e.currentTarget.dataset.item;
        delete item.latestMsg;
        delete item.unread;
        wx.navigateTo({
            url: `../chat/chat?friend=${JSON.stringify(item)}`
        });
    },
    /**
     * 生命周期函数--监听页面显示
     */
    onShow: function () {

        getApp().getIMHandler().setOnReceiveMessageListener({
            listener: (msg) => {
                console.log('会话列表', msg);
                msg.type === 'get-conversations' && this.setData({conversations: msg.conversations.map(item => this.getConversationsItem(item))})
            }
        });
        getApp().getIMHandler().sendMsg({
            content: {
                type: 'get-conversations',
                userId: getApp().globalData.userInfo.userId//这里获取的userInfo,就是在建立webSocket连接时服务器返回的,作为你的身份信息。
            }, success: () => {
                console.log('获取会话列表消息发送成功');
            },
            fail: (res) => {
                console.log('获取会话列表失败', res);
            }
        });
    },
    getConversationsItem(item) {
        let {latestMsg, ...msg} = item;
        return Object.assign(msg, JSON.parse(latestMsg));
    }
});

就这些代码。结合流程图来看的话,相信你肯定能看懂。看不懂也没事,能理解思想就行,就是 注册监听、发起请求、回调监听、渲染页面。

好友列表页面

示例页面是pages/friends/friends

同会话列表页面,没什么好说的。

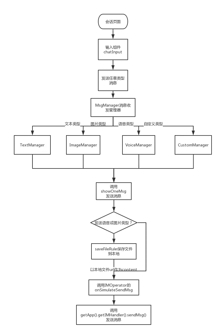
会话页面

示例页面是pages/chat/chat

  • 会话页面发送消息流程图:

会话页面发送消息

chat文件夹下,我封装了多个类,用于管理消息类型的收发和展示。

MsgManager是一个收发消息的工厂类,用于统一管理所有消息类型的收发。见msg-manager.js

import VoiceManager from "./msg-type/voice-manager";//语音消息的收发和展示相关类
import TextManager from "./msg-type/text-manager";//文本类型消息的收发和展示相关类
import ImageManager from "./msg-type/image-manager";//图片类型消息的收发和展示相关类
import CustomManager from "./msg-type/custom-manager";//自定义类型消息的收发和展示相关类
import IMOperator from "./im-operator";//im行为管理类

export default class MsgManager {
    constructor(page) {
        this.voiceManager = new VoiceManager(page);
        this.textManager = new TextManager(page);
        this.imageManager = new ImageManager(page);
        this.customManager = new CustomManager(page);
    }

    showMsg({msg}) {
        let tempManager = null;
        switch (msg.type) {
            case IMOperator.VoiceType:
                tempManager = this.voiceManager;
                break;
            case IMOperator.ImageType:
                tempManager = this.imageManager;
                break;
            case IMOperator.TextType:
            case IMOperator.CustomType:
                tempManager = this.textManager;
        }
        tempManager.showMsg({msg});
    }

    sendMsg({type = IMOperator.TextType, content, duration}) {
        let tempManager = null;
        switch (type) {
            case IMOperator.VoiceType:
                tempManager = this.voiceManager;
                break;
            case IMOperator.ImageType:
                tempManager = this.imageManager;
                break;
            case IMOperator.CustomType:
                tempManager = this.customManager;
                break;
            case IMOperator.TextType:
                tempManager = this.textManager;
        }
        tempManager.sendOneMsg(content, duration);
    }

    stopAllVoice() {
        this.voiceManager.stopAllVoicePlay();
    }
}

小程序基础库1.6.0以后不再维护的语音播放和录制接口,我进行了兼容处理。

篇幅问题,各类型消息的相关类代码我就不贴了。想看的去下载吧。

缓存机制和文件类型消息的展示机制

  • 缓存和展示机制:在展示语音或图片类型的消息时,我会优先加载已经存储在本地的文件。在文件类型消息(如语音、图片消息)的showMsg()方法中先是取消息的本地路径const localVoicePath = FileManager.get(msg),如果没有获取到本地路径,就会按照消息中的文件路径信息去下载该文件,并存储下来。这里代码没有贴出来,大家理解意思就行。 那取到的值是什么时候设置的呢?是在发送或接收消息成功后(此时文件已下载成功),以消息的saveKey为key,存储成功返回的savedFilePath为data,建立消息和本地存储路径的映射关系,如:FileManager.set(msg, savedFilePath); 这里的saveKey是以消息id msgId 和好友id friendId,拼接而成的。

  • 存储溢出算法:在存储文件时,我参考了Android LruCache的思想编写了算法,保证在小程序10M存储限制的前提下,存储新的文件,如果溢出了,就移除最旧的文件(跟LruCache溢出时去除不常用文件的思想不太一样)。算法具体内容见小程序性能优化——文件的本地存储10M优化算法

const MAX_SIZE = 10400000;
let wholeSize = 0;
setTimeout(() => {
    wx.getSavedFileList({
        success: savedFileInfo => {
            let {fileList} = savedFileInfo;
            !!fileList && fileList.forEach(item => {
                wholeSize += item.size;
            });
        }
    });
});

function saveFileRule(tempFilePath, cbOk, cbError) {
    wx.getFileInfo({
        filePath: tempFilePath,
        success: tempFailInfo => {
            let tempFileSize = tempFailInfo.size;
            // console.log('本地临时文件大小', tempFileSize);
            if (tempFileSize > MAX_SIZE) {
                typeof cbError === "function" && cbError('文件过大');
                return;
            }
            wx.getSavedFileList({
                success: savedFileInfo => {
                    let {fileList} = savedFileInfo;
                    if (!fileList) {
                        typeof cbError === "function" && cbError('获取到的fileList为空,请检查你的wx.getSavedFileList()函数的success返回值');
                        return;
                    }
                    //这里计算需要移除的总文件大小
                    let sizeNeedRemove = wholeSize + tempFileSize - MAX_SIZE;
                    if (sizeNeedRemove >= 0) {
                        //按时间戳排序,方便后续移除文件
                        fileList.sort(function (item1, item2) {
                            return item1.createTime - item2.createTime;
                        });
                        let sizeCount = 0;
                        for (let i = 0, len = fileList.length; i < len; i++) {
                            if ((sizeCount += fileList[i].size) >= sizeNeedRemove) {
                                for (let j = 0; j < i; j++) {
                                    wx.removeSavedFile({
                                        filePath: fileList[j].filePath,
                                        success: function () {
                                            wholeSize -= fileList[j].size;
                                        }
                                    });
                                }
                                break;
                            }
                        }
                    }

                    wx.saveFile({
                        tempFilePath: tempFilePath,
                        success: res => {
                            wholeSize += tempFileSize;
                            typeof cbOk === "function" && cbOk(res.savedFilePath);
                        },
                        fail: cbError
                    });
                },
                fail: cbError
            });
        }
    });
}

module.exports = {
    saveFileRule
};

IIMHandler抽象类 i-im-handler.js

这个类是IM-SDK的接口规范类。你可以通过继承这个类,然后在子类中实现细节,这样的话可以很方便的接入其他的第三方IM-SDK。

/**
 * 由于JavaScript没有接口的概念,所以我编写了这个IM基类
 * 将你自己的IM的实现类继承这个类就可以了
 * 我把IM通信的常用方法封装在这里,
 * 有些实现了具体细节,但有些没实现,是作为抽象函数,由子类去实现细节,这点是大家需要注意的
 */
export default class IIMHandler {
    constructor() {
        this._isLogin = false;
        this._msgQueue = [];
        this._receiveListener = null;
    }

    /**
     * 创建IM连接
     * @param options 传入你建立连接时需要的配置信息,比如url
     */
    createConnection({options}) {
        // 作为抽象函数
    }

    /**
     * 发送消息
     * @param content 需要发送的消息,是一个对象,如{type:'text',content:'abc'}
     * @param success 发送成功回调
     * @param fail 发送失败回调
     */
    sendMsg({content, success, fail}) {
        if (this._isLogin) {
            this._sendMsgImp({content, success, fail});
        } else {
            this._msgQueue.push(content);
        }
    }

    /**
     * 消息接收监听函数
     * @param listener
     */
    setOnReceiveMessageListener({listener}) {
        this._receiveListener = listener;
    }

    closeConnection() {
        // 作为抽象函数
    }

    _sendMsgImp({content, success, fail}) {
        // 作为抽象函数
    }
}

IIMHandler实现类 web-socket-handler-imp.js

这个文件位于modules文件夹下。

这个是IM-SDK的WebSocket实现类,所有的WebSocket基本操作都封装到了这个类中。我截取了重要的几处代码。

import IIMHandler from "../interface/i-im-handler";

export default class WebSocketHandlerImp extends IIMHandler{
    constructor() {
        super();
        this._onSocketMessage();
    }

    /**
     * 创建WebSocket连接
     * 如:this.imWebSocket = new IMWebSocket();
     *    this.imWebSocket.createSocket({url: 'ws://10.4.97.87:8001'});
     * 如果你使用本地服务器来测试,那么这里的url需要用ws,而不是wss,因为用wss无法成功连接到本地服务器
     * @param options 建立连接时需要的配置信息,这里是传入的url,即你的服务端地址,端口号不是必需的。
     */
    createConnection({options}) {
        !this._isLogin && wx.connectSocket({
            url: options.url,
            header: {
                'content-type': 'application/json'
            },
            method: 'GET'
        });
    }


    _sendMsgImp({content, success, fail}) {
        wx.sendSocketMessage({
            data: JSON.stringify(content), success: () => {
                success && success(content);
            },
            fail: (res) => {
                fail && fail(res);
            }
        });
    }


    /**
     * 关闭webSocket
     */
    closeConnection() {
        wx.closeSocket();
    }

    /**
     * webSocket是在这里接收消息的
     * 在socket连接成功时,服务器会主动给客户端推送一条消息类型为login的信息,携带了用户的基本信息,如id,头像和昵称。
     * 在login信息接收前发送的所有消息,都会被推到msgQueue队列中,在登录成功后会自动重新发送。
     * 这里我进行了事件的分发,接收到非login类型的消息,会回调监听函数。
     * @private
     */
    _onSocketMessage() {
        wx.onSocketMessage((res) => {
            let msg = JSON.parse(res.data);
            if ('login' === msg.type) {
                this._isLogin = true;
                getApp().globalData.userInfo = msg.userInfo;
                getApp().globalData.friendsId = msg.friendsId;
                if (this._msgQueue.length) {
                    let temp;
                    while (temp = this._msgQueue.shift()) {
                        this.sendMsg({content: {...temp, userId: msg.userInfo.userId}});
                    }
                }
            } else {
                this._receiveListener && this._receiveListener(msg);
            }
        })
    }

}

毕竟要面向接口编程嘛,这样的话,你使用第三方的IM-SDK的话,就可以直接继承这个IIMHandler,按接口规范在子类中实现细节就可以了。

也很简单,对吧。

在App.js中初始化IMWebSocket

这里面有一个IMFactory,是一个工厂类,它的create()方法返回的是WebSocketHandlerImp,这个工厂类的代码我就不贴了。

//app.js
import IMFactory from "./modules/im-sdk/im-factory";

App({
    globalData: {
        userInfo: {},
    },
    getIMHandler() {
        return this.iIMHandler;
    },
    onLaunch() {
        this.iIMHandler = IMFactory.create();
    },
    onHide() {
        // this.iIMHandler.closeConnection();
    },
    onShow() {
        this.iIMHandler.createConnection({options: {url: 'ws://10.4.94.185:8001'}});
    }
});

IM模拟类 im-operator.js

最后重点说下IM的控制类 IMOperator。

现在在创建IMOperator时,需要你额外传入好友信息,这个信息应该是在会话列表点击时传入的,如下所示:

 /**
     * 生命周期函数--监听页面加载
     */
    onLoad: function (options) {
        const friend = JSON.parse(options.friend);
        this.initData();
        wx.setNavigationBarTitle({
            title: friend.friendName
        });
        this.imOperator = new IMOperator(this, friend);//额外传入好友信息
        ...
        ...
    },

生成发送的数据的文本

记住,你所有发送的消息和接收到的消息,都是以文本消息的形式,只是在渲染的时候解析,生成不同的消息类型来展示!!!

 createChatItemContent({type = IMOperator.TextType, content = '', duration} = {}) {
         if (!content.replace(/^\s*|\s*$/g, '')) return;
         return {
             content,
             type,
             conversationId: 0,//会话id,目前未用到
             userId: getApp().globalData.userInfo.userId,
             friendId: this.getFriendId(),//好友id
             duration
         };
     }

这是生成发送数据的文本的方法。它会返回一个对象。

  • type: 消息类型 TextType/VoiceType/ImageType/CustomType
  • content: 需要发送的原始文本信息。可以是文字、语音文件路径、图片文件路径。
  • duration: 语音时长。如果是语音类型,则需要传这个字段。

生成消息对象

除自定义消息类型外,其他的无论是自己发送的消息,还是好友的消息,在UI上渲染时,都是以该消息对象的格式来统一的。

createNormalChatItem({type = IMOperator.TextType, content = '', isMy = true, duration} = {}) {
        if (!content) return;
        const currentTimestamp = Date.now();
        const time = dealChatTime(currentTimestamp, this._latestTImestamp);
        let obj = {
            msgId: 0,//消息id
            friendId: this.getFriendId(),//好友id
            isMy: isMy,//我发送的消息?
            showTime: time.ifShowTime,//是否显示该次发送时间
            time: time.timeStr,//发送时间 如 09:15,
            timestamp: currentTimestamp,//该条数据的时间戳,一般用于排序
            type: type,//内容的类型,目前有这几种类型: text/voice/image/custom | 文本/语音/图片/自定义
            content: content,// 显示的内容,根据不同的类型,在这里填充不同的信息。
            headUrl: isMy ? this._myHeadUrl : this._otherHeadUrl,//显示的头像,自己或好友的。
            sendStatus: 'success',//发送状态,目前有这几种状态:sending/success/failed | 发送中/发送成功/发送失败
            voiceDuration: duration,//语音时长 单位秒
            isPlaying: false,//语音是否正在播放
        };
        obj.saveKey = obj.friendId + '_' + obj.msgId;//saveKey是存储文件时的key
        return obj;
    }
  • type:消息类型
  • content:需要发送的IM消息,是由createChatItemContent生成的JSON格式字符串。
  • isMy:是否是我自己的消息。
  • duration:语音时长。如果是语音类型,则需要传这个字段。

生成自定义消息类型对象

自定义消息类型的UI类似于会话页面中的展示聊天时间的UI。

static createCustomChatItem() {
        return {
            timestamp: Date.now(),
            type: IMOperator.CustomType,
            content: '会话已关闭'
        }
    }

发送数据接口

发送数据这块目前已经实现了WebSocket通信。

支持发送文本、语音、图片及自定义类型消息。不过因发送文件类型的消息需要上传文件的服务器,所以目前仅支持发送文本消息和自定义类型消息。如果你自己配置好了上传文件的服务器,那么就可以发送语音和图片消息了。

以发送文本消息为例:

首先在输入组件的文本输入监听回调接口中调用this.msgManager的发送消息方法sendMsg()

chatInput.setTextMessageListener((e) => {
            let content = e.detail.value;
            this.msgManager.sendMsg({type: IMOperator.TextType, content});
        });

sendMsg方法中会去判断发送的消息类型,最终都会调用下面的IM发送接口。

onSimulateSendMsg({content, success, fail}) {
        //这里content即为要发送的数据
        //注意:这里的content是一个对象了,不再是一个JSON格式的字符串。这样可以在发送消息的底层接口中统一处理。
        getApp().getIMHandler().sendMsg({
            content,
            success: (content) => {
                //这个content格式一样,也是一个对象
                const item = this.createNormalChatItem(content);
                this._latestTImestamp = item.timestamp;
                success && success(item);
            },
            fail
        });
    }
  • content:这里的content是一个对象,类似于:{"content":"233","type":"text"},是由该类中createChatItemContent方法生成的。
  • success:发送成功回调,我这里返回了createNormalChatItem生成的消息对象。
  • fail:发送失败回调,你可以自行传参。

其他消息的发送方式都是与之类似的。

会话页面接收数据接口

关于会话页面消息是怎么接收到的,下面的展示了一个完整的主要流程。

  • 会话页面接收消息流程图:

会话页面接收消息流程图

下面贴的是核心代码

onSimulateReceiveMsg(cbOk) {
        getApp().getIMHandler().setOnReceiveMessageListener({
            listener: (msg) => {
                if (!msg) {
                    return;
                }
                msg.isMy = msg.msgUserId === getApp().globalData.userInfo.userId;
                const item = this.createNormalChatItem(msg);
                // const item = this.createNormalChatItem({type: 'voice', content: '上传文件返回的语音文件路径', isMy: false});
                // const item = this.createNormalChatItem({type: 'image', content: '上传文件返回的图片文件路径', isMy: false});
                this._latestTImestamp = item.timestamp;
                //这里是收到好友消息的回调函数,建议传入的item是 由 createNormalChatItem 方法生成的。
                cbOk && cbOk(item);
            }
        });

    }
  • cbOk:接收到消息的回调,这里我也是模拟的,返回了由this.createNormalChatItem({type: 'text', content: '这是模拟好友回复的消息', isMy: false})生成的消息对象

在上面发送数据接口代码中可以看到,在接收到数据时,先使用createNormalChatItem来生成消息类型数据,然后回调onSimulateReceiveMsgCb函数,即可完成数据的接收。

我是在chat.jsonLoad生命周期中注册的监听:

onLoad: function (options) {

        const friend = JSON.parse(options.friend);
        console.log(friend);
        this.initData();
        wx.setNavigationBarTitle({
            title: friend.friendName
        });
        this.imOperator = new IMOperator(this, friend);
        this.UI = new UI(this);
        this.msgManager = new MsgManager(this);

        this.imOperator.onSimulateReceiveMsg((msg) => {
            //执行到这步时,好友的消息早已经接收到并生成了消息类型数据msg,接下来要做的就是将数据渲染到页面上了
            //showMsg()是用于渲染消息类型数据的。
            this.msgManager.showMsg({msg})
        });
        this.UI.updateChatStatus('正在聊天中...');
    },

渲染消息列表

我使用chatItems来存储所有的消息类型,包括自定义消息类型。 布局怎么写的我就不讲了,有关UI渲染的代码,我全部放在了ui.js中,自己去看下吧,也都很简单。

配合使用输入组件。

最上面说的输入组件,有各种交互情况下的事件回调,在回调函数中处理对应逻辑即可。这部分的所有代码我都放到了chat.js中。

以上就是客户端WebSocket及会话页面的所有难点内容

服务端WebSocket实现的业务功能

服务器端是用nodejs开发的,配合客户端实现了简单的IM消息展示逻辑。webSocket所有功能仅供学习和参考,若想商用,请自行开发。

请务必阅读这部分内容,新手请自行学习依赖的安装和gulp的初级使用。项目的运行是没有问题的!!

如何安装使用

1.开发者工具导入项目
修改app.js文件中下面配置的url为你本地网络ip
this.imWebSocket.createSocket({url: 'ws://10.4.97.87:8001'});
2. 搭建本地WebSocket服务
安装依赖 npm install
Terminal运行 gulp 即可开启WebSocket服务
3. 使用开发者工具运行项目

nodejs-websocket具体API详见https://www.npmjs.com/package/nodejs-websocket

服务端简单实现了两人实时聊天功能,获取历史消息,获取会话列表、好友列表。需要注意的是,目前消息都是在内存中,重启服务后所有数据会重置! 目前只能两人聊天,而且当两个人同时在线时,后面一个人重新连接了,就会登上另外一个人的号,所以会出现自己发消息,自己收到自己的消息的情况。这时候你可以重启WebSocket服务,两台设备重新进下小程序就可以了。

服务端代码就不贴了。

最后说几句

小程序适合开发轻量级应用,不管你怎么推崇小程序,它都是有性能上的瓶颈问题的。比如说一个页面中加载大量图片会导致占用惊人的内存空间,长列表的无法复用控件问题、重复setData()造成页面闪动以及存储空间限制在10M等等。因此,使用小程序开发IM,不建议将历史消息存储在本地,也不建议单个页面中加载大量的聊天消息,更何况是有很多图片的聊天消息!这将造成页面卡顿,影响小程序的响应速度!而这些东西目前是无法从技术上优化的!

不过有些东西是可以优化的。我想你的小程序肯定有这样的使用场景,点击一个按钮跳转到另外一个页面,然后在向服务器请求获取数据。因为要先渲染空页面再渲染数据,页面偶尔会闪烁。其实这个是可以优化的。即在点击按钮时就请求数据,这样的话,就能利用页面跳转的200ms左右的时间来完成数据的预加载。如果协议返回够快的话,页面在打开时会立刻渲染出数据。不过问题也就来了,直接这样做的话会让你的页面混有不相干的协议,违法单一职责。那么我为此编写了一个小程序预加载框架,让你既能在页面跳转前就预加载数据,又不会破坏项目的结构。哈哈,为自己打一波广告!

使用中有什么问题的话,可以在博客或GitHub上联系我。我会及时回复。

谢谢大家!

github地址 github.com/unmagic/wec…

合作

小程序技术交流请加QQ群:821711186

如有合作意向或是想要推广您的产品,可加QQ:1178545208


LINK

Questions 常见问题及解决方案

ChangeLog 更新日志

LICENSE