深入 Vue 生命周期

462 阅读3分钟

这篇博客将会从下面四个常见的应用诠释组件的生命周期,以及各个生命周期应该干什么事


  • 单组件的生命周期

  • 父子组件的生命周期

  • 兄弟组件的生命周期

  • 宏mixin的生命周期


生命周期:Vue 实例从开始创建、初始化数据、编译模板、挂载Dom→渲染、更新→渲染、卸载等一系列过程,我们称这是 Vue 的生命周期,各个阶段有相对应的事件钩子


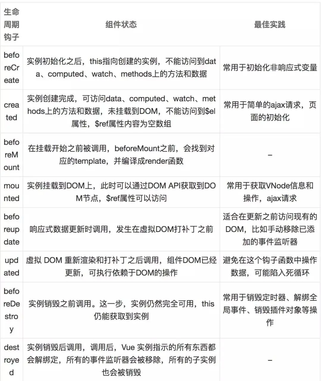
1. 生命周期钩子函数


下面这张图是vue生命周期各个阶段的执行情况:




注意:


  • created阶段的ajax请求与mounted请求的区别:前者页面视图未出现,如果请求信息过多,页面会长时间处于白屏状态

  • mounted 不会承诺所有的子组件也都一起被挂载。如果你希望等到整个视图都渲染


  • 完毕,可以用 vm.$nextTick


    vue2.0之后主动调用$destroy()不会移除dom节点,作者不推荐直接destroy这种做法,如果实在需要这样用可以在这个生命周期钩子中手动移除dom节点


    2. 单个组件的生命周期


    现根据实际代码执行情况分析:


    <template>

    <div>

    <h3>单组件</h3>

    <el-button @click="dataVar += 1">更新 {{dataVar}}</el-button>

    <el-button @click="handleDestroy">销毁</el-button>

    </div>

    </template>


    export default {

    data() {

    return {

    dataVar: 1

    }

    },

    beforeCreate() {

    this.compName = 'single'

    console.log(`--${this.compName}--beforeCreate`)

    },

    created() {

    console.log(`--${this.compName}--created`)

    },

    beforeMount() {

    console.log(`--${this.compName}--beforeMount`)

    },

    mounted() {

    console.log(`--${this.compName}--mounted`)

    },

    beforeUpdate() {

    console.log(`--${this.compName}--beforeUpdate`)

    },

    updated() {

    console.log(`--${this.compName}--updated`)

    },

    beforeDestroy() {

    console.log(`--${this.compName}--beforeDestroy`)

    },

    destroyed() {

    console.log(`--${this.compName}--destroyed`)

    },

    methods: {

    handleDestroy() {

    this.$destroy()

    }

    }

    }


    初始化组件时,打印:



    当data中的值变化时,打印:



    当组件销毁时,打印:



    从打印结果可以看出:


  • 初始化组件时,仅执行了beforeCreate/Created/beforeMount/mounted四个钩子函数

  • 当改变data中定义的变量(响应式变量)时,会执行beforeUpdate/updated钩子函数

  • 当切换组件(当前组件未缓存)时,会执行beforeDestory/destroyed钩子函数

  • 初始化和销毁时的生命钩子函数均只会执行一次,beforeUpdate/updated可多次执行


  • 3. 父子组件的生命周期


    将单组件作为基础组件(由于props在beforeCreate()中未初始化),需要做如下更改:


    props: {

    compName: {

    type: String,

    default: 'single'

    }

    },

    beforeCreate() {

    // this.compName = 'single'

    // console.log(`--${this.compName}--beforeCreate`)

    console.log(` --data未初始化--beforeCreate`)

    },


    父组件代码如下:


    <template>

    <div class="complex">

    <h3>复杂组件</h3>

    <lifecycle-single compName="child"></lifecycle-single>

    </div>

    </template>


    const COMPONENT_NAME = 'complex'

    import LifecycleSingle from './LifeCycleSingle'

    export default {

    beforeCreate() {

    console.log(`--${COMPONENT_NAME}--beforeCreate`)

    },

    created() {

    console.log(`--${COMPONENT_NAME}--created`)

    },

    beforeMount() {

    console.log(`--${COMPONENT_NAME}--beforeMount`)

    },

    mounted() {

    console.log(`--${COMPONENT_NAME}--mounted`)

    },

    beforeUpdate() {

    console.log(`--${COMPONENT_NAME}--beforeUpdate`)

    },

    updated() {

    console.log(`--${COMPONENT_NAME}--updated`)

    },

    beforeDestroy() {

    console.log(`--${COMPONENT_NAME}--beforeDestroy`)

    },

    destroyed() {

    console.log(`--${COMPONENT_NAME}--destroyed`)

    },

    components: {

    LifecycleSingle

    }

    }


    初始化组件时,打印:



    当子组件data中的值变化时,打印:



    当父组件data中的值变化时,打印:



    当props改变时,打印:



    当子组件销毁时,打印:



    当父组件销毁时,打印:



    从打印结果可以看出:


  • 仅当子组件完成挂载后,父组件才会挂载

  • 当子组件完成挂载后,父组件会主动执行一次beforeUpdate/updated钩子函数(仅首次)

  • 父子组件在data变化中是分别监控的,但是在更新props中的数据是关联的(可实践)

  • 销毁父组件时,先将子组件销毁后才会销毁父组件


  • 4. 兄弟组件的生命周期


    在上面的基础上,复杂组件做如下更改


    <template>

    <div class="complex">

    <h3>复杂组件</h3>

    <lifecycle-single compName="cihld1"></lifecycle-single>

    <lifecycle-single compName="child2"></lifecycle-single>

    <el-button @click="dataVar += 1">complex更新 {{dataVar}}</el-button>

    <el-button @click="handleDestroy">complex销毁</el-button>

    </div>

    </template>


    初始化组件时,打印:



    当child1更新和销毁时,打印:



    当child2更新和销毁时,打印:



    当父组件销毁时,打印



    从打印结果可以看出:


  • 组件的初始化(mounted之前)分开进行,挂载是从上到下依次进行

  • 当没有数据关联时,兄弟组件之间的更新和销毁是互不关联的


  • 5. 宏mixin的生命周期


    在上面的基础上,添加一个mixin.js文件,内容如下:


    const COMPONENT_NAME = 'lifecycleMixin'

    export default {

    name: COMPONENT_NAME,

    beforeCreate() {

    console.log(`--${COMPONENT_NAME}--beforeCreate`)

    },

    created() {

    console.log(`--${COMPONENT_NAME}--created`)

    },

    beforeMount() {

    console.log(`--${COMPONENT_NAME}--beforeMount`)

    },

    mounted() {

    console.log(`--${COMPONENT_NAME}--mounted`)

    },

    beforeUpdate() {

    console.log(`--${COMPONENT_NAME}--beforeUpdate`)

    },

    updated() {

    console.log(`--${COMPONENT_NAME}--updated`)

    },

    beforeDestroy() {

    console.log(`--${COMPONENT_NAME}--beforeDestroy`)

    },

    destroyed() {

    console.log(`--${COMPONENT_NAME}--destroyed`)

    }

    }


    同样的,复杂组件做如下更改:


    import lifecycleMixin from './mixin'

    export default {

    mixins: [lifecycleMixin],

    // ...

    }


    组件初始化时,打印:



    组件销毁时,打印:



    从打印结果可以看出:

    mixin中的生命周期与引入该组件的生命周期是仅仅关联的,且mixin的生命周期优先执行


    参考:


  • vue官网教程

  • vue官网API

  • Vue2.0生命周期(组件钩子函数与路由守卫)


  • 作者:同梦奇缘

    segmentfault.com/a/1190000014705819