一个iOS开发的Android开发之旅-系统概述

365 阅读3分钟

最近在学习Android开发的知识,将学习过程中的心路感想记录下来,既是对自己的学习总结,也希望能给后人提供一些帮助。整个系列会尽量穿插对比iOS开发中相关的知识和概念,包括控件、布局、思想等。

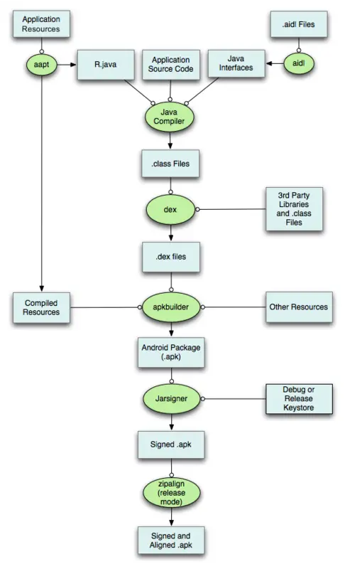
APK编译打包过程

apk打包流程图

流程概述:

  1. 通过AAPT命令对资源文件(res文件夹)进行编译,生成R.java(资源id常量文件)和resources.arsc(资源索引表)。
  • 资源id类似于iOS中UIView的tag属性,可以唯一确定一个资源;在Android中资源的概念不限于控件视图,除了assets外,其他的资源都会被赋予一个资源id。
  • 在开发工具如Andriod Studio中写Android应用的时候,IDE直接帮我们生成了R.java文件,本质上也是通过aapt来编译资源文件生成的。
  • Resources.arsc是资源索引表,维护资源Id,name,path的对应关系。通过resources.arsc把id转化成资源文件的名称,然后交由AssetManager来加载。
  1. R.java,项目代码src等java文件通过javac命令编译成.class文件;
  2. 第二步的.class文件和第三方库的.class文件通过dx命令打包成dex文件。dex会在下面解释。
  3. apkbuilder会将编译后的资源,编译后的代码以及不参与编译的资源(如assets)一起打包成apk文件。
  4. 签名。
  5. 对齐处理.对齐主要是将apk包中的资源文件距离文件起始偏移为4字节整数倍,这样通过内存映射访问apk文件时的速度会更块。

runtime

JVM vs DVM

JVM&DVM

上文提到了dex文件,dex是和设备架构无关的字节码.在Android程序运行时,DVM实时的将一部分Dalvik字节码翻译成机器码。

DVM是Dalvik Virtual Machine(Android虚拟机)的缩写,基于JVM(Java 虚拟机)的理念,同时进行了优化。JVM是基于栈的结构,DVM是基于寄存器的结构,速度更快。dex文件将多个class文件中公有的部分统一存放,去除了冗余信息。

Dalvik vs ART

作为iOS开发人员,提到runtime,必然联想到objc的runtime。对比两者,objc的语法在编译期就被转化为objc_msgSend等c语言的代码,编译成可直接运行的二进制码,但这个二进制码是平台依赖的。而虚拟机的理念是平台无关,所以编译器生成的只是中间代码,在不同的平台,这个中间代码被翻译成不同的代码。那么,问题来了,Android程序本身就是运行在Android这个特定的平台,理论上完全可以在编译期间就编译成可直接运行的二进制代码,无需在运行时边运行边翻译。带着这个疑问查阅了一些资料,发现确实是有朝着这个方向发展的趋势。

ART

从Android 4.4开始,引入了ART运行时机制,ART使用AOT(Ahead of time )编译,在应用的安装期间,就将DEX字节码翻译成机器码并存储在设备的存储器上。由于ART执行的是native code,代码执行速度和资源占用都更有优势。

这一篇简单介绍了apk编译打包的流程及Android虚拟机的介绍,不足之处欢迎评论指出。下一篇将进入控件和界面布局篇。