Java小入坑

204 阅读8分钟

Java入坑指南 是滴,下面是一个最低的入坑

还应该有23种设计模式应该掌握的。╮(╯▽╰)╭ 注意,第一个j是大写。

Java的特点跨平台,风格接近C++ 最重要的api文档 docs.oracle.com/javase/10/d…

语言特点

  1. 面向对象
  2. 跨平台,运行在JRE上,JRE包括JVM
  3. 具有自动垃圾回收的机制 属于强类型,简单,面向对象,分布式,健壮的,安全的,可移植的,解释型语言(将会翻译成字节码,在JVM上运行),高性能,动态,多线程。

开发工具

JDK,一个工具包,面向开发者的工具包,包含JVM。 JRE,一个Java的运行环境,分为服务器端的运行环境和开发者的运行环境。服务器端部署Java的时候,需要使用JRE运行Java程序。

体系

分为三个体系,分别是J2SE,J2EE,J2ME 分别为以上三个体系。

专业术语

JDK 编写Java程序的程序员使用的软件 JRE 运行Java程序的用户使用的软件 Server JRE 运行Java程序的服务器使用的软件 SDK 软件开发工具包 DAO 数据访问的接口 MVC 一种模式 JSP 一种在HTML中写入Java的方式,由服务器端进行渲染,然后返回给用户(已经用的很少喽,目前都是直接封装成为API的,其接口设计需要遵守RESTful API的设计规范,属于一种架构方式,可以使用https://swagger.io/对api进行设计,jsp类似于php都是直接写在HTML内的~) Servlet 一种封装成http的接口,然后通过http请求来访问,使用这个Java能更加注重后端的业务的逻辑,实现解耦。(这个日后需要在继续学习) JDBC 一种连接方式,用来连接数据库例如Mysql Tomcat 一种运行Servlet的容器,在服务器端运行 SSH框架 包括Hibernate5框架、Struts2框架、Spring4框架 SSM框架 Spring、SpringMVC和Mybatis框架。 RPC框架 客户端在不知道调用细节的情况下,调用存在于远程计算机上的某个对象,就像调用本地应用程序中的对象一样 用于分布式。经典框架 thrift.apache.org/ 来自于FaceBook

OOP

一种编程范式,

类与对象

类(Class):定义了一件事物的抽象特点。类的定义包含了数据的形式以及对数据的操作。 对象:是类的实例。

动态配置与消息传递

定义上动态配置是指方法会随着实例动态的改变。而消息传递机制(Message Passing)是指一个对象通过接受消息、处理消息、传出消息或使用其他类的方法来实现一定功能。

封装

具备封装性(Encapsulation)的面向对象编程隐藏了某一方法的具体运行步骤,取而代之的是通过消息传递机制发送消息给它。

继承

继承性(Inheritance)是指,在某种情况下,一个类会有“子类”。

多态

多态(Polymorphism)是指由继承而产生的相关的不同的类,其对象对同一消息会做出不同的响应。

抽象

抽象(Abstraction)是简化复杂的现实问题的途径,它可以为具体问题找到最恰当的类定义,并且可以在最恰当的继承级别解释问题。

语言

C→C++,C→Objective-C,BASIC→Visual Basic→Visual Basic .NET,Pascal→Object Pascal,Ada→Ada95

脚本化中的面向对象

Python和Ruby Perl和PHP

Java和js有非常大的区别,一个是脚本,一个不是脚本。Java不是脚本,是编译成字节码然后在jvm上运行的。

Java语言编译的过程

Java代码编译是由Java源码编译器来完成,也就是Java代码到JVM字节码(.class文件)的过程 Java字节码的执行是由JVM执行引擎来完成

将jvm比喻成操作系统,Java只是又新建了一个类似于操作系统,术语叫虚拟机,用来运行Java的字节码

Java代码编译和执行的机制

源码编译

①分析和输入到符号表

②注解处理

③语义分析和生成class文件

最后生成的class文件包含以下内容 ①结构信息:包括class文件格式版本号及各部分的数量与大小的信息

②元数据:对应于Java源码中声明与常量的信息。包含类/继承的超类/实现的接口的声明信息、域与方法声明信息和常量池

③方法信息:对应Java源码中语句和表达式对应的信息。包含字节码、异常处理器表、求值栈与局部变量区大小、求值栈的类型记录、调试符号信息

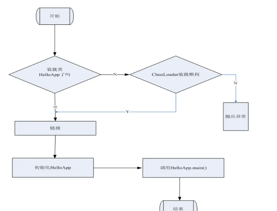
类的加载机制

一张图说明,先自底向上检查类是否加载,进行记录,然后全部将类检查完成以后,再自顶向下不断的尝试加载类。

底层使用C++完成对类的加载

类的执行机制

JVM是基于堆栈的虚拟机,JVM为每个新创建的线程分配一个堆栈,对于Java程序来说,运行时通过对堆栈的操作来完成的。 堆栈以帧为单位保存线程的状态,JVM对堆栈的操作为压栈和出栈 JVM执行class字节码以后,将会产生程序计数器和栈,程序计数器存放将要执行下一条指令的偏移量。 栈中存放一个个的栈帧,每个栈帧对应每个方法的每次调用,栈帧由局部变量和操作数栈两部分组成,局部变量存放局部变量和参数,操作数栈中用于存放方法执行过程中产生的中间结果

JVM内存管理和垃圾回收

JVM内存分为方法区(method),栈内存(stack),堆内存(heap),本地方法栈(java中的jni调用)

堆内存

操作系统有一个记录空闲内存地址的链表,当系统收到程序的申请时,会遍历该链表,寻找第一个空间大于所申请空间的堆结点,然后将该结点从空闲结点链表中删除,并将该结点的空间分配给程序,

栈内存

栈是向低地址扩展的数据结构。为一块连续的内存区域。

会有栈溢出这种情况

其中对象保存在堆中,变量和其中的中间结果保存在栈中

垃圾回收机制

如果一个对象没有其他对象进行引用,将会进行不定时的进行删除,即对无用的内存空间进行回收。

类加载的流程图

开发环境

官方教程 docs.oracle.com/javase/10/i… windows上安装JDK。 进入oracle官网,www.oracle.com/index.html 选择,www.oracle.com/technetwork… 目前最新的J2EE为10.0.2 选择jdk 即面向开发者的https://www.oracle.com/technetwork/java/javase/downloads/jdk10-downloads-4416644.html 由于目前是在windows版本,选择windows版本的。 单击下一步即可,所有的都会帮你设置完成。 打开PowerShell 输入

PS C:\Users\mingm\Desktop> java -version
java version "10.0.2" 2018-07-17
Java(TM) SE Runtime Environment 18.3 (build 10.0.2+13)
Java HotSpot(TM) 64-Bit Server VM 18.3 (build 10.0.2+13, mixed mode)
PS C:\Users\mingm\Desktop>

如果能出现以上命令说明配置正确。path等环境变量已经自动配置

Server JRE

一种运行在服务器端的Java环境。链接https://www.oracle.com/technetwork/java/javase/downloads/index.html 选择进行下载。 在win10 设置中设置环境变量 www.runoob.com/w3cnote/win…

Eclipse

一种Java的IDE环境https://www.eclipse.org/ 选择java环境文件,即可完成,灰常简单。由于某些让人气愤的原因,包无法使用,那就用https://www.eclipse.org/downloads/packages/

hello world

现在书写第一个hello world程序

public class HelloWorld {
	/*你好世界!*/
	public static void main(String []args) {
		System.out.println("hello world");
	}
}

新建HelloWorld.java文件 然后打开同目录下的powershell 编译成为class

PS C:\Users\mingm\Desktop\test> javac .\HelloWorld.java

出现错误

.\HelloWorld.java:2: :  GBK IJӳַ (0x81)
        /*你好世界?*/
                 ^
1

提示编码错误,由于保存的是utf-8编码的,所以直接代码编码进行编译。

PS C:\Users\mingm\Desktop\test> javac -encoding utf-8 .\HelloWorld.java

使用

-encoding

编码使用utf-8进行编译成为class文件 查看目录

PS C:\Users\mingm\Desktop\test> ls


    目录: C:\Users\mingm\Desktop\test


Mode                LastWriteTime         Length Name
----                -------------         ------ ----
-a----        2018/9/18     22:14            425 HelloWorld.class
-a----        2018/9/18     22:12            135 HelloWorld.java


PS C:\Users\mingm\Desktop\test>

目录下出现class文件 继续运行

PS C:\Users\mingm\Desktop\test> java HelloWorld
hello world
PS C:\Users\mingm\Desktop\test>

出现hello world

在Eclipse上写hello world

接着书写项目名称

接着在src目录下创建包

创建Java源文件

书写代码

package cn.xd.test;

public class Hello {

	public static void main(String[] args) {
		// TODO Auto-generated method stub
		System.out.println("hello world");
	}

}

运行

运行结果

评价,不习惯用IDE,至今不知道为什么。╮(╯▽╰)╭。习惯使然。

IntelliJ idea

ps 试试这个,如果能适应TJ的话,那更加的好啦。

和jre连接

比较简单,不在阐述, 综上所述,个人还是倾向于简单应用直接编辑器,submit text 就行啦,稍微复杂一点的应用,使用IntelliJ idea 即可。