设计师该如何把简历写好?

3,108 阅读16分钟

经常和集团的HR一起吃午饭,也会和猎头朋友聚个餐,旁敲侧击的询问设计师的简历到底该怎么写,他们作为HR到底希望看到什么样的简历。到现在也算是有些清晰的内容了,所以这里来一点一点的说。

这里需要明确一个前提:

简历请按照真实情况来写,允许你适度包装,但请不要过度或虚假包装简历。

使用招聘网站模板投递的不在本篇的讨论之内,通常我个人也基本不用招聘网站的模板投递,都是搜索企业HR邮箱后,自主投递。

简历内容不完全适合校招,因为我本人是站在社招的角度来写的,但可以借鉴部分内容~

(这文章发布后有朋友私信,说简历就应该吹牛逼,他就是培训后这么说的,没工作经验说2年工作经验,在公司里也没觉得力所不及,这个我想不出怎么评价……

我只说客观情况,不针对任何人,毕竟工作的目的确实是为了生活:如今是2018年,UI行业求职已经开始变得艰难,那我们公司自己的招聘数据,UI岗简历投递数量和其他在招岗位比可以达到10:1甚至招聘高峰20:1的比例。不客气的说闭着眼睛拿简历,就有UI求职的简历。

当然,如果你的能力确实有你口中所述,你完全可以适度向上包装自己,我鼓励这样,提升竞争力才能保障生产力嘛,不然也只是一到三个月的事情。

我只从人力成本和时间成本来说:10个人,3个能力不错的,7个未达到招聘水平的。同时投递,就可能耗费更多的人力和时间成本去筛选,极有可能的情况是先面了那7个未到水平的,之后调整招聘需求和薪酬(上调或者下调),面到了那三个人,当然这个例子举的比较极端。

多数人觉得没什么,但是请把眼光放远一点,这对行业本身和其他真才实学的求职者来说才是毁灭性和不公平的,因为企业要花成本去甄别劣币和良币,同时整个行业的薪酬水平也会受到波及。

这是我个人观点,不针对任何人,只说这种现象而已。杠精退散~)

Part 01 招聘求职的旺季

对个人来说,找工作哪管你淡季旺季,真要离职管它是过年还是中秋啊~

但是,互联网行业的人,还是会听到这么一句话“金三银四”,也有说是“金九银十”。

指的是年后的三月四月是招聘的旺季,这个现象我是有直观感受的,在北上广深这类一线城市尤其明显。

对个人而言:三月份啦!可算熬到年终奖领完了,赶紧滴,该走就走……

对公司而言:丫儿领完年终奖就离职,空了个岗位啊,招人吧……

这个时间段有大量的职位空缺,但是竞争也比较激烈,大家都在挪窝嘛,公司有足够的备选人员。

至于“金九银十”,我个人到是没太大直观感受,但是根据HR的招聘系统数据统计,这两个月求职的人也会明显增多,难不成是因为七八月份比较热,都不想出来找工作?

六月七月是毕业季,是求职的旺季,大批量的学生涌入了职场,这个其实每年都一样,没什么可说的。

Part 02 设计师简历应该包含的内容

工作到现在为止,面过大概一百多人,什么样的简历都见过,奇葩的、普通的、牛逼的等等。

但是我发现简历真的是个大问题,即使是工作多年的人,有时写的简历也很让人头疼,更别提刚入行的设计师了。

请明确一个前提:

第一个接触到你简历的人是HR,不是你未来的技术部门负责人。

HR首先按照招聘要求筛选出适合的简历,然后才会把简历批量发到部门负责人手中;

负责人再次筛选后,觉得这份简历OK,再返回给HR,之后才是约你面试的环节。

所以作为设计师,你投递的简历请包含以下内容:

一份电子版简历 + 一份个人作品集

电子版简历主要是给HR看的,第一关都过不了,准备多好的作品都没用。

电子版简历:

请使用Word或者PDF格式,请不要使用JPG等任何不可复制信息的文件格式。

PDF格式可以保证简历在不同电脑上显示效果一致,不会出现排版混乱、字符乱码的问题。

即使是Word格式,有时也会因为种种原因导致简历版式出现问题。这个问题很久之前在Mac和Window的Office上比较严重,不过现在已经好多了。

再强调一遍:

简历请使用Word或者PDF格式,请不要使用JPG等任何不可复制信息的文件格式,其余格式统统不推荐使用。

电子版简历的作用有两个:

一是让HR快速浏览你的各类信息,筛选合适人才;

二是HR会将简历信息存储留档,作为企业的储备人才库使用。

我曾见过使用JPG图片格式的,你难道还指望每天看上百份简历的HR,一个字一个字的把你的信息敲进系统里?给你发面试邀请的时候一个字一个字的打你的邮箱地址?

个人作品集

这个本篇不讨论,作品集会从另一篇来说,这篇单独说电子版简历的问题。

Part 03 简历外面的事情——邮箱和简历名称

我个人建议:如果你刚进入职场或者工作几年了,申请一个比较职业化的邮箱吧。

163、Gmail、Foxmail、Outlook等等都可以,别再使用你学生时代的邮箱了,你懂我意思吧(这里不点名说了哪个邮箱了)……

关于简历名称,别再像左图那样命名了:

你用左图的命名发到HR邮箱的附件让人看了真的很头痛,十几份这种命名的附件批量下载下来根本分不清谁是谁啊,时间很宝贵的好吧……

简历名称请使用:

应聘职位+工作年限+姓名

然后是关于邮件发送时邮箱的设置,下图我截取了五个求职邮件的例子:

邮件发送到HR邮箱里,HR打开邮箱看到的内容是:

发件邮箱名称 + 邮件主题 + 附件标识

发件邮箱名称

这个是邮箱的设置,有多少人不知道这个事情的?

发邮件过来之后就是上图标号3、4、5的情况,这也是我为什么让你申请个比较职业化的邮箱,别再用学生邮箱了……

作为设计师,天天说着用户体验,第一关就让HR体验不佳,还怎么继续愉快玩耍了。

所以,去自己邮箱的设置更改下发件邮箱的名称吧,别再用默认邮箱地址、非主流名称或者空名称了。

邮件主题:

这个就是邮件发送时,填写的邮件主题了。

请不要就写“个人简历”这种主题了,一页邮件20封,显示20个个人简历你让HR怎么点,再配上上图的邮箱地址,我是HR都以为收到了垃圾邮件。

邮件主题请写清楚你的意图,不要笼统的写为个人简历这种套话。

Part 04 设计师如何写简历

先说Pass机会极大的简历样式:

这类模板标榜创意简历,事实上,我实在不明白,这类简历是怎么流行起来的?

用四个字形容就是:误人子弟!

今年六月份我还看到有毕业生面试投递的这类简历,尤其是百分比显示的技能,我怎么衡量你的百分比呢?更别提第一个看到你简历的人是HR了……

而这类简历为了保证样式投递过来不混乱,多数都是图片格式。

好了,你该触犯的禁忌都触犯到了,恭喜你,下一个!

简历的作用上面已经提到了,如果你真的想展现你自己,请好好制作你的作品集。

电子版简历请尽可能清晰快速的展现你的基本信息和工作经历就可以了。

请记住:

牛逼的从来不是简历排版,而是简历的内容。

下面谈谈简历的各类注意事项,最后会放一个卤大湿自己的简历模板,当然为了不必要的麻烦,部分信息会替换掉。

不敢说我的简历就是完美简历,但至少让作为HR的朋友帮助修改的,对我来说找工作是够用了。

(事实证明,认识各个职业的朋友是多么重要啊~)

①电子版简历的页数

一页原则:Word或PDF简历一页就足够了。

简历一页其实是不成文的规定,内容正好一页纸的简历是HR最喜欢看到的。

重点清晰,简洁明确,可以方便迅速的浏览并判断投递人是不是匹配职位要求。

对于工作经验丰富的人来说,一页纸简历的内容不是问题。重点是如何从自己的工作经验中摘取合适的内容来呈现;

对于应届生,如果确实没东西可以写,那短期教育经历(比如交换留学等),短期工作经历、活动经历(会议、培训等等)也是可以写出来。如果还是没东西可以写,那我真不知道你还有什么竞争力了……

②电子版简历的标题

简历标题请不要再以“个人简历”为标题了,HR知道这是个人简历了,直接切入正题就可以了。

下面的简历可以看到具体内容。

③简历的内容模块

三大基本模块:

基本信息、工作经历、教育经历

其余模块:

活动经历对应届生来说是加分项,可以帮助你展示一些能力。

技能、证书/执照、语言、兴趣爱好/特长等都可以写在一起,作为其他模块。

作为工作几年的人来说除了三大基本模块,其他都可写可不写,如果有牛逼的加分经历,比如德国红点设计奖得主,那必须写上去啊。

个人评价这个模块没有任何价值,不建议写,多数人的自我评价都是套话,HR不看。

一、基本模块——基本信息

基本信息包括:

性别、年龄、户口地、现居地、学历、婚姻状况、宗教信仰、政治面貌、联系方式等等。

请根据招聘要求和自身情况有针对性的挑选基本信息填写。

不要以为基本信息只是看看而已,基本信息里的学问可大了。

比如户口地,对于北上广深户口的人来说,户口地相对于其他城市就是优势,这你不得不承认。而部分没什么优势的户口地,没特殊要求就别往上写了(当然我不是地图炮啊,咱们就事论事,你懂我意思吧~)

再比如说婚姻状况,这个对女生来说比较严重,很多公司不喜欢招已婚女生,虽然他们没有明说,但这确实是现实,所以婚姻状况没要求也别写了。

而你的现居地可以判断你可不可能因为通勤距离而离职,比如你住在大兴,却要到海淀来上班。

基本信息可以判断出非常多的信息,所以:

除了要求必须填写,否则尽量挑选对你有利的信息来写,或者不写多余的信息。

我个人建议的基本信息有:

姓名、性别、年龄、联系方式(电话号码请采用xxx-xxxx-xxxx的格式分开,考虑HR的体验!)

学历 (硕士博士可以写,本科不算优势,这条在教育经历也有体现,但可以提前)

专业 (招聘需求对专业有要求的,比如艺术专业、视觉专业可以写)

如果是互联网、新媒体行业的人,有线上作品主页、公众号或其他可视化成就的东西也可以填入到这个模块。

别贴照片了,你要是对自己外貌非常有自信当我没说,否则你的形象就可能成为被Pass的理由(事实上,你的外貌真的有可能是简历被pass的理由)。

我们可能无法有效提升接到面试的几率,但请尽量减少被Pass的几率。

二、基本模块——工作经历

这个模块是问题最集中的地方,也是让HR和我最头疼的地方。

通常是按照时间倒叙来写,最新的经历写在最前面,依次往下写就可以了。

然后是每一份工作的工作经历内容:

1.负责产品视觉设计;

2.分析业内流行趋势,跟进项目持续优化产品体验;

3.完成领导安排的其他工作。

这是最常见也是很多人喜欢写的描述,你是不是复制粘贴了我们的招聘要求?

任何企业的设计岗位职责也是这些东西啊。

对于HR来说得到的信息量非常少和模糊,看完跟没看没区别,没辨识度,只能看看你的公司名字和学校考虑考虑要不要叫你来了。

你公司要是“阿里巴巴”、“腾讯”、“Google”,学校要是“清华”,“北大”,“麻省理工”,OK,我只看你公司名字和学校我也抢着让你来。

问题是大部分人只是普通人,我们要看的是你工作期间有什么可量化或实质性产生的价值。这种内容的简历Pass几率极大,内容毫无营养,除非实在是招不到人了,否则基本就是“不匹配”。

这里我得提一下STAR原则:情境(situation)、任务(task)、行动(action)、结果(result)。

我不知道什么时候互联网行业的简历也开始流行这个方法了,我个人是不推荐STAR原则写简历,要是销售、中介、市场类求职用这个还OK,互联网的行业套用这个写出来的描述太长了。

我个人常用的书写建议是:个人行为 + 工作内容 + 使用方法 + 产生结果

那按上面的原则应该怎么扩展这条工作经历?

负责产品视觉设计

1.先说清楚行为、工作内容:

个人行为:负责产品视觉设计

工作内容:包括确立视觉风格、规范以及视觉元素制作

2.然后写方法、价值:

使用方法:通过对竞品、设计趋势和埋点数据的分析,重构旧版视觉

产生结果:新版运营3个月新增15W用户,65%的反馈提及新版视觉体验明显提升。

那以上合起来就是一条完整的工作经历描述:

负责产品视觉设计,包括确立风格、规范及视觉元素制作,通过对竞品、设计趋势和埋点数据的分析,重构旧版视觉,新版运营3个月新增15W用户,65%的反馈提及新版视觉体验明显提升。

每一条描述应该是一句话,在Word里不要太长(超过2行),要根据不同的工作内容分段来描述。

按照上述的原则,可以快速让HR对你的工作价值有一个清晰的认识;总比你“负责XXX”这类描述要清晰的多。

基本上每一条工作经历都可以按以下方式书写:

个人行为:(负责XX、参与XX、协助XX、引导XX等等)

工作内容:具体内容,包括XXX

使用方法:(如使用了XX,分析了XX,构建了XX等等)

产生结果:带来了实际价值

所以按照上述的原则,结合自己实际的工作项目和经历,总结下吧。

三、基本模块——教育经历

这个没什么好说的,按照实际教育经历写就可以了 倒叙书写。

毕业院校 + 学历学位+专业+时间

以上是电子版简历的三大基本模块注意事项。

请注意,仅仅是电子版简历,设计师的简历是电子版简历+作品集的。

首先要搞清楚,你的简历首批目标用户是HR群体,所以从简历发送的那一刻起,就要考虑到目标用户的用户体验。

他们不在乎你具体的技术指标,需要的是快速筛选匹配企业招聘需求的人。

他们觉得从拿到你的简历到看后的体验OK,才会给你机会把简历和作品集提交到技术负责人手中。

所以作为设计师,不要以为做好作品集就万事OK了,电子版简历才是你第一块敲门砖。

另外为了防止部分人钻牛角尖,卤大湿还要再说一句:

没有万能的简历模板,只有牛逼的简历内容

我这里写的也仅仅是给你的简历部分建议,水平不行,工作能力不行,你就是镀金的简历也没用。

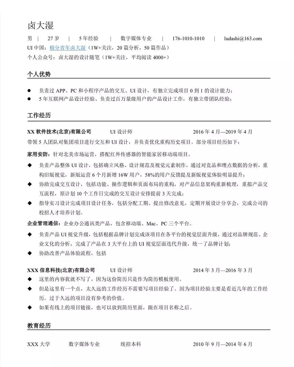
下面是卤大湿的简历模板。

电子版简历和作品集的内容是要根据你投递的公司、职位描述进行针对性调整的,不是一招鲜吃遍天的。

但是三大基本模块是一定要有的:基本信息、工作经历、教育经历。

好了,就到这里了,祝各位都能找到自己心仪的工作吧~


作者:精分青年卤大湿

UI中国主页:http://i.ui.cn/ucenter/126293.html