
为什么选择人工智能和机器学习?
人类的未来是人工智能/机器学习。任何不了解的它们的人很快就会发现自己已经落后了。在这个充满创新的世界中醒来感觉科技越来越像魔术。有许多种方法和技术来执行人工智能和机器学习来解决实时问题,其中监督学习是最常用的方法之一。
什么是监督学习?
在监督学习中,我们从导入包含训练属性和目标属性的数据集开始。监督式学习算法将学习训练样本与其相关目标变量之间的关系,并应用该学习关系对全新输入(无目标)进行分类。
为了说明监督学习是如何工作的,让我们从一个根据他学习的小时数来预测学生分数的例子。
在数学上,Y = f(X)+ C
其中,f将是标记学生为考试准备的小时数之间的关系;
X是INPUT(他准备的小时数);
Y是输出(标记在考试中得分的学生);
C将是随机错误。
监督学习算法的最终目标是以给定的新输入X,输出最大精度预测Y。算法工程师们已经发明了几种方法来实现监督学习,我们将探索一些最常用的方法。
基于给定的数据集,机器学习问题分为两类:分类和回归。如果给定的数据同时具有输入(训练)值和输出(目标)值,那么这是一个分类问题。如果数据集具有不带任何目标标签的属性的连续数值,则它属于回归问题。例如:
分类:有输出标签,它是猫还是狗?
回归:房子卖多少钱?
分类
举一个一位希望分析乳腺癌数据的医学研究人员的例子,以预测患者应接受三种特定治疗中的哪一种。该数据分析任务被称为分类,其中构建模型或分类器以预测类别标签,诸如“处理A”,“处理B”或“处理C”。
分类是预测问题,包括分类预测和分类无序的类别标签。这是一个两步过程,由学习步骤和分类步骤组成。
分类的最佳方法
一些最常用的分类算法
1.K-最近邻;
2.决策树;
3.朴素贝叶斯;
4.支持向量机;
在学习步骤中,分类模型通过分析训练集来建立分类器。在分类步骤中是预测给定数据的类别标签。分析中的数据集元组及其关联的类标签被分成一个训练集和测试集。构成训练集的各个元组从随机抽样的数据集中进行分析。剩余的元组形成测试集并且独立于训练元组,这意味着它们不会用于构建分类器。
测试集用于估计分类器的预测准确度。分类器的准确性是分类器正确分类的测试元组的百分比。为了获得更高的精度,最好的方法是测试不同的算法,并在每个算法中尝试不同的参数。最好的一个可以通过交叉验证来选择。
要针对某个问题选择一个好的算法,对于不同的算法必须考虑准确性、训练时间、线性、参数数量和特殊情况等参数。
教程:基于IRIS数据集的Scikit-Learn中实现KNN,根据给定的输入对花的类型进行分类。
第一步,为了应用我们的机器学习算法,我们需要了解和探索给定的数据集。在这个例子中,我们使用从scikit-learn软件包导入的IRIS数据集。
现在让我们深入代码并探索IRIS数据集。
确保你的机器上安装了Python。另外,使用PIP安装以下软件包:
pip install pandas
pip install matplotlib
pip install scikit-learn
在这段代码中,我们使用Pandas中的几种方法了解了IRIS数据集的属性。
from sklearn import datasets
import pandas as pd
import matplotlib.pyplot as plt
# Loading IRIS dataset from scikit-learn object into iris variable.
iris = datasets.load_iris()
# Prints the type/type object of iris
print(type(iris))
# <class 'sklearn.datasets.base.Bunch'>
# prints the dictionary keys of iris data
print(iris.keys())
# prints the type/type object of given attributes
print(type(iris.data), type(iris.target))
# prints the no of rows and columns in the dataset
print(iris.data.shape)
# prints the target set of the data
print(iris.target_names)
# Load iris training dataset
X = iris.data
# Load iris target set
Y = iris.target
# Convert datasets' type into dataframe
df = pd.DataFrame(X, columns=iris.feature_names)
# Print the first five tuples of dataframe.
print(df.head())
输出:
<class ‘sklearn.datasets.base.Bunch’>
dict_keys([‘data’, ‘target’, ‘target_names’, ‘DESCR’, ‘feature_names’])]
<class ‘numpy.ndarray’> <class ‘numpy.ndarray’>
(150, 4)
[‘setosa’ ‘versicolor’ ‘virginica’]
sepal length (cm) sepal width (cm) petal length (cm) petal width (cm)
0 5.1 3.5 1.4 0.2
1 4.9 3.0 1.4 0.2
2 4.7 3.2 1.3 0.2
3 4.6 3.1 1.5 0.2
4 5.0 3.6 1.4 0.2
Scikit-learn中的K-最近邻居
如果一个算法仅仅存储了训练集的元组并且等待给出测试元组,那么就被认为是一个懒惰学习者。只有当它看到测试元组时才会执行泛化,以便根据元组与存储的训练元组的相似性对元组进行分类。
K-最近邻分类器就是一个懒惰的学习者。
KNN基于类比学习,即将给定的测试元组与类似的训练元组进行比较。训练元组由n个属性描述,每个元组代表一个n维空间中的一个点。这样,所有训练元组都存储在n维模式空间中。当给定未知元组时,k-最近邻分类器在模式空间中搜索最接近未知元组的k个训练元组。这k个训练元组是k未知元组的k个“最近邻居”。
在下面这个代码段中,我们从sklearn提供进口KNN分类器,并将其应用于我们的输入数据,然后对花进行分类。
from sklearn import datasets
from sklearn.neighbors import KNeighborsClassifier
# Load iris dataset from sklearn
iris = datasets.load_iris()
# Declare an of the KNN classifier class with the value with neighbors.
knn = KNeighborsClassifier(n_neighbors=6)
# Fit the model with training data and target values
knn.fit(iris['data'], iris['target'])
# Provide data whose class labels are to be predicted
X = [
[5.9, 1.0, 5.1, 1.8],
[3.4, 2.0, 1.1, 4.8],
]
# Prints the data provided
print(X)
# Store predicted class labels of X
prediction = knn.predict(X)
# Prints the predicted class labels of X
print(prediction)
输出:
[1 1]
这里 ,0对应Versicolor
1对应Virginic
2对应Setosa
基于给定的输入,机器使用KNN预测两种花是Versicolor。
KNN直观的IRIS数据集分类

回归
回归通常被称为确定两个或更多变量之间的关系。例如,考虑你必须根据给定的输入数据X来预测一个人的收入。
这里的目标变量意味着我们关心预测的未知变量,连续意味着Y可以承担的值不存在间隙(不连续性)。
预测收入是一个典型的回归问题。你的输入数据应该包含所有可以预测收入的信息(称为特征),例如他的工作时间、教育经历、职位、他住的地方。
流行的回归模型
一些常用的回归模型是:
·线性回归
·Logistic回归
·多项式回归
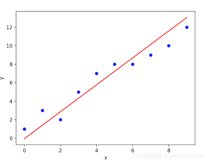
线性回归使用的是最佳拟合直线(也称为回归线)建立因变量(Y)与一个或多个自变量(X)之间的关系。
在数学上,h(xi)=βo+β1* xi + e,其中βo是截距,β1是线的斜率,e是误差项。
从图形上看,

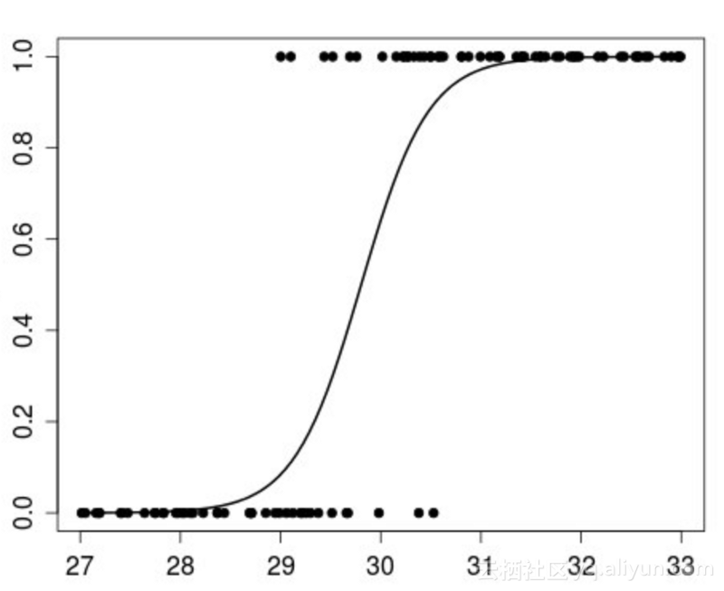
Logistic Regression是一种算法,用于响应变量是分类的地方。Logistic回归的想法是找出特征与特定结果的概率之间的关系。
在数学上,p(X)=βo+β1* X,其中p(x)= p(y = 1 | x)
从图形上看,

多项式回归是一种回归分析的形式,其中自变量x和因变量y之间的关系被建模为x中的n次多项式。
解决线性回归问题
我们有我们的数据集X和相应的目标值Y,我们使用普通最小二乘来学习一个线性模型,我们可以用它来预测一个新的y,给出一个以前看不见的x,尽可能小的误差。
给定的数据被分成一个训练数据集和一个测试数据集。训练集具有标签(特征加载),所以算法可以从这些标记的例子中学习。测试集没有任何标签,也就是说,你还不知道试图预测的价值。
我们将考虑一个要素进行训练,并应用线性回归方法拟合训练数据,然后使用测试数据集预测输出。
在scikit-learn中实现线性回归
from sklearn import datasets, linear_model
import matplotlib.pyplot as plt
import numpy as np
# Load the diabetes dataset
diabetes = datasets.load_diabetes()
# Use only one feature for training
diabetes_X = diabetes.data[:, np.newaxis, 2]
# Split the data into training/testing sets
diabetes_X_train = diabetes_X[:-20]
diabetes_X_test = diabetes_X[-20:]
# Split the targets into training/testing sets
diabetes_y_train = diabetes.target[:-20]
diabetes_y_test = diabetes.target[-20:]
# Create linear regression object
regr = linear_model.LinearRegression()
# Train the model using the training sets
regr.fit(diabetes_X_train, diabetes_y_train)
# Input data
print('Input Values')
print(diabetes_X_test)
# Make predictions using the testing set
diabetes_y_pred = regr.predict(diabetes_X_test)
# Predicted Data
print("Predicted Output Values")
print(diabetes_y_pred)
# Plot outputs
plt.scatter(diabetes_X_test, diabetes_y_test, color='black')
plt.plot(diabetes_X_test, diabetes_y_pred, color='red', linewidth=1)
plt.show()
输出:
Input Values
[
[ 0.07786339] [-0.03961813] [ 0.01103904] [-0.04069594] [-0.03422907] [ 0.00564998] [ 0.08864151] [-0.03315126] [-0.05686312] [-0.03099563] [ 0.05522933] [-0.06009656]
[ 0.00133873] [-0.02345095] [-0.07410811] [ 0.01966154][-0.01590626] [-0.01590626] [ 0.03906215] [-0.0730303 ]
]
Predicted Output Values
[
225.9732401 115.74763374 163.27610621 114.73638965 120.80385422 158.21988574 236.08568105 121.81509832
99.56772822 123.83758651 204.73711411 96.53399594
154.17490936 130.91629517 83.3878227 171.36605897
137.99500384 137.99500384 189.56845268 84.3990668
]
(糖尿病_X_测试,糖尿病_y_pred)预测之间的图将在线方程上连续。
结束笔记
用于监督机器学习的其他Python软件包。
Scikit-Learn,Tensorflow,Pytorch。
文章原标题《supervised-learning-with-python》,
译者:虎说八道,审校:袁虎。
文章为简译,更为详细的内容,请查看 原文。