HashMap之元素插入

170 阅读39分钟
原文链接: mp.weixin.qq.com

微信公众号:I am CR7如有问题或建议,请在下方留言最近更新:2018-09-14

HashMap

     作为哈希表的Map接口实现,其具备以下几个特点:

  1. 和HashTable类似,采用数组+单链表形式存储元素,从jdk1.8开始,增加了红黑树的结构,当单链表中元素个数超过指定阈值,会转化为红黑树结构存储,目的就是为了解决单链表元素过多时查询慢的问题。

  2. 和HashTable不同的是,HashMap是线程不安全的,方法都未使用synchronized关键字。因为内部实现不同,允许key和value值为null。

  3. 构建HashMap实例时有两个重要的参数,会影响其性能:初始大小和加载因子。初始大小用来规定哈希表数组的长度,即桶的个数。加载因子用来表示哈希表元素的填满程度,越大则表示允许填满的元素就越多,哈希表的空间利用率就越高,但是冲突的机会也就增加了。反之,越小则冲突的机会就会越少,但是空间很多就浪费了。

静态常量

1、源码:
 1/** 2 * 默认初始大小,值为16,要求必须为2的幂 3 */ 4static final int DEFAULT_INITIAL_CAPACITY = 1 << 4; // aka 16 5 6/** 7 * 最大容量,必须不大于2^30 8 */ 9static final int MAXIMUM_CAPACITY = 1 << 30;1011/**12 * 默认加载因子,值为0.7513 */14static final float DEFAULT_LOAD_FACTOR = 0.75f;1516/**17 * hash冲突默认采用单链表存储,当单链表节点个数大于8时,会转化为红黑树存储18 */19static final int TREEIFY_THRESHOLD = 8;2021/**22 * hash冲突默认采用单链表存储,当单链表节点个数大于8时,会转化为红黑树存储。23 * 当红黑树中节点少于6时,则转化为单链表存储24 */25static final int UNTREEIFY_THRESHOLD = 6;2627/**28 * hash冲突默认采用单链表存储,当单链表节点个数大于8时,会转化为红黑树存储。29 * 但是有一个前提:要求数组长度大于64,否则不会进行转化30 */31static final int MIN_TREEIFY_CAPACITY = 64;

     注意:HashMap默认采用数组+单链表方式存储元素,当元素出现哈希冲突时,会存储到该位置的单链表中。但是单链表不会一直增加元素,当元素个数超过8个时,会尝试将单链表转化为红黑树存储。但是在转化前,会再判断一次当前数组的长度,只有数组长度大于64才处理。否则,进行扩容操作。此处先提到这,后续会有详细的讲解。

2、问题:

     问:为何加载因子默认为0.75?     答:通过源码里的javadoc注释看到,元素在哈希表中分布的桶频率服从参数为0.5的泊松分布,具体可以参考下StackOverflow里的解答:https://stackoverflow.com/questions/10901752/what-is-the-significance-of-load-factor-in-hashmap

构造函数

1、无参构造函数:

1public HashMap() {2    this.loadFactor = DEFAULT_LOAD_FACTOR; // all other fields defaulted3}

2、带参构造函数,指定初始容量:

1public HashMap(int initialCapacity) {2    this(initialCapacity, DEFAULT_LOAD_FACTOR);3}

3、带参构造函数,指定初始容量和加载因子:

3.1、源码:
 1public HashMap(int initialCapacity, float loadFactor) { 2    if (initialCapacity < 0) 3        throw new IllegalArgumentException("Illegal initial capacity: " + 4                                           initialCapacity); 5    if (initialCapacity > MAXIMUM_CAPACITY) 6        initialCapacity = MAXIMUM_CAPACITY; 7    if (loadFactor <= 0 || Float.isNaN(loadFactor)) 8        throw new IllegalArgumentException("Illegal load factor: " + 9                                           loadFactor);10    this.loadFactor = loadFactor;11    this.threshold = tableSizeFor(initialCapacity)//通过后面扩容的方法知道,该值就是初始创建数组时的长度12}1314//返回大于等于cap最小的2的幂,如cap为12,结果就是1615static final int tableSizeFor(int cap) {16    int n = cap - 1;//为了保证当cap本身是2的幂的情况下,能够返回原本的数,否则返回的是cap的2倍17    n |= n >>> 1;18    n |= n >>> 2;19    n |= n >>> 4;20    n |= n >>> 8;21    n |= n >>> 16;22    return (n < 0) ? 1 : (n >= MAXIMUM_CAPACITY) ? MAXIMUM_CAPACITY : n + 1;23}
3.2、示例:

下面我们以cap等于8为例:

  1. 不减一的过程如下:

    图注:tableSizeFor不减一过程

    最后执行加1操作,那么返回的是2^4=16,是cap的2倍。

  2. 减一的过程如下:

    图注:tableSizeFor减一过程

    最后执行加1操作,那么返回的是2^3=8,也就是cap本身。

3.3、问题:

     问:为何数组容量必须是2次幂?     答:索引计算公式为i = (n - 1) & hash,如果n为2次幂,那么n-1的低位就全是1,哈希值进行与操作时可以保证低位的值不变,从而保证分布均匀,效果等同于hash%n,但是位运算比取余运算要高效的多。

4、带参构造函数,指定Map集合:
 1public HashMap(Map<? extends K, ? extends V> m) { 2    this.loadFactor = DEFAULT_LOAD_FACTOR; 3    putMapEntries(m, false); 4} 5 6final void putMapEntries(Map<? extends K, ? extends V> m, boolean evict) { 7    int s = m.size(); 8    if (s > 0) { 9        if (table == null) { // pre-size10            float ft = ((float)s / loadFactor) + 1.0F;11            int t = ((ft < (float)MAXIMUM_CAPACITY) ?12                     (int)ft : MAXIMUM_CAPACITY);13            if (t > threshold)14                threshold = tableSizeFor(t);15        }16        else if (s > threshold)17            resize();18        for (Map.Entry<? extends K, ? extends V> e : m.entrySet()) {19            K key = e.getKey();20            V value = e.getValue();21            putVal(hash(key), key, value, false, evict);22        }23    }24}

添加元素

1、源码:

 1public V put(K key, V value) { 2    return putVal(hash(key), key, value, false, true); 3} 4 5//将key的哈希值,进行高16位和低16位异或操作,增加低16位的随机性,降低哈希冲突的可能性 6static final int hash(Object key) { 7    int h; 8    return (key == null) ? 0 : (h = key.hashCode()) ^ (h >>> 16); 9}1011final V putVal(int hash, K key, V value, boolean onlyIfAbsent,12                   boolean evict) {13    Node<K,V>[] tab; Node<K,V> p; int n, i;14    //首次table为null,首先通过resize()进行数组初始化15    if ((tab = table) == null || (n = tab.length) == 0)16        n = (tab = resize()).length;17    //利用index=(n-1)&hash的方式,找到索引位置18    //如果索引位置无元素,则创建Node对象,存入数组该位置中19    if ((p = tab[i = (n - 1) & hash]) == null)20        tab[i] = newNode(hash, key, value, null);21    else {  //如果索引位置已有元素,说明hash冲突,存入单链表或者红黑树中22        Node<K,V> e; K k;23        //hash值和key值都一样,则进行value值的替代24        if (p.hash == hash &&25            ((k = p.key) == key || (key != null && key.equals(k))))26            e = p;27        else if (p instanceof TreeNode) //hash值一致,key值不一致,且p为红黑树结构,则往红黑树中添加28            e = ((TreeNode<K,V>)p).putTreeVal(this, tab, hash, key, value);29        else { //hash值一致,key值不一致,且p为单链表结构,则往单链表中添加30            for (int binCount = 0; ; ++binCount) {31                if ((e = p.next) == null) {32                    p.next = newNode(hash, key, value, null); //追加到单链表末尾33                    if (binCount >= TREEIFY_THRESHOLD - 1) // //超过树化阈值则进行树化操作34                        treeifyBin(tab, hash);35                    break;36                }37                if (e.hash == hash &&38                    ((k = e.key) == key || (key != null && key.equals(k))))39                    break;40                p = e;41            }42        }43        if (e != null) { // existing mapping for key44            V oldValue = e.value;45            if (!onlyIfAbsent || oldValue == null)46                e.value = value;47            afterNodeAccess(e);48            return oldValue;49        }50    }51    ++modCount;52    if (++size > threshold) //当元素个数大于新增阈值,则通过resize()扩容53        resize();54    afterNodeInsertion(evict);55    return null;56}

2、流程图:

图注:添加元素流程图

3、hash计算:

     问:获取hash值时:为何在hash方法中加上异或无符号右移16位的操作?      答:此方式是采用"扰乱函数"的解决方案,将key的哈希值,进行高16位和低16位异或操作,增加低16位的随机性,降低哈希冲突的可能性。

     下面我们通过一个例子,来看下有无"扰乱函数"的情况下,计算出来索引位置的值:

图注:hash计算
     由上图可知,增加"扰乱函数"之后,原本哈希冲突的情况并没有再出现。

扩容

1、源码:

 1final Node<K,V>[] resize() { 2    Node<K,V>[] oldTab = table; 3    int oldCap = (oldTab == null) ? 0 : oldTab.length; 4    int oldThr = threshold; 5    int newCap, newThr = 0; 6    if (oldCap > 0) {//数组不为空 7        if (oldCap >= MAXIMUM_CAPACITY) { //当前长度超过MAXIMUM_CAPACITY,新增阈值为Integer.MAX_VALUE 8            threshold = Integer.MAX_VALUE; 9            return oldTab;10        }11        else if ((newCap = oldCap << 1) < MAXIMUM_CAPACITY &&12                 oldCap >= DEFAULT_INITIAL_CAPACITY) //进行2倍扩容,如果当前长度超过初始16,新增阈值也做2倍扩容13            newThr = oldThr << 1; // double threshold14    }15    else if (oldThr > 0) // 数组为空,指定了新增阈值16        newCap = oldThr;17    else { //数组为空,未指定新增阈值,采用默认初始大小和加载因子,新增阈值为16*0.75=1218        newCap = DEFAULT_INITIAL_CAPACITY;19        newThr = (int)(DEFAULT_LOAD_FACTOR * DEFAULT_INITIAL_CAPACITY);20    }21    if (newThr == 0) { //按照给定的初始大小计算扩容后的新增阈值22        float ft = (float)newCap * loadFactor;23        newThr = (newCap < MAXIMUM_CAPACITY && ft < (float)MAXIMUM_CAPACITY ?24                  (int)ft : Integer.MAX_VALUE);25    }26    threshold = newThr; //扩容后的新增阈值27    @SuppressWarnings({"rawtypes","unchecked"})28        Node<K,V>[] newTab = (Node<K,V>[])new Node[newCap]; //扩容后的数组29    table = newTab;30    if (oldTab != null) {  //将原数组中元素放入扩容后的数组中31        for (int j = 0; j < oldCap; ++j) {32            Node<K,V> e;33            if ((e = oldTab[j]) != null) {34                oldTab[j] = null;35                if (e.next == null) //无后继节点,则直接计算在新数组中位置,放入即可36                    newTab[e.hash & (newCap - 1)] = e;37                else if (e instanceof TreeNode) //为树节点需要拆分38                    ((TreeNode<K,V>)e).split(this, newTab, j, oldCap);39                else { //有后继节点,且为单链表,将原数组中单链表元素进行拆分,一部分在原索引位置,一部分在原索引+原数组长度40                    Node<K,V> loHead = null, loTail = null; //保存在原索引的链表41                    Node<K,V> hiHead = null, hiTail = null; //保存在新索引的链表42                    Node<K,V> next;43                    do {44                        next = e.next;45                        if ((e.hash & oldCap) == 0) { //哈希值和原数组长度进行&操作,为0则在原数组的索引位置,非0则在原数组索引位置+原数组长度的新位置46                            if (loTail == null)47                                loHead = e;48                            else49                                loTail.next = e;50                            loTail = e;51                        }52                        else {53                            if (hiTail == null)54                                hiHead = e;55                            else56                                hiTail.next = e;57                            hiTail = e;58                        }59                    } while ((e = next) != null);60                    if (loTail != null) {61                        loTail.next = null;62                        newTab[j] = loHead;63                    }64                    if (hiTail != null) {65                        hiTail.next = null;66                        newTab[j + oldCap] = hiHead;67                    }68                }69            }70        }71    }72    return newTab;73}

2、流程图:

2.1 首次调用扩容方法:
图注:首次调用扩容方法
2.2 示例:

情况一:

  1. 使用无参构造函数:

1HashMap<String, Integer> hashMap = new HashMap<>();
  1. put元素,发现table为null,调用resize扩容方法:

1int oldCap = (oldTab == null) ? 0 : oldTab.length;2int oldThr = threshold;
  1. oldCap为0,oldThr为0,执行resize()里的该分支:

1newCap = DEFAULT_INITIAL_CAPACITY;2newThr = (int)(DEFAULT_LOAD_FACTOR * DEFAULT_INITIAL_CAPACITY);3threshold = newThr;4@SuppressWarnings({"rawtypes","unchecked"})5    Node<K,V>[] newTab = (Node<K,V>[])new Node[newCap];6table = newTab;
  1. newCap为16,newThr为12,也就是说HashMap默认数组长度为16,元素添加阈值为12。

  2. threshold为12。创建大小为16的数组,赋值给table。

情况二:

  1. 使用有参构造函数:

1HashMap<String, Integer> hashMap = new HashMap<>(7);
  1. oldCap为0,oldThr为8,执行resize()里的该分支:

1else if (oldThr > 0) // initial capacity was placed in threshold2    newCap = oldThr;
  1. newCap为8,newThr为0,执行resize()里的该分支:

1if (newThr == 0) {2    float ft = (float)newCap * loadFactor;3    newThr = (newCap < MAXIMUM_CAPACITY && ft < (float)MAXIMUM_CAPACITY ?4              (int)ft : Integer.MAX_VALUE);5}6threshold = newThr;7@SuppressWarnings({"rawtypes","unchecked"})8    Node<K,V>[] newTab = (Node<K,V>[])new Node[newCap];9table = newTab;
  1. threshold为6。创建大小为8的数组,赋值给table。

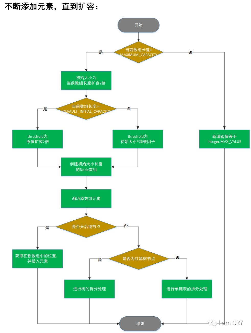
2.3 非首次调用扩容方法:
图注:非首次调用扩容方法
2.4 示例:

接着2.2里的情况二,继续添加元素,直到扩容:

  1. oldCap为8,oldThr为6,执行resize()里的该分支:

1if (oldCap > 0) {2    if (oldCap >= MAXIMUM_CAPACITY) {3        threshold = Integer.MAX_VALUE;4        return oldTab;5    }6    else if ((newCap = oldCap << 1) < MAXIMUM_CAPACITY &&7             oldCap >= DEFAULT_INITIAL_CAPACITY)8        newThr = oldThr << 1; // double threshold9}
  1. oldCap小于MAXIMUM_CAPACITY,进行2倍扩容,newCap为16。oldCap小于DEFAULT_INITIAL_CAPACITY,不做newThr的扩容,为0,执行resize()里的该分支:

 1if (newThr == 0) { 2    float ft = (float)newCap * loadFactor; 3    newThr = (newCap < MAXIMUM_CAPACITY && ft < (float)MAXIMUM_CAPACITY ? 4              (int)ft : Integer.MAX_VALUE); 5} 6threshold = newThr; 7@SuppressWarnings({"rawtypes","unchecked"}) 8    Node<K,V>[] newTab = (Node<K,V>[])new Node[newCap]; 9table = newTab;10..........省略.......//将原数组元素存入新数组中
  1. 因为newCap小于MAXIMUM_CAPACITY ,ft为newCap*加载因子为12,threshold为12。创建大小为16的数组,赋值给table,并将原数组元素放入新数组中。

继续添加元素,直到扩容:

  1. oldCap为16,oldThr为12,执行resize()里的该分支:

1if (oldCap > 0) {2    if (oldCap >= MAXIMUM_CAPACITY) {3        threshold = Integer.MAX_VALUE;4        return oldTab;5    }6    else if ((newCap = oldCap << 1) < MAXIMUM_CAPACITY &&7             oldCap >= DEFAULT_INITIAL_CAPACITY)8        newThr = oldThr << 1; // double threshold9}
  1. oldCap小于MAXIMUM_CAPACITY,将数组长度进行2倍扩容,newCap为32。oldCap>=DEFAULT_INITIAL_CAPACITY,将添加元素的阈值也进行2倍扩容,注意此时不再用加载因子去计算阈值,而是随着数组长度进行相应的2倍扩容,threshold为24。

  2. 创建大小为32的数组,赋值给table,并将原数组元素放入新数组中。

1threshold = newThr;2@SuppressWarnings({"rawtypes","unchecked"})3    Node<K,V>[] newTab = (Node<K,V>[])new Node[newCap];4table = newTab;5..........省略.......//将原数组元素存入新数组中

继续添加元素,扩容到数组长度等于MAXIMUM_CAPACITY:

  1. oldCap为MAXIMUM_CAPACITY,执行resize()里的该分支:

1if (oldCap > 0) {2    if (oldCap >= MAXIMUM_CAPACITY) {3        threshold = Integer.MAX_VALUE;4        return oldTab;5    }6    else if ((newCap = oldCap << 1) < MAXIMUM_CAPACITY &&7             oldCap >= DEFAULT_INITIAL_CAPACITY)8        newThr = oldThr << 1; // double threshold9}
  1. 因为oldCap等于MAXIMUM_CAPACITY,threshold设置为 Integer.MAX_VALUE,不再扩容,直接返回原数组。此时继续添加元素,Integer.MAX_VALUE+1=Integer.MIN_VALUE,不再大于threshold,则不再进行扩容操作了。

树化操作

1、源码:

将原本的单链表转化为双向链表,再遍历这个双向链表转化为红黑树:

 1final void treeifyBin(Node<K,V>[] tab, int hash) { 2    int n, index; Node<K,V> e; 3    //树形化还有一个要求就是数组长度必须大于等于64,否则继续采用扩容策略 4    if (tab == null || (n = tab.length) < MIN_TREEIFY_CAPACITY) 5        resize(); 6    else if ((e = tab[index = (n - 1) & hash]) != null) { 7        TreeNode<K,V> hd = null, tl = null;//hd指向首节点,tl指向尾节点 8        do { 9            TreeNode<K,V> p = replacementTreeNode(e, null);//将链表节点转化为红黑树节点10            if (tl == null) // 如果尾节点为空,说明还没有首节点11                hd = p;  // 当前节点作为首节点12            else { // 尾节点不为空,构造一个双向链表结构,将当前节点追加到双向链表的末尾13                p.prev = tl; // 当前树节点的前一个节点指向尾节点14                tl.next = p; // 尾节点的后一个节点指向当前节点15            }16            tl = p; // 把当前节点设为尾节点17        } while ((e = e.next) != null); // 继续遍历单链表18        //将原本的单链表转化为一个节点类型为TreeNode的双向链表19        if ((tab[index] = hd) != null) // 把转换后的双向链表,替换数组原来位置上的单向链表20            hd.treeify(tab); // 将当前双向链表树形化21    }22}

将双向链表转化为红黑树的具体实现:

 1final void treeify(Node<K,V>[] tab) { 2    TreeNode<K,V> root = null;  // 定义红黑树的根节点 3    for (TreeNode<K,V> x = this, next; x != null; x = next) { // 从TreeNode双向链表的头节点开始逐个遍历 4        next = (TreeNode<K,V>)x.next; // 头节点的后继节点 5        x.left = x.right = null; 6        if (root == null) { 7            x.parent = null; 8            x.red = false; 9            root = x; // 头节点作为红黑树的根,设置为黑色10        }11        else { // 红黑树存在根节点12            K k = x.key; 13            int h = x.hash;14            Class<?> kc = null;15            for (TreeNode<K,V> p = root;;) { // 从根开始遍历整个红黑树16                int dir, ph;17                K pk = p.key;18                if ((ph = p.hash) > h) // 当前红黑树节点p的hash值大于双向链表节点x的哈希值19                    dir = -1;20                else if (ph < h) // 当前红黑树节点的hash值小于双向链表节点x的哈希值21                    dir = 1;22                else if ((kc == null &&23                          (kc = comparableClassFor(k)) == null) ||24                         (dir = compareComparables(kc, k, pk)) == 0) // 当前红黑树节点的hash值等于双向链表节点x的哈希值,则如果key值采用比较器一致则比较key值25                    dir = tieBreakOrder(k, pk); //如果key值也一致则比较className和identityHashCode2627                TreeNode<K,V> xp = p; 28                if ((p = (dir <= 0) ? p.left : p.right) == null) { // 如果当前红黑树节点p是叶子节点,那么双向链表节点x就找到了插入的位置29                    x.parent = xp;30                    if (dir <= 0) //根据dir的值,插入到p的左孩子或者右孩子31                        xp.left = x;32                    else33                        xp.right = x;34                    root = balanceInsertion(root, x); //红黑树中插入元素,需要进行平衡调整(过程和TreeMap调整逻辑一模一样)35                    break;36                }37            }38        }39    }40    //将TreeNode双向链表转化为红黑树结构之后,由于红黑树是基于根节点进行查找,所以必须将红黑树的根节点作为数组当前位置的元素41    moveRootToFront(tab, root);42}

将红黑树的根节点移动到数组的索引所在位置上:

 1static <K,V> void moveRootToFront(Node<K,V>[] tab, TreeNode<K,V> root) { 2    int n; 3    if (root != null && tab != null && (n = tab.length) > 0) { 4        int index = (n - 1) & root.hash; //找到红黑树根节点在数组中的位置 5        TreeNode<K,V> first = (TreeNode<K,V>)tab[index]; //获取当前数组中该位置的元素 6        if (root != first) { //红黑树根节点不是数组当前位置的元素 7            Node<K,V> rn; 8            tab[index] = root; 9            TreeNode<K,V> rp = root.prev;10            if ((rn = root.next) != null) //将红黑树根节点前后节点相连11                ((TreeNode<K,V>)rn).prev = rp;12            if (rp != null)13                rp.next = rn;14            if (first != null) //将数组当前位置的元素,作为红黑树根节点的后继节点15                first.prev = root;16            root.next = first;17            root.prev = null;18        }19        assert checkInvariants(root);20    }21}

红黑树插入

1、源码:

 1final TreeNode<K,V> putTreeVal(HashMap<K,V> map, Node<K,V>[] tab, 2                               int h, K k, V v) { 3    Class<?> kc = null; 4    boolean searched = false; 5    TreeNode<K,V> root = (parent != null) ? root() : this; 6    for (TreeNode<K,V> p = root;;) { 7        int dir, ph; K pk; 8        if ((ph = p.hash) > h)//进行哈希值的比较 9            dir = -1;10        else if (ph < h)11            dir = 1;12        else if ((pk = p.key) == k || (k != null && k.equals(pk)))13            return p;14        else if ((kc == null &&15                  (kc = comparableClassFor(k)) == null) ||16                 (dir = compareComparables(kc, k, pk)) == 0) {//hash值相同,则按照key进行比较17            if (!searched) {18                TreeNode<K,V> q, ch;19                searched = true;20                if (((ch = p.left) != null &&21                     (q = ch.find(h, k, kc)) != null) ||//去左子树中查找哈希值相同,key相同的节点22                    ((ch = p.right) != null &&23                     (q = ch.find(h, k, kc)) != null))//去右子树中查找哈希值相同,key相同的节点24                    return q;25            }26            dir = tieBreakOrder(k, pk);//通过比较k与pk的hashcode27        }2829        TreeNode<K,V> xp = p;30        if ((p = (dir <= 0) ? p.left : p.right) == null) {//找到红黑树合适的位置插入31            Node<K,V> xpn = xp.next;32            TreeNode<K,V> x = map.newTreeNode(h, k, v, xpn);33            if (dir <= 0) //插入到左节点或者右节点34                xp.left = x;35            else36                xp.right = x;37            xp.next = x;//插入到双向链表合适的位置38            x.parent = x.prev = xp;39            if (xpn != null)40                ((TreeNode<K,V>)xpn).prev = x;41            moveRootToFront(tab, balanceInsertion(root, x));//做插入后的平衡调整 将平衡后的红黑树节点作为数组该位置的元素42            return null;43        }44    }45}

2、说明:

     当hash冲突时,单链表元素个数超过树化阈值(TREEIFY_THRESHOLD)后,转化为红黑树存储。之后再继续冲突,则就变成往红黑树中插入元素了。关于红黑树插入元素,请看我之前写的文章:TreeMap之元素插入

红黑树拆分

1、源码:

将红黑树按照扩容后的数组,重新计算索引位置,并且拆分后的红黑树还需要判断个数,从而决定是做去树化操作还是树化操作:

 1final void split(HashMap<K,V> map, Node<K,V>[] tab, int index, int bit) { 2    TreeNode<K,V> b = this; 3    // Relink into lo and hi lists, preserving order 4    TreeNode<K,V> loHead = null, loTail = null; //保存在原索引的红黑树 5    TreeNode<K,V> hiHead = null, hiTail = null; //保存在新索引的红黑树 6    int lc = 0, hc = 0; 7    for (TreeNode<K,V> e = b, next; e != null; e = next) { 8        next = (TreeNode<K,V>)e.next; 9        e.next = null;10        if ((e.hash & bit) == 0) { //哈希值和原数组长度进行&操作,为0则在原数组的索引位置,非0则在原数组索引位置+原数组长度的新位置11            if ((e.prev = loTail) == null)12                loHead = e;13            else14                loTail.next = e;15            loTail = e;16            ++lc;17        }18        else {19            if ((e.prev = hiTail) == null)20                hiHead = e;21            else22                hiTail.next = e;23            hiTail = e;24            ++hc;25        }26    }2728    if (loHead != null) {29        if (lc <= UNTREEIFY_THRESHOLD) //当红黑树的节点不大于去树化阈值,则将原索引处的红黑树进行去树化操作30            tab[index] = loHead.untreeify(map); //红黑树根节点作为原索引处的元素  31        else { //当红黑树的节点大于去树化阈值,则将原索引处的红黑树进行树化操作32            tab[index] = loHead;33            if (hiHead != null) // (else is already treeified)34                loHead.treeify(tab);35        }36    }37    if (hiHead != null) {38        if (hc <= UNTREEIFY_THRESHOLD) //当红黑树的节点不大于去树化阈值,则将新索引处的红黑树进行去树化操作39            tab[index + bit] = hiHead.untreeify(map); //红黑树根节点作为新索引处的元素40        else { //当红黑树的节点大于去树化阈值,则将新索引处的红黑树进行树化操作41            tab[index + bit] = hiHead;42            if (loHead != null)43                hiHead.treeify(tab);44        }45    }46}

去树化操作

1、源码:

遍历红黑树,还原成单链表结构:

 1final Node<K,V> untreeify(HashMap<K,V> map) { 2    Node<K,V> hd = null, tl = null; 3    for (Node<K,V> q = this; q != null; q = q.next) {  //遍历红黑树,依次将TreeNode转化为Node,还原成单链表形式 4        Node<K,V> p = map.replacementNode(q, null); 5        if (tl == null) 6            hd = p; 7        else 8            tl.next = p; 9        tl = p;10    }11    return hd;12}

综合示例

1、代码:

 1//插入38个元素,无hash冲突,依次存入索引0~37的位置 2HashMap<Integer, Integer> hashMap = new HashMap<>(64); 3for(int i=0; i<38; i++){ 4    hashMap.put(i, i); 5} 6//依次插入64、128、182、256、320、384,448,索引位置为0,出现hash冲突,往单链表中插入 7for (int i=1; i <= 7; i++) { 8    hashMap.put(64*i, 64*i); 9}10//插入512,hash冲突,往单链表中插入。此时单链表个数大于TREEIFY_THRESHOLD,将单链表转化为红黑树11hashMap.put(64*8, 64*8);12//插入576,hash冲突,往红黑树中插入13hashMap.put(64*9, 64*9);14//hash不冲突,保存到数组索引为38的位置,此时总元素个数为48,新增阈值为48,不做处理。15hashMap.put(38, 38);16//hash不冲突,保存到数组索引为39的位置,此时总元素个数为49,新增阈值为48,扩容!!!17hashMap.put(39, 39);

2、内部实现过程:

图注:添加0~37
图注:添加64~448
图注:添加512
图注:树化操作
图注:调整根的位置
图注:添加576
图注:添加38
图注:添加39
图注:扩容
图注:去树化

讨论题

  1. 为何单链表转化为红黑树,要求节点个数大于8?

  2. 为何转化为红黑树前,要求数组总长度要大于64?

  3. 为何红黑树转化为单链表,要求节点个数小于等于6?