浏览器缓存技术介绍

271 阅读14分钟

转载自前端优化:浏览器缓存技术介绍

0 前言

在前端开发中,性能一直都是被大家所重视的一点,然而判断一个网站的性能最直观的就是看网页打开的速度。其中提高网页反应速度的一个方式就是使用缓存。缓存技术一直一来在WEB技术体系中扮演非常重要角色,是快速且有效地提升性能的手段。

一个优秀的缓存策略可以缩短网页请求资源的距离,减少延迟,并且由于缓存文件可以重复利用,还可以减少带宽,降低网络负荷。

所以,缓存技术是无数WEB开发从业人员在工作过程中不可避免的一大问题。在产品开发的时候我们总是想办法避免缓存产生,而在产品发布之时又在想策略管理缓存提升网页的访问速度。了解浏览器的缓存命中原理,是开发WEB应用的基础,本文着眼于此,学习浏览器缓存的相关知识,总结缓存避免和缓存管理的方法,结合具体的场景说明缓存的相关问题。希望能对有需要的人有所帮助。

1 WEB缓存体系

在实际WEB开发过程中,缓存技术会涉及到不同层、不同端,比如:用户层、系统层、代理层、前端、后端、服务端等,每一层的缓存目标都是一致的,就是尽快返回请求数据、减少延迟,但每层使用的技术实现是各有不同,面对不同层、不同端的优劣,选用不同的技术来提升系统响应效率。所以,我们首先看下各层的缓存都有哪些技术,都缓存哪些数据,从整体上,对WEB的缓存技术进行了解,如下图所示:

WEB各层缓存技术体系

本篇文章重点讲的就是上面红色框部分缓存内容。

2 认识浏览器缓存

当浏览器请求一个网站的时候,会加载各种各样的资源,比如:HTML文档、图片、CSS和JS等文件。对于一些不经常变的内容,浏览器会将他们保存在本地的文件中,下次访问相同网站的时候,直接加载这些资源,加速访问。

这些被浏览器保存的文件就被称为缓存(不是指Cookie或者Localstorage)。

那么如何知晓浏览器是读取了缓存还是直接请求服务器?如下图网站来做个示例:

浏览器缓存示例

第一次打开该网站后,如果再次刷新页面。会发现浏览器加载的众多资源中,有一部分size有具体数值,然而还有一部分请求,比如图片、css和js等文件并没有显示文件大小,而是显示了 from dis cache 或者 from memory cache 字样。这就说明了,该资源直接从本地硬盘或者浏览器内存读取,而并没有请求服务器。

浏览器启用缓存至少有两点显而易见的好处:(1)减少页面加载时间;(2)减少服务器负载;

浏览器是否使用缓存、缓存多久,是由服务器控制的。准确来说,当浏览器请求一个网页(或者其他资源)时,服务器发回的响应的「响应头」部分的某些字段指明了有关缓存的关键信息。下面看下,HTTP报文中与缓存相关的首部字段:

  1. 通用首部字段(就是请求报文和响应报文都能用上的字段)

    通用首部字段

  2. 请求首部字段

    请求首部字段

  3. 响应首部字段

    响应首部字段

  4. 实体首部字段

    实体首部字段

3 浏览器缓存机制

根据上面四种类型的首部字段不同使用策略,浏览器中缓存可分为强缓存和协商缓存

1)浏览器在加载资源时,先根据这个资源的一些http header判断它是否命中强缓存,强缓存如果命中,浏览器直接从自己的缓存中读取资源,不会发请求到服务器。比如:某个css文件,如果浏览器在加载它所在的网页时,这个css文件的缓存配置命中了强缓存,浏览器就直接从缓存中加载这个css,连请求都不会发送到网页所在服务器;

2)当强缓存没有命中的时候,浏览器一定会发送一个请求到服务器,通过服务器端依据资源的另外一些http header验证这个资源是否命中协商缓存,如果协商缓存命中,服务器会将这个请求返回,但是不会返回这个资源的数据,而是告诉客户端可以直接从缓存中加载这个资源,于是浏览器就又会从自己的缓存中去加载这个资源;

3)强缓存与协商缓存的共同点是:如果命中,都是从客户端缓存中加载资源,而不是从服务器加载资源数据;区别是:强缓存不发请求到服务器,协商缓存会发请求到服务器

4)当协商缓存也没有命中的时候,浏览器直接从服务器加载资源数据。

3.1 强缓存:Expires&Cache-Control

当浏览器对某个资源的请求命中了强缓存时,返回的HTTP状态为200,在chrome的开发者工具的network里面 size会显示为from cache,比如:京东的首页里就有很多静态资源配置了强缓存,用chrome打开几次,再用f12查看network,可以看到有不少请求就是从缓存中加载的:

命中强缓存

强缓存是利用Expires或者Cache-Control这两个http response header实现的,它们都用来表示资源在客户端缓存的有效期

Expires是HTTP 1.0提出的一个表示资源过期时间的header,它描述的是一个绝对时间,由服务器返回,用GMT格式的字符串表示,如:Expires:Thu, 31 Dec 2037 23:55:55 GMT,包含了Expires头标签的文件,就说明浏览器对于该文件缓存具有非常大的控制权。

例如,一个文件的Expires值是2020年的1月1日,那么就代表,在2020年1月1日之前,浏览器都可以直接使用该文件的本地缓存文件,而不必去服务器再次请求该文件,哪怕服务器文件发生了变化。

所以,Expires是优化中最理想的情况,因为它根本不会产生请求,所以后端也就无需考虑查询快慢。它的缓存原理,如下:

  1. 浏览器第一次跟服务器请求一个资源,服务器在返回这个资源的同时,在response的header加上Expires的header,如:

    response的header加上Expires

  2. 浏览器在接收到这个资源后,会把这个资源连同所有response header一起缓存下来(所以缓存命中的请求返回的header并不是来自服务器,而是来自之前缓存的header);

  3. 浏览器再请求这个资源时,先从缓存中寻找,找到这个资源后,拿出它的Expires跟当前的请求时间比较,如果请求时间在Expires指定的时间之前,就能命中缓存,否则就不行;

  4. 如果缓存没有命中,浏览器直接从服务器加载资源时,Expires Header在重新加载的时候会被更新;

Expires是较老的强缓存管理header,由于它是服务器返回的一个绝对时间,在服务器时间与客户端时间相差较大时,缓存管理容易出现问题,比如:随意修改下客户端时间,就能影响缓存命中的结果。所以在HTTP 1.1的时候,提出了一个新的header,就是Cache-Control,这是一个相对时间,在配置缓存的时候,以秒为单位,用数值表示,如:Cache-Control:max-age=315360000,它的缓存原理是:

  1. 浏览器第一次跟服务器请求一个资源,服务器在返回这个资源的同时,在response的header加上Cache-Control的header,如:

    response的header加上Cache-Control

  2. 浏览器在接收到这个资源后,会把这个资源连同所有response header一起缓存下来;

  3. 浏览器再请求这个资源时,先从缓存中寻找,找到这个资源后,根据它第一次的请求时间和Cache-Control设定的有效期,计算出一个资源过期时间,再拿这个过期时间跟当前的请求时间比较,如果请求时间在过期时间之前,就能命中缓存,否则就不行;

  4. 如果缓存没有命中,浏览器直接从服务器加载资源时,Cache-Control Header在重新加载的时候会被更新

Cache-Control描述的是一个相对时间,在进行缓存命中的时候,都是利用客户端时间进行判断,所以相比较Expires,Cache-Control的缓存管理更有效,安全一些。

这两个header可以只启用一个,也可以同时启用,当response header中,Expires和Cache-Control同时存在时,Cache-Control优先级高于Expires

Cache-Control优先级高于Expires

此外,还可以为 Cache-Control 指定 publicprivate 标记。如果使用 private,则表示该资源仅仅属于发出请求的最终用户,这将禁止中间服务器(如代理服务器)缓存此类资源。对于包含用户个人信息的文件(如一个包含用户名的 HTML 文档),可以设置 private,一方面由于这些缓存对其他用户来说没有任何意义,另一方面用户可能不希望相关文件储存在不受信任的服务器上。需要指出的是,private 并不会使得缓存更加安全,它同样会传给中间服务器(如果网站对于传输的安全性要求很高,应该使用传输层安全措施)。对于 public,则允许所有服务器缓存该资源。通常情况下,对于所有人都可以访问的资源(例如网站的 logo、图片、脚本等),Cache-Control 默认设为 public 是合理的

3.2 协商缓存:Last-Modified&Etag

当浏览器对某个资源的请求没有命中强缓存,就会发一个请求到服务器,验证协商缓存是否命中,如果协商缓存命中,请求响应返回的http状态为304并且会显示一个Not Modified的字符串,比如你打开京东的首页,按f12打开开发者工具,再按f5刷新页面,查看network,可以看到有不少请求就是命中了协商缓存的:

命中协商缓存

查看单个请求的Response Header,也能看到304的状态码和Not Modified的字符串,只要看到这个就可说明这个资源是命中了协商缓存,然后从客户端缓存中加载的,而不是服务器最新的资源:

命中协商缓存 304 Not Modified

协商缓存是利用的是【Last-Modified,If-Modified-Since】和【ETag、If-None-Match】这两对Header来管理的

【Last-Modified,If-Modified-Since】的控制缓存的原理,如下

  1. 浏览器第一次跟服务器请求一个资源,服务器在返回这个资源的同时,在response的header加上Last-Modified的header,这个header表示这个资源在服务器上的最后修改时间

    response的header加上Last-Modified

  2. 浏览器再次跟服务器请求这个资源时,在request的header上加上If-Modified-Since的header,这个header的值就是上一次请求时返回的Last-Modified的值:

    request的header上加上If-Modified-Since

  3. 服务器再次收到资源请求时,根据浏览器传过来If-Modified-Since和资源在服务器上的最后修改时间判断资源是否有变化,如果没有变化则返回304 Not Modified,但是不会返回资源内容;如果有变化,就正常返回资源内容。当服务器返回304 Not Modified的响应时,response header中不会再添加Last-Modified的header,因为既然资源没有变化,那么Last-Modified也就不会改变,这是服务器返回304时的response header:

    服务器响应304 Not Modified

  4. 浏览器收到304的响应后,就会从缓存中加载资源。

  5. 如果协商缓存没有命中,浏览器直接从服务器加载资源时,Last-Modified Header在重新加载的时候会被更新,下次请求时,If-Modified-Since会启用上次返回的Last-Modified值

【Last-Modified,If-Modified-Since】都是根据服务器时间返回的header,一般来说,在没有调整服务器时间和篡改客户端缓存的情况下,这两个header配合起来管理协商缓存是非常可靠的,但是有时候也会服务器上资源其实有变化,但是最后修改时间却没有变化的情况,而这种问题又很不容易被定位出来,而当这种情况出现的时候,就会影响协商缓存的可靠性。所以就有了另外一对header来管理协商缓存,这对header就是【ETag、If-None-Match】。它们的缓存管理的方式是:

  1. 浏览器第一次跟服务器请求一个资源,服务器在返回这个资源的同时,在response的header加上ETag的header,这个header是服务器根据当前请求的资源生成的一个唯一标识,这个唯一标识是一个字符串,只要资源有变化这个串就不同,跟最后修改时间没有关系,所以能很好的补充Last-Modified的问题:

    在response的header加上ETag

  2. 浏览器再次跟服务器请求这个资源时,在request的header上加上If-None-Match的header,这个header的值就是上一次请求时返回的ETag的值:

    在request的header上加上If-None-Match

  3. 服务器再次收到资源请求时,根据浏览器传过来If-None-Match和然后再根据资源生成一个新的ETag,如果这两个值相同就说明资源没有变化,否则就是有变化;如果没有变化则返回304 Not Modified,但是不会返回资源内容;如果有变化,就正常返回资源内容。与Last-Modified不一样的是,当服务器返回304 Not Modified的响应时,由于ETag重新生成过,response header中还会把这个ETag返回,即使这个ETag跟之前的没有变化:

    由于ETag重新生成过,response header中还会把这个ETag返回

  4. 浏览器收到304的响应后,就会从缓存中加载资源。

Etag和Last-Modified非常相似,都是用来判断一个参数,从而决定是否启用缓存。但是ETag相对于Last-Modified也有其优势,可以更加准确的判断文件内容是否被修改,从而在实际操作中实用程度也更高。

协商缓存跟强缓存不一样,强缓存不发请求到服务器,所以有时候资源更新了浏览器还不知道,但是协商缓存会发请求到服务器,所以资源是否更新,服务器肯定知道。大部分web服务器都默认开启协商缓存,而且是同时启用【Last-Modified,If-Modified-Since】和【ETag、If-None-Match】,比如apache:

同时开启Etag和Last-Modified

如果没有协商缓存,每个到服务器的请求,就都得返回资源内容,这样服务器的性能会极差。

【Last-Modified,If-Modified-Since】和【ETag、If-None-Match】一般都是同时启用,这是为了处理Last-Modified不可靠的情况。有一种场景需要注意:

分布式系统里多台机器间文件的Last-Modified必须保持一致,以免负载均衡到不同机器导致比对失败

分布式系统尽量关闭掉ETag(每台机器生成的ETag都会不一样)

比如,京东页面的资源请求,返回的repsonse header就只有Last-Modified,没有ETag:

repsonse header只开启Last-Modified

协商缓存需要配合强缓存使用,上面这个截图中,除了Last-Modified这个header,还有强缓存的相关header,因为如果不启用强缓存的话,协商缓存根本没有意义

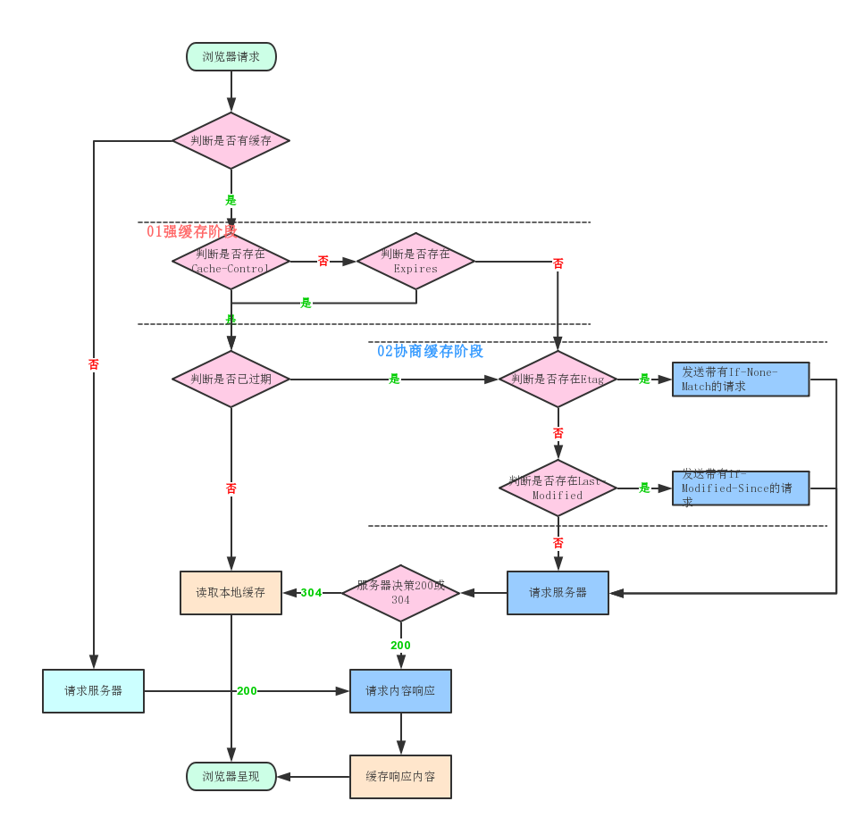
4 缓存判断流程

如果资源已经被浏览器缓存下来,在缓存失效之前,再次请求时,默认会先检查是否命中强缓存,如果强缓存命中则直接读取缓存,如果强缓存没有命中则发请求到服务器检查是否命中协商缓存,如果协商缓存命中,则告诉浏览器还是可以从缓存读取,否则才从服务器返回最新的资源。其浏览器判断缓存的详细流程图,如下:

浏览器缓存判断流程

5 其他参考资料

  1. 浅谈Web缓存
  2. 浅谈浏览器http的缓存机制