网络基础|送你一份详细HTTP学习指南

6,797 阅读4分钟

前言

  • 关于计算机网络,HTTP网络通信协议在任何的开发工作中都非常重要

  • 今天,我将献上一份HTTP的学习指南,希望你们会喜欢

目录

1. 储备知识

讲解HTPP协议前,先了解一些基础的计算机网络相关知识

1.1 计算机网络体系结构

  • 定义
    计算机网络的各层 + 其协议的集合

  • 作用
    定义该计算机网络的所能完成的功能

  • 结构介绍
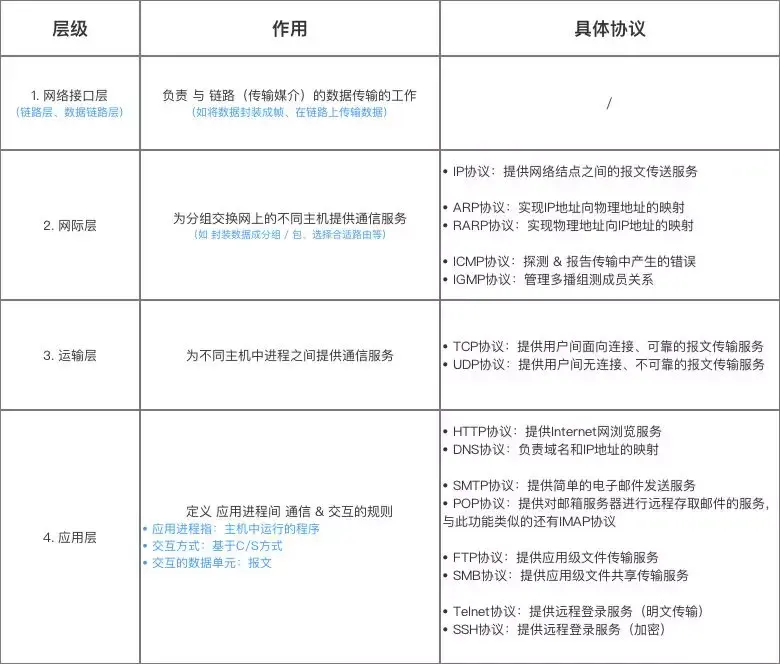
    计算机网络体系结构分为3种:OSI体系结构、TCP / IP体系结构、五层体系结构

  • OSI体系结构:概念清楚 & 理念完整,但复杂 & 不实用

  • TCP / IP体系结构:含了一系列构成互联网基础的网络协议,是Internet的核心协议 & 被广泛应用于局域网 和 广域网

  • 五层体系结构:融合了OSITCP / IP的体系结构,目的是为了学习 & 讲解计算机原理

  • TCP / IP的体系结构详细介绍
    由于 TCP / IP体系结构较为广泛,故主要讲解

1.2 HTTP 协议通信的基础模型

  • HTTP协议传输信息的基础:TCP/IP协议模型

  • HTTP协议 属于 最高层的应用层

2. 简介

下面,将简单介绍一下 HTTP

3. 工作方式

  • HTTP协议采用 请求 / 响应 的工作方式

  • 具体工作流程如下:

4. HTTP报文详解

  • HTTP在 应用层 交互数据的方式 = 报文

  • HTTP的报文分为:请求报文 & 响应报文

    分别用于 发送请求 & 响应请求时
  • 下面,将详细介绍这2种报文

4.1 请求报文

4.1.1 报文结构

  • HTTP的请求报文由 请求行、请求头 & 请求体 组成,如下图

  • 下面,将详细介绍每个组成部分

4.1.2 结构详细介绍

组成1:请求行
  • 作用
    声明 请求方法 、主机域名、资源路径 & 协议版本

  • 结构
    请求行的组成 = 请求方法 + 请求路径 + 协议版本

    注:空格不能省

  • 组成介绍

此处特意说明GET、PSOT方法的区别:

  • 示例
    设:请求报文采用GET方法、 URL地址 = http://www.tsinghua.edu.cn/chn/yxsz/index.htm;、HTTP1.1版本

则 请求行是:GET /chn/yxsz/index.htm HTTP/1.1

组成2:请求头
  • 作用:声明 客户端、服务器 / 报文的部分信息

  • 使用方式:采用”header(字段名):value(值)“的方式

  • 常用请求头
    1. 请求和响应报文的通用Header

2. 常见请求Header

  • 举例:
    (URL地址:http://www.tsinghua.edu.cn/chn/yxsz/index.htm)
    Host:www.tsinghua.edu.cn (表示主机域名)
    User - Agent:Mozilla/5.0 (表示用户代理是使用Netscape浏览器)

组成3:请求体
  • 作用:存放 需发送给服务器的数据信息

    可选部分,如 GET请求就无请求数据

  • 使用方式:共3种

至此,关于请求报文的请求行、请求头、请求体 均讲解完毕。

4.1.3 总结

  • 关于 请求报文的总结如下

  • 请求报文示例

4.2 HTTP响应报文

4.2.1 报文结构

  • HTTP的响应报文包括:状态行、响应头 & 响应体

  • 其中,响应头、响应体 与请求报文的请求头、请求体类似

  • 这2种报文最大的不同在于 状态行 & 请求行

下面,将详细介绍每个组成部分

4.2.2 结构详细介绍

组成1:状态行

  • 作用
    声明 协议版本,状态码,状态码描述

  • 组成
    状态行有协议版本、状态码 &状态信息组成

    其中,空格不能省


  • 具体介绍

  • 状态行 示例
    HTTP/1.1 202 Accepted(接受)、HTTP/1.1 404 Not Found(找不到)

组成2:响应头

  • 作用:声明客户端、服务器 / 报文的部分信息

  • 使用方式:采用”header(字段名):value(值)“的方式

  • 常用请求头
    1. 请求和响应报文的通用Header

2. 常见响应Header

组成3:响应体

  • 作用:存放需返回给客户端的数据信息

  • 使用方式:和请求体是一致的,同样分为:任意类型的数据交换格式、键值对形式和分部分形式

4.2.3 响应报文 总结

4.3 总结

下面,简单总结两种报文结构

5. 额外知识

下面将讲解一些关于HTTP的额外知识:

  • HTTP1.1HTTP1.0 的区别

  • HTTPHTTPS的区别

  • HTTP 处理长连接的方式

5.1 HTTP1.1 与 HTTP1.0的区别

Http1.1Http1.0 多了以下优点:

  • 引入持久连接,即 在同一个TCP的连接中可传送多个HTTP请求 & 响应

  • 多个请求 & 响应可同时进行、可重叠

  • 引入更加多的请求头 & 响应头


如 与身份认证、状态管理 & Cache缓存等机制相关的、HTTP1.0host字段

5.2 HTTP 与HTTPS的区别

5.3 HTTP处理长连接的方式

6. 总结

本文全面总结了HTTP的基础知识,如果觉得我的分享不错,欢迎大家随手点赞、转发。