工厂方法模式
工厂方法模式(Factory Method Pattern):定义一个用于创建对象的接口,让子类决定将哪一个类实例化。工厂方法模式让一个类的实例化延迟到其子类。
工厂方法模式又简称为工厂模式(Factory Pattern),又可称作虚拟构造器模式(Virtual Constructor Pattern)或多态工厂模式(Polymorphic Factory Pattern)。
工厂方法模式是一种类创建型模式。
角色
在工厂方法模式结构图中包含如下几个角色:
Product(抽象产品):它是定义产品的接口,是工厂方法模式所创建对象的超类型,也就是产品对象的公共父类
ConcreteProduct(具体产品):它实现了抽象产品接口,某种类型的具体产品由专门的具体工厂创建,具体工厂和具体产品之间一一对应。
Factory(抽象工厂):在抽象工厂类中,声明了工厂方法(Factory Method),用于返回一个产品。抽象工厂是工厂方法模式的核心,所有创建对象的工厂类都必须实现该接口。
ConcreteFactory(具体工厂):它是抽象工厂类的子类,实现了抽象工厂中定义的工厂方法,并可由客户端调用,返回一个具体产品类的实例。
与简单工厂模式相比,工厂方法模式最重要的区别是引入了抽象工厂角色,抽象工厂可以是接口,也可以是抽象类或者具体类
示例
抽象产品类 Video
public abstract class Video {
public abstract void produce();
}
具体产品类 JavaVideo 和 PythonVideo,需要继承抽象产品类 Video
public class JavaVideo extends Video {
@Override
public void produce() {
System.out.println("录制Java课程视频");
}
}
public class PythonVideo extends Video {
@Override
public void produce() {
System.out.println("录制Python课程视频");
}
}
抽象工厂类 VideoFactory
public abstract class VideoFactory {
public abstract Video getVideo();
}
具体工厂类 JavaVideoFactory 和 PythonVideoFactory,需要继承抽象工厂类 VideoFactory
public class JavaVideoFactory extends VideoFactory {
@Override
public Video getVideo() {
return new JavaVideo();
}
}
public class PythonVideoFactory extends VideoFactory {
@Override
public Video getVideo() {
return new PythonVideo();
}
}
客户端类,需要什么产品则通过该产品对应的工厂类来获取,不需要知道具体的创建过程
public class Test {
public static void main(String[] args) {
VideoFactory pythonVideoFactory = new PythonVideoFactory();
VideoFactory javaVideoFactory = new JavaVideoFactory();
Video pythonVideo = pythonVideoFactory.getVideo();
pythonVideo.produce();
Video javaVideo = javaVideoFactory.getVideo();
javaVideo.produce();
}
}
输出
录制Python课程视频
录制Java课程视频
当需要增加一个产品 FEVideo 时,只需要增加 FEVideo 具体产品类和 FEVideoFactory 具体工厂类即可,不需要修改原有的产品类和工厂类
public class FEVideo extends Video{
@Override
public void produce() {
System.out.println("录制FE课程视频");
}
}
public class FEVideoFactory extends VideoFactory{
@Override
public Video getVideo() {
return new FEVideo();
}
}
修改客户端代码
public class Test {
public static void main(String[] args) {
VideoFactory feVideoFactory = new FEVideoFactory();
Video feVideo = feVideoFactory.getVideo();
feVideo.produce();
}
}
还可以通过反射机制和配置文件配合,连客户端代码都不需要修改
public class Test {
public static void main(String[] args) throws ClassNotFoundException, IllegalAccessException, InstantiationException {
// 从文件或数据库等外部渠道获取 工厂类名
String factoryName = "com.designpattern.factorymethod.JavaVideoFactory";
// 通过反射机制获取工厂类
Class c = Class.forName(factoryName);
VideoFactory factory = (VideoFactory)c.newInstance();
// 生产产品
Video video = factory.getVideo();
video.produce();
}
}
最终的类图如下所示

工厂方法模式总结
工厂方法模式是简单工厂模式的延伸,它继承了简单工厂模式的优点,同时还弥补了简单工厂模式的不足。工厂方法模式是使用频率最高的设计模式之一,是很多开源框架和API类库的核心模式。
工厂方法模式的主要优点
- 在工厂方法模式中,工厂方法用来创建客户所需要的产品,同时还向客户隐藏了哪种具体产品类将被实例化这一细节,用户只需要关心所需产品对应的工厂,无须关心创建细节,甚至无须知道具体产品类的类名。
- 基于工厂角色和产品角色的多态性设计是工厂方法模式的关键。它能够让工厂可以自主确定创建何种产品对象,而如何创建这个对象的细节则完全封装在具体工厂内部。工厂方法模式之所以又被称为多态工厂模式,就正是因为所有的具体工厂类都具有同一抽象父类。
- 使用工厂方法模式的另一个优点是在系统中加入新产品时,无须修改抽象工厂和抽象产品提供的接口,无须修改客户端,也无须修改其他的具体工厂和具体产品,而只要添加一个具体工厂和具体产品就可以了,这样,系统的可扩展性也就变得非常好,完全符合"开闭原则"。
工厂方法模式的主要缺点
- 在添加新产品时,需要编写新的具体产品类,而且还要提供与之对应的具体工厂类,系统中类的个数将成对增加,在一定程度上增加了系统的复杂度,有更多的类需要编译和运行,会给系统带来一些额外的开销。
- 由于考虑到系统的可扩展性,需要引入抽象层,在客户端代码中均使用抽象层进行定义,增加了系统的抽象性和理解难度,且在实现时可能需要用到DOM、反射等技术,增加了系统的实现难度。
适用场景
- 客户端不知道它所需要的对象的类。在工厂方法模式中,客户端不需要知道具体产品类的类名,只需要知道所对应的工厂即可,具体的产品对象由具体工厂类创建,可将具体工厂类的类名存储在配置文件或数据库中。
- 抽象工厂类通过其子类来指定创建哪个对象。在工厂方法模式中,对于抽象工厂类只需要提供一个创建产品的接口,而由其子类来确定具体要创建的对象,利用面向对象的多态性和里氏代换原则,在程序运行时,子类对象将覆盖父类对象,从而使得系统更容易扩展。
工厂方法模式的典型应用及源码分析
Java集合接口 Collection 中的工厂方法模式
Collection 中的 iterator 方法如下:
public interface Collection<E> extends Iterable<E> {
Iterator<E> iterator();
// ...省略
}
关于 iterator 方法的介绍:
Java的迭代器只在Collection中有,而Map没有迭代器,它有不同的迭代方法;
迭代器的终极目标:就是用统一的方法来迭代不同类型的集合!可能由于不同集合的内部数据结构不尽相同,如果要自己纯手工迭代的话相互之间会有很大的差别,而迭代器的作用就是统一的方法对不同的集合进行迭代,而在迭代器底层隐藏不同集合之间的差异,从而为迭代提供最大的方便
使用用迭代器迭代的步骤: i. 第一步肯定是先获取集合的迭代器:调用集合的iterator方法就能获得,Iterator Collection.iterator(); ii. 使用迭代器的hasNext、next往下迭代
Iterator的常用方法:boolean hasNext():是否还有下一个元素; Object next():取出下一个元素并返回; void remove(); :从容器中删除当前元素,直接会改变容器中的数据
查看该接口的实现类,可以看到是非常的多

我们仅看其中一个实现类 java.util.ArrayList,看其对 iterator 方法的实现
public Iterator<E> iterator() {
return new Itr();
}
/**
* An optimized version of AbstractList.Itr
*/
private class Itr implements Iterator<E> {
int cursor; // index of next element to return
int lastRet = -1; // index of last element returned; -1 if no such
int expectedModCount = modCount;
Itr() {}
public boolean hasNext() {
return cursor != size;
}
@SuppressWarnings("unchecked")
public E next() {
// ...省略...
}
public void remove() {
// ...省略...
}
@Override
@SuppressWarnings("unchecked")
public void forEachRemaining(Consumer<? super E> consumer) {
// ...省略...
}
final void checkForComodification() {
// ...省略...
}
}
Itr 类实现了 iterator 接口,iterator 接口正是 Collection 接口中 iterator 方法的返回类型,其代码如下:
public interface Iterator<E> {
boolean hasNext();
E next();
default void remove() {
throw new UnsupportedOperationException("remove");
}
default void forEachRemaining(Consumer<? super E> action) {
Objects.requireNonNull(action);
while (hasNext())
action.accept(next());
}
}
由此可见,Collection 接口扮演了抽象工厂角色,工厂方法为 iterator(),Collection 的实现类譬如 ArrayList 扮演了具体工厂角色,而抽象产品为 Iterator 接口,具体产品为 Itr 类
java.net 网络包中的工厂方法模式
URLStreamHandlerFactory 接口为 URL 流协议处理程序定义一个工厂。URL 类使用它可为特定的协议创建 URLStreamHandler
public interface URLStreamHandlerFactory {
/**
* Creates a new {@code URLStreamHandler} instance with the specified protocol.
*
* @param protocol the protocol ("{@code ftp}", "{@code http}", "{@code nntp}", etc.).
* @return a {@code URLStreamHandler} for the specific protocol.
* @see java.net.URLStreamHandler
*/
URLStreamHandler createURLStreamHandler(String protocol);
}
该接口的实现类为 sun.misc.Launcher 中的内部类 Factory
private static class Factory implements URLStreamHandlerFactory {
private static String PREFIX = "sun.net.www.protocol";
private Factory() {
}
public URLStreamHandler createURLStreamHandler(String var1) {
String var2 = PREFIX + "." + var1 + ".Handler";
try {
Class var3 = Class.forName(var2);
return (URLStreamHandler)var3.newInstance();
} catch (ReflectiveOperationException var4) {
throw new InternalError("could not load " + var1 + "system protocol handler", var4);
}
}
}
可以看到 createURLStreamHandler 方法的实现为:传入参数,拼接前缀和后缀,之后通过反射机制获取创建一个 URLStreamHandler 对象
URLStreamHandler 是一个抽象类,其中的方法如下图,只有 openConnection 为抽象方法,其他方法均有具体实现

关于URLStreamHandler:
抽象类URLStreamHandler是所有流协议处理程序的通用超类。 流协议处理程序知道如何为特定协议类型建立连接,例如http或https
其子类有如下(19个):

查看其中一个子类譬如 sun.net.www.protocol.http.Handler
public class Handler extends URLStreamHandler {
protected String proxy;
protected int proxyPort;
protected int getDefaultPort() {
return 80;
}
public Handler() {
this.proxy = null;
this.proxyPort = -1;
}
public Handler(String var1, int var2) {
this.proxy = var1;
this.proxyPort = var2;
}
protected URLConnection openConnection(URL var1) throws IOException {
return this.openConnection(var1, (Proxy)null);
}
protected URLConnection openConnection(URL var1, Proxy var2) throws IOException {
return new HttpURLConnection(var1, var2, this);
}
}
该类实现的 openConnection 方法的返回值类型为 URLConnection,最终返回了一个 HttpURLConnection 对象
我们又继续看 java.net.URLConnection,这也是一个抽象类

URLConnection介绍:
- URLConnection是一个功能强大的抽象类,它表示指向URL指定资源的活动连接。 与URL类相比,它与服务器的交互提供了更多的控制机制。尤其服务器是HTTP服务器,可以使用URLConnection对HTTP首部的访问,可以配置发送给服务器的请求参数。当然也可以通过它读取服务器的数据以及向服务器写入数据.
- URLConnection是Java的协议处理器机制的一部分。协议处理器机制是将处理协议的细节与特定数据类型分开。如果要实现一个特定的协议,则实现URLConnection的子类即可。程序运行时可以将该子类作为一个具体的协议处理器来使用。
- 使用URLConnection类的步骤:1. 构造一个URL对象;2. 调用该URL的openConnection()获取一个URLConnection;3. 配置这个URLConnection;4. 读取首部字段;5. 获得输入流并读取数据;6. 获得输出流并写入数据;7. 关闭连接
其子类有23个

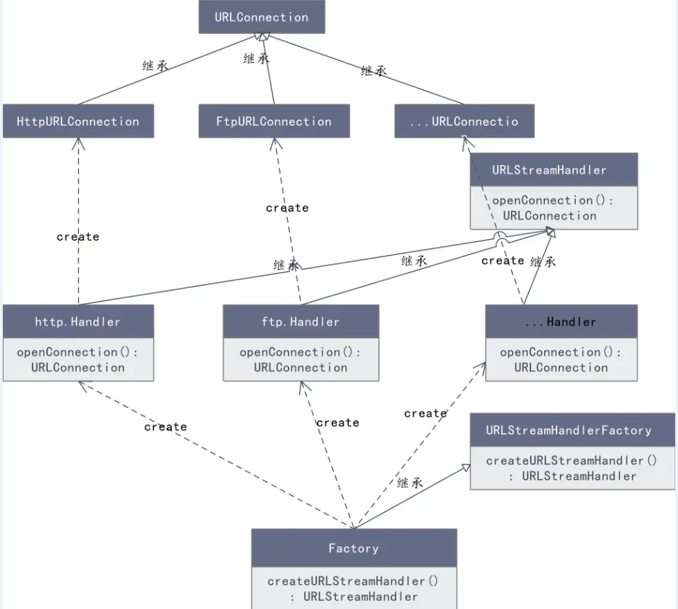
我们可以画出他们的关系图如下所示

由此可知:抽象工厂角色为 URLStreamHandlerFactory,工厂方法为 createURLStreamHandler,抽象产品角色为 URLStreamHandler,具体产品角色为 URLStreamHandler 的子类譬如 sun.net.www.protocol.http.Handler、sun.net.www.protocol.ftp.Handler 等
同时,URLStreamHandler 也扮演了抽象工厂角色,工厂方法为 openConnection,URLStreamHandler 的子类譬如 sun.net.www.protocol.http.Handler 也扮演了具体工厂角色,抽象产品为 URLConnection,具体产品角色为 URLConnection 的子类如 sun.net.www.protocol.http.HttpURLConnection 等
Logback 中的工厂方法模式
在上一篇文章《设计模式 | 简单工厂模式及典型应用》 介绍的 Logback 里有简单工厂模式,其实也有工厂方法模式,画图如下

可以看出,抽象工厂角色为 ILoggerFactory 接口,工厂方法为 getLogger,具体工厂角色为 LoggerContext、NOPLoggerFactory、SubstituteLoggerFactory 等,抽象产品角色为 Logger,具体产品角色为 Logger 的实现类如下

而简单工厂模式应用在 LoggerContext 的 getLogger 方法中,根据参数返回相应的 Logger 对象
参考:
刘伟:设计模式Java版
慕课网java设计模式精讲 Debug 方式+内存分析
更多内容请访问我的个人博客:laijianfeng.org/
打开微信扫一扫,关注【小旋锋】微信公众号,及时接收博文推送
