本文首发于我的个人博客:尾尾部落


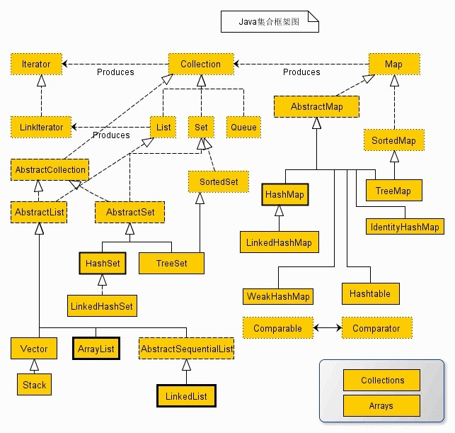
1. Iterator接口
Iterator接口,这是一个用于遍历集合中元素的接口,主要包含hashNext(),next(),remove()三种方法。它的一个子接口LinkedIterator在它的基础上又添加了三种方法,分别是add(),previous(),hasPrevious()。也就是说如果是先Iterator接口,那么在遍历集合中元素的时候,只能往后遍历,被遍历后的元素不会在遍历到,通常无序集合实现的都是这个接口,比如HashSet,HashMap;而那些元素有序的集合,实现的一般都是LinkedIterator接口,实现这个接口的集合可以双向遍历,既可以通过next()访问下一个元素,又可以通过previous()访问前一个元素,比如ArrayList。
2. List
List是元素有序并且可以重复的集合。 List的主要实现:ArrayList, LinkedList, Vector。

2. ArrayList、LinkedList、Vector 的区别
| ArrayList | LinkedList | Vector | |
|---|---|---|---|
| 底层实现 | 数组 | 双向循环链表 | 数组 |
| 同步性及效率 | 不同步,非线程安全,效率高 | 不同步,非线程安全,效率高 | 同步,线程安全,效率低 |
| 特点 | 查询快,增删慢 | 查询慢,增删快 | 查询快,增删慢 |
| 默认容量 | 10 | / | 10 |
| 扩容机制 | int newCapacity = oldCapacity + (oldCapacity >> 1); //1.5 倍 | / | 2 倍 |
总结:
- ArrayList 和 Vector 基于数组实现,对于随机访问get和set,ArrayList优于LinkedList,因为LinkedList要移动指针。
- LinkedList 不会出现扩容的问题,所以比较适合随机位置增、删。但是其基于链表实现,所以在定位时需要线性扫描,效率比较低。
- 当操作是在一列数据的后面添加数据而不是在前面或中间,并且需要随机地访问其中的元素时,使用ArrayList会提供比较好的性能;
- 当你的操作是在一列数据的前面或中间添加或删除数据,并且按照顺序访问其中的元素时,就应该使用LinkedList了。
3. Set
Set集合中的对象不按特定的方式排序(存入和取出的顺序不一定一致),并且没有重复对象。 Set的主要实现类:HashSet, TreeSet。

| HashSet | TreeSet | LinkedHashSet | |
|---|---|---|---|
| 底层实现 | HashMap | 红黑树 | LinkedHashMap |
| 重复性 | 不允许重复 | 不允许重复 | 不允许重复 |
| 有/无序 | 无序 | 有序,支持两种排序方式,自然排序和定制排序,其中自然排序为默认的排序方式。 | 有序,以元素插入的顺序来维护集合的链接表 |
| 时间复杂度 | add(),remove(),contains()方法的时间复杂度是O(1) | add(),remove(),contains()方法的时间复杂度是O(logn) | LinkedHashSet在迭代访问Set中的全部元素时,性能比HashSet好,但是插入时性能稍微逊色于HashSet,时间复杂度是 O(1)。 |
| 同步性 | 不同步,线程不安全 | 不同步,线程不安全 | 不同步,线程不安全 |
| null值 | 允许null值 | 不支持null值,会抛出 java.lang.NullPointerException 异常。因为TreeSet应用 compareTo() 方法于各个元素来比较他们,当比较null值时会抛出 NullPointerException异常。 | 允许null值 |
| 比较 | equals() | compareTo() | equals() |
HashSet如何检查重复
当你把对象加入HashSet时,HashSet会先计算对象的hashcode值来判断对象加入的位置,同时也会与其他加入的对象的hashcode值作比较,如果没有相符的hashcode,HashSet会假设对象没有重复出现。但是如果发现有相同hashcode值的对象,这时会调用equals()方法来检查hashcode相等的对象是否真的相同。如果两者相同,HashSet就不会让加入操作成功。 hashCode()与equals()的相关规定:
- 如果两个对象相等,则hashcode一定也是相同的
- 两个对象相等,对两个equals方法返回true
- 两个对象有相同的hashcode值,它们也不一定是相等的
- 综上,equals方法被覆盖过,则hashCode方法也必须被覆盖 hashCode()的默认行为是对堆上的对象产生独特值。如果没有重写hashCode(),则该class的两个对象无论如何都不会相等(即使这两个对象指向相同的数据)。
总结: HashSet是一个通用功能的Set,而LinkedHashSet 提供元素插入顺序保证,TreeSet是一个SortedSet实现,由Comparator 或者 Comparable指定的元素顺序存储元素。
4. Map
Map 是一种把键对象和值对象映射的集合,它的每一个元素都包含一对键对象和值对象。 Map没有继承于Collection接口从Map集合中检索元素时,只要给出键对象,就会返回对应的值对象。 Map 的常用实现类:HashMap、TreeMap、HashTable、LinkedHashMap、ConcurrentHashMap

| HashMap | HashTable | |
|---|---|---|
| 底层实现 | 数组+链表 | 数组+链表 |
| 同步性 | 线程不同步 | 同步 |
| null值 | 允许 key 和 Vale 是 null,但是只允许一个 key 为 null,且这个元素存放在哈希表 0 角标位置 | 不允许key、value 是 null |
| hash | 使用hash(Object key)扰动函数对 key 的 hashCode 进行扰动后作为 hash 值 | 直接使用 key 的 hashCode() 返回值作为 hash 值 |
| 容量 | 容量为 2^4 且容量一定是 2^n | 默认容量是11,不一定是 2^n |
| 扩容 | 两倍,且哈希桶的下标使用 &运算代替了取模 | 2倍+1,取哈希桶下标是直接用模运算 |
几个问题:
1. HashMap 的工作原理? 通过hash的方法,通过put和get存储和获取对象。存储对象时,我们将K/V传给put方法时,它调用hashCode计算hash从而得到bucket位置,进一步存储,HashMap会根据当前bucket的占用情况自动调整容量(超过Load Facotr则resize为原来的2倍)。获取对象时,我们将K传给get,它调用hashCode计算hash从而得到bucket位置,并进一步调用equals()方法确定键值对。如果发生碰撞的时候,Hashmap通过链表将产生碰撞冲突的元素组织起来,在Java 8中,如果一个bucket中碰撞冲突的元素超过某个限制(默认是8),则使用红黑树来替换链表,从而提高效率。 2.get和put的原理吗?equals()和hashCode()的都有什么作用? 通过对key的hashCode()进行hashing,并计算下标( n-1 & hash),从而获得buckets的位置。如果产生碰撞,则利用key.equals()方法去链表或树中去查找对应的节点 3. HashMap 的长度为什么是2的幂次方? 为了能让 HashMap 存取高效,尽量较少碰撞,也就是要尽量把数据分配均匀,每个链表/红黑树长度大致相同。这个实现就是把数据存到哪个链表/红黑树中的算法。
HashMap 和 LinkedHashMap 的区别
- LinkedHashMap 拥有与 HashMap 相同的底层哈希表结构,即数组 + 单链表 + 红黑树,也拥有相同的扩容机制。
- LinkedHashMap 相比 HashMap 的拉链式存储结构,内部额外通过 Entry 维护了一个双向链表。
- HashMap 元素的遍历顺序不一定与元素的插入顺序相同,而 LinkedHashMap 则通过遍历双向链表来获取元素,所以遍历顺序在一定条件下等于插入顺序。
- LinkedHashMap 可以通过构造参数 accessOrder 来指定双向链表是否在元素被访问后改变其在双向链表中的位置。
HashMap & TreeMap 的区别
HashMap实现了Map接口,不保障元素顺序。 TreeMap实现了SortedMap接口,是一个有序的Map。内部采用红黑树实现,红黑树是一种维护有序数据的高效数据结构
ConcurrentHashMap 和 Hashtable 的区别
ConcurrentHashMap 和 Hashtable 的区别主要体现在实现线程安全的方式上不同。 底层数据结构: JDK1.7的 ConcurrentHashMap 底层采用 分段的数组+链表 实现,JDK1.8 采用的数据结构跟HashMap1.8的结构一样,数组+链表/红黑二叉树。Hashtable 和 JDK1.8 之前的 HashMap 的底层数据结构类似都是采用 数组+链表 的形式,数组是 HashMap 的主体,链表则是主要为了解决哈希冲突而存在的; 实现线程安全的方式(重要): ① 在JDK1.7的时候,ConcurrentHashMap(分段锁) 对整个桶数组进行了分割分段(Segment),每一把锁只锁容器其中一部分数据,多线程访问容器里不同数据段的数据,就不会存在锁竞争,提高并发访问率。(默认分配16个Segment,比Hashtable效率提高16倍。) 到了 JDK1.8 的时候已经摒弃了Segment的概念,而是直接用 Node 数组+链表+红黑树的数据结构来实现,并发控制使用 synchronized 和 CAS 来操作。(JDK1.6以后 对 synchronized锁做了很多优化) 整个看起来就像是优化过且线程安全的 HashMap,虽然在JDK1.8中还能看到 Segment 的数据结构,但是已经简化了属性,只是为了兼容旧版本;② Hashtable(同一把锁) :使用 synchronized 来保证线程安全,效率非常低下。当一个线程访问同步方法时,其他线程也访问同步方法,可能会进入阻塞或轮询状态,如使用 put 添加元素,另一个线程不能使用 put 添加元素,也不能使用 get,竞争会越来越激烈效率越低。



参考
获取最新资讯,请关注微信公众号:南强说晚安
