在本文中,我将会讲述如何在Centos 7下基于Keepalived和LVS技术,实现Web服务的高可用和负载均衡,我们的目标拓扑结构如下图所示

本文将会持续修正和更新,最新内容请参考我的 GITHUB 上的 程序猿成长计划 项目,欢迎 Star,更多精彩内容请 follow me。
准备
如果你觉得一步一步按照下面的操作来搭建太过麻烦,可以直接下载 mylxsw/keepalived-example 项目,然后执行 make create 即可一键搭建起整个演示环境。
使用Vagrant创建四台虚拟机用于测试使用,Vagrant 配置文件格式如下
Vagrant.configure("2") do |config|
config.vm.box = "centos/7"
config.vm.network "private_network", ip: "IP地址"
end
对于每个配置,需要替换配置文件中的IP地址
| 目录 | IP | 用途 |
|---|---|---|
| keepalived | 192.168.88.8 | 负载均衡Master |
| keepalived-backup | 192.168.88.9 | 负载均衡Backup |
| node-1 | 192.168.88.10 | web服务器 |
| node-2 | 192.168.88.11 | web服务器 |
| client | 192.168.88.2 | 客户端,也可以直接用自己的电脑,IP地址任意都可 |
VIP为 192.168.88.100,客户端IP为 192.168.88.2。
启动Vagrant服务器需要进入服务器所在目录,执行vagrant up命令,登录到服务器需要执行vagrant ssh命令。如果你还没有接触过Vagrant,那么可以看看这篇文章 Vagrant入门。由于本文中很多命令都需要使用root权限进行操作,因此建议执行命令su root直接提升到root权限(密码为 vagrant ),否则需要在所有命令前添加sudo来执行。
分别登录每台服务器,设置其hostname,方便后面我们区分不同的服务器
# 在192.168.88.8上执行
hostnamectl set-hostname keepalived
# 在192.168.88.9上执行
hostnamectl set-hostname keepalived-backup
# 在192.168.88.10上执行
hostnamectl set-hostname node-1
# 在192.168.88.11上执行
hostnamectl set-hostname node-2
然后退出重新登录,就可以看到hostname生效了。
安装Keepalived服务
在 keepalived 和 keepalived-backup 两个虚拟机上,安装keepalived服务
yum install -y keepalived ipvsadm
安装完成后,可以看到生成了/etc/keepalived/keepalived.conf配置文件,不过这个文件是Keepalived提供的示例,后面我们需要修改。
将 Keepalived 服务添加到开机自启动
systemctl enable keepalived
安装web服务
在两台web服务器 node-1 和 node-2 上,我们就简单安装一个 nginx,然后开放80端口,提供简单的web服务用于测试
yum install yum-utils
yum-config-manager --add-repo https://openresty.org/package/centos/openresty.repo
yum install -y openresty
为了方便查看效果,我们将 nginx 的默认web页面修改为显示服务器的IP
ip addr show eth1 | grep '192.168.88.' | awk '{print $2}' > /usr/local/openresty/nginx/html/index.html
然后,启动web服务
systemctl enable openresty
systemctl start openresty
Keepalive实现高可用
在这里,我们实现Keepalive服务(keepalived 和 keepalived-backup 两台服务器)的高可用,也就是为负载均衡服务提供主备服务,当master挂掉之后,backup自动成为新的master继续提供服务。
下面是Keepalived配置文件内容
global_defs {
router_id LVS_8808
}
vrrp_instance HA_WebServer {
state MASTER
! 监听的网卡,keepalived会将VIP绑定到该网卡上
interface eth1
! 虚拟路由器ID,同一个实例保持一致,多个实例不能相同
virtual_router_id 18
garp_master_refresh 10
garp_master_refresh_repeat 2
! VRRP 优先顺序的设定值。在选择主节点的时候,该值大的备用 节点会优先漂移为主节点
priority 100
! 发送VRRP通告的间隔。单位是秒
advert_int 1
! 集群授权密码
authentication {
auth_type PASS
auth_pass 123456
}
! 这里是我们配置的VIP,可以配置多个,每个IP一行
virtual_ipaddress {
192.168.88.100/24
}
}
两台 keepalived服务器均使用该配置文件,唯一的不同是 priority 的取值在两台服务器上是不同的,我们设置 keepalived 服务器的 priority=100,keepalived-backup 的 priority=99。
两台服务器设置不同的优先级之后,只要两台服务器都正常工作,则优先级高的为 主服务器,优先级低的为 备服务器。
配置完成后,重启 keepalived 服务
systemctl restart keepalived
然后,我们可以看到 keepalived 服务器绑定了VIP 192.168.88.100

keepalived 服务器

keepalived-backup服务器

我们验证一下主服务器挂掉之后,备份服务器是否能够正常接替工作,在 keepalived 服务器上,执行 systemctl stop keepalived 命令,停止keepalived服务,模拟服务器挂掉的情景,然后我们看到

keepalived 服务器

keepalived-backup服务器

VIP成功漂移到了备份服务器,在备份服务器的/var/log/message日志中,可以看到如下信息

重启 keepalived 服务器的Keepalived服务(systemctl start keepalived),模拟服务器恢复,我们可以看到VIP又重新漂移回了 keepalived 服务器(因为 keepalived 服务器设置的 priority 大于 keepalived-backup 服务器的设置)。查看
keepalived-backup 的日志,可以看到下面信息

LVS实现负载均衡
在两台Keepalived服务器的配置文件 /etc/keepalived/keepalived.conf 中,追加以下配置
virtual_server 192.168.88.100 80 {
! 健康检查的时间间隔
delay_loop 6
! 负载均衡算法
lb_algo wlc
! LVS模式,支持NAT/DR/TUN模式
lb_kind DR
protocol TCP
nat_mask 255.255.255.0
! 真实Web服务器IP,端口
real_server 192.168.88.10 80 {
weight 3
! Web服务健康检查
HTTP_GET {
url {
path /
status_code 200
}
connect_timeout 1
}
}
! 真实Web服务器IP,端口
real_server 192.168.88.11 80 {
weight 3
! Web服务健康检查
HTTP_GET {
url {
path /
status_code 200
}
connect_timeout 1
}
}
}
由于我们所有的服务器都在同一个子网中,因此无法使用NAT(Network Address Translation)模式,这里我们使用DSR(Direct Server Return)模式,使用DSR模式(配置时使用DR),需要web服务器将VIP绑定到自己的本地回环网卡上去,否则无法与web服务器通信。在 node-1 和 node-2 上,执行下面的命令
ip addr add 192.168.88.100/32 dev lo
这里绑定的VIP只在本次设置有效,服务器重启后需要再次执行,因此,可以通过下面的方法永久的添加该IP
在
/etc/sysconfig/network-scripts目录下,创建ifcfg-lo:0文件DEVICE=lo:0 IPADDR=192.168.88.100 NETMASK=255.255.255.255 ONBOOT=yes NAME=loopback然后重启网络服务(
systemctl restart network)让其生效即可
接下来,重启两台 keepalived 服务器的服务就可以生效了
systemctl restart keepalived
然后我们在客户端访问以下我们的web服务,这里我们就可以使用VIP来访问了

可以看到,请求被分配到了两台真实的web服务器。在 keepalived 服务器上执行 ipvsadm

如果此时node-1的服务挂了怎么办?我们来模拟一下,在node-1上面,我们停止web服务
systemctl stop openresty
等几秒之后(我们配置健康检查周期为6s)然后再来请求

在 keepalived 服务器上执行 ipvsadm

可以看到,有问题的 node-1 已经被剔除了。
扩展阅读
这里你可能会有两个疑问:
- 第一个是为什么无法使用NAT模式?
使用NAT模式,正常的流程应该是这样的,在NAT模式下,客户端(192.168.1.2)请求经过负载均衡器(192.168.88.100)后,负载均衡器会修改目的IP地址为真实的web服务器IP地址 192.168.88.10,这样web服务器收到请求后,发现目的IP地址是自己,就可以处理该请求了。响应报文发送给负载均衡器,负载均衡器修改响应报文的源IP地址为自身VIP,这样客户端收到响应后就能够正常处理了。

我们的客户端和服务器都在同一个子网下。处理完成后响应给客户端时,响应报文的源IP地址为 192.168.88.10,目的IP为 192.168.88.2,由于在同一个子网中,因此不会经过负载均衡器,而是直接将报文发送给了客户端。因此在响应报文中,源IP地址尚未经过修改直接发送给了客户端,导致无法正常完成通信。

- 第二个是为什么使用DSR模式必须将VIP绑定到web服务器的网卡上去?
在DSR模式下,发送给负载均衡器的报文没有经过任何修改就直接发送给了真实的web服务器,这时候目的IP地址是 VIP 192.168.88.100,Web服务器收到该请求之后,发现目的IP地址不是自己,会认为这个报文不是发送给自己的,无法处理该请求。也就是说,在使用DSR模式下,仅仅在负载均衡器上做配置是无法实现负载均衡的。因此最简单的方式就是将VIP绑定到真实服务器的回环接口上。之所以子网掩码时 255.255.255.255(或者/32),是让其广播地址是其自身,避免其发送ARP到该子网的广播域,防止负载均衡器上的VIP和Web服务器的IP冲突。

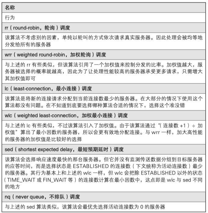
对于负载均衡算法,我们这里采用了wlc(加权最小连接调度)。其它调度算法如下(图来自 《24小时365天不间断服务:服务器基础设施核心技术》一书)

总结
本文将会持续修正和更新,最新内容请参考我的 GITHUB 上的 程序猿成长计划 项目,欢迎 Star,更多精彩内容请 follow me。
通过本文,相信你已经可以搭建一套高可用的Web服务了,Keepalived还有很多配置选项等待大家自己去发掘,我们不仅可以实现Web服务的高可用,还可以用来实现一些基础服务组件的高可用,比如MySQL、Redis、RabbitMQ等,本文也只是抛砖引玉了。
参考文献
- 24小时365天不间断服务:服务器基础设施核心技术