Netty 基本组件小结--Channel、EventLoop、Bootstrap等

4,329 阅读4分钟

一、什么是Channel?

Channel按照其字面意思非常容易理解,那就是"管道"。自来水通遍千家万户需要架设管道,暖气也需要架设管道,同样,网络通信也需要架设管道,这个管道就是我们的Socket。我们发现,自来水管道中流通的是自来水,暖气管道中流通的是暖气,那么Socket中流通的当属我们的字节流了。

说了这么多,那么到底什么是Channel呢?小编理解,Channel就是连接网络Socket和具有read, write, connect, and bind能力的组件的一条通道。

一个Channel通常拥有下面几种属性:

  • 1、Channel 本身组件的状态state,比如说是不是处于打开open状态,是否处于连接connected状态
  • 2、Channel 本身将会跟一个ChannelConfig对象相关联,用于对该Channel进行配置,比如接收缓冲区的大小
  • 3、Channel 本身将会跟一个ChannelPipeline对象相关联,用于处理I/O事件events

Netty 中的 Channel 在Java NIO基础之上封装了更多的操作。在 Netty 中,所有的I/O操作都是异步的。这意味着我们不能在调用I/O操作之后立即得到I/O操作的结果,因此Netty中提供了一个ChannelFuture,每次调用异步I/O之后会返回该对象。

在 Netty 中,Channel是具有继承结构的,我们可以通过调用Channel的parent()方法获取,parent()方法的返回取决于该Channel是怎么创建出来的。比如一个SocketChannel由一个ServerSocketChannel接收,因此当调用SocketChannelparent()方法时将返回ServerSocketChannel

每次当处理完Channel操作时,我们应该显式调用其close()close(ChannelPromise)对资源进行释放,这将确保所有资源都以正确的方式释放掉~

二、Netty中Channel的类型有哪些?分别有什么作用?

总的来说,不同的协议,不同用途会对应不同类型的Channel。下面贴出Channel的接口继承图:

  • 1、UnixChannel :此类Channel只暴露一些在Unix类操作系统上面才会有的操作
  • 2、DatagramChannel :一个处理UDP/IP协议的 Channel
  • 3、DuplexChannel :一个拥有两个端点并能在每个端点独立关闭的全双工Channel
  • 4、Http2StreamChannel :支持HTTP/2协议的 Channel
  • 5、SctpChannel :一个处理SCTP/IP协议的Channel
  • 6、ServerChannel :一个接收新连接然后创建子Channel的Channel组件,ServerSocketChannel就是一个很好的例子,ServerSocketChannel接受连接,然后创建出SocketChannel

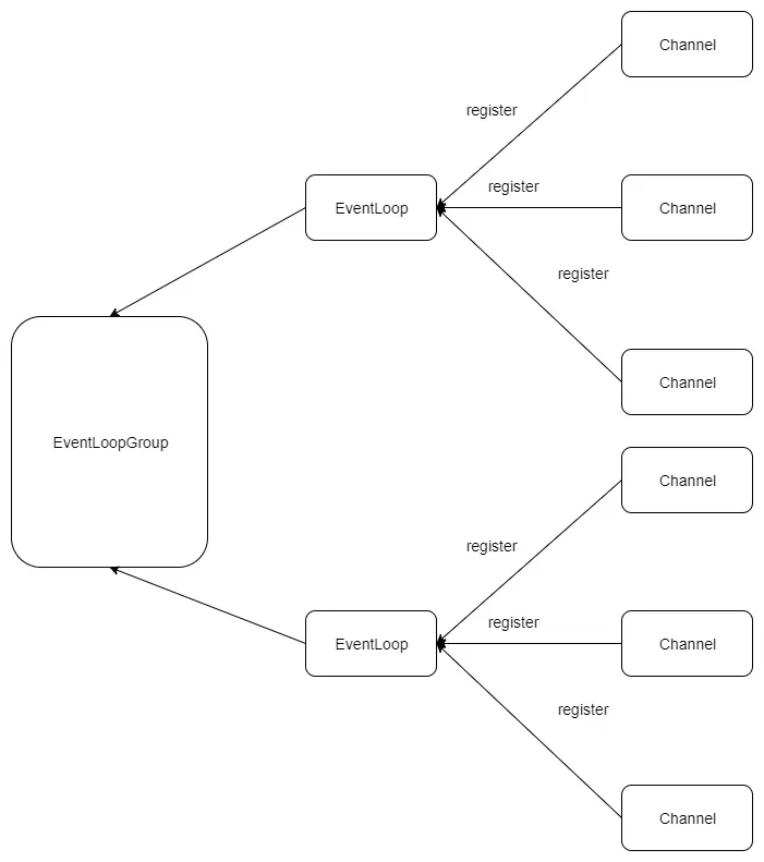
三、Netty中Channel和EventLoopGroup、EventLoop之间的关系

一个EventLoop是一条单纯的线程,用于处理注册在其上面的所有I/O事件,也就是说,Channel是需要注册到EventLoop上面去的,而且一个EventLoop通常会有多个Channel注册,而EventLoopGroup则是EventLoop的集合。

四、Netty中EventLoop等事件线程组件继承图

小编贴出一张简单的继承图,如下所示:

从图中其实可以发现,Netty中线程模型基本上就是从一个叫EventExecutorGroupEventExecutorGroup继承了JDK中的ScheduledExecutorService接口,因此在Netty中我们可以利用它做一些定时任务之类的配置。

  • 1、EventExecutorGroup:负责通过其next()方法来创建一系列的EventExecutor,除此之外,也负责管理其创建的EventExecutor生命周期并提供全局关闭方法。
  • 2、EventLoopGroup是一个特殊的EventExecutorGroup,主要用于注册Channel以便后续在事件循环中使用
  • 3、EventExecutor是一个特殊的EventExecutorGroup,它提供一些便捷的方法用来判断一个线程是否在一个EnentLoop中执行
  • 4、MultithreadEventExecutorGroup顾名思义,就是允许任务在多线程中去执行

五、Netty中的Bootstrap家族

其实Netty中的Bootstrap启动类家族不是很庞大,相当于工具类吧!BootstrapServerBootstrap属于上面第二章节说到的ServerChannel范畴,总共有3个大类,类图如下:

  • 1、Bootstrap:用于为客户端打开一条通道Channel,通常bind()方法用于创建一个基于UDP的无状态的链接,对于通常的TCP链接,我们则使用其connect()方法创建
  • 2、ServerBootStrap:用于在服务端中打开一个ServerChannel

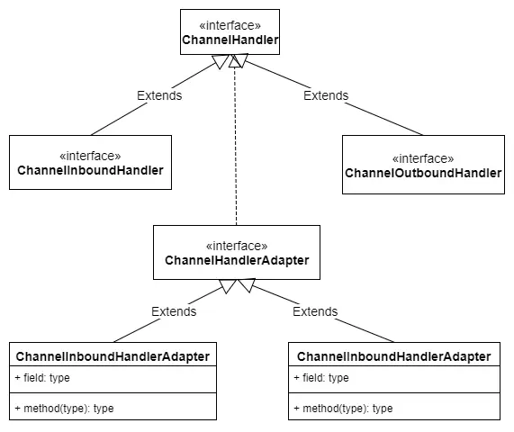
六、Netty中的ChannelHandler

ChannelHandler可以用来处理I/O事件或者用于接收I/O操作,并将指针指向ChannelPipeline中的下一个Handler。其中ChannelPipelineChannelHandler提供了一个容器。

ChannelInboundHandler用于为状态(open close connect)的更改设置相应的回调操作,简而言之,ChannelInboundHandler拦截和处理入站事件,ChannelOutboundHandler拦截和处理出站事件.