前言
一直从事互联网电商开发三年多的时间了,回头想想却对整个业务流程不是很了解,说出去很是惭愧。但是身处互联网电商的环境中,或多或少接触了其中的各个业务,其次周边还有很多从事电商的同事和朋友,这都是资源。于是,我决定和我的同事、盆友们、甚至还有你们去梳理整个流程并分享出来,谈不上结果要做的多么好,至少在每一个我们有能力去做好的地方,一定会细致入微。
除此之外,同时为了满足我们自身在工作中可能得不到的技术满足感,我们在做整个系统设计的过程中,会去使用我们最想用的技术栈。技术栈这一点我们借助docker去实现,所以最终的结果:一方面我们掌握了业务的东西,另一方面又得到了技术上的满足感,二者兼得。
最后,出于时间的考虑,我们提出了一个想法Do design No code 。【只设计不码码】 这句话的意思:最终我们设计出来整个系统的数据模型,接口文档,甚至交互过程,以及环境部署等,但是最后我们却不写代码。是吧?如果这样了写代码还有什么意义。当然,也不全是这样,出于时间的考虑当然也会用代码实现出来的,说不定最后正是对面的你去实现的。
其次,这些内容肯定有考虑不全面或者在上规模的业务中存在更复杂的地方,欢迎指出,我们也希望学习和分享您的经验。
今天,我们开始第一部分用户体系 的设计。本文分为如下四大模块:
-
架构设计
-
数据模型设计
-
交互设计
-
接口设计
架构设计
简单来看用户体系
当你第一次接触和用户相关的互联网产品时,或者曾今在我眼里。用户体系 无非就是“登录”和“注册”,“修改用户信息”这些,等。简单来做的话,无非我们需要一张表去记录用户的身份信息:注册时(insert操作),往表里插入一个数据;登录时(select&update操作),通过用户标识(手机号、邮箱等)判断用户的密码是否正确;修改用户信息(select&update操作),就是直接update这个uid的用户信息(头像、昵称等)。

这样设计的确没什么问题,很简单不是么。但是随着业务的发展,一方面我们需要提供统一的用户管理(高内聚),又要提高系统的可扩展性,所以我想呈现出来的是我理解的一个基本用户体系应该有的东西 。
一个基本用户体系应该有的东西
首先我们对原有的用户表进行再一次的抽象(抽离用户注册、登录依赖的字段、第三方登陆) -> 账户表 ,为什么这么做?随着业务的发展,以前只维护一个产品,也许某一天又开发新的产品,这样我们就可以统一的维护我们公司所有产品的注册登录逻辑,不同的产品只维护该产品和用户相关的信息即可(具体依赖产品形态)。如下图所示:
上图中,还提到了第三方登陆/员工表/后台权限管理,这些都是一些用户体系基本必备的结构。
第三方登录:第三方也是登陆方式的一种,我们也把它抽象到账户的一部分,如上图所示。其次,关于第三方登录这里存在一个交互方式设计存在的问题,后面交互设计时会提到。
员工:因为上面我们抽离了账户表,所以内部的管理系统后台也可以统一的使用账户表的登录逻辑,这样全公司在账号这个事情上达到了真正的高内聚。
提到了员工,我们的内部各种系统后台肯定涉及各种的权限管理,所以这里提到了简单的RBAC(基于角色的权限控制),具体的逻辑数据模型设计会提到。
最终的架构
随着业务产品形态的越来越复杂,在设计架构的时候,我们需要分析其中的变与不变 :
-
变:越来越多的产品个性化用户需求
-
不变:注册登陆的逻辑
最终的结果,我们把原有的用户拆成了账户 和用户 ,同时我们也要在这里明确这两个概念的区别:
-
账户:整个体系唯一生产uid的地方,内聚注册登陆逻辑,不涉及产品业务需求
-
用户:不同产品个性化的用户需求信息
最终的架构图如下:
-
第一部分:账户(服务层)
-
第二部分:用户(应用层,无限水平扩展)
-
第三部分:员工(应用层,员工权限体系)
数据模型设计
对应上面的架构,我们很容易设计出我们的数据模型(这里假设我们目前只有一个对C端的应用):
账户 -> 1.账户表用户 -> 2.用户表员工 -> 3.员工表
除了上面三张表外,还需要我们的R(role)B(base)A(access)C(control)权限管理,RBAC基于角色的权限管理大家应该很熟悉,这里我就不详细说了,简单的RBAC首先需要:
4.系统菜单表(菜单即权限),系统的uri路径5.权限表(菜单即权限),具体的权限就是访问系统的菜单6.角色表,一个角色具有哪些权限7.员工和角色的关联表,一个员工属于哪个角色
好了一个简单的RBAC涉及的表基本罗列出来了,但是在我的工作经历中大家实现的权限管理往往只针对某个系统,这样对于众多的系统后台来说就是乱、重复造轮子、权限管理效率低。所以我在上面的架构设计中把权限作为了一个服务为全系统提供基础服务能力。而达到这个目的的结果我只需要再增加一张表:
8.后台管理系统表, 登记所有的后台管理系统(这样通过系统id和系统资源uri的id就可以全局构成唯一性,单纯的uri存在重复的可能性,用uri不用url的原因是域名存在变动的可能性)
最后我们的用户体系应该基本就上面8张表。咦,貌似漏掉了第三方登陆,我们加上吧,很简单如下:
9. 第三方用户登陆表,记录不同第三方的用户标示
最最后就是上面的9张表了,具体的表结构和sql如下:
表sql
账户模型
-- 账户模型CREATE TABLE `account_user` ( `id` int(11) unsigned NOT NULL AUTO_INCREMENT COMMENT '账号id', `email` varchar(30) NOT NULL DEFAULT '' COMMENT '邮箱', `phone` varchar(15) NOT NULL DEFAULT '' COMMENT '手机号', `username` varchar(30) NOT NULL DEFAULT '' COMMENT '用户名', `password` varchar(32) NOT NULL DEFAULT '' COMMENT '密码', `create_at` int(11) NOT NULL DEFAULT '0' COMMENT '创建时间', `create_ip_at` varchar(12) NOT NULL DEFAULT '' COMMENT '创建ip', `last_login_at` int(11) NOT NULL DEFAULT '0' COMMENT '最后一次登陆时间', `last_login_ip_at` varchar(12) NOT NULL DEFAULT '' COMMENT '最后一次登陆ip', `login_times` int(11) NOT NULL DEFAULT '0' COMMENT '登录次数', `status` tinyint(1) NOT NULL DEFAULT '0' COMMENT '状态 1:enable, 0:disable, -1:deleted', PRIMARY KEY (`id`), KEY `idx_email` (`email`), KEY `idx_phone` (`phone`), KEY `idx_username` (`username`)) ENGINE=InnoDB DEFAULT CHARSET=utf8mb4 COMMENT='账户';
-- 第三方账户CREATE TABLE `account_platform` ( `id` int(11) unsigned NOT NULL AUTO_INCREMENT COMMENT '自增id', `uid` int(11) unsigned NOT NULL DEFAULT '0' COMMENT '账号id', `platform_id` varchar(60) NOT NULL DEFAULT '' COMMENT '平台id', `platform_token` varchar(60) NOT NULL DEFAULT '' COMMENT '平台access_token', `type` tinyint(1) NOT NULL DEFAULT '0' COMMENT '平台类型 0:未知,1:facebook,2:google,3:wechat,4:qq,5:weibo,6:twitter', `nickname` varchar(60) NOT NULL DEFAULT '' COMMENT '昵称', `avatar` varchar(255) NOT NULL DEFAULT '' COMMENT '头像', `create_at` int(11) NOT NULL DEFAULT '0' COMMENT '创建时间', `update_at` int(11) NOT NULL DEFAULT '0' COMMENT '更新时间', PRIMARY KEY (`id`), KEY `idx_uid` (`uid`), KEY `idx_platform_id` (`platform_id`)) ENGINE=InnoDB DEFAULT CHARSET=utf8mb4 COMMENT='第三方用户信息';
用户模型
-- 用户模型CREATE TABLE `skr_member` ( `id` int(11) unsigned NOT NULL AUTO_INCREMENT COMMENT '用户id', `uid` int(11) unsigned NOT NULL DEFAULT '0' COMMENT '账号id', `nickname` varchar(30) NOT NULL DEFAULT '' COMMENT '昵称', `avatar` varchar(255) NOT NULL DEFAULT '' COMMENT '头像(相对路径)', `gender` enum('male','female','unknow') NOT NULL DEFAULT 'unknow' COMMENT '性别', `role` tinyint(1) unsigned NOT NULL DEFAULT '0' COMMENT '角色 0:普通用户 1:vip', `create_at` int(11) NOT NULL DEFAULT '0' COMMENT '创建时间', `update_at` int(11) NOT NULL DEFAULT '0' COMMENT '更新时间', PRIMARY KEY (`id`), KEY `idx_uid` (`uid`)) ENGINE=InnoDB DEFAULT CHARSET=utf8mb4 COMMENT='账户信息';
员工模型
-- 员工表CREATE TABLE `staff_info` ( `id` int(11) unsigned NOT NULL AUTO_INCREMENT COMMENT '员工id', `uid` int(11) unsigned NOT NULL DEFAULT '0' COMMENT '账号id', `email` varchar(30) NOT NULL DEFAULT '' COMMENT '员工邮箱', `phone` varchar(15) NOT NULL DEFAULT '' COMMENT '员工手机号', `name` varchar(30) NOT NULL DEFAULT '' COMMENT '员工姓名', `nickname` varchar(30) NOT NULL DEFAULT '' COMMENT '员工昵称', `avatar` varchar(255) NOT NULL DEFAULT '' COMMENT '员工头像(相对路径)', `gender` enum('male','female','unknow') NOT NULL DEFAULT 'unknow' COMMENT '员工性别', `create_at` int(11) NOT NULL DEFAULT '0' COMMENT '创建时间', `update_at` int(11) NOT NULL DEFAULT '0' COMMENT '更新时间', PRIMARY KEY (`id`), KEY `idx_uid` (`uid`), KEY `idx_email` (`email`), KEY `idx_phone` (`phone`)) ENGINE=InnoDB DEFAULT CHARSET=utf8mb4 COMMENT='员工信息(这里列了大概的信息,多的可以垂直拆表)';
系统权限管理模型
-- 权限管理: 系统mapCREATE TABLE `auth_ms` ( `id` smallint(11) unsigned NOT NULL AUTO_INCREMENT COMMENT '自增id', `ms_name` varchar(255) NOT NULL DEFAULT '0' COMMENT '系统名称', `ms_desc` varchar(255) NOT NULL DEFAULT '0' COMMENT '系统描述', `ms_domain` varchar(255) NOT NULL DEFAULT '0' COMMENT '系统域名', `create_at` int(11) NOT NULL DEFAULT '0' COMMENT '创建时间', `create_by` int(11) NOT NULL DEFAULT '0' COMMENT '创建人staff_id', `update_at` int(11) NOT NULL DEFAULT '0' COMMENT '更新时间', `update_by` int(11) NOT NULL DEFAULT '0' COMMENT '修改人staff_id', `status` tinyint(1) NOT NULL DEFAULT '0' COMMENT '状态 1:enable, 0:disable, -1:deleted', PRIMARY KEY (`id`), KEY `idx_domain` (`domain`)) ENGINE=InnoDB DEFAULT CHARSET=utf8mb4 COMMENT='系统map(登记目前存在的后台系统信息)';-- 权限管理: 系统menuCREATE TABLE `auth_ms_menu` ( `id` int(11) unsigned NOT NULL AUTO_INCREMENT COMMENT '自增id', `ms_id` smallint(11) unsigned NOT NULL DEFAULT '0' COMMENT '系统id', `parent_id` int(11) unsigned NOT NULL DEFAULT '0' COMMENT '父菜单id', `menu_name` varchar(255) NOT NULL DEFAULT '0' COMMENT '菜单名称', `menu_desc` varchar(255) NOT NULL DEFAULT '0' COMMENT '菜单描述', `menu_uri` varchar(255) NOT NULL DEFAULT '0' COMMENT '菜单uri', `create_at` int(11) NOT NULL DEFAULT '0' COMMENT '创建时间', `is_show` enum('yes','no') NOT NULL DEFAULT 'no' COMMENT '是否展示菜单', `create_by` int(11) NOT NULL DEFAULT '0' COMMENT '创建人staff_id', `update_at` int(11) NOT NULL DEFAULT '0' COMMENT '更新时间', `update_by` int(11) NOT NULL DEFAULT '0' COMMENT '修改人staff_id', `status` tinyint(1) NOT NULL DEFAULT '0' COMMENT '状态 1:enable, 0:disable, -1:deleted', PRIMARY KEY (`id`), KEY `idx_ms_id` (`ms_id`), KEY `idx_parent_id` (`parent_id`)) ENGINE=InnoDB DEFAULT CHARSET=utf8mb4 COMMENT='系统menu';-- 权限管理: 系统权限CREATE TABLE `auth_item` ( `id` int(11) unsigned NOT NULL AUTO_INCREMENT COMMENT '自增id', `ms_id` tinyint(11) unsigned NOT NULL DEFAULT '0' COMMENT '系统id', `menu_id` varchar(255) NOT NULL DEFAULT '0' COMMENT '页面/接口uri', `create_at` int(11) NOT NULL DEFAULT '0' COMMENT '创建时间', `create_by` int(11) NOT NULL DEFAULT '0' COMMENT '创建人staff_id', `update_at` int(11) NOT NULL DEFAULT '0' COMMENT '更新时间', `update_by` int(11) NOT NULL DEFAULT '0' COMMENT '修改人staff_id', `status` tinyint(1) NOT NULL DEFAULT '0' COMMENT '状态 1:enable, 0:disable, -1:deleted', PRIMARY KEY (`id`), KEY `idx_ms_menu` (`ms_id`, `menu_id`)) ENGINE=InnoDB DEFAULT CHARSET=utf8mb4 COMMENT='系统权限';-- 权限管理: 系统权限(权限的各个集合)CREATE TABLE `auth_role` ( `id` int(11) unsigned NOT NULL AUTO_INCREMENT COMMENT '自增id', `name` varchar(255) NOT NULL DEFAULT '0' COMMENT '角色名称', `desc` varchar(255) NOT NULL DEFAULT '0' COMMENT '角色描述', `auth_item_set` text COMMENT '权限集合 多个值,号隔开', `create_at` int(11) NOT NULL DEFAULT '0' COMMENT '创建时间', `create_by` int(11) NOT NULL DEFAULT '0' COMMENT '创建人staff_id', `update_at` int(11) NOT NULL DEFAULT '0' COMMENT '更新时间', `update_by` int(11) NOT NULL DEFAULT '0' COMMENT '修改人staff_id', `status` tinyint(1) NOT NULL DEFAULT '0' COMMENT '状态 1:enable, 0:disable, -1:deleted', PRIMARY KEY (`id`)) ENGINE=InnoDB DEFAULT CHARSET=utf8mb4 COMMENT='员工角色';-- 权限管理: 角色与员工关系CREATE TABLE `auth_role_staff` ( `id` int(11) unsigned NOT NULL AUTO_INCREMENT COMMENT '自增id', `staff_id` int(11) unsigned NOT NULL DEFAULT '0' COMMENT '员工id', `role_set` text COMMENT '角色集合 多个值,号隔开', `create_at` int(11) NOT NULL DEFAULT '0' COMMENT '创建时间', `create_by` int(11) NOT NULL DEFAULT '0' COMMENT '创建人staff_id', `update_at` int(11) NOT NULL DEFAULT '0' COMMENT '更新时间', `update_by` int(11) NOT NULL DEFAULT '0' COMMENT '修改人staff_id', `status` tinyint(1) NOT NULL DEFAULT '0' COMMENT '状态 1:enable, 0:disable, -1:deleted', PRIMARY KEY (`id`), KEY `idx_staff_id` (`staff_id`)) ENGINE=InnoDB DEFAULT CHARSET=utf8mb4 COMMENT='权限角色与员工关系';
交互设计
友情提示:一大波图片即将到来,此处图片较多,不清楚的可点击大图查看
注册
注册成功之后存在至少两种交互方式:
-
注册成功 -> 跳转到登陆页面
-
注册成功 -> 自动登陆 -> 跳转到应用首页(或者其他页面)
具体交互流程如下:

登陆

快捷登陆
快捷登录的流程基本和上面一致只是验证密码换成了验证验证码。

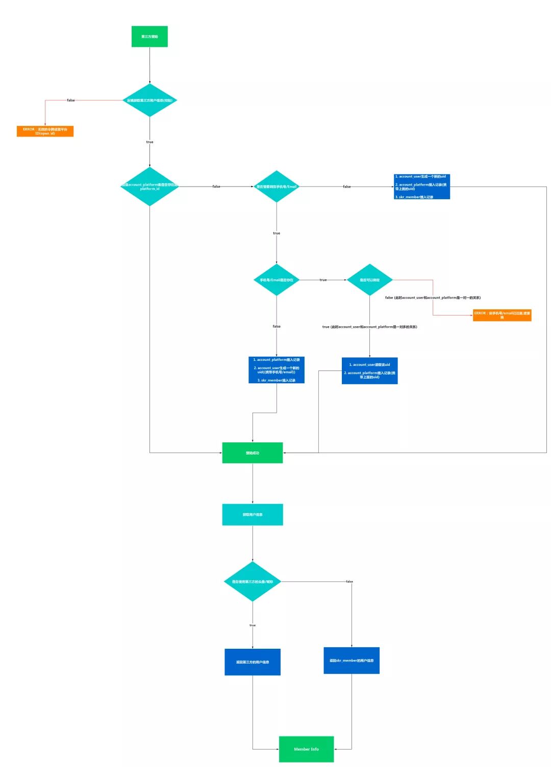
第三方登陆
第三方登录的交互其实存在这样的问题:
-
第三方账户登陆成功后还需要绑定手机号/Email吗?
因为我发现有些PM为了提高用户使用的简单快捷性,往往第三方登陆成功后会直接产生uid,而不进行账号的绑定。这样之后在再进行账号绑定就涉及账号合并的问题,很麻烦(如果有钱包等)。如果我们一开始就进行绑定操作,这样未来账号的关系就清晰明了便于维护,第三方登陆其实就相当于普通账号的别名。最后这个事情做不做的结果就是,账户表account_user和第三方用户信息表account_platform是的一对多 还是一对一 的关系。
-
如果绑定,已经注册的手机号/Email是否可以绑定?
这个还好说,一般来说绑定的选择基本是正确的。最后具体的流程图如下:
交互界面图如下:

后台权限管理
首先,我们的后台管理系统需要个响亮的称号,想了一会以前公司用过apollo,于是我准备用mars但突然冒出来个earth,地球万物之根,刚好我们这又是个全业务的基础服务管理系统,哈哈就这样吧~ Earth System
Earth System 的权限管理功能主要分为以下四部分:
-
系统管理(The manage system page)
-
编辑页面
-
列表页面
-
菜单管理(The menu page)
-
编辑页面
-
列表页面
-
角色管理(The role page)
-
编辑页面
-
列表页面
-
员工与角色关联管理(The role staff map page)
-
编辑页面
-
列表页面
具体交互如下:
接口设计
应用层接口(对外)
1.注册接口
请求参数:
| 字段 | 类型 | 是否必传 | 描述 |
|---|---|---|---|
| username | string | 非必传 | 用户账号 |
| string | email/phone两者择一 | 用户邮箱 | |
| phone | string | email/phone两者择一 | 用户手机号 |
| code | int | 必传 | 验证码 |
交互方式一(跳转到登陆页面)响应内容:
{ "code": "200", "msg": "OK", "result": []}
交互方式二(跳转到首页页面)响应内容:
{ "code": "200", "msg": "OK", "result": { "s_token": "string, 用户会话标示", "s_token_expire": "string, 用户会话标示过期时间,0不过期", "username": "string, 用户名", "nickname": "string, 用户昵称", "avatar": "string, 用户头像", "gender": "string, 用户性别,male:男,female:女,other:未知", }}
2.登录接口
请求参数:
| 字段 | 类型 | 是否必传 | 描述 |
|---|---|---|---|
| username | string | username/email/phone三者择一 | 用户账号 |
| string | username/email/phone三者择一 | 用户邮箱 | |
| phone | string | username/email/phone三者择一 | 用户手机号 |
| password | string | 必传 | 密码 |
响应内容:
{ "code": "200", "result": { "s_token": "string, 用户会话标示", "s_token_expire": "string, 用户会话标示过期时间,0不过期", "nickname": "string, 用户昵称", "username": "string, 用户名", "avatar": "string, 用户头像", "gender": "string, 用户性别,male:男,female:女,other:未知", }}
3.快捷登录接口
请求参数:
| 字段 | 类型 | 是否必传 | 描述 |
|---|---|---|---|
| string | email/phone两者择一 | 用户邮箱 | |
| phone | string | email/phone两者择一 | 用户手机号 |
| code | int | 必传 | 验证码 |
响应内容:
{ "code": "200", "result": { "s_token": "string, 用户会话标示", "s_token_expire": "string, 用户会话标示过期时间,0不过期", "nickname": "string, 用户昵称", "username": "string, 用户名", "avatar": "string, 用户头像", "gender": "string, 用户性别,male:男,female:女,other:未知", }}
4.第三方登录接口
请求参数:
| 字段 | 类型 | 是否必传 | 描述 |
|---|---|---|---|
| type | string | 必传 | 平台类型 1:facebook,2:google,3:wechat,4:qq,5:weibo,6:twitter |
| platform_id | string | 必传 | 第三方平台用户ID |
| platform_token | string | 必传 | 第三方平台令牌 |
响应内容:
{ "code": "200", "result": { "s_token": "string, 用户会话标示", "s_token_expire": "string, 用户会话标示过期时间,0不过期", "username": "string, 用户名", "nickname": "string, 用户昵称", "avatar": "string, 用户头像", "gender": "string, 用户性别,male:男,female:女,other:未知", }}
5.用户信息修改接口
请求参数:
| 字段 | 类型 | 是否必传 | 描述 |
|---|---|---|---|
| username | string | 非必传 | 用户账号 |
| nickname | string | 非必传 | 昵称 |
| avatar | string | 非必传 | 头像url |
| gender | string | 非必传 | 用户性别,male:男,female:女,other:未知 |
响应内容:
{ "code": "200", "result": { "username": "string, 用户名", "nickname": "string, 用户昵称", "avatar": "string, 用户头像", "gender": "string, 用户性别,male:男,female:女,other:未知", }}
6.用户登录状态校验
请求参数:
| 字段 | 类型 | 是否必传 | 描述 |
|---|---|---|---|
| s_token | string | 必传 | 用户会话标示 |
响应内容:
{ "code": "200", "result": { "s_token_expire": "string, 用户会话标示过期时间,0不过期, -1登陆失效", }}
服务接口(基础服务,对内)
账户服务:
-
注册
请求参数:
| 字段 | 类型 | 是否必传 | 描述 |
|---|---|---|---|
| username | string | 非必传 | 用户账号 |
| string | email/phone两者择一 | 用户邮箱 | |
| phone | string | email/phone两者择一 | 用户手机号 |
交互方式一(跳转到登陆页面)响应内容:
{ "code": "200", "msg": "OK", "result": { "uid": "string, 账户ID" }}
-
登陆
请求参数:
| 字段 | 类型 | 是否必传 | 描述 |
|---|---|---|---|
| username | string | 非必传 | 用户账号 |
| string | email/phone两者择一 | 用户邮箱 | |
| phone | string | email/phone两者择一 | 用户手机号 |
| password | string | 必传 | 密码 |
响应内容:
{ "code": "200", "msg": "OK", "result": { "uid": "string, 账户ID" }}
-
第三方登录
请求参数:
| 字段 | 类型 | 是否必传 | 描述 |
|---|---|---|---|
| type | string | 必传 | 平台类型 1:facebook,2:google,3:wechat,4:qq,5:weibo,6:twitter |
| platform_id | string | 必传 | 第三方平台用户ID |
| platform_token | string | 必传 | 第三方平台令牌 |
响应内容:
{ "code": "200", "result": { "uid": "string, 账户ID", "nickname": "string, 用户昵称", "avatar": "string, 用户头像", }}
权限服务
-
获取系统菜单
请求参数:
| 字段 | 类型 | 是否必传 | 描述 |
|---|---|---|---|
| ms_id | string | 必传 | 系统ID |
响应内容:
{ "code": "200", "msg": "OK", "result": { "ms_name": "string, 系统名称", "ms_desc": "string, 系统描述", "ms_domain": "string, 系统域名", "list": [ { "parent_id": "string, 父菜单ID", "menu_id": "string, 菜单ID", "menu_name": "string, 菜单ID", "menu_desc": "string, 菜单描述", "menu_uri": "string, 菜单uri", "child" : [ { "parent_id": "string, 父菜单ID", "menu_id": "string, 菜单ID", "menu_name": "string, 菜单ID", "menu_desc": "string, 菜单描述", "menu_uri": "string, 菜单uri", "child" : [] } ] } ] }}
-
权限校验
请求参数:
| 字段 | 类型 | 是否必传 | 描述 |
|---|---|---|---|
| menu_id | string | 必传 | 菜单ID |
响应内容:
{ "code": "200", "msg": "OK", "result": []}
结语
如果有写的不对或者不完善的地方,希望大家多多评论,互相学习互相进步~
项目地址: https://github.com/skr-shop/manuals
skr-shop项目成员简介
排名不分先后,字典序
| 昵称 | 简介 | 个人博客 |
|---|---|---|
| AStraw | 研究生创业者, 现于小米科技海外商城组从事商城后端研发工作 | -------- |
| 大愚Dayu | 国内大多人使用的PHP第三方支付聚合项目 Payment作者,创过业,现于小米科技海外商城组从事商城后端研发工作 | 大愚Talk |
| lwhcv | 曾就职于百度/融360, 现于小米科技海外商城组从事商城后端研发工作 | -------- |
| TIGERB | PHP框架 EasyPHP作者,拥有A/B/C轮电商创业公司工作经验,现于小米科技海外商城组从事商城后端研发工作 | TIGERB.cn |
