数据库中间件 Sharding-JDBC 源码分析 —— SQL 路由(二)之分库分表路由

2,151 阅读17分钟
自我表扬:《Dubbo 实现原理与源码解析 —— 精品合集》
表扬自己:《D数据库实体设计合集》

摘要: 原创出处 www.iocoder.cn/Sharding-JD… 「芋道源码」欢迎转载,保留摘要,谢谢!

本文主要基于 Sharding-JDBC 1.5.0 正式版


🙂🙂🙂关注微信公众号:【芋道源码】有福利:

  1. RocketMQ / MyCAT / Sharding-JDBC 所有源码分析文章列表
  2. RocketMQ / MyCAT / Sharding-JDBC 中文注释源码 GitHub 地址
  3. 您对于源码的疑问每条留言将得到认真回复。甚至不知道如何读源码也可以请教噢
  4. 新的源码解析文章实时收到通知。每周更新一篇左右
  5. 认真的源码交流微信群。

1. 概述

本文分享分表分库路由相关的实现。涉及内容如下:

  1. SQL 路由结果
  2. 路由策略 x 算法
  3. SQL 路由器

内容顺序如编号。

Sharding-JDBC 正在收集使用公司名单:传送门
🙂 你的登记,会让更多人参与和使用 Sharding-JDBC。传送门
Sharding-JDBC 也会因此,能够覆盖更多的业务场景。 传送门
登记吧,骚年!传送门

SQL 路由大体流程如下:

2. SQLRouteResult

经过 SQL解析SQL路由后,产生SQL路由结果,即 SQLRouteResult。根据路由结果,生成SQL执行SQL

  • sqlStatement :SQL语句对象,经过SQL解析的结果对象。
  • executionUnits :SQL最小执行单元集合。SQL执行时,执行每个单元。
  • generatedKeys插入SQL语句生成的主键编号集合。目前不支持批量插入而使用集合的原因,猜测是为了未来支持批量插入做准备。

3. 路由策略 x 算法

ShardingStrategy,分片策略。目前支持两种分片:

分片资源:在分库策略里指的是库,在分表策略里指的是表。

【1】 计算静态分片(常用)

// ShardingStrategy.java
/**
* 计算静态分片.
* @param sqlType SQL语句的类型
* @param availableTargetNames 所有的可用分片资源集合
* @param shardingValues 分片值集合
* @return 分库后指向的数据源名称集合
*/
public Collection<String> doStaticSharding(final SQLType sqlType, final Collection<String> availableTargetNames, final Collection<ShardingValue<?>> shardingValues) {
   Collection<String> result = new TreeSet<>(String.CASE_INSENSITIVE_ORDER);
   if (shardingValues.isEmpty()) {
       Preconditions.checkState(!isInsertMultiple(sqlType, availableTargetNames), "INSERT statement should contain sharding value."); // 插入不能有多资源对象
       result.addAll(availableTargetNames);
   } else {
       result.addAll(doSharding(shardingValues, availableTargetNames));
   }
   return result;
}
/**
* 插入SQL 是否插入多个分片
* @param sqlType SQL类型
* @param availableTargetNames 所有的可用分片资源集合
* @return 是否
*/
private boolean isInsertMultiple(final SQLType sqlType, final Collection<String> availableTargetNames) {
   return SQLType.INSERT == sqlType && availableTargetNames.size() > 1;
}
  • 插入SQL 需要有片键值,否则无法判断单个分片资源。(Sharding-JDBC 目前仅支持单条记录插入)

【2】计算动态分片

// ShardingStrategy.java
/**
* 计算动态分片.
* @param shardingValues 分片值集合
* @return 分库后指向的分片资源集合
*/
public Collection<String> doDynamicSharding(final Collection<ShardingValue<?>> shardingValues) {
   Preconditions.checkState(!shardingValues.isEmpty(), "Dynamic table should contain sharding value."); // 动态分片必须有分片值
   Collection<String> availableTargetNames = Collections.emptyList();
   Collection<String> result = new TreeSet<>(String.CASE_INSENSITIVE_ORDER);
   result.addAll(doSharding(shardingValues, availableTargetNames));
   return result;
}
  • 动态分片对应 TableRule.dynamic=true
  • 动态分片必须有分片值

😈 闷了,看起来两者没啥区别?答案在分片算法上。我们先看 #doSharding() 方法的实现。

// ShardingStrategy.java
/**
* 计算分片
* @param shardingValues 分片值集合
* @param availableTargetNames 所有的可用分片资源集合
* @return 分库后指向的分片资源集合
*/
private Collection<String> doSharding(final Collection<ShardingValue<?>> shardingValues, final Collection<String> availableTargetNames) {
   // 无片键
   if (shardingAlgorithm instanceof NoneKeyShardingAlgorithm) {
       return Collections.singletonList(((NoneKeyShardingAlgorithm) shardingAlgorithm).doSharding(availableTargetNames, shardingValues.iterator().next()));
   }
   // 单片键
   if (shardingAlgorithm instanceof SingleKeyShardingAlgorithm) {
       SingleKeyShardingAlgorithm<?> singleKeyShardingAlgorithm = (SingleKeyShardingAlgorithm<?>) shardingAlgorithm;
       ShardingValue shardingValue = shardingValues.iterator().next();
       switch (shardingValue.getType()) {
           case SINGLE:
               return Collections.singletonList(singleKeyShardingAlgorithm.doEqualSharding(availableTargetNames, shardingValue));
           case LIST:
               return singleKeyShardingAlgorithm.doInSharding(availableTargetNames, shardingValue);
           case RANGE:
               return singleKeyShardingAlgorithm.doBetweenSharding(availableTargetNames, shardingValue);
           default:
               throw new UnsupportedOperationException(shardingValue.getType().getClass().getName());
       }
   }
   // 多片键
   if (shardingAlgorithm instanceof MultipleKeysShardingAlgorithm) {
       return ((MultipleKeysShardingAlgorithm) shardingAlgorithm).doSharding(availableTargetNames, shardingValues);
   }
   throw new UnsupportedOperationException(shardingAlgorithm.getClass().getName());
}
  • 无分片键算法:对应 NoneKeyShardingAlgorithm 分片算法接口。
public interface NoneKeyShardingAlgorithm<T extends Comparable<?>> extends ShardingAlgorithm {
    String doSharding(Collection<String> availableTargetNames, ShardingValue<T> shardingValue);
}
  • 单片键算法:对应 SingleKeyShardingAlgorithm 分片算法接口。
public interface SingleKeyShardingAlgorithm<T extends Comparable<?>> extends ShardingAlgorithm {
    String doEqualSharding(Collection<String> availableTargetNames, ShardingValue<T> shardingValue);
    Collection<String> doInSharding(Collection<String> availableTargetNames, ShardingValue<T> shardingValue);
    Collection<String> doBetweenSharding(Collection<String> availableTargetNames, ShardingValue<T> shardingValue);
}
ShardingValueType SQL 操作符 接口方法
SINGLE = #doEqualSharding()
LIST IN #doInSharding()
RANGE BETWEEN #doBetweenSharding()
  • 多片键算法:对应 MultipleKeysShardingAlgorithm 分片算法接口。
public interface MultipleKeysShardingAlgorithm extends ShardingAlgorithm {
    Collection<String> doSharding(Collection<String> availableTargetNames, Collection<ShardingValue<?>> shardingValues);
}

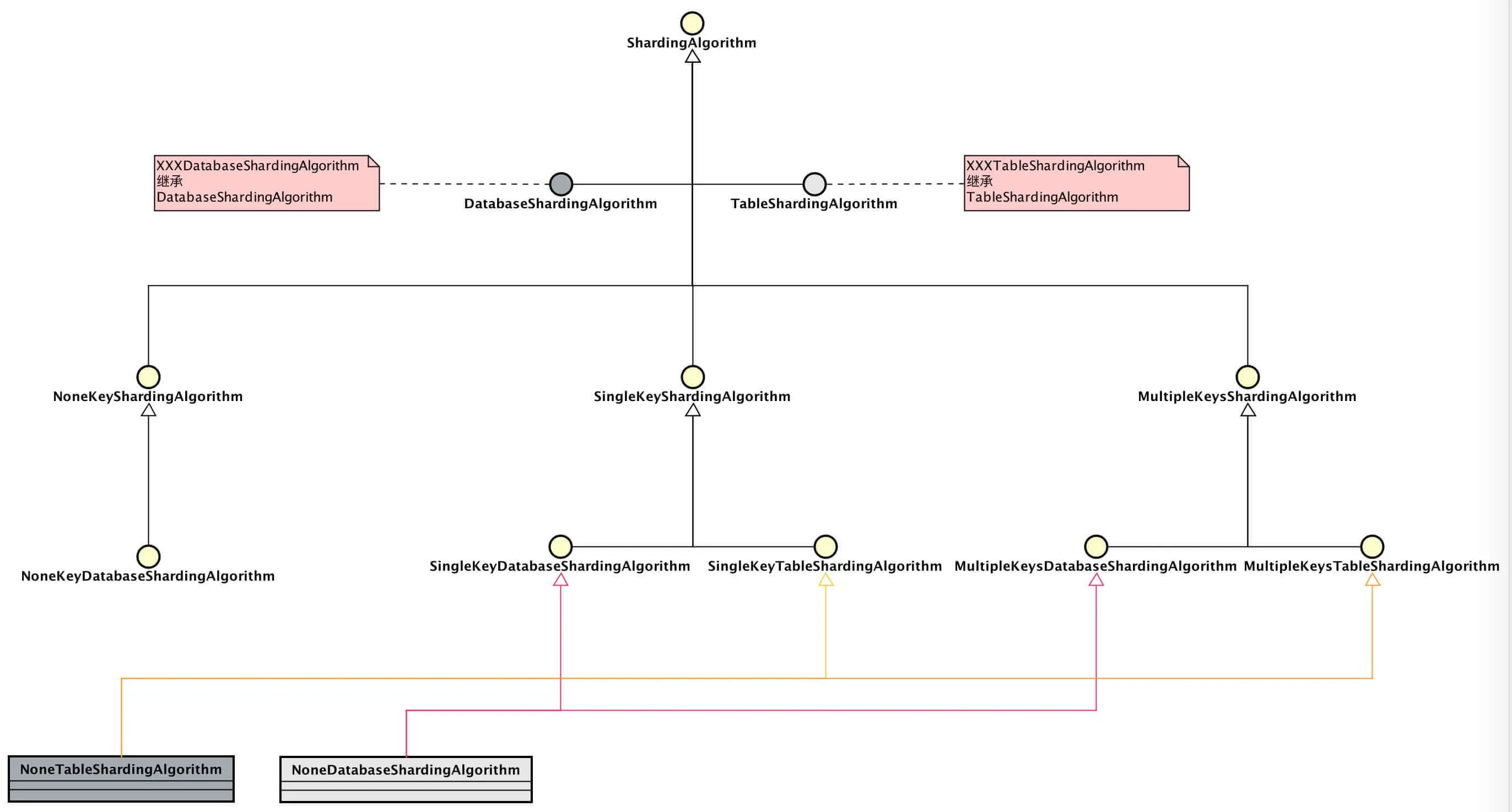
分片算法类结构如下:

来看看 Sharding-JDBC 实现的无需分库的分片算法 NoneDatabaseShardingAlgorithm (NoneTableShardingAlgorithm 基本一模一样):

public final class NoneDatabaseShardingAlgorithm implements SingleKeyDatabaseShardingAlgorithm<String>, MultipleKeysDatabaseShardingAlgorithm { 
    @Override
    public Collection<String> doSharding(final Collection<String> availableTargetNames, final Collection<ShardingValue<?>> shardingValues) {
        return availableTargetNames;
    }
    @Override
    public String doEqualSharding(final Collection<String> availableTargetNames, final ShardingValue<String> shardingValue) {
        return availableTargetNames.isEmpty() ? null : availableTargetNames.iterator().next();
    }
    @Override
    public Collection<String> doInSharding(final Collection<String> availableTargetNames, final ShardingValue<String> shardingValue) {
        return availableTargetNames;
    }
    @Override
    public Collection<String> doBetweenSharding(final Collection<String> availableTargetNames, final ShardingValue<String> shardingValue) {
        return availableTargetNames;
    }
}
  • 一定要注意,NoneXXXXShardingAlgorithm 只适用于无分库/表的需求,否则会是错误的路由结果。例如,#doEqualSharding() 返回的是第一个分片资源。

再来看测试目录下实现的余数基偶分表算法 ModuloTableShardingAlgorithm 的实现:

// com.dangdang.ddframe.rdb.integrate.fixture.ModuloTableShardingAlgorithm.java
public final class ModuloTableShardingAlgorithm implements SingleKeyTableShardingAlgorithm<Integer> {
    @Override
    public String doEqualSharding(final Collection<String> tableNames, final ShardingValue<Integer> shardingValue) {
        for (String each : tableNames) {
            if (each.endsWith(shardingValue.getValue() % 2 + "")) {
                return each;
            }
        }
        throw new UnsupportedOperationException();
    }
    @Override
    public Collection<String> doInSharding(final Collection<String> tableNames, final ShardingValue<Integer> shardingValue) {
        Collection<String> result = new LinkedHashSet<>(tableNames.size());
        for (Integer value : shardingValue.getValues()) {
            for (String tableName : tableNames) {
                if (tableName.endsWith(value % 2 + "")) {
                    result.add(tableName);
                }
            }
        }
        return result;
    }
    @Override
    public Collection<String> doBetweenSharding(final Collection<String> tableNames, final ShardingValue<Integer> shardingValue) {
        Collection<String> result = new LinkedHashSet<>(tableNames.size());
        Range<Integer> range = shardingValue.getValueRange();
        for (Integer i = range.lowerEndpoint(); i <= range.upperEndpoint(); i++) {
            for (String each : tableNames) {
                if (each.endsWith(i % 2 + "")) {
                    result.add(each);
                }
            }
        }
        return result;
    }
}

😈 来看看动态计算分片需要怎么实现分片算法。

// com.dangdang.ddframe.rdb.integrate.fixture.SingleKeyDynamicModuloTableShardingAlgorithm.java
public final class SingleKeyDynamicModuloTableShardingAlgorithm implements SingleKeyTableShardingAlgorithm<Integer> {
    /**
    * 表前缀
    */
    private final String tablePrefix;
    @Override
    public String doEqualSharding(final Collection<String> availableTargetNames, final ShardingValue<Integer> shardingValue) {
        return tablePrefix + shardingValue.getValue() % 10;
    }
    @Override
    public Collection<String> doInSharding(final Collection<String> availableTargetNames, final ShardingValue<Integer> shardingValue) {
        Collection<String> result = new LinkedHashSet<>(shardingValue.getValues().size());
        for (Integer value : shardingValue.getValues()) {
            result.add(tablePrefix + value % 10);
        }
        return result;
    }
    @Override
    public Collection<String> doBetweenSharding(final Collection<String> availableTargetNames, final ShardingValue<Integer> shardingValue) {
        Collection<String> result = new LinkedHashSet<>(availableTargetNames.size());
        Range<Integer> range = shardingValue.getValueRange();
        for (Integer i = range.lowerEndpoint(); i <= range.upperEndpoint(); i++) {
            result.add(tablePrefix + i % 10);
        }
        return result;
    }
}
  • 骚年,是不是明白了一些?动态表无需把真实表配置到 TableRule,而是通过分片算法计算出真实表

4. SQL 路由

SQLRouter,SQL 路由器接口,共有两种实现:

  • DatabaseHintSQLRouter:通过提示且仅路由至数据库的SQL路由器
  • ParsingSQLRouter:需要解析的SQL路由器

它们实现 #parse()进行SQL解析#route()进行SQL路由


RoutingEngine,路由引擎接口,共有四种实现:

  • DatabaseHintRoutingEngine:基于数据库提示的路由引擎
  • SimpleRoutingEngine:简单路由引擎
  • CartesianRoutingEngine:笛卡尔积的库表路由
  • ComplexRoutingEngine:混合多库表路由引擎

ComplexRoutingEngine 根据路由结果会转化成 SimpleRoutingEngine 或 ComplexRoutingEngine。下文会看相应源码。


路由结果有两种:

  • RoutingResult:简单路由结果
  • CartesianRoutingResult:笛卡尔积路由结果

从图中,我们已经能大概看到两者有什么区别,更具体的下文随源码一起分享。

😈 SQLRouteResult 和 RoutingResult 有什么区别?

  • SQLRouteResult:整个SQL路由返回的路由结果
  • RoutingResult:RoutingEngine返回路由结果


一下子看到这么多“对象”,可能有点紧张。不要紧张,我们一起在整理下。

路由器 路由引擎 路由结果
DatabaseHintSQLRouter DatabaseHintRoutingEngine RoutingResult
ParsingSQLRouter SimpleRoutingEngine RoutingResult
ParsingSQLRouter CartesianRoutingEngine CartesianRoutingResult

😈 逗比博主给大家解决了“对象”,是不是应该分享朋友圈

5. DatabaseHintSQLRouter

DatabaseHintSQLRouter,基于数据库提示的路由引擎。路由器工厂 SQLRouterFactory 创建路由器时,判断到使用数据库提示( Hint ) 时,创建 DatabaseHintSQLRouter。

// DatabaseHintRoutingEngine.java
public static SQLRouter createSQLRouter(final ShardingContext shardingContext) {
   return HintManagerHolder.isDatabaseShardingOnly() ? new DatabaseHintSQLRouter(shardingContext) : new ParsingSQLRouter(shardingContext);
}

先来看下 HintManagerHolder、HintManager 部分相关的代码:

// HintManagerHolder.java
public final class HintManagerHolder {
    /**
     * HintManager 线程变量
     */
    private static final ThreadLocal<HintManager> HINT_MANAGER_HOLDER = new ThreadLocal<>();
    /**
     * 判断是否当前只分库.
     * 
     * @return 是否当前只分库.
     */
    public static boolean isDatabaseShardingOnly() {
        return null != HINT_MANAGER_HOLDER.get() && HINT_MANAGER_HOLDER.get().isDatabaseShardingOnly();
    }
    /**
     * 清理线索分片管理器的本地线程持有者.
     */
    public static void clear() {
        HINT_MANAGER_HOLDER.remove();
    }
}

// HintManager.java
public final class HintManager implements AutoCloseable {
    /**
     * 库分片值集合
     */
    private final Map<ShardingKey, ShardingValue<?>> databaseShardingValues = new HashMap<>();
    /**
     * 只做库分片
     * {@link DatabaseHintRoutingEngine}
     */
    @Getter
    private boolean databaseShardingOnly;
    /**
     * 获取线索分片管理器实例.
     * 
     * @return 线索分片管理器实例
     */
    public static HintManager getInstance() {
        HintManager result = new HintManager();
        HintManagerHolder.setHintManager(result);
        return result;
    }
    /**
     * 设置分库分片值.
     * 
     * <p>分片操作符为等号.该方法适用于只分库的场景</p>
     * 
     * @param value 分片值
     */
    public void setDatabaseShardingValue(final Comparable<?> value) {
        databaseShardingOnly = true;
        addDatabaseShardingValue(HintManagerHolder.DB_TABLE_NAME, HintManagerHolder.DB_COLUMN_NAME, value);
    }
}

那么如果要使用 DatabaseHintSQLRouter,我们只需要 HintManager.getInstance().setDatabaseShardingValue(库分片值) 即可。这里有两点要注意下:

  • HintManager#getInstance(),每次获取到的都是的 HintManager,多次赋值需要小心。
  • HintManager#close(),使用完需要去清理,避免下个请求读到遗漏的线程变量。

看看 DatabaseHintSQLRouter 的实现:

// DatabaseHintSQLRouter.java
@Override
public SQLStatement parse(final String logicSQL, final int parametersSize) {
   return new SQLJudgeEngine(logicSQL).judge(); // 只解析 SQL 类型
}  
@Override
// TODO insert的SQL仍然需要解析自增主键
public SQLRouteResult route(final String logicSQL, final List<Object> parameters, final SQLStatement sqlStatement) {
   Context context = MetricsContext.start("Route SQL");
   SQLRouteResult result = new SQLRouteResult(sqlStatement);
   // 路由
   RoutingResult routingResult = new DatabaseHintRoutingEngine(shardingRule.getDataSourceRule(), shardingRule.getDatabaseShardingStrategy(), sqlStatement.getType())
           .route();
   // SQL最小执行单元
   for (TableUnit each : routingResult.getTableUnits().getTableUnits()) {
       result.getExecutionUnits().add(new SQLExecutionUnit(each.getDataSourceName(), logicSQL));
   }
   MetricsContext.stop(context);
   if (showSQL) {
       SQLLogger.logSQL(logicSQL, sqlStatement, result.getExecutionUnits(), parameters);
   }
   return result;
}
  • #parse() 只解析了 SQL 类型,即 SELECT / UPDATE / DELETE / INSERT 。
  • 使用的分库策略来自 ShardingRule,不是 TableRule,这个一定要留心。❓因为 SQL 未解析表名。因此,即使在 TableRule 设置了 actualTables 属性也是没有效果的。
  • 目前不支持 Sharding-JDBC 的主键自增。❓因为 SQL 未解析自增主键。从代码上的TODO应该会支持。
  • HintManager.getInstance().setDatabaseShardingValue(库分片值) 设置的库分片值使用的是 EQUALS,因而分库策略计算出来的只有一个库分片,即 TableUnit 只有一个,SQLExecutionUnit 只有一个。

看看 DatabaseHintSQLRouter 的实现:

// DatabaseHintRoutingEngine.java
@Override
public RoutingResult route() {
   // 从 Hint 获得 分片键值
   Optional<ShardingValue<?>> shardingValue = HintManagerHolder.getDatabaseShardingValue(new ShardingKey(HintManagerHolder.DB_TABLE_NAME, HintManagerHolder.DB_COLUMN_NAME));
   Preconditions.checkState(shardingValue.isPresent());
   log.debug("Before database sharding only db:{} sharding values: {}", dataSourceRule.getDataSourceNames(), shardingValue.get());
   // 路由。表分片规则使用的是 ShardingRule 里的。因为没 SQL 解析。
   Collection<String> routingDataSources = databaseShardingStrategy.doStaticSharding(sqlType, dataSourceRule.getDataSourceNames(), Collections.<ShardingValue<?>>singleton(shardingValue.get()));
   Preconditions.checkState(!routingDataSources.isEmpty(), "no database route info");
   log.debug("After database sharding only result: {}", routingDataSources);
   // 路由结果
   RoutingResult result = new RoutingResult();
   for (String each : routingDataSources) {
       result.getTableUnits().getTableUnits().add(new TableUnit(each, "", ""));
   }
   return result;
}
  • 调用 databaseShardingStrategy.doStaticSharding() 方法计算分片。
  • new TableUnit(each, "", "")logicTableNameactualTableName 都是空串,相信原因你已经知道。

6. ParsingSQLRouter

ParsingSQLRouter,需要解析的SQL路由器。

ParsingSQLRouter 使用 SQLParsingEngine 解析SQL。对SQL解析有兴趣的同学可以看看拙作《Sharding-JDBC 源码分析 —— SQL 解析》

// ParsingSQLRouter.java
public SQLStatement parse(final String logicSQL, final int parametersSize) {
   SQLParsingEngine parsingEngine = new SQLParsingEngine(databaseType, logicSQL, shardingRule);
   Context context = MetricsContext.start("Parse SQL");
   SQLStatement result = parsingEngine.parse();
   if (result instanceof InsertStatement) {
       ((InsertStatement) result).appendGenerateKeyToken(shardingRule, parametersSize);
   }
   MetricsContext.stop(context);
   return result;
}

ParsingSQLRouter 在路由时,会根据表情况使用 SimpleRoutingEngine 或 CartesianRoutingEngine 进行路由。

private RoutingResult route(final List<Object> parameters, final SQLStatement sqlStatement) {
   Collection<String> tableNames = sqlStatement.getTables().getTableNames();
   RoutingEngine routingEngine;
   if (1 == tableNames.size() || shardingRule.isAllBindingTables(tableNames)) {
       routingEngine = new SimpleRoutingEngine(shardingRule, parameters, tableNames.iterator().next(), sqlStatement);
   } else {
       // TODO 可配置是否执行笛卡尔积
       routingEngine = new ComplexRoutingEngine(shardingRule, parameters, tableNames, sqlStatement);
   }
   return routingEngine.route();
}
  • 当只进行一张表或者多表互为BindingTable关系时,使用 SimpleRoutingEngine 简单路由引擎。多表互为BindingTable关系时,每张表的路由结果是相同的,所以只要计算第一张表的分片即可。
  • tableNames.iterator().next() 注意下,tableNames 变量是 new TreeMap<>(String.CASE_INSENSITIVE_ORDER)。所以 SELECT * FROM t_order o join t_order_item i ON o.order_id = i.order_id 即使 t_order_item 排在 t_order 前面,tableNames.iterator().next() 返回的是 t_order。当 t_ordert_order_itemBindingTable关系 时,计算的是 t_order 路由分片。
  • BindingTable关系在 ShardingRule 的 tableRules 配置。配置该关系 TableRule 有如下需要遵守的规则:
    • 分片策略与算法相同
    • 数据源配置对象相同
    • 真实表数量相同

举个例子

  • SQL :SELECT * FROM t_order o join t_order_item i ON o.order_id = i.order_id
  • 分库分表情况:
multi_db_multi_table_01
  ├── t_order_0                        ├── t_order_item_01
  └── t_order_1                        ├── t_order_item_02
                                       ├── t_order_item_03
                                       ├── t_order_item_04
multi_db_multi_table_02
  ├── t_order_0                        ├── t_order_item_01
  └── t_order_1                        ├── t_order_item_02
                                       ├── t_order_item_03
                                       ├── t_order_item_04

最终执行的SQL如下:

SELECT * FROM t_order_item_01 i JOIN t_order_01 o ON o.order_id = i.order_id 
SELECT * FROM t_order_item_01 i JOIN t_order_01 o ON o.order_id = i.order_id 
SELECT * FROM t_order_item_02 i JOIN t_order_02 o ON o.order_id = i.order_id
SELECT * FROM t_order_item_02 i JOIN t_order_02 o ON o.order_id = i.order_id
  • t_order_item_03t_order_item_04 无法被查询到。

下面我们看看 #isAllBindingTables() 如何实现多表互为BindingTable关系

// ShardingRule.java
// 调用顺序 #isAllBindingTables()=>#filterAllBindingTables()=>#findBindingTableRule()=>#findBindingTableRule()
/**
* 判断逻辑表名称集合是否全部属于Binding表.
* @param logicTables 逻辑表名称集合
*/
public boolean isAllBindingTables(final Collection<String> logicTables) {
   Collection<String> bindingTables = filterAllBindingTables(logicTables);
   return !bindingTables.isEmpty() && bindingTables.containsAll(logicTables);
}
/**
* 过滤出所有的Binding表名称.
*/
public Collection<String> filterAllBindingTables(final Collection<String> logicTables) {
   if (logicTables.isEmpty()) {
       return Collections.emptyList();
   }
   Optional<BindingTableRule> bindingTableRule = findBindingTableRule(logicTables);
   if (!bindingTableRule.isPresent()) {
       return Collections.emptyList();
   }
   // 交集
   Collection<String> result = new ArrayList<>(bindingTableRule.get().getAllLogicTables());
   result.retainAll(logicTables);
   return result;
}
/**
* 获得包含<strong>任一</strong>在逻辑表名称集合的binding表配置的逻辑表名称集合
*/
private Optional<BindingTableRule> findBindingTableRule(final Collection<String> logicTables) {
   for (String each : logicTables) {
       Optional<BindingTableRule> result = findBindingTableRule(each);
       if (result.isPresent()) {
           return result;
       }
   }
   return Optional.absent();
}
/**
* 根据逻辑表名称获取binding表配置的逻辑表名称集合.
*/
public Optional<BindingTableRule> findBindingTableRule(final String logicTable) {
   for (BindingTableRule each : bindingTableRules) {
       if (each.hasLogicTable(logicTable)) {
           return Optional.of(each);
       }
   }
   return Optional.absent();
}
  • 逻辑看起来比较长,目的是找到一条 BindingTableRule 包含所有逻辑表集合
  • 不支持《传递关系》:配置 BindingTableRule 时,相同绑定关系一定要配置在一条,必须是 [a, b, c],而不能是 [a, b], [b, c]

6.1 SimpleRoutingEngine

SimpleRoutingEngine,简单路由引擎。

// SimpleRoutingEngine.java
private Collection<String> routeDataSources(final TableRule tableRule) {
   DatabaseShardingStrategy strategy = shardingRule.getDatabaseShardingStrategy(tableRule);
   List<ShardingValue<?>> shardingValues = HintManagerHolder.isUseShardingHint() ? getDatabaseShardingValuesFromHint(strategy.getShardingColumns())
           : getShardingValues(strategy.getShardingColumns());
   Collection<String> result = strategy.doStaticSharding(sqlStatement.getType(), tableRule.getActualDatasourceNames(), shardingValues);
   Preconditions.checkState(!result.isEmpty(), "no database route info");
   return result;
}
private List<ShardingValue<?>> getShardingValues(final Collection<String> shardingColumns) {
   List<ShardingValue<?>> result = new ArrayList<>(shardingColumns.size());
   for (String each : shardingColumns) {
       Optional<Condition> condition = sqlStatement.getConditions().find(new Column(each, logicTableName));
       if (condition.isPresent()) {
           result.add(condition.get().getShardingValue(parameters));
       }
   }
   return result;
}
  • 可以使用 HintManager 设置分片值进行强制路由
  • #getShardingValues() 我们看到了《SQL 解析(二)之SQL解析》分享的 Condition 对象。之前我们提到过Parser 半理解SQL的目的之一是:提炼分片上下文,此处即是该目的的体现。Condition 里只放明确影响路由的条件,例如:order_id = 1, order_id IN (1, 2), order_id BETWEEN (1, 3),不放无法计算的条件,例如:o.order_id = i.order_id。该方法里,使用分片键从 Condition 查找 分片值。🙂 是不是对 Condition 的认识更加清晰一丢丢落。
// SimpleRoutingEngine.java
private Collection<String> routeTables(final TableRule tableRule, final Collection<String> routedDataSources) {
   TableShardingStrategy strategy = shardingRule.getTableShardingStrategy(tableRule);
   List<ShardingValue<?>> shardingValues = HintManagerHolder.isUseShardingHint() ? getTableShardingValuesFromHint(strategy.getShardingColumns())
           : getShardingValues(strategy.getShardingColumns());
   Collection<String> result = tableRule.isDynamic() ? strategy.doDynamicSharding(shardingValues)
           : strategy.doStaticSharding(sqlStatement.getType(), tableRule.getActualTableNames(routedDataSources), shardingValues);
   Preconditions.checkState(!result.isEmpty(), "no table route info");
   return result;
}
  • 可以使用 HintManager 设置分片值进行强制路由
  • 根据 dynamic 属性来判断调用 #doDynamicSharding() 还是 #doStaticSharding() 计算分片。
// SimpleRoutingEngine.java
private RoutingResult generateRoutingResult(final TableRule tableRule, final Collection<String> routedDataSources, final Collection<String> routedTables) {
   RoutingResult result = new RoutingResult();
   for (DataNode each : tableRule.getActualDataNodes(routedDataSources, routedTables)) {
       result.getTableUnits().getTableUnits().add(new TableUnit(each.getDataSourceName(), logicTableName, each.getTableName()));
   }
   return result;
}

// TableRule.java
/**
* 根据数据源名称过滤获取真实数据单元.
* @param targetDataSources 数据源名称集合
* @param targetTables 真实表名称集合
* @return 真实数据单元
*/
public Collection<DataNode> getActualDataNodes(final Collection<String> targetDataSources, final Collection<String> targetTables) {
   return dynamic ? getDynamicDataNodes(targetDataSources, targetTables) : getStaticDataNodes(targetDataSources, targetTables);
}  
private Collection<DataNode> getDynamicDataNodes(final Collection<String> targetDataSources, final Collection<String> targetTables) {
   Collection<DataNode> result = new LinkedHashSet<>(targetDataSources.size() * targetTables.size());
   for (String targetDataSource : targetDataSources) {
       for (String targetTable : targetTables) {
           result.add(new DataNode(targetDataSource, targetTable));
       }
   }
   return result;
} 
private Collection<DataNode> getStaticDataNodes(final Collection<String> targetDataSources, final Collection<String> targetTables) {
   Collection<DataNode> result = new LinkedHashSet<>(actualTables.size());
   for (DataNode each : actualTables) {
       if (targetDataSources.contains(each.getDataSourceName()) && targetTables.contains(each.getTableName())) {
           result.add(each);
       }
   }
   return result;
}
  • 在 SimpleRoutingEngine 只生成了当前表的 TableUnits。如果存在与其互为BindingTable关系的表的 TableUnits 怎么获得?你可以想想噢,当然在后文《SQL 改写》也会给出答案,看看和你想的是否一样。

6.2 ComplexRoutingEngine

ComplexRoutingEngine,混合多库表路由引擎。

// ComplexRoutingEngine.java
@Override
public RoutingResult route() {
   Collection<RoutingResult> result = new ArrayList<>(logicTables.size());
   Collection<String> bindingTableNames = new TreeSet<>(String.CASE_INSENSITIVE_ORDER);
   // 计算每个逻辑表的简单路由分片
   for (String each : logicTables) {
       Optional<TableRule> tableRule = shardingRule.tryFindTableRule(each);
       if (tableRule.isPresent()) {
           if (!bindingTableNames.contains(each)) {
               result.add(new SimpleRoutingEngine(shardingRule, parameters, tableRule.get().getLogicTable(), sqlStatement).route());
           }
           // 互为 BindingTable 关系的表加到 bindingTableNames 里,不重复计算分片
           Optional<BindingTableRule> bindingTableRule = shardingRule.findBindingTableRule(each);
           if (bindingTableRule.isPresent()) {
               bindingTableNames.addAll(Lists.transform(bindingTableRule.get().getTableRules(), new Function<TableRule, String>() {
                   
                   @Override
                   public String apply(final TableRule input) {
                       return input.getLogicTable();
                   }
               }));
           }
       }
   }
   log.trace("mixed tables sharding result: {}", result);
   if (result.isEmpty()) {
       throw new ShardingJdbcException("Cannot find table rule and default data source with logic tables: '%s'", logicTables);
   }
   // 防御性编程。shardingRule#isAllBindingTables() 已经过滤了这个情况。
   if (1 == result.size()) {
       return result.iterator().next();
   }
   // 交给 CartesianRoutingEngine 形成笛卡尔积结果
   return new CartesianRoutingEngine(result).route();
}
  • ComplexRoutingEngine 计算每个逻辑表的简单路由分片,路由结果交给 CartesianRoutingEngine 继续路由形成笛卡尔积结果。

  • 由于目前 ComplexRoutingEngine 路由前已经判断全部表互为 BindingTable 关系,因而不会出现 result.size == 1,属于防御性编程。
  • 部分表互为 BindingTable 关系时,ComplexRoutingEngine 不重复计算分片。

6.3 CartesianRoutingEngine

CartesianRoutingEngine,笛卡尔积的库表路由。

实现逻辑上相对复杂,请保持耐心哟,😈 其实目的就是实现连连看的效果:

  • RoutingResult[0] x RoutingResult[1] …… x RoutingResult[n- 1] x RoutingResult[n]
  • 同库 才可以进行笛卡尔积
// CartesianRoutingEngine.java
@Override
public CartesianRoutingResult route() {
   CartesianRoutingResult result = new CartesianRoutingResult();
   for (Entry<String, Set<String>> entry : getDataSourceLogicTablesMap().entrySet()) { // Entry<数据源(库), Set<逻辑表>> entry
       // 获得当前数据源(库)的 路由表单元分组
       List<Set<String>> actualTableGroups = getActualTableGroups(entry.getKey(), entry.getValue()); // List<Set<真实表>>
       List<Set<TableUnit>> tableUnitGroups = toTableUnitGroups(entry.getKey(), actualTableGroups);
       // 笛卡尔积,并合并结果
       result.merge(entry.getKey(), getCartesianTableReferences(Sets.cartesianProduct(tableUnitGroups)));
   }
   log.trace("cartesian tables sharding result: {}", result);
   return result;
}
  • 第一步,获得同库对应的逻辑表集合,即 Entry<数据源(库), Set<逻辑表>> entry
  • 第二步,遍历数据源(库),获得当前数据源(库)路由表单元分组
  • 第三步,对路由表单元分组进行笛卡尔积,并合并到路由结果。

下面,我们一起逐步看看代码实现。

  • SQL :SELECT * FROM t_order o join t_order_item i ON o.order_id = i.order_id
  • 分库分表情况:
multi_db_multi_table_01
  ├── t_order_0                        ├── t_order_item_01
  └── t_order_1                        ├── t_order_item_02
multi_db_multi_table_02
  ├── t_order_0                        ├── t_order_item_01
  └── t_order_1                        ├── t_order_item_02
// 第一步
// CartesianRoutingEngine.java
/**
* 获得同库对应的逻辑表集合
*/
private Map<String, Set<String>> getDataSourceLogicTablesMap() {
   Collection<String> intersectionDataSources = getIntersectionDataSources();
   Map<String, Set<String>> result = new HashMap<>(routingResults.size());
   // 获得同库对应的逻辑表集合
   for (RoutingResult each : routingResults) {
       for (Entry<String, Set<String>> entry : each.getTableUnits().getDataSourceLogicTablesMap(intersectionDataSources).entrySet()) { // 过滤掉不在数据源(库)交集的逻辑表
           if (result.containsKey(entry.getKey())) {
               result.get(entry.getKey()).addAll(entry.getValue());
           } else {
               result.put(entry.getKey(), entry.getValue());
           }
       }
   }
   return result;
}
/**
* 获得所有路由结果里的数据源(库)交集
*/
private Collection<String> getIntersectionDataSources() {
   Collection<String> result = new HashSet<>();
   for (RoutingResult each : routingResults) {
       if (result.isEmpty()) {
           result.addAll(each.getTableUnits().getDataSourceNames());
       }
       result.retainAll(each.getTableUnits().getDataSourceNames()); // 交集
   }
   return result;
}
  • #getDataSourceLogicTablesMap() 返回如图:

// 第二步
// CartesianRoutingEngine.java
private List<Set<String>> getActualTableGroups(final String dataSource, final Set<String> logicTables) {
   List<Set<String>> result = new ArrayList<>(logicTables.size());
   for (RoutingResult each : routingResults) {
       result.addAll(each.getTableUnits().getActualTableNameGroups(dataSource, logicTables));
   }
   return result;
}
private List<Set<TableUnit>> toTableUnitGroups(final String dataSource, final List<Set<String>> actualTableGroups) {
   List<Set<TableUnit>> result = new ArrayList<>(actualTableGroups.size());
   for (Set<String> each : actualTableGroups) {
       result.add(new HashSet<>(Lists.transform(new ArrayList<>(each), new Function<String, TableUnit>() {
    
           @Override
           public TableUnit apply(final String input) {
               return findTableUnit(dataSource, input);
           }
       })));
   }
   return result;
}
  • #getActualTableGroups() 返回如图:
  • #toTableUnitGroups() 返回如图:

// CartesianRoutingEngine.java
private List<CartesianTableReference> getCartesianTableReferences(final Set<List<TableUnit>> cartesianTableUnitGroups) {
   List<CartesianTableReference> result = new ArrayList<>(cartesianTableUnitGroups.size());
   for (List<TableUnit> each : cartesianTableUnitGroups) {
       result.add(new CartesianTableReference(each));
   }
   return result;
}

// CartesianRoutingResult.java
@Getter
private final List<CartesianDataSource> routingDataSources = new ArrayList<>();
void merge(final String dataSource, final Collection<CartesianTableReference> routingTableReferences) {
   for (CartesianTableReference each : routingTableReferences) {
       merge(dataSource, each);
   }
}
private void merge(final String dataSource, final CartesianTableReference routingTableReference) {
   for (CartesianDataSource each : routingDataSources) {
       if (each.getDataSource().equalsIgnoreCase(dataSource)) {
           each.getRoutingTableReferences().add(routingTableReference);
           return;
       }
   }
   routingDataSources.add(new CartesianDataSource(dataSource, routingTableReference));
}
  • Sets.cartesianProduct(tableUnitGroups) 返回如图(Guava 工具库真强大):
  • #getCartesianTableReferences() 返回如图:

    CartesianTableReference,笛卡尔积表路由组,包含多条 TableUnit,即 TableUnit[0] x TableUnit[1] …… x TableUnit[n]。例如图中:t_order_01 x t_order_item_02,最终转换成 SQL 为 SELECT * FROM t_order_01 o join t_order_item_02 i ON o.order_id = i.order_id

  • #merge() 合并笛卡尔积路由结果。CartesianRoutingResult 包含多个 CartesianDataSource,因此需要将 CartesianTableReference 合并(添加)到对应的 CartesianDataSource。当然,目前在实现时已经是按照数据源(库)生成对应的 CartesianTableReference。

6.4 ParsingSQLRouter 主#route()

// ParsingSQLRouter.java
@Override
public SQLRouteResult route(final String logicSQL, final List<Object> parameters, final SQLStatement sqlStatement) {
   final Context context = MetricsContext.start("Route SQL");
   SQLRouteResult result = new SQLRouteResult(sqlStatement);
   // 处理 插入SQL 主键字段
   if (sqlStatement instanceof InsertStatement && null != ((InsertStatement) sqlStatement).getGeneratedKey()) {
       processGeneratedKey(parameters, (InsertStatement) sqlStatement, result);
   }
   // 🐒🐒🐒 路由 🐒🐒🐒
   RoutingResult routingResult = route(parameters, sqlStatement);
   // SQL重写引擎
   SQLRewriteEngine rewriteEngine = new SQLRewriteEngine(shardingRule, logicSQL, sqlStatement);
   boolean isSingleRouting = routingResult.isSingleRouting();
   // 处理分页
   if (sqlStatement instanceof SelectStatement && null != ((SelectStatement) sqlStatement).getLimit()) {
       processLimit(parameters, (SelectStatement) sqlStatement, isSingleRouting);
   }
   // SQL 重写
   SQLBuilder sqlBuilder = rewriteEngine.rewrite(!isSingleRouting);
   // 生成 ExecutionUnit
   if (routingResult instanceof CartesianRoutingResult) {
       for (CartesianDataSource cartesianDataSource : ((CartesianRoutingResult) routingResult).getRoutingDataSources()) {
           for (CartesianTableReference cartesianTableReference : cartesianDataSource.getRoutingTableReferences()) {
               result.getExecutionUnits().add(new SQLExecutionUnit(cartesianDataSource.getDataSource(), rewriteEngine.generateSQL(cartesianTableReference, sqlBuilder))); // 生成 SQL
           }
       }
   } else {
       for (TableUnit each : routingResult.getTableUnits().getTableUnits()) {
           result.getExecutionUnits().add(new SQLExecutionUnit(each.getDataSourceName(), rewriteEngine.generateSQL(each, sqlBuilder))); // 生成 SQL
       }
   }
   MetricsContext.stop(context);
   // 打印 SQL
   if (showSQL) {
       SQLLogger.logSQL(logicSQL, sqlStatement, result.getExecutionUnits(), parameters);
   }
   return result;
}
  • RoutingResult routingResult = route(parameters, sqlStatement); 调用的就是上文分析的 SimpleRoutingEngine、ComplexRoutingEngine、CartesianRoutingEngine 的 #route() 方法。
  • #processGeneratedKey()#processLimit()#rewrite()#generateSQL() 等会放在《SQL 改写》 分享。

666. 彩蛋

知识星球

篇幅有些长,希望能让大家对路由有比较完整的认识。
如果内容有错误,烦请您指正,我会认真修改。
如果表述不清晰,不太理解的,欢迎加我微信(wangwenbin-server)一起探讨。

谢谢你技术这么好,还耐心看完了本文。

强制路由 HintManager 讲的相对略过,可以看如下内容进一步了解:

  1. 《官方文档-强制路由》
  2. HintManager.java 源码

厚着脸皮,道友,辛苦分享朋友圈可好?!