durid简介
druid是一种高性能、列式存储、分布式数据存储的时序数据分析引擎。能支持“PB”级数据的秒级查询。类似的产品有kylin/clickhouse。druid典型的应用就是OLAP场景下的cube组合查询分析。如数据钻取(Drill-down)、上卷(Roll-up)、切片(Slice)、切块(Dice)以及旋转(Pivot)。后面的应用示例章节再详细阐述。
durid基础架构
先来了解一下durid主要节点:
1、broker node(代理节点)
Broker节点扮演着历史节点和实时节点的查询路由的角色。主要负责接收外部查询,转发查询至各个segment数据所在的节点,并聚合结果返回。
2、historical node(历史节点)
historical主要负责历史数据存储和查询,接收协调节点数据加载与删除指令,从deepstoage中下载segment,完成数据加载或者删除后在zk中进行通告。历史节点遵循shared-nothing的架构,因此节点间没有单点问题。节点间是相互独立的并且提供的服务也是简单的,它们只需要知道如何加载、删除和处理不可变的segment。historical节点也可以进行分组,组合成不同的historical tier。这会在集群规模较大的时候体现出优势。如做数据的冷热分离,按不同业务的数据分离(一定程度的资源隔离)。当然,historical 节点是整个集群查询性能的核心所在,因为historical会承担绝大部分的segment查询。
3、coordinator node(协调节点)
主要负责数据的管理和在历史节点上的分布。协调节点告诉历史节点加载新数据、卸载过期数据、复制数据、和为了负载均衡移动数据。可以配置load数据及drop数据规则。
4、overlord node(index service 可以理解为任务管理节点)
功能描述:负责接收任务,管理任务。接收外部http请求(新建任务、查询任务状态、kill任务等),分配管理任务(当有新的任务请求,overload node会将任务分配给middleManager node去执行)。
5、middleManager node(可以理解为overlord节点的工作节点)
功能描述:可以启动n(可配置)个peon,接收overlord分配的task,再交给自己peon去执行。

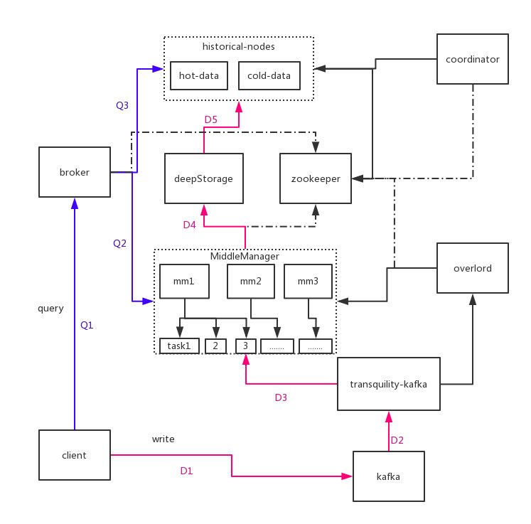
查询过程
见上图蓝色箭头,Broker节点接收到查询(Q1),再将查询发送给历史节点与实时节点(Q2,Q3),在上图的模式中,实时节点是MM节点上启动的task。该task会负责数据的摄入以及提供实时数据的查询。
数据摄入过程
见上图红色箭头,D1是client生产数据最终写入kafka(这个过程可能在client与kafka的中间,还包含了多个环节,如数据传输与数据清洗),D2和D3过程是部署tranquility-kafka服务,消费kafka数据写入对应的task,tranquility-kakfa启动的时候会跟overlord节点通信,由overlord节点分配任务给middleManager执行。D4是task 负责的segment段正常结束,然后将segment数据写入deepstorage过程。(实时task运行时间是segmentGranularity+windowPeriod+intermediatePersistPeriod)。D5则是historical节点从deepstorage下载segment并在zk中声明负责该segment段查询的过程。
目前druid数据摄入过程还有一种更推荐的方式就是kafka index service(简称kis),有兴趣的同学可以参考官方文档,kis对kafka的版本有强要求。
druid整体架构虽然略为复杂,但是整体稳定性非常不错,几乎很少出现集群故障。抛开集群硬件故障和数据本身问题,SLA基本能到4个9。coordinator,overlord两个节点是主从模式,保证每个角色起两个实例即可。broker节点无状态,可以起多个实例,前面挂个域名即可(为了保证缓存命中,最好配置ip hash)。historical节点无状态,有一定冗余即可。middleManager用作数据摄入节点,若task没有配置副本,则节点宕机会引发丢数据的风险。当然,kis可以避免该问题。
durid数据聚合、存储核心思想
druid 数据存储分为三部分timestamp、dimensions、metrics。其中,timestamp、metrics部分是采用lz4直接压缩。
但是dimensions部分需要支持过滤查询以及分组查询。所以dimensions部分的每个维度都采用了以下三种数据结构做转码、存储:
-
A dictionary that maps values (which are always treated as strings) to integer IDs,
-
For each distinct value in the column,a bitmap that indicates which rows contain that value,and
-
A list of the column’s values,encoded using the dictionary in 1
举个例子,源数据如下:

name列来说
1. Dictionary that encodes column values字典表的key都是唯一的,所以Map的key是unique的column value,Map的value从0开始不断增加。 示例数据的name列只有两个不同的值。所以张三编号为0,李四编号为1:
{
"张三": 0
"李四": 1
}
2. Column data要保存的是每一行中这一列的值,值是ID而不是原始的值。因为有了上面的Map字典,所以有下面的对应关系: [0, 1, 1, 0] 3. Bitmaps - one for each unique value of the columnBitMap的key是第一步Map的key(原始值), value则是真假的一个标识(是|否?等于|不等于?),取值只有0、1,如下:
value="张三": [1,0,0,1] value=“李四": [0,1,1,0]
所以由上可知最坏的情况可能是随着数据量的增加,bitmap的个数也成线性增长,为数据量大小*列的个数。那么在什么情况下会导致这种线性增长?这里我们引入了一个基数(cardinality)的概念。基数=unique(dim1,dim2.....),如若dim取值均为各种爆炸性id或者随机数,则druid的预聚合将完全失去意义。所以在druid的应用场景中,基数约小,聚合效率越高。
讲了dimensions怎么存储,那么metrics又是怎么聚合(roll-up)呢?这就要引入druid数据schema定义了。下一章结合应用一块看一个示例。
应用示例与实践经验
假设有这样一份数据,典型的商品销售数据。

我们构造成druid中的数据schema如下:
{
"dataSources" : [ {
"spec" : {
"dataSchema" : {
"dataSource" : "test_datasource",
"granularitySpec" : {
"segmentGranularity" : "hour",
"queryGranularity" : "minute",
"type" : "uniform"
},
"parser" : {
"type" : "string",
"parseSpec" : {
"format" : "json",
"timestampSpec" : {
"column" : "time",
"format" : "auto"
},
"dimensionsSpec" : {
"dimensions" : [ "productName", "city", "channel", “action"]
}
}
},
"metricsSpec" : [ {
"name" : "count",
"type" : "count"
}, {
"type" : "doubleSum",
"fieldName" : "price",
"name" : “sale"
} ]
},
"tuningConfig" : {
"type" : "realtime",
"windowPeriod" : "PT10M",
"intermediatePersistPeriod" : "PT10M",
"maxRowsInMemory" : "100000"
}
},
"properties" : {
"topicPattern" : "test_datasource",
"task.partitions" : "2",
"task.replicants" : "1"
}
} ],
"properties" : {
...
}
}
上述schema定义的详细解释这里就不多介绍了,以上的例子仅仅是针对实时数据,当然还有离线方式hadoop index,有兴趣的同学请直接参考官网:http://druid.io。
前面重点说了dimensions,我们再来看下metrics。在上面的例子中我们只定义count和针对price的doubleSum,那么这些指标就已经固定了后期的分析需求。我们看到上面table中的一二行标红部分,所有dim取值完全相同,queryGranularity为一分钟。那么在这2018-06-11 12:23:00这个点,这两行数据就被聚合成一行,count=2,sale=0。以此类推。
然后我们再来看看具体的分析需求,一个钻取的例子。我们首先查看商品A昨天的点击量,select sum(count) from table where productName=‘A’ and action=‘click',再想看看地区=北京,渠道=web呢?是不是再加几个where就搞定了?select sum(count) from table where productName=‘A’ and city=‘北京’ and channel=‘web' and action=‘click’; 然后就是切片和切块,也很简单,就是几个group by。这些在druid中都能非常轻松的支持。
具体使用上的经验总结:
1. reindex思想。一般我们实时数据查询粒度配置的会比较小,秒级或者分钟级。那么对于一天前,三天前,一个月前的数据呢?这时候一般关注的粒度将不再那么细,所以我们一般会采取redinx的策略进行再聚合
2. 针对历史数据,可能对于某些维度将不在关心,这时候我们也可以在reindex时,将无用的维度剔除掉,可能大大减少整体数据的基数。
3. 一般数据压缩比例。这里提供一个大概的参考值。数据总基数在10W以下,每天数据量约百亿左右,druid中聚合后的索引数据与原始数据大小之比可以到1:100,甚至1:1000。
4. druid适用于常规的olap场景,能非常轻松的支撑每天百亿甚至千亿级别的数据写入。
5. 爆炸性维度数据,以及频繁update数据的需求,不适用于druid的场景。
总结
本文主要对druid做了入门级的基础介绍,可以给大家做olap引擎技术选型时做一个参考。以及对druid的初学者做一个大致介绍。druid是一款非常优秀的olap引擎,从性能、稳定性上来说,都是非常不错的。