原文链接地址:github.com/Nealyang 转载请注明出处
前言
战战兢兢写下开篇...也感谢小蘑菇大神以及网上各路大神的博客资料参考~
阅读源码的方式有很多种,广度优先法、调用栈调试法等等,此系列文章,采用基线法,顾名思义,就是以低版本为基线,逐渐了解源码的演进过程和思路。
react最初的设计灵感来源于游戏渲染的机制:当数据变化时,界面仅仅更新变化的部分而形成新的一帧渲染。所以设计react的核心就是认为UI只是把数据通过映射关系变换成另一种形式的数据,也就是展示方式。传统上,web架构使用模板或者HTML指令构造页面。react则处理构建用户界面通过将他们份极为virtual dom,当然这也是react的核心,整个react架构的设计理念也是为此展开的。
准备工作
我们采用基线法去学习react源码,所以目前基于的版本为stable-0.3,后面我们在逐步分析学习演变的版本。
clone代码
git clone https://github.com/facebook/react.git
git checkout 0.3-stable

React源代码都在src目录中,src包含了8个目录,其主要内容描述见下表。
目 录 | 内容 |
---|---|
core | React 核心类 |
domUtil | Dom操作和CSS操作的相关工具类 |
environment | 当前JS执行环境的基本信息 |
event | React事件机制的核心类 |
eventPlugins | React事件机制的事件绑定插件类 |
test | 测试目录 |
utils | 各种工具类 |
vendor | 可替换模块存放目录 |

我们将该版本编译后的代码放到example下,引入到basic/index.html中运行调试。
组件初始化
使用
这里还是以basic.html中的代码为例
<script>
var ExampleApplication = React.createClass({
render: function() {
var elapsed = Math.round(this.props.elapsed / 100);
var seconds = elapsed / 10 + (elapsed % 10 ? '' : '.0' );
var message =
'React has been successfully running for ' + seconds + ' seconds.';
return React.DOM.p(null, message);
}
});
var start = new Date().getTime();
setInterval(function() {
React.renderComponent(
ExampleApplication({elapsed: new Date().getTime() - start}),
document.getElementById('container')
);
}, 50);
</script>
回到我们说的组件初始化,抽离下上面的代码就是:
var ExampleApplication = React.createClass({render:function(){ return <div>Nealyang</div> }})
熟悉react使用的人都知道,render方法不能为空,当然,createClass中我们也可以去写一写生命周期的钩子函数,这里我们暂且省略,毕竟目前我们更加的关注react组建的初始化过程。
同样,熟悉react使用方法的人也会有疑惑了,怎么实例代码中的render最后return的是React.DOM.p(null,message)
所以到这里,就不得不说一下react的编译阶段了
编译阶段
我们都知道,在js中直接编写html代码,或者。。。jsx语法这样的AST,在js词法分析阶段就会抛出异常的。
对的,所以我们在编写react代码的时候都会借助babel去转码
从babel官网上写个例子即可看出:

对呀!明明人家用的是react.createElement方法,我们怎么出现个React.DOM.p...
OK,历史原因:

- react现在版本中,使用babel-preset-react来编译jsx,这个preset又包含了4个插件,其中transform-react-jsx负责编译jsx,调用了React.createElement函数生成虚拟组件
- 在react-0.3里,编译结果稍稍有些不同,官方给出的示例文件,使用JSXTransformer.js编译jsx(也就是
<script src="../source/JSXTransformer.js"></script>
),对于native组件和composite组件编译的方式也不一致。也就是我们看到的React.DOM.p or ReactComponsiteComponent- native组件:编译成React.DOM.xxx(xxx如div),函数运行返回一个ReactNativeComponent实例。
- composite组件:编译成createClass返回的函数调用,函数运行返回一个ReactCompositeComponent实例
题外话,不管用什么框架,到浏览器这部分的,什么花里胡哨的都不复存在。我这就是js、css、html。所以我们这里的ReactCompositeComponent最终其实还是需要转成原生元素的 。\
组件创建
从React.js中我们可以找到createClass的出处:
"use strict";
var ReactCompositeComponent = require('ReactCompositeComponent');
...
var React = {
...
createClass: ReactCompositeComponent.createClass,
...
};
module.exports = React;
- createClass 代码
var ReactCompositeComponentBase = function() {};
function mixSpecIntoComponent(Constructor, spec) {
var proto = Constructor.prototype;
for (var name in spec) {
if (!spec.hasOwnProperty(name)) {
continue;
}
var property = spec[name];
var specPolicy = ReactCompositeComponentInterface[name];
if (RESERVED_SPEC_KEYS.hasOwnProperty(name)) {
RESERVED_SPEC_KEYS[name](Constructor, property);
} else if (property && property.__reactAutoBind) {
if (!proto.__reactAutoBindMap) {
proto.__reactAutoBindMap = {};
}
proto.__reactAutoBindMap[name] = property.__reactAutoBind;
} else if (proto.hasOwnProperty(name)) {
// For methods which are defined more than once, call the existing methods
// before calling the new property.
proto[name] = createChainedFunction(proto[name], property);
} else {
proto[name] = property;
}
}
}
createClass: function (spec) {
var Constructor = function (initialProps, children) {
this.construct(initialProps, children);
};
// ReactCompositeComponentBase是React复合组件的原型函数
Constructor.prototype = new ReactCompositeComponentBase();
Constructor.prototype.constructor = Constructor;
// 把消费者声明配置spec合并到Constructor.prototype中
mixSpecIntoComponent(Constructor, spec);
// 判断合并后的结果有没有render,如果没有 render,抛出一个异常
invariant(
Constructor.prototype.render,
'createClass(...): Class specification must implement a `render` method.'
);
//工厂
var ConvenienceConstructor = function (props, children) {
return new Constructor(props, children);
};
ConvenienceConstructor.componentConstructor = Constructor;
ConvenienceConstructor.originalSpec = spec;
return ConvenienceConstructor;
},
- mixSpecIntoComponent 方法就是讲spec的属性赋值给Constructor的原型上
- createClass返回一个ConvenienceConstructor构造函数,构造函数接受props、children 构造函数的静态方法componentConstructor和originalSpec分别指向Constructor和spec。
- 有种类似于寄生组合式继承的写法,Constructor为每一个组件实例的原型(
var instance = new Constructor(); instance.construct.apply(instance, arguments);
)。Constructor原型指向ReactCompositeComponentBase,又把构造器指向Constructor自己。然后把传入的spec合并到Constructor.prototype中。判断合并后的结果有没有render,如果没有 render,抛出一个异常
其实很多人看到这估计都会很疑惑,为毛这样搞???直接返回个构造函数不就可以了嘛。
其实react在后面做diff算法的时候,是采用组件的Constructor来判断组件是否相同的。如此可以保证每个createClass创建出来的组件都是一个新的Constructor。
ok,那么我直接用寄生继承呀
// 写法1
const createClass = function(spec) {
var Constructor = function (initialProps, children) {
this.construct(initialProps, children);
};
Constructor.prototype = new ReactCompositeComponentBase();
Constructor.prototype.constructor = Constructor;
mixSpecIntoComponent(ReactCompositeComponentBase, spec)
return Constructor
}
const Table1 = new createClass(spec)(props, children);
//console.log(Table1.constructor)
为什么还需要ConvenienceConstructor呢?说实话,我也不知道,然后看了在网上查到相关信息说道:
上面写法在大多数情况下并不会产生什么问题,但是,当团队里的人无意中修改错点什么,比如:
Table1.prototype.onClick = null
这样,所有Table1实例化的组件,onClick全部为修改后的空值
<Table1 />
<Table1 />
我们知道,js是动态解释型语言,函数可以运行时被随意篡改。而静态编译语言在运行时期间,函数不可修改(某些静态语言也可以修改)。所以采用这种方式防御用户对代码的篡改。
组件实例化
既然createClass返回的是一个构造函数,那么我们就来看看他的实例化吧
/**
* Base constructor for all React component.
*
* Subclasses that override this method should make sure to invoke
* `ReactComponent.Mixin.construct.call(this, ...)`.
*
* @param {?object} initialProps
* @param {*} children
* @internal
*/
construct: function (initialProps, children) {
this.props = initialProps || {};
if (typeof children !== 'undefined') {
this.props.children = children;
}
// Record the component responsible for creating this component.
this.props[OWNER] = ReactCurrentOwner.current;
// All components start unmounted.
this._lifeCycleState = ComponentLifeCycle.UNMOUNTED;
},
其实也就是将props、children挂载到this.props上 以及生命周期的设置。这里暂且不说,因为我也正在看。。。哇咔咔
这里的
this.props[OWNER] = ReactCurrentOwner.current;
this.props[OWNER]指的是当前组件的容器(父)组件实例
如果我们直接在basic.html中打印就直接出来的是null,但是如果像如下的方式书写:
const Children = React.createClass({
componentDidMount = () => console.log(this.props["{owner}"]),
render = () => null
})
const Parent = React.createClass({
render: () => <Children />
})
这里输出的就是Parent组件实例。
再看看ReactCurrentOwner.current的赋值就明白了
_renderValidatedComponent: function () {
ReactCurrentOwner.current = this;
var renderedComponent = this.render();
ReactCurrentOwner.current = null;
invariant(
ReactComponent.isValidComponent(renderedComponent),
'%s.render(): A valid ReactComponent must be returned.',
this.constructor.displayName || 'ReactCompositeComponent'
);
return renderedComponent;
}
可以看出来,在执行render前后,分别设置了ReactCurrentOwner.current的值,这样就能保证render函数内的子组件能赋上当前组件的实例,也就是this。
组件渲染
我们先撇开事务、事件池、生命周期、diff当然也包括fiber 等,先不谈,其实渲染就是将经过babel编译后的,当然这里是JSXTransformer.js编译后的Ojb给写入到HTML中而已。
export default function render(vnode, parent) {
let dom;
if (typeof vnode === 'string') {
dom = document.createTextNode(vnode);
// let span_dom = document.createElement('span')
// span_dom.appendChild(dom);
// parent.appendChild(span_dom);
parent.appendChild(dom);
} else if (typeof vnode.nodeName === 'string') {
dom = document.createElement(vnode.nodeName);
setAttrs(dom, vnode.props);
parent.appendChild(dom)
for(let i = 0; i < vnode.children.length; i++) {
render(vnode.children[i], dom)
}
}else if(typeof vnode.nodeName === 'function'){
let innerVnode = vnode.nodeName.prototype.render();
render(innerVnode,parent)
}
}
function setAttrs(dom, props) {
const ALL_KEYS = Object.keys(props);
ALL_KEYS.forEach(k =>{
const v = props[k];
// className
if(k === 'className'){
dom.setAttribute('class',v);
return;
}
if(k == "style") {
if(typeof v == "string") {
dom.style.cssText = v
}
if(typeof v == "object") {
for (let i in v) {
dom.style[i] = v[i]
}
}
return
}
if(k[0] == "o" && k[1] == "n") {
const capture = (k.indexOf("Capture") != -1)
dom.addEventListener(k.substring(2).toLowerCase(),v,capture)
return
}
dom.setAttribute(k, v)
})
}
是的,就这样

OK,回到源码~

在我们目前使用的react版本中,渲染调用的是ReactDOM.render方法,这里ReactMount.renderComponent为我们的入口方法。
ReactMount.renderComponent在react初探章节讲过。如果组件渲染过,就更新组件属性,如果组件没有渲染过,挂载组件事件,并把虚拟组件渲染成真实组件插入container内。通常,我们很少去调用两次renderComponent,所以大多数情况下不会更新组件属性而是新创建dom节点并插入到container中。
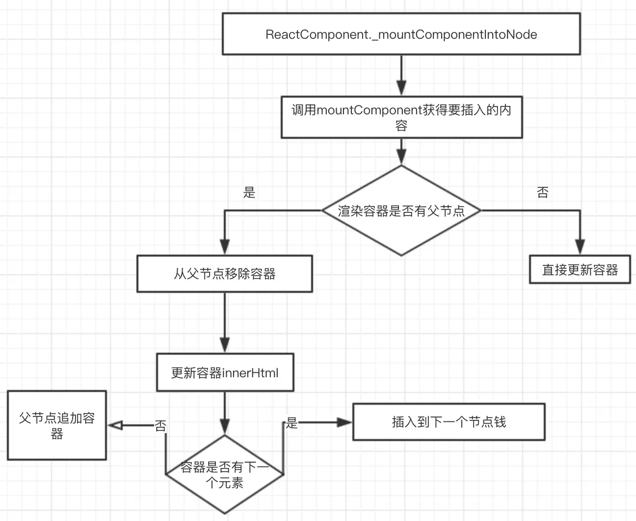
ReactComponent.mountComponentIntoNode之内开启了一个事务,事务保证渲染阶段不会有任何事件触发,并阻断的componentDidMount事件,待执行后执行等,事务在功能一章我们会详细讲解,这里不细讨论。 ReactComponent._mountComponentIntoNode这个函数调用mountComponent获得要渲染的innerHTML,然后更新container的innerHTML。 ReactCompositeComponent.mountComponent是最主要的逻辑方法。这个函数内处理了react的生命周期以及componentWillComponent和componentDidMount生命周期钩子函数,调用render返回实际要渲染的内容,如果内容是复合组件,仍然会调用mountComponent,复合组件最终一定会返回原生组件, 并且最终调用ReactNativeComponent的mountComponent函数生成要渲染的innerHTML。

renderComponent: function(nextComponent, container) {
var prevComponent = instanceByReactRootID[getReactRootID(container)];
if (prevComponent) {
var nextProps = nextComponent.props;
ReactMount.scrollMonitor(container, function() {
prevComponent.replaceProps(nextProps);
});
return prevComponent;
}
ReactMount.prepareTopLevelEvents(ReactEventTopLevelCallback);
var reactRootID = ReactMount.registerContainer(container);
instanceByReactRootID[reactRootID] = nextComponent;
nextComponent.mountComponentIntoNode(reactRootID, container);
return nextComponent;
},
这段代码逻辑大概就是上面的流程图,这里不再赘述。
- mountComponentIntoNode
从debugger中,可以看出mountComponentIntoNode第一个参数其实传入的是react分配给组件的一个唯一标识
mountComponentIntoNode: function(rootID, container) {
var transaction = ReactComponent.ReactReconcileTransaction.getPooled();
transaction.perform(
this._mountComponentIntoNode,
this,
rootID,
container,
transaction
);
ReactComponent.ReactReconcileTransaction.release(transaction);
},
源码中,这里跟事务扯到了关系,其实我们只要关注渲染本身,所以这里我们直接看this._mountComponentIntoNode的方法实现
- _mountComponentIntoNode
_mountComponentIntoNode: function(rootID, container, transaction) {
var renderStart = Date.now();
var markup = this.mountComponent(rootID, transaction);
ReactMount.totalInstantiationTime += (Date.now() - renderStart);
var injectionStart = Date.now();
// Asynchronously inject markup by ensuring that the container is not in
// the document when settings its `innerHTML`.
var parent = container.parentNode;
if (parent) {
var next = container.nextSibling;
parent.removeChild(container);
container.innerHTML = markup;
if (next) {
parent.insertBefore(container, next);
} else {
parent.appendChild(container);
}
} else {
container.innerHTML = markup;
}
ReactMount.totalInjectionTime += (Date.now() - injectionStart);
},
上述代码流程大概如下:

流程的确如上,作为一个初探源码者,我当然不关心你到底是在哪innerHTML的,我想知道你是肿么把jsx编译后的Obj转成HTML的哇~

- ReactCompositeComponent.mountComponent
这里类变成了ReactCompositeComponent(debugger可以跟踪每一个函数)

源码中的this.mountComponent,为什么不是调用ReactComponent.mountComponent呢?这里主要使用了多重继承机制(Mixin,后续讲解)。
mountComponent: function(rootID, transaction) {
// 挂在组件ref(等于当前组件实例)到this.refs上
ReactComponent.Mixin.mountComponent.call(this, rootID, transaction);
// Unset `this._lifeCycleState` until after this method is finished.
// 这是生命周期
this._lifeCycleState = ReactComponent.LifeCycle.UNMOUNTED;
this._compositeLifeCycleState = CompositeLifeCycle.MOUNTING;
// 组件声明有props,执行校验
if (this.constructor.propDeclarations) {
this._assertValidProps(this.props);
}
// 为组件声明时间绑定this
if (this.__reactAutoBindMap) {
this._bindAutoBindMethods();
}
//获取state
this.state = this.getInitialState ? this.getInitialState() : null;
this._pendingState = null;
// 如果组件声明componentWillMount函数,执行并把setState的结果更新到this.state上
if (this.componentWillMount) {
this.componentWillMount();
// When mounting, calls to `setState` by `componentWillMount` will set
// `this._pendingState` without triggering a re-render.
if (this._pendingState) {
this.state = this._pendingState;
this._pendingState = null;
}
}
// 如果声明了componentDidMount,则把其加入到ReactOnDOMReady队列中
if (this.componentDidMount) {
transaction.getReactOnDOMReady().enqueue(this, this.componentDidMount);
}
// 调用组件声明的render函数,并返回ReactComponent抽象类实例(ReactComponsiteComponent或
// ReactNativeComponent),调用相应的mountComponent函数
this._renderedComponent = this._renderValidatedComponent();
// Done with mounting, `setState` will now trigger UI changes.
this._compositeLifeCycleState = null;
this._lifeCycleState = ReactComponent.LifeCycle.MOUNTED;
return this._renderedComponent.mountComponent(rootID, transaction);
},
这个函数式VDom中最为重要的函数,操作也最为复杂,执行操作大概如下:

如上,很多内容跟我们这part有点超纲。当然,后面都会说道,关于react的渲染,其实我们的工作很简单,不关于任何,在拿到render的东西后,如何解析,其实就是最后一行代码:this._renderedComponent.mountComponent(rootID, transaction);
mountComponent: function(rootID, transaction) {
ReactComponent.Mixin.mountComponent.call(this, rootID, transaction);
assertValidProps(this.props);
return (
this._createOpenTagMarkup() +
this._createContentMarkup(transaction) +
this._tagClose
);
},
_createOpenTagMarkup: function() {
var props = this.props;
var ret = this._tagOpen;
for (var propKey in props) {
if (!props.hasOwnProperty(propKey)) {
continue;
}
var propValue = props[propKey];
if (propValue == null) {
continue;
}
if (registrationNames[propKey]) {
putListener(this._rootNodeID, propKey, propValue);
} else {
if (propKey === STYLE) {
if (propValue) {
propValue = props.style = merge(props.style);
}
propValue = CSSPropertyOperations.createMarkupForStyles(propValue);
}
var markup =
DOMPropertyOperations.createMarkupForProperty(propKey, propValue);
if (markup) {
ret += ' ' + markup;
}
}
}
return ret + ' id="' + this._rootNodeID + '">';
},
/**
* Creates markup for the content between the tags.
*
* @private
* @param {ReactReconcileTransaction} transaction
* @return {string} Content markup.
*/
_createContentMarkup: function(transaction) {
// Intentional use of != to avoid catching zero/false.
var innerHTML = this.props.dangerouslySetInnerHTML;
if (innerHTML != null) {
if (innerHTML.__html != null) {
return innerHTML.__html;
}
} else {
var contentToUse = this.props.content != null ? this.props.content :
CONTENT_TYPES[typeof this.props.children] ? this.props.children : null;
var childrenToUse = contentToUse != null ? null : this.props.children;
if (contentToUse != null) {
return escapeTextForBrowser(contentToUse);
} else if (childrenToUse != null) {
return this.mountMultiChild(
flattenChildren(childrenToUse),
transaction
);
}
}
return '';
},
function ReactNativeComponent(tag, omitClose) {
this._tagOpen = '<' + tag + ' ';
this._tagClose = omitClose ? '' : '</' + tag + '>';
this.tagName = tag.toUpperCase();
}
代码稍微多一点,但是工作目标很单一,就是为了将描述jsx的obj解析成HTML string。其实可以参照我上面直接亮出来的自己写的代码部分。
如上,其实我们已经完成了组件的初始化、渲染~

好吧,我们一直说的渲染的核心部分还没有细说~~~
挂载组件ref到this.refs上,设置生命周期、状态和rootID
mountComponent: function(rootID, transaction) {
invariant(
this._lifeCycleState === ComponentLifeCycle.UNMOUNTED,
'mountComponent(%s, ...): Can only mount an unmounted component.',
rootID
);
var props = this.props;
if (props.ref != null) {
ReactOwner.addComponentAsRefTo(this, props.ref, props[OWNER]);
}
this._rootNodeID = rootID;
this._lifeCycleState = ComponentLifeCycle.MOUNTED;
// Effectively: return '';
},
如果组件ref属性为空,则为组件的this.refs上挂在当前组件,也就是this,实现如下:
addComponentAsRefTo: function(component, ref, owner) {
owner.attachRef(ref, component);
}
attachRef: function(ref, component) {
var refs = this.refs || (this.refs = {});
refs[ref] = component;
},
上述代码我删除了相关的判断警告。
设置组件生命状态
组件的生命状态和生命周期钩子函数是react的两个概念,在react中存在两种生命周期
- 主:组件生命周期:_lifeCycleState,用来校验react组件在执行函数时状态值是否正确
- 辅:复合组件生命周期:_componsiteLifeCycleState,用来保证setState流程不受其他行为影响
_lifeCycleState
var ComponentLifeCycle = keyMirror({
/**
* Mounted components have a DOM node representation and are capable of
* receiving new props.
*/
MOUNTED: null,
/**
* Unmounted components are inactive and cannot receive new props.
*/
UNMOUNTED: null
});
组件生命周期非常简单,就枚举了两种,MOUNTED and UNMOUNTED
在源码中使用其只是为了在相应的阶段触发时候校验,并且给出错误提示
getDOMNode: function() {
invariant(
ExecutionEnvironment.canUseDOM,
'getDOMNode(): The DOM is not supported in the current environment.'
);
invariant(
this._lifeCycleState === ComponentLifeCycle.MOUNTED,
'getDOMNode(): A component must be mounted to have a DOM node.'
);
var rootNode = this._rootNode;
if (!rootNode) {
rootNode = document.getElementById(this._rootNodeID);
if (!rootNode) {
// TODO: Log the frequency that we reach this path.
rootNode = ReactMount.findReactRenderedDOMNodeSlow(this._rootNodeID);
}
this._rootNode = rootNode;
}
return rootNode;
},
_compositeLifeCycleState
复合组件的生命周期只在一个地方使用:setState
var CompositeLifeCycle = keyMirror({
/**
* Components in the process of being mounted respond to state changes
* differently.
*/
MOUNTING: null,
/**
* Components in the process of being unmounted are guarded against state
* changes.
*/
UNMOUNTING: null,
/**
* Components that are mounted and receiving new props respond to state
* changes differently.
*/
RECEIVING_PROPS: null,
/**
* Components that are mounted and receiving new state are guarded against
* additional state changes.
*/
RECEIVING_STATE: null
});
replaceState: function(completeState) {
var compositeLifeCycleState = this._compositeLifeCycleState;
invariant(
this._lifeCycleState === ReactComponent.LifeCycle.MOUNTED ||
compositeLifeCycleState === CompositeLifeCycle.MOUNTING,
'replaceState(...): Can only update a mounted (or mounting) component.'
);
invariant(
compositeLifeCycleState !== CompositeLifeCycle.RECEIVING_STATE &&
compositeLifeCycleState !== CompositeLifeCycle.UNMOUNTING,
'replaceState(...): Cannot update while unmounting component or during ' +
'an existing state transition (such as within `render`).'
);
this._pendingState = completeState;
// Do not trigger a state transition if we are in the middle of mounting or
// receiving props because both of those will already be doing this.
if (compositeLifeCycleState !== CompositeLifeCycle.MOUNTING &&
compositeLifeCycleState !== CompositeLifeCycle.RECEIVING_PROPS) {
this._compositeLifeCycleState = CompositeLifeCycle.RECEIVING_STATE;
var nextState = this._pendingState;
this._pendingState = null;
var transaction = ReactComponent.ReactReconcileTransaction.getPooled();
transaction.perform(
this._receivePropsAndState,
this,
this.props,
nextState,
transaction
);
ReactComponent.ReactReconcileTransaction.release(transaction);
this._compositeLifeCycleState = null;
}
},
setState会调用replaceState ,然后调用_receivePropsAndState来更新界面
如果组件正处在mounting的过程或者接受props的过程中,那么将state缓存在_pendingState中,并不会更新界面的值。
校验props
_assertValidProps: function(props) {
var propDeclarations = this.constructor.propDeclarations;
var componentName = this.constructor.displayName;
for (var propName in propDeclarations) {
var checkProp = propDeclarations[propName];
if (checkProp) {
checkProp(props, propName, componentName);
}
}
}
this.constructor.propDeclarations 就是组件声明的props属性,由于props是运行时传入的属性。我们可以看到声明props的属性值即为checkProp
结束语
其实至此,关于本篇组件的初始化、渲染已经介绍完毕,由于代码中关于太多后续章节,生命周期、props、state、对象缓冲池、事务等,所以暂时都先略过,后续学习到的时候再回头查阅。