整理spring体系图,IOC Bean定义装载和实例化,spring aop知识脑图
spring体系结构

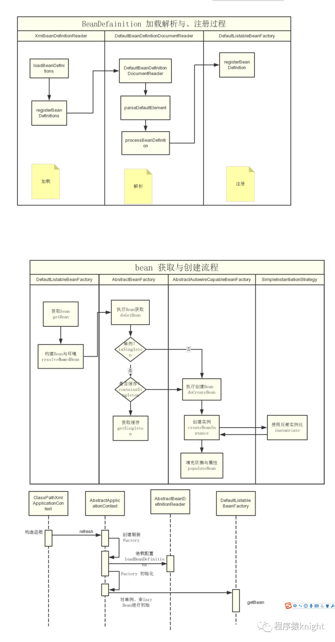
IOC Bean定义装载和实例化

spring aop知识脑图

推荐阅读

本公众号会不定期给大家发福利,包括学习资源等,敬请期待吧!
推送内容如果现在工作用不上,可以先转发朋友圈或收藏,用的时候方便找。
另外欢迎公众号回复 微信 ,添加微信好友,互相学习交流。
整理spring体系图,IOC Bean定义装载和实例化,spring aop知识脑图



推荐阅读

本公众号会不定期给大家发福利,包括学习资源等,敬请期待吧!
推送内容如果现在工作用不上,可以先转发朋友圈或收藏,用的时候方便找。
另外欢迎公众号回复 微信 ,添加微信好友,互相学习交流。