历史回顾:
其他高赞文章:
一 Channel(通道)介绍
通常来说NIO中的所有IO都是从 Channel(通道) 开始的。
- 从通道进行数据读取 :创建一个缓冲区,然后请求通道读取数据。
- 从通道进行数据写入 :创建一个缓冲区,填充数据,并要求通道写入数据。
数据读取和写入操作图示:

Java NIO Channel通道和流非常相似,主要有以下几点区别:
- 通道可以读也可以写,流一般来说是单向的(只能读或者写,所以之前我们用流进行IO操作的时候需要分别创建一个输入流和一个输出流)。
- 通道可以异步读写。
- 通道总是基于缓冲区Buffer来读写。
Java NIO中最重要的几个Channel的实现:
- FileChannel: 用于文件的数据读写
- DatagramChannel: 用于UDP的数据读写
- SocketChannel: 用于TCP的数据读写,一般是客户端实现
- ServerSocketChannel: 允许我们监听TCP链接请求,每个请求会创建会一个SocketChannel,一般是服务器实现
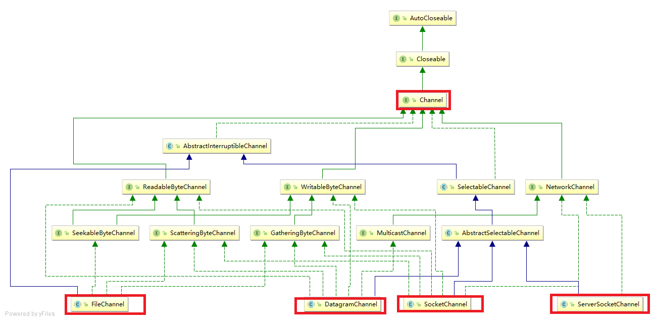
类层次结构:
下面的UML图使用Idea生成的。
二 FileChannel的使用
使用FileChannel读取数据到Buffer(缓冲区)以及利用Buffer(缓冲区)写入数据到FileChannel:
package filechannel;
import java.io.IOException;
import java.io.RandomAccessFile;
import java.nio.ByteBuffer;
import java.nio.channels.FileChannel;
public class FileChannelTxt {
public static void main(String args[]) throws IOException {
//1.创建一个RandomAccessFile(随机访问文件)对象,
RandomAccessFile raf=new RandomAccessFile("D:\\niodata.txt", "rw");
//通过RandomAccessFile对象的getChannel()方法。FileChannel是抽象类。
FileChannel inChannel=raf.getChannel();
//2.创建一个读数据缓冲区对象
ByteBuffer buf=ByteBuffer.allocate(48);
//3.从通道中读取数据
int bytesRead = inChannel.read(buf);
//创建一个写数据缓冲区对象
ByteBuffer buf2=ByteBuffer.allocate(48);
//写入数据
buf2.put("filechannel test".getBytes());
buf2.flip();
inChannel.write(buf);
while (bytesRead != -1) {
System.out.println("Read " + bytesRead);
//Buffer有两种模式,写模式和读模式。在写模式下调用flip()之后,Buffer从写模式变成读模式。
buf.flip();
//如果还有未读内容
while (buf.hasRemaining()) {
System.out.print((char) buf.get());
}
//清空缓存区
buf.clear();
bytesRead = inChannel.read(buf);
}
//关闭RandomAccessFile(随机访问文件)对象
raf.close();
}
}
运行效果:
通过上述实例代码,我们可以大概总结出FileChannel的一般使用规则:
1. 开启FileChannel
使用之前,FileChannel必须被打开 ,但是你无法直接打开FileChannel(FileChannel是抽象类)。需要通过 InputStream , OutputStream 或 RandomAccessFile 获取FileChannel。
我们上面的例子是通过RandomAccessFile打开FileChannel的:
//1.创建一个RandomAccessFile(随机访问文件)对象,
RandomAccessFile raf=new RandomAccessFile("D:\\niodata.txt", "rw");
//通过RandomAccessFile对象的getChannel()方法。FileChannel是抽象类。
FileChannel inChannel=raf.getChannel();
2. 从FileChannel读取数据/写入数据
从FileChannel中读取数据/写入数据之前首先要创建一个Buffer(缓冲区)对象,Buffer(缓冲区)对象的使用我们在上一篇文章中已经详细说明了,如果不了解的话可以看我的上一篇关于Buffer的文章。
使用FileChannel的read()方法读取数据:
//2.创建一个读数据缓冲区对象
ByteBuffer buf=ByteBuffer.allocate(48);
//3.从通道中读取数据
int bytesRead = inChannel.read(buf);
使用FileChannel的write()方法写入数据:
//创建一个写数据缓冲区对象
ByteBuffer buf2=ByteBuffer.allocate(48);
//写入数据
buf2.put("filechannel test".getBytes());
buf2.flip();
inChannel.write(buf);
3. 关闭FileChannel
完成使用后,FileChannel您必须关闭它。
channel.close();
三 SocketChannel和ServerSocketChannel的使用
利用SocketChannel和ServerSocketChannel实现客户端与服务器端简单通信:
SocketChannel 用于创建基于tcp协议的客户端对象,因为SocketChannel中不存在accept()方法,所以,它不能成为一个服务端程序。通过 connect()方法 ,SocketChannel对象可以连接到其他tcp服务器程序。
客户端:
package socketchannel;
import java.io.IOException;
import java.net.InetSocketAddress;
import java.nio.ByteBuffer;
import java.nio.channels.SocketChannel;
public class WebClient {
public static void main(String[] args) throws IOException {
//1.通过SocketChannel的open()方法创建一个SocketChannel对象
SocketChannel socketChannel = SocketChannel.open();
//2.连接到远程服务器(连接此通道的socket)
socketChannel.connect(new InetSocketAddress("127.0.0.1", 3333));
// 3.创建写数据缓存区对象
ByteBuffer writeBuffer = ByteBuffer.allocate(128);
writeBuffer.put("hello WebServer this is from WebClient".getBytes());
writeBuffer.flip();
socketChannel.write(writeBuffer);
//创建读数据缓存区对象
ByteBuffer readBuffer = ByteBuffer.allocate(128);
socketChannel.read(readBuffer);
//String 字符串常量,不可变;StringBuffer 字符串变量(线程安全),可变;StringBuilder 字符串变量(非线程安全),可变
StringBuilder stringBuffer=new StringBuilder();
//4.将Buffer从写模式变为可读模式
readBuffer.flip();
while (readBuffer.hasRemaining()) {
stringBuffer.append((char) readBuffer.get());
}
System.out.println("从服务端接收到的数据:"+stringBuffer);
socketChannel.close();
}
}
ServerSocketChannel 允许我们监听TCP链接请求,通过ServerSocketChannelImpl的 accept()方法 可以创建一个SocketChannel对象用户从客户端读/写数据。
服务端:
package socketchannel;
import java.io.IOException;
import java.net.InetSocketAddress;
import java.nio.ByteBuffer;
import java.nio.channels.ServerSocketChannel;
import java.nio.channels.SocketChannel;
public class WebServer {
public static void main(String args[]) throws IOException {
try {
//1.通过ServerSocketChannel 的open()方法创建一个ServerSocketChannel对象,open方法的作用:打开套接字通道
ServerSocketChannel ssc = ServerSocketChannel.open();
//2.通过ServerSocketChannel绑定ip地址和port(端口号)
ssc.socket().bind(new InetSocketAddress("127.0.0.1", 3333));
//通过ServerSocketChannelImpl的accept()方法创建一个SocketChannel对象用户从客户端读/写数据
SocketChannel socketChannel = ssc.accept();
//3.创建写数据的缓存区对象
ByteBuffer writeBuffer = ByteBuffer.allocate(128);
writeBuffer.put("hello WebClient this is from WebServer".getBytes());
writeBuffer.flip();
socketChannel.write(writeBuffer);
//创建读数据的缓存区对象
ByteBuffer readBuffer = ByteBuffer.allocate(128);
//读取缓存区数据
socketChannel.read(readBuffer);
StringBuilder stringBuffer=new StringBuilder();
//4.将Buffer从写模式变为可读模式
readBuffer.flip();
while (readBuffer.hasRemaining()) {
stringBuffer.append((char) readBuffer.get());
}
System.out.println("从客户端接收到的数据:"+stringBuffer);
socketChannel.close();
ssc.close();
} catch (IOException e) {
e.printStackTrace();
}
}
}
运行效果:
客户端:
服务端:
通过上述实例代码,我们可以大概总结出SocketChannel和ServerSocketChannel的使用的一般使用规则:
考虑到篇幅问题,下面只给出大致步骤,不贴代码,可以结合上述实例理解。
客户端
1.通过SocketChannel连接到远程服务器
2.创建读数据/写数据缓冲区对象来读取服务端数据或向服务端发送数据
3.关闭SocketChannel
服务端
1.通过ServerSocketChannel 绑定ip地址和端口号
2.通过ServerSocketChannelImpl的accept()方法创建一个SocketChannel对象用户从客户端读/写数据
3.创建读数据/写数据缓冲区对象来读取客户端数据或向客户端发送数据
4. 关闭SocketChannel和ServerSocketChannel
四 ️DatagramChannel的使用
DataGramChannel,类似于java 网络编程的DatagramSocket类;使用UDP进行网络传输, UDP是无连接,面向数据报文段的协议,对传输的数据不保证安全与完整 ;和上面介绍的SocketChannel和ServerSocketChannel的使用方法类似,所以这里就简单介绍一下如何使用。
1.获取DataGramChannel
//1.通过DatagramChannel的open()方法创建一个DatagramChannel对象
DatagramChannel datagramChannel = DatagramChannel.open();
//绑定一个port(端口)
datagramChannel.bind(new InetSocketAddress(1234));
上面代码表示程序可以在1234端口接收数据报。
2.接收/发送消息
接收消息:
先创建一个缓存区对象,然后通过receive方法接收消息,这个方法返回一个SocketAddress对象,表示发送消息方的地址:
ByteBuffer buf = ByteBuffer.allocate(48);
buf.clear();
channel.receive(buf);
发送消息:
由于UDP下,服务端和客户端通信并不需要建立连接,只需要知道对方地址即可发出消息,但是是否发送成功或者成功被接收到是没有保证的;发送消息通过send方法发出,改方法返回一个int值,表示成功发送的字节数:
ByteBuffer buf = ByteBuffer.allocate(48);
buf.clear();
buf.put("datagramchannel".getBytes());
buf.flip();
int send = channel.send(buffer, new InetSocketAddress("localhost",1234));
这个例子发送一串字符:“datagramchannel”到主机名为”localhost”服务器的端口1234上。
五 Scatter / Gather
Channel 提供了一种被称为 Scatter/Gather 的新功能,也称为本地矢量 I/O。Scatter/Gather 是指在多个缓冲区上实现一个简单的 I/O 操作。正确使用 Scatter / Gather可以明显提高性能。
大多数现代操作系统都支持本地矢量I/O(native vectored I/O)操作。当您在一个通道上请求一个Scatter/Gather操作时,该请求会被翻译为适当的本地调用来直接填充或抽取缓冲区,减少或避免了缓冲区拷贝和系统调用;
Scatter/Gather应该使用直接的ByteBuffers以从本地I/O获取最大性能优势。
Scatter/Gather功能是通道(Channel)提供的 并不是Buffer。
- Scatter: 从一个Channel读取的信息分散到N个缓冲区中(Buufer).
- Gather: 将N个Buffer里面内容按照顺序发送到一个Channel.
Scattering Reads
"scattering read"是把数据从单个Channel写入到多个buffer,如下图所示:

示例代码:
ByteBuffer header = ByteBuffer.allocate(128);
ByteBuffer body = ByteBuffer.allocate(1024);
ByteBuffer[] bufferArray = { header, body };
channel.read(bufferArray);
read()方法内部会负责把数据按顺序写进传入的buffer数组内。一个buffer写满后,接着写到下一个buffer中。
举个例子,假如通道中有200个字节数据,那么header会被写入128个字节数据,body会被写入72个字节数据;
注意:
无论是scatter还是gather操作,都是按照buffer在数组中的顺序来依次读取或写入的;
Gathering Writes
"gathering write"把多个buffer的数据写入到同一个channel中,下面是示意图:
示例代码:
ByteBuffer header = ByteBuffer.allocate(128);
ByteBuffer body = ByteBuffer.allocate(1024);
//write data into buffers
ByteBuffer[] bufferArray = { header, body };
channel.write(bufferArray);
write()方法内部会负责把数据按顺序写入到channel中。
注意:
并不是所有数据都写入到通道,写入的数据要根据position和limit的值来判断,只有position和limit之间的数据才会被写入;
举个例子,假如以上header缓冲区中有128个字节数据,但此时position=0,limit=58;那么只有下标索引为0-57的数据才会被写入到通道中。
六 通道之间的数据传输
在Java NIO中如果一个channel是FileChannel类型的,那么他可以直接把数据传输到另一个channel。
- transferFrom() :transferFrom方法把数据从通道源传输到FileChannel
- transferTo() :transferTo方法把FileChannel数据传输到另一个channel
参考:
欢迎关注我的微信公众号:"Java面试通关手册"(一个有温度的微信公众号,期待与你共同进步~~~坚持原创,分享美文,分享各种Java学习资源):