背景

主要功能
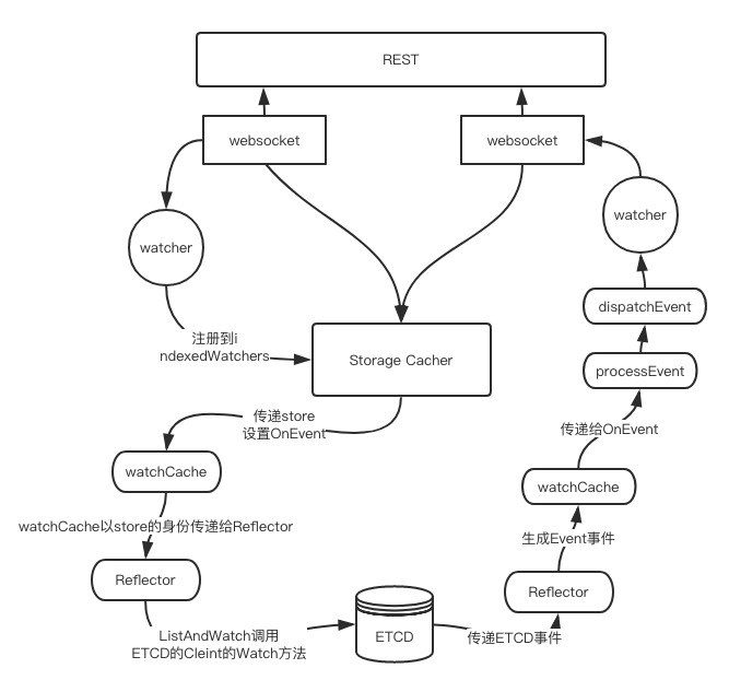
K8s里面所有的数据增、删、改、查、WATCH都通过apiserver进行, 为了避免对Etcd的访问压力, k8s里面抽象了一个Cacher的struct,所有etcd事件的分发和访问, 都通过该对象进行, 该对象包装了etcd的client为一个storage在多层store里面共享
功能拆解
- store: 提供对数据的操作接口,比如增删改查和watch
- watcher: 监听store里面数据的变化, 同时做一些处理
注意, watcher和store是一个通用的数据操作抽象, 比如对etcd的操作有一套store和watcher, 上面的缓存也有一套store和watcher, rest那层还有一套store和watch
模式理解

- store: 提供统一接口,屏蔽对底层 数据存储 的操作
- watcher: watcher用于从store获取事件变化,以便进行一些自定义操作的处理
- client: client如果要进行新功能开发,只要起一个新的watcher管住自己关心的数据变化, 完成自定义逻辑处理就可以 如果再说大一点可能就是 数据存储层 、 框架(store) 、 业务逻辑 桑层的解耦了
详细的调用图

代码实现
关键数据结构
- Cacher 负责与后端etcd store进行交互, 分发事件给所有的watcher
type Cacher struct {
// 当前incoming队列中的长度性能指标
incomingHWM HighWateMark
// incoming 事件管道, 回被分发给所有的watchers
incoming chan watchCacheEvent
sync.RWMutex
// 当前cache ready状态必须为ok才可以被访问
ready *ready
// 后端存储数据接口
storage Store
// 对象类型
objectType reflect.Type
watchCache watchCache
reflector *Reflector
versioner Versioner
triggerFunc TriggerPublisherFunc
watcherIdx int
watchers indexedWatchers
dispatchTimeoutBudge *timeBudget
stopLock sync.RWMutex
stopped bool
stopCh chan struct{}
stopWg sync.WaitGroup
}
- cacherWatcher 接收上面Cacher发送事件同时分发给rest websocket接口
// cacheWatcher 实现了watch接口
type cacheWatcher struct {
sync.Mutex
input chan *watchCacheEvent
result chan Event
done chan struct{}
filter filterWithAttrsFunc
stopped bool
forget func(bool)
versioner Versioner
}
- Reflector watch后端数据变换同时把事件发送到watchCache(watch是以store的身份传递到Reflector中)
// Reflector 反射
type Reflector struct {
name string
expectedType reflect.Type
store Store
listerWatcher ListerWatcher
}
关键方法实现
func NewCacherFromConfig(config Config) *Cacher {
// 首先生成一个watchCache
watchCache := newWatchCache(config.CacheCapacity, config.KeyFunc, config.GetAttrsFunc, config.Versioner)
listerWatcher := newCacherListerWatcher(config.Storage, config.ResourcePrefix, config.NewListFunc)
reflectorName := "storage/cacher.go:" + config.ResourcePrefix
stopCh := make(chan struct{})
cacher := &Cacher{
ready: newReady(),
storage: config.Storage,
objectType: reflect.TypeOf(config.Type),
watchCache: watchCache,
// watchCache 会被党委store传递到后端的reflector中, 用于reflector获取数据后将etcd中的数据转换成event事件
reflector: cache.NewNamedReflector(reflectorName, listerWatcher, config.Type, watchCache, 0),
versioner: config.Versioner,
}
// watchCache会设置SetOnEvent方法为cacher的processEvent, 在watchCache的所有事件类型处理的时候都会被改方法进行处理
watchCache.SetOnEvent(cacher.processEvent)
go cacher.dispatchEvents()
cacher.stopWg.Add(1)
go func() {
defer cacher.stopWg.Done()
wait.Until(
func() {
if !cacher.isStopped() {
cacher.startCaching(stopCh)
}
}, time.Second, stopCh,
)
}()
return cacher
}
- processEvent 将事件存放到自己的incoming队列中
func (c *Cacher) processEvent(event *watchCacheEvent) {
if curLen := int64(len(c.incoming)); c.incomingHWM.Update(curLen) {
fmt.Println("cacher %v: %v objects queued in comming channel", c.objectType.String(), curLen)
}
c.incoming <- *event
}
- 事件传递给前端watcher
func (c *Cacher) dispatchEvents() {
for {
select {
case event, ok := <-c.incoming:
if !ok {
return
}
c.dispatchEvent(&event)
case <-c.stopCh:
return
}
}
}
func (c *Cacher) dispatchEvent(event *watchCacheEvent) {
triggerValues, supported := c.triggerValues(event)
c.Lock()
defer c.Unlock()
for _, watcher := range c.watchers.allWatchers {
watcher.add(event, d.dispatchTimeoutBudge)
}
if supported {
for _, triggerValue := range triggerValues {
for _, watcher := range c.watchers.valueWatchers[triggerValue] {
watcher.add(event, d.dispatchTimeoutBudge)
}
}
} else {
for _, watchers := range c.watchers.valueWatchers {
for _, watcher := range watchers {
watcher.add(event, c.dispatchTimeoutBudge)
}
}
}
}
完整代码
package cacher
import (
"context"
"fmt"
"reflect"
"sync"
"sync/atomic"
"time"
"k8s.io/apimachinery/pkg/api/meta"
"k8s.io/apimachinery/pkg/conversion"
)
// HighWateMark 性能
type HighWateMark int64
// Update 原子更新
func (hwm *HighWateMark) Update(current int64) bool {
for {
old := atomic.LoadInt64((*int64)(hwm))
if current <= old {
return false
}
if atomic.CompareAndSwapInt64((*int64)(hwm), old, current) {
return true
}
}
}
// ready
type ready struct {
ok bool
c *sync.Cond
}
// newReady 新建
func newReady() *ready {
return &ready{c: sync.NewCond(&sync.Mutex{})}
}
// wait
func (r *ready) wait() {
r.c.L.Lock()
for !r.ok {
r.c.Wait()
}
r.c.L.Unlock()
}
// check 返回当前的状态
func (r *ready) check() bool {
r.c.L.Lock()
defer r.c.L.Unlock()
return r.ok
}
// set 修改状态
func (r *ready) set(ok bool) {
r.c.L.Lock()
defer r.c.L.Unlock()
r.ok = ok
r.c.Broadcast()
}
// TypeMeta API请求元数据
type TypeMeta struct {
Kind string `json:"kind,omitempty" protobuf:"bytes,1,opt,name=kind"`
APIVersion string `json:"apiVersion,omitempty" protobuf:"bytes,2,opt,name=apiVersion"`
}
// ListOption 请求的参数
type ListOption struct {
TypeMeta `json: ",inline"`
LabelSelector string
FieldSelector string
// 是否包含初始化的资源
IncludeUninitialized bool
// 使用websocket反馈资源的Add、update、and remove事件通知
Watch bool
ResourceVersion string
TimeoutSecond *int64
Limit int64
}
// ListerWatcher 抽象接口
type ListerWatcher interface {
List(option ListOption) (Object, error)
Watch(option ListOption) (Interface, error)
}
// Reflector 反射
type Reflector struct {
name string
expectedType reflect.Type
store Store
listerWatcher ListerWatcher
}
// ListAndWatch 获取最新版本并且watch数据变化
func (r *Reflector) ListAndWatch(stopCh <-chan struct{}) error {
return nil
}
// MatchValue 批判
type MatchValue struct {
IndexName string
Value string
}
// TriggerPublisherFunc 获取匹配的数据
type TriggerPublisherFunc func(obj Object) []MatchValue
//
type filterWithAttrsFunc func(key string, l Set, f Set, uninitializer bool) bool
// cacheWatcher 实现了watch接口
type cacheWatcher struct {
sync.Mutex
input chan *watchCacheEvent
result chan Event
done chan struct{}
filter filterWithAttrsFunc
stopped bool
forget func(bool)
versioner Versioner
}
func (c *cacheWatcher) Stop() {
c.forget(true)
c.stop()
}
func (c *cacheWatcher) stop() {
c.Lock()
defer c.Unlock()
if c.stopped {
c.stopped = true
close(c.done)
close(c.input)
}
}
func newCacheWatcher(resourceVersion uint64, chanSize int, initEvents []*watchCacheEvent, filter filterWithAttrsFunc, forget func(bool), versioner Versioner) *cacheWatcher {
watcher := &cacheWatcher{
input: make(chan *watchCacheEvent, chanSize),
result: make(chan Event, chanSize),
done: make(chan struct{}),
filter: filter,
stopped: false,
forget: forget
}
go watcher.process(initEvents, resourceVersion)
return watcher
}
type watchersMap map[int]*cacheWatcher
func (wm watchersMap) terminateAll() {
for key, watcher := range wm {
delete(wm, key)
watcher.Stop()
}
}
type indexedWatchers struct {
allWatchers watchersMap
valueWatchers map[string]watchersMap
}
func (i *indexedWatchers) terminateAll(objectType reflect.Type) {
if len(i.allWatchers) > 0 || len(i.valueWatchers) > 0 {
fmt.Println("Terminating all watchers from cacher %v", objectType)
}
i.allWatchers.terminateAll()
for index, watchers := range i.valueWatchers {
watchers.terminateAll()
delete(i.valueWatchers, index)
}
}
func (i *indexedWatchers) deleteWatcher(number int, value string, supported bool) {
if supported {
i.valueWatchers[value].deleteWatcher(number)
if len(i.valueWatchers[value]) == 0 {
delete(i.valueWatchers, value)
}
} else {
i.allWatchers.deleteWatcher(number)
}
}
func (i *indexedWatchers) addWatcher(w *cacheWatcher, number int, value string, supported bool) {
if supported {
if _, ok := i.valueWatchers[value]; !{
i.valueWatchers[value] = watchersMap{}
}
i.valueWatchers[value].addWatcher(w, number)
} else {
i.allWatchers.addWatcher(w, number)
}
}
type timeBudget struct {
sync.Mutex
budget time.Duration
refresh time.Duration
maxBudget time.Duration
}
type Labels interface {
Hash(label string) (exists bool)
Get(label string) (value string)
}
type Selector interface {
Matchs(Labels) bool
Empty() bool
String() string
RequiresExactMatch(field string) (value string, found bool)
DeepCopySelector() Selector
}
// AttrFunc 获取对象的Label和Field集合
type AttrFunc func(obj Object) (Set, Set, bool, error)
// SelectPredicate 对象的表现形式
type SelectionPredicate struct {
Label Selector
Fielld Selector
IncludeUninitialized bool
GetAttrs AttrFunc
InedxFields []string
Limit int64
Continue string
}
func (s *SelectionPredicate) MatcherIndex() []MatchValue {
var result []MatchValue
for , field := range s.InedxFields {
if value, ok := s.Fielld.RequiresExactMatch(field); ok {
result = append(result, MatchValue{IndexName: field, Value: value})
}
}
return result
}
type Feature string
type FeatureGate interface {
Enabled(key Feature) bool
}
type UID string
type Preconditions struct {
UID *UID
}
type StatusError struct {
ErrStatus metav1.Status
}
type errWatcher struct {
result chan Event
}
func newErrWatcher(err error) *errWatcher {
errEvent := Event{Type: Error}
switch err := err.(type) {
case Object:
errEvent.Object = err
case StatusError:
errEvent.Object = &err.ErrStatus
default:
errEvent.Object = &metav1.Status{
Status: metav1.StatusFailure,
Message: err.Error(),
Reason: metav1.StatusReasonInternalError,
Code: http.StatusInternalServerError,
}
}
}
type UpdateFunc func(input runtime.Object, res ResponseMeta) (output runtime.Object, ttl *uint64, err error)
// Cacher 缓存
type Cacher struct {
// 当前incoming队列中的长度性能指标
incomingHWM HighWateMark
// incoming 事件管道, 回被分发给所有的watchers
incoming chan watchCacheEvent
sync.RWMutex
// 当前cache ready状态必须为ok才可以被访问
ready *ready
// 后端存储数据接口
storage Store
// 对象类型
objectType reflect.Type
watchCache watchCache
reflector *Reflector
versioner Versioner
triggerFunc TriggerPublisherFunc
watcherIdx int
watchers indexedWatchers
dispatchTimeoutBudge *timeBudget
stopLock sync.RWMutex
stopped bool
stopCh chan struct{}
stopWg sync.WaitGroup
}
func (c *Cacher) Versioner() Versioner {
return c.storage.Versioner()
}
func (c *Cacher) Create(ctx context.Context, ket string, out Object preconditions *Preconditions) {
c.storage.Create(ctx, key, out, preconditions)
}
func (c *Cacher) Delete(ctx context.Context, key string, out Object, preconditions *Preconditions) error {
c.storage.Delete(ctx, key, out, preconditions)
}
func (c *Cacher) Watch(ctx context.Context, key string, resourceVersion string, pred SelectionPredicate) (Interface, error) {
watchRV,, err := c.versioner.ParseResourceVersion(resourceVersion)
if err != nil {
return nil, err
}
c.ready.wait()
c.watchCache.RLock()
defer c.watchCache.RUnlock()
initEvents, err := c.watchCache.GetAllEventsSinceThreadUnsafe(watchRV)
if err != nil {
return newErrWatcher(err), nil
}
triggerValue, triggerSupported := "", false
if matchValues := pred.MatchIndex(); len(matchValues) > 0 {
triggerValue, triggerSupported = matchValues[0].Value, true
}
chanSize := 10
if c.triggerFunc != nil && !triggerSupported {
chanSize = 100
}
c.Lock()
defer c.Unlock()
forget := forgetWatcher(c, c.watcherIdx, triggerValue, triggerSupported)
watcher := newCacheWatcher(watchRv, chanSize, initEvents, filterWithAttrsFunc(key, pred), forget, c.versioner)
c.watchers.addWatcher(watcher, c.watcherIdx, triggerValue, triggerSupported)
c.watcherIdx++
return watcher, nil
}
func (c *Cacher) WatchList(ctx context.Context, key, string, resourceVersion string, pred SelectionPredicate) (Interface, error) {
return c.Watch(ctx, key, resourceVersion, pred)
}
func (c *Cacher) Get(ctx context.Context, key string, resourceVersion string, objPtr Object, ignoreNotFound bool) error {
if resourceVersion == "" {
return c.storage.Get(ctx, key, resourceVersion, objPtr, ignoreNotFound)
}
getRv, err := c.versioner.ParseResourceVersion(resourceVersion)
if err != nil {
return nil, err
}
if getRv == 0 && !c.ready.check() {
return c.storage.Get(ctx, key, resourceVersion, objPtr, ignoreNotFound)
}
c.ready.wait()
objValue, err := conversion.EnforcePtr(objPtr)
if err != nil {
return nil, err
}
obj, exists, resourceVersion, err := c.watchCache.WaitUntilFreshAndGet(getRv, key, nil)
if err != nil {
return nil, err
}
if exists {
elem, ok := obj.(*storeElement)
if !ok {
return fmt.Errorf("non *storeElement returned form storage : %v", obj)
}
objValue.Set(reflect.ValueOf(elem.Object).Elem())
} else {
objValue.Set(reflect.Zero(objValue.Type()))
if !ignoreNotFound {
return fmt.Errorf("key: %v resourversion: %v", objValue, getRv)
}
}
return nil
}
func (c *Cacher) List(ctx context.Context, ket string, resourceVersion string, pred SelectionPredicate, listObj Object) error {
if resourceVersion == "" {
// 实际上这个地方嗨会有判断分页等信息目前胜率
return c.storage.list(ctx, key, resourceVersion, pred, listObj)
}
listRV, err := c.versioner.ParseResourceVersion(resourceVersion)
if err != nil {
return err
}
if listRV ==0 && !c.ready.check() {
return c.storage.List(ctx, key, resourceVersion, pred, listObj)
}
c.ready.wait()
listPtr, err := conversion.EnforcePtr(listPtr)
if err != nil {
return err
}
listVal, err := conversion.EnforcePtr(listPtr)
if err != nil || listVal.Kind() != reflect.Slice {
return fmt.Errorf("need a pointer to slice got %v", listVal.Kind())
}
filter := filterWithAttrsFunc(key, pred)
objs, resourceVersion, err := c.watchCache.WaitUntilFreshAndGet(listRV)
if err != nil {
return err
}
if len(objs) > listVal.Cap() && pred.Label.Empty() && pred.Fielld.Empty() {
// 如果发现对象超过切片的容量就重新生成一个
listVal.Set(reflect.MakeSlice(reflect.SliceOf(c.objectType.Elem()), 0, len(objs)))
}
for _, obj := range objs {
elem, ok := obj.(*storeElement)
if !ok {
return fmt.Errorf("non *storeElement returned from storage: %v", obj)
}
if filter(elem.Key, elem.Fields, elem.Labels, elem.Uninitialized) {
// 反射后续需要学习
listVal.Set(reflect.Append(listVal, reflect.ValueOf(elem.Object).Elem()))
}
}
if c.versioner != nil {
if err := c.versioner.UpdateList(listObj, resourceVersion, ""); err != nil {
return err
}
}
return nil
}
func (c *Cacher) GuaranteedUpdate(
ctx context.Context, key string, ptrToType Object, ignoreNotFound bool,
preconditions * Preconditions, tryUpdate UpdateFunc, _...Object) error {
if elem, exists, err := c.watchCache.GetByKey(key); err != nil {
fmt.Printf("GetByKey returned error: %v", err)
} else if exists {
currObj := elem.(*storeElement).Object.DeepCopyObject()
return c.storage.GuaranteedUpdate(ctx, key, ptrToType, ignoreNotFound, preconditions, tryUpdate, currObj)
}
return c.storage.GuaranteedUpdate(ctx, key, ptrToType, ignoreNotFound, preconditions, tryUpdate)
}
func (c *Cacher) Count(pathPrefix string) (int64, error) {
return c.storage.Count(pathPrefix)
}
func (c *Cacher) triggerValues(event *watchCacheEvent))([]string, bool) {
if c.triggerFunc == nil {
return nil, false
}
result := make([]string, 2)
matchValues := c.triggerFunc(event.Object)
if len(matchValues) > 0 {
result = append(result, matchValues[0].Value)
}
if event.PrevObject == nil {
return result, len(result) > 0
}
prevMatchValues := c.triggerFunc(event.PrevObject)
if len(prevMatchValues) > 0 {
if len(result) == 0 || result[0] != prevMatchValues[0].Value {
result = append(result, prevMatchValues[0].Value)
}
}
return result, len(result) > 0
}
func (c *Cacher) processEvent(event *watchCacheEvent) {
if curLen := int64(len(c.incoming)); c.incomingHWM.Update(curLen) {
fmt.Println("cacher %v: %v objects queued in comming channel", c.objectType.String(), curLen)
}
c.incoming <- *event
}
func (c *Cacher) dispatchEvents() {
for {
select {
case event, ok := <-c.incoming:
if !ok {
return
}
c.dispatchEvent(&event)
case <-c.stopCh:
return
}
}
}
func (c *Cacher) dispatchEvent(event *watchCacheEvent) {
triggerValues, supported := c.triggerValues(event)
c.Lock()
defer c.Unlock()
for _, watcher := range c.watchers.allWatchers {
watcher.add(event, d.dispatchTimeoutBudge)
}
if supported {
for _, triggerValue := range triggerValues {
for _, watcher := range c.watchers.valueWatchers[triggerValue] {
watcher.add(event, d.dispatchTimeoutBudge)
}
}
} else {
for _, watchers := range c.watchers.valueWatchers {
for _, watcher := range watchers {
watcher.add(event, c.dispatchTimeoutBudge)
}
}
}
}
func (c *Cacher) GetToList(ctx context.Context, key string, resourceVersion string, pred SelectionPredicate, listObj Object) error {
if resourceVersion == "" || (len(pred.Continue) > 0 || pred.Limit > 0) {
// 如果resourceVersion是空就直接从storage里面获取对应的数据
return c.storage.GetToList(ctx, key, resourceVersion, pred, listObj)
}
// 调用versioner解析出list版本
listRv, err := c.versioner.ParseResourceVersion(resourceVersion)
if err != nil {
return err
}
// listRv为0并且未完成更新缓存, 从后端直接获取
if listRv == 0 && !c.ready.check() {
return c.storage.GetToList(ctx, key, resourceVersion, pred, listObj)
}
c.ready.wait()
listPtr, err := meta.GetItemsPtr(listObj)
if err != nil {
return err
}
listVal, err := conversion.EnforcePtr(listObj)
if err != nil || listVal.Kind() != reflect.Slice {
return fmt.Errorf("need a prointer to slice got %v", listVal.Kind())
}
filter := filterWithAttrsFunc(key, pred)
// 根据上面转换的resource version从后端获取对应的额objs
obj, exists, resourceVersion, err := c.watchCache.WaitUntilFreshAndGet(listRv, key)
if err != nil {
return err
}
if exits {
elem, ok := obj.(*storeElement)
if !ok {
return fmt.Errorf("non *storeElement returned from storage: %v", obj)
}
if filter(elem.Key, elem.Labels, elem.Fields, elem.Uninitialized) {
listVal.Set(reflect.Append(listVal, reflect.ValueOf(elem.Object).Elem())
}
if c.versioner != nil {
if err := c.versioner.UpdateList(listObj, resourceVersion, ""); err != nil {
return err
}
}
}
return nil
}
func (c *Cacher) startCaching(stopChannel <-chan struct{}) {
successfulList := false
c.watchCache.SetOnReplace(func() {
successfulList = true
c.ready.set(true)
})
defer func() {
if successfulList {
c.ready.set(false)
}
}()
c.terminateAllWatchers()
if err := c.reflector.ListAndWatch(stopChannel); err != nil {
fmt.Errorf("unexpected listAndWatch error: %v", err)
}
}
func (c *Cacher) terminateAllWatchers() {
c.Lock()
defer c.Unlock()
c.watchers.terminateAll(c.objectType)
}
func forgetWatcher(c *Cacher, index int, triggerValue string, triggerSupported bool) func(bool) {
return func(lock bool) {
if lock {
c.Lock()
defer c.Unlock()
} else {
fmt.Errorf("Forcing watcher close due to unresponsiveness: %v", c.objectType.String())
}
c.watchers.deleteWatcher(index, triggerValue, triggerSupported)
}
}
感悟
其实看了很多, 一层层, 但要完全说明每一层,每一个函数都是怎么转换的帧的太多了, 其实核心就两个Storage和Watcher, Storage的核心是数据变化通知的上层实现,Watcher用于关注数据变化传递响应, 接下来,可能会暂停看apiserver端,先看一下controller和client-go量部分,先这样吧,Good Night