相关文章
本文将从以下几个方面介绍
前言
字典结构图
字典结构定义
字典操作源码分析
命令操作字典
前言
在上一篇文章Redis 数据结构-字符串源码分析分析了字符串的一个实现过程,现在来看下另外一种数据结构字典的实现原理,字典这种数据结构并不是 Redis 那几种基本数据结构,但是 hash , sets 和 sorted sets 这几种数据结构在底层都是使用字典来实现的(并不仅仅是字典),现在看下它的实现原理。
结构
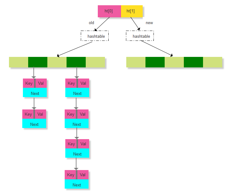
Redis 字典的结构和 Java 中的 HashMap 有点类似,都是存放键值对,在底层都是使用数组加链表(称为一个哈希表)的形式来实现的,但与 HashMap 不同的是,在 Redis 中,它由两个哈希表组成,它的结构大致如下图所示:

由上图可以看到,它使用两个 hashtable ,姑且称之为 0 号哈希表和 1 号哈希表,每次只会使用 0 号哈希表,那么 1 号哈希表有什么用呢?当哈希表的键值对很多或很少的话,就需要对哈希表进行扩展或缩小,比如哈希表中数组的大小默认为 4 ,如果哈希表中键值对很多,则数组中每项的链表就会很长,而链表查找速度很很慢,不像数组那样根据索引定位,所以为了让哈希表的负载因子(load factor)维持在一个合理的范围内,就需要对哈希表进行扩展或缩小,称为 rehash。
结构定义
接下来看下上述结构图的定义,
首先看下字典结构的定义:
typedef struct dict {
dictType *type; //字典类型
void *privdata; //私有数据
dictht ht[2]; // 哈希表,有两个,实现渐进式rehash
long rehashidx; // rehash 索引,当不进行rehash的时候,值为-1
unsigned long iterators; // 当前正在运行的迭代器的数量
} dict;
其中,dictht ht[2] 对应的是上图中的ht[0]和[1]。
之后,看下哈希表的定义:
/*
* 哈希表
*/
typedef struct dictht {
// 哈希表数组
dictEntry **table;
// 哈希表大小
unsigned long size;
unsigned long sizemask;
// 该哈希表已有节点的数量
unsigned long used;
} dictht;
对应的上图中的哈希表数组,数组中的每一项是链表,链表节点使用 dictEntry 表示,接下来看下 dictEntry 的定义:
//哈希表节点
typedef struct dictEntry {
// 键
void *key;
// 值
union {
void *val;
uint64_t u64;
int64_t s64;
double d;
} v;
// 指向下个哈希表节点,形成链表
struct dictEntry *next;
} dictEntry;
以上的定义就表示的字典的数据结构,上述的定义代码是在 dict.h 文件中,该文件中,除了上述代码外,还有一些其他的API定义,如迭代器等。
接下来看下字典的操作,如添加元素,删除元素,查找元素,rehash 等,这个操作代码主要是在 dict.c 文件中
字典操作
首先看下几个公共的方法;
_dictInit
初始化哈希表
int _dictInit(dict *d, dictType *type, void *privDataPtr)
{
// 初始化两个哈希表的各项属性值
// 但暂时还不分配内存给哈希表数组
_dictReset(&d->ht[0]);
_dictReset(&d->ht[1]);
d->type = type; // 设置类型
d->privdata = privDataPtr; // 设置私有数据
d->rehashidx = -1; // 设置 rehash的状态,表示不正在rehash
d->iterators = 0; // 设置安全迭代器数量
return DICT_OK;
}
_dictKeyIndex
根据 key 来获取添加的这个键值对应该存放在哈希表中的索引。
//如果 key 已经存在于哈希表,那么返回 -1
//如果字典正在进行 rehash ,那么总是返回 1 号哈希表的索引。因为在字典进行 rehash 时,新节点总是插入到 1 号哈希表。
static long _dictKeyIndex(dict *d, const void *key, uint64_t hash, dictEntry **existing)
{
unsigned long idx, table;
dictEntry *he;
if (existing) *existing = NULL;
// 哈希表是否需要扩展
if (_dictExpandIfNeeded(d) == DICT_ERR)
return -1;
// 遍历 0 号哈希表和 1 号哈希表
for (table = 0; table <= 1; table++) {
// 获取哈希表中的每一项
idx = hash & d->ht[table].sizemask;
//获取每一项的链表
he = d->ht[table].table[idx];
// 遍历链表
while(he) {
// 如果key 存在,则放回 -1
if (key==he->key || dictCompareKeys(d, key, he->key)) {
if (existing) *existing = he;
return -1;
}
he = he->next;
}
// 如果哈希表没有正在进行rehash操作,则表示只有 0 号哈希表中有数据,就不要在 1 号哈希表中进行查找
// 否则的话,就还需要遍历 1 号哈希表进行查找
if (!dictIsRehashing(d)) break;
}
// 返回索引
return idx;
}
_dictExpandIfNeeded
哈希表是否需要扩展
static int _dictExpandIfNeeded(dict *d)
{
// 如果正在进行 rehash,则表示正在进行扩展,直接返回 OK
if (dictIsRehashing(d)) return DICT_OK;
// 如果 0 号哈希表为空,则需要对哈希表进行初始化,初始化哈希表数组的大小为DICT_HT_INITIAL_SIZE
// #define DICT_HT_INITIAL_SIZE 4
// 可以看到,哈希表数组的初始大小为 4
if (d->ht[0].size == 0) return dictExpand(d, DICT_HT_INITIAL_SIZE);
// 以下两个条件之一为真时,对字典进行扩展
// 1)字典已使用节点数和字典大小之间的比率接近 1:1 并且 dict_can_resize 为真
// 2)已使用节点数和字典大小之间的比率超过 dict_force_resize_ratio
// static unsigned int dict_force_resize_ratio = 5;
if (d->ht[0].used >= d->ht[0].size && (dict_can_resize ||
d->ht[0].used/d->ht[0].size > dict_force_resize_ratio))
{
// 新哈希表的大小至少是目前已使用节点数的两倍
return dictExpand(d, d->ht[0].used*2);
}
return DICT_OK;
}
上述代码中,如果哈希表为空,即是第一次添加元素的时候,需要初始化哈希表,哈希表的大小为 4 ,如下所示:

还有一种情况是,如果哈希表的已有的节点和哈希表的大小的比例超过阈值 dict_force_resize_ratio 即 5 的时候,需要对哈希表进行扩展,
扩展的哈希表大小为已使用节点的2倍,如果哈希表的大小为 4 ,已使用节点数量为24, 则 24/4 > 5 ,就需要对哈希表进行扩展,此时哈希表的大小为 24*2 = 48。
dictExpand
扩展哈希表的过程
// 扩展或创建一个新的哈希表
int dictExpand(dict *d, unsigned long size)
{
// 如正在进行 rehash,表示已经进行扩展,返回扩展失败
// 如果扩展的大小比已有节点还要小,则扩展失败
if (dictIsRehashing(d) || d->ht[0].used > size)
return DICT_ERR;
dictht n; /* the new hash table */
// 新的哈希表的大小,为 2 的 size 次方
unsigned long realsize = _dictNextPower(size);
// 如果扩展的哈希表大小和原先的哈希表大小一样,则扩展失败
if (realsize == d->ht[0].size) return DICT_ERR;
n.size = realsize;
n.sizemask = realsize-1;
// 申请空间
n.table = zcalloc(realsize*sizeof(dictEntry*));
n.used = 0;
// 如果 0 号哈希表为空,表示这是一次初始化:将新哈希表赋给 0 号哈希表。
if (d->ht[0].table == NULL) {
d->ht[0] = n;
return DICT_OK;
}
// 如果 0 号哈希表非空,那么这是一次 rehash :程序将新哈希表设置为 1 号哈希表,
// 并将字典的 rehash 标识打开,让程序可以开始对字典进行 rehash
d->ht[1] = n;
d->rehashidx = 0;
return DICT_OK;
}
rehash
接下来看下字典的 rehash,字典为什么需要 rehash,随着操作的不断执行, 哈希表保存的键值对会逐渐地增多或者减少, 如果保存的键值很多,哈希表较小,则哈希表中每一项的链表就会很长,而链表的查找速度较慢,所以为了让哈希表的负载因子(load factor)维持在一个合理的范围之内, 当哈希表保存的键值对数量太多或者太少时, 程序需要对哈希表的大小进行相应的扩展或者收缩。
而在 Redis 的字典扩展或缩小的过程中,是一个渐进式的过程,为什么不是一次性进行操作,而是渐进式的方式?因为如果字典较大,在扩展的时候,需要重新申请空间,再把旧字典的值 copy 到新的字典中取,这是一个 O(n) 的操作,很费时,所有,采用的是渐进式的方式,在字典进行扩展的过程中,还可以进行其他的操作,如添加,查找等。
rehash 的过程就是根据 0 号哈希表的已有节点来计算需要扩展的大小,根据该大小创建 1 号哈希表,再把 0 号哈希表的数据慢慢移动到 1 号哈希表上,rehash 指的是重新计算键的哈希值和索引值, 然后将键值对放置到 ht[1] 哈希表的指定位置上。当移到完成后,再把 1 号哈希表赋给 0 号哈希表,之后清空 1 号哈希表,为下次 rehash 做准备。
接下来从代码层面看下 rehash 的过程:
// 执行 N 步渐进式 rehash
// 返回 1 表示仍有键需要从 0 号哈希表移动到 1 号哈希表,
// 返回 0 则表示所有键都已经迁移完毕。
// 注意:rehash的时候,都是以桶(链表)为单位的,一个桶里面可能有多个节点,
int dictRehash(dict *d, int n) {
int empty_visits = n*10; /* Max number of empty buckets to visit. */
// 如果rehash已经完毕,则返回0
if (!dictIsRehashing(d)) return 0;
while(n-- && d->ht[0].used != 0) {
dictEntry *de, *nextde;
assert(d->ht[0].size > (unsigned long)d->rehashidx);
while(d->ht[0].table[d->rehashidx] == NULL) {
d->rehashidx++;
if (--empty_visits == 0) return 1;
}
// 取出hash表中的每个桶
de = d->ht[0].table[d->rehashidx];
// 循环把该桶中所有的键移动到新的hash表中,桶中的节点以链表的形式存放
while(de) {
uint64_t h;
nextde = de->next;
// 在新的哈希表中获取要存放元素的索引
h = dictHashKey(d, de->key) & d->ht[1].sizemask;
// 移动元素
de->next = d->ht[1].table[h];
d->ht[1].table[h] = de;
d->ht[0].used--;
d->ht[1].used++;
de = nextde; // 下一个节点
}
// 该桶中的所有key都转移成功后,置为null,
d->ht[0].table[d->rehashidx] = NULL;
// 获取下一个桶
d->rehashidx++;
}
// 当0号哈希表中所有的键都移到1号表后,
if (d->ht[0].used == 0) {
zfree(d->ht[0].table); // 重置 0 号哈希表
d->ht[0] = d->ht[1]; // 把 1 号哈希表的指针赋值给 0 号表
_dictReset(&d->ht[1]); // 重置1号哈希表,为下一次rehash做准备
d->rehashidx = -1; // rehash完成
return 0; // rehash完成
}
return 1;
}
dictAdd
向字典中添加元素
int dictAdd(dict *d, void *key, void *val)
{
// 键添加到字典,并返回包含了这个键的新哈希节点
dictEntry *entry = dictAddRaw(d,key,NULL);
// 如果键存在,添加失败
if (!entry) return DICT_ERR;
// 如果键不存在,则设置值
dictSetVal(d, entry, val);
return DICT_OK;
}
//将键插入到字典中,如果键已经存在,则返回null,否则的话,以该键创建新的哈希节点,插入到字典中并返回
dictEntry *dictAddRaw(dict *d, void *key, dictEntry **existing)
{
long index;
dictEntry *entry;
dictht *ht;
//进行 rehash
if (dictIsRehashing(d)) _dictRehashStep(d);
// 在哈希表中获取新元素存放的索引,如果元素已存在,则返回null
if ((index = _dictKeyIndex(d, key, dictHashKey(d,key), existing)) == -1)
return NULL;
//如果正在进行rehash,则直接把新元素插入到 1 号哈希表中,否则的话,将新元素插入到 0 号哈希表中
ht = dictIsRehashing(d) ? &d->ht[1] : &d->ht[0];
// 分配空间
entry = zmalloc(sizeof(*entry));
// 把新节点插入到对应的索引中
entry->next = ht->table[index];
ht->table[index] = entry;
//哈希表中已使用节点加1
ht->used++;
// 设置新节点的键
dictSetKey(d, entry, key);
// 返回新创建的节点
return entry;
}
如下图所示:

dictDelete
删除节点
// 删除成功,返回 OK , 如果找不到对应的键,则删除失败
int dictDelete(dict *ht, const void *key) {
return dictGenericDelete(ht,key,0) ? DICT_OK : DICT_ERR;
}
// 查找并删除包含给定键的节点
// 参数 nofree 决定是否调用键和值的释放函数, 0 表示调用,1 表示不调用
static dictEntry *dictGenericDelete(dict *d, const void *key, int nofree) {
uint64_t h, idx;
dictEntry *he, *prevHe;
int table;
// 0 号哈希表和 1 号哈希表中使用节点的数量都为0,表示哈希表为空
if (d->ht[0].used == 0 && d->ht[1].used == 0) return NULL;
if (dictIsRehashing(d)) _dictRehashStep(d);
//计算key的哈希值
h = dictHashKey(d, key);
//两个哈希表,表示需要在两个哈希表中查找
for (table = 0; table <= 1; table++) {
//计算索引值
idx = h & d->ht[table].sizemask;
//指向该索引上的链表
he = d->ht[table].table[idx];
// 当前节点的上一个节点
prevHe = NULL;
//遍历该链表上的所有节点
while(he) {
// 找到要删除的key
if (key==he->key || dictCompareKeys(d, key, he->key)) {
//从链表上删除该节点
if (prevHe) // 如果要删除的节点的前一个节点不为空,表示删除节点不是第一个节点
prevHe->next = he->next;
else // 如果要删除的节点是第一个节点,则直接把该节点的下一个节点设置为该链表的头节点
d->ht[table].table[idx] = he->next;
//释放键和值
if (!nofree) {
dictFreeKey(d, he);
dictFreeVal(d, he);
zfree(he);
}
//使用节点减1
d->ht[table].used--;
//返回删除的节点
return he;
}
// 把当前节点设置为前一个节点
prevHe = he;
//查找下一个节点
he = he->next;
}
// 如果字典不正在进行 rehash,表示只有 0 号哈希表中有数据,不需要在 1 号哈希表中进行查找
// 否则,如果 rehash 正在进行,则还需要在 1 号哈希表中进行查找删除
if (!dictIsRehashing(d)) break;
}
return NULL; /* not found */
}
删除节点的过程如下:
if (prevHe) // 如果要删除的节点的前一个节点不为空,则删除该节点
prevHe->next = he->next;
else // 如果要删除的节点是第一个节点,则直接把该节点的下一个节点设置为该链表的头节点
d->ht[table].table[idx] = he->next;
前一个节点不为空:prevHe->next = he->next

要删除的是第一个节点:d->ht[table].table[idx] = he->next

dictFetchValue
查找对应键的值,
//返回对应键的值
void *dictFetchValue(dict *d, const void *key) {
dictEntry *he;
he = dictFind(d,key);
return he ? dictGetVal(he) : NULL;
}
//查找key对应的节点
dictEntry *dictFind(dict *d, const void *key)
{
dictEntry *he;
uint64_t h, idx, table;
//哈希表为空
if (d->ht[0].used + d->ht[1].used == 0) return NULL; /* dict is empty */
// 正在rehash
if (dictIsRehashing(d)) _dictRehashStep(d);
// 计算键的哈希值
h = dictHashKey(d, key);
//在 0 号哈希表和 1 号哈希表中查找
for (table = 0; table <= 1; table++) {
// 索引值
idx = h & d->ht[table].sizemask;
// 索引值对应的链表
he = d->ht[table].table[idx];
// 遍历链表
while(he) {
// 找到就返回
if (key==he->key || dictCompareKeys(d, key, he->key))
return he;
he = he->next;
}
// 如果正在进行rehash,1号哈希表中可能也有数据,则需要再在1号哈希表中进行查找,
// 如果rehash完毕了,表示只有0号哈希表中有数据,就不需要在1号哈希表中查找了,直接返回null
if (!dictIsRehashing(d)) return NULL;
}
return NULL;
}
命令操作字典
接下来看下 hash, sets 和 sorted sets 命令是如何操作字典的。
hash 操作字典
添加操作:
// hash 底层存放数据不仅仅是字典这种数据结构,还有压缩列表等结构
int hashTypeSet(robj *o, sds field, sds value, int flags) {
int update = 0;
if (o->encoding == OBJ_ENCODING_ZIPLIST) {
........................
// 如果该对象的编码方式是字典的方式,则需要在字典中添加该键值对
} else if (o->encoding == OBJ_ENCODING_HT) {
dictEntry *de = dictFind(o->ptr,field);
// 如果已存在,则更新
if (de) {
sdsfree(dictGetVal(de));
if (flags & HASH_SET_TAKE_VALUE) {
dictGetVal(de) = value;
value = NULL;
} else {
dictGetVal(de) = sdsdup(value);
}
update = 1;
} else {
sds f,v;
if (flags & HASH_SET_TAKE_FIELD) {
f = field;
field = NULL;
} else {
f = sdsdup(field);
}
if (flags & HASH_SET_TAKE_VALUE) {
v = value;
value = NULL;
} else {
v = sdsdup(value);
}
// 向字典中添加元素
dictAdd(o->ptr,f,v);
}
}
......................
return update;
}
查找操作:
sds hashTypeGetFromHashTable(robj *o, sds field) {
dictEntry *de;
// 编码格式为哈希表
serverAssert(o->encoding == OBJ_ENCODING_HT);
// 在哈希表中查找
de = dictFind(o->ptr, field);
if (de == NULL) return NULL;
// 返回对应的值
return dictGetVal(de);
}
删除操作:
int hashTypeDelete(robj *o, sds field) {
int deleted = 0;
if (o->encoding == OBJ_ENCODING_ZIPLIST) {
......................
// 编码方式为哈希表
} else if (o->encoding == OBJ_ENCODING_HT) {
// 从哈希表中删除元素
if (dictDelete((dict*)o->ptr, field) == C_OK) {
deleted = 1;
if (htNeedsResize(o->ptr)) dictResize(o->ptr);
}
} else {
serverPanic("Unknown hash encoding");
}
return deleted;
}
sets 操作字典
添加操作:
int setTypeAdd(robj *subject, sds value) {
long long llval;
// 如果编码方式为哈希表
if (subject->encoding == OBJ_ENCODING_HT) {
dict *ht = subject->ptr;
// 在哈希表中添加元素
dictEntry *de = dictAddRaw(ht,value,NULL);
if (de) {
dictSetKey(ht,de,sdsdup(value));
dictSetVal(ht,de,NULL);
return 1;
}
} else if (subject->encoding == OBJ_ENCODING_INTSET) {
....................
} else {
serverPanic("Unknown set encoding");
}
return 0;
}
删除操作:
int setTypeRemove(robj *setobj, sds value) {
long long llval;
// 编码方式为哈希表
if (setobj->encoding == OBJ_ENCODING_HT) {
// 在哈希表中删除元素
if (dictDelete(setobj->ptr,value) == DICT_OK) {
if (htNeedsResize(setobj->ptr)) dictResize(setobj->ptr);
return 1;
}
} else if (setobj->encoding == OBJ_ENCODING_INTSET) {
..............
} else {
serverPanic("Unknown set encoding");
}
return 0;
}
以上就是 Redis 中字典的实现原理