二十三种设计模式

673 阅读2分钟

DesignPattern

下载地址

扫码下载

每个设计模式写了一个例子,同时也上传了xmind和图片!偷偷报告下,github上的图片更加的清晰!可以把项目fork到本地,顺带来个小星星,☺☺☺

把所有的xmind文件也上传了.png

  • 创建型模式,共五种:工厂方法模式、抽象工厂模式、单例模式、建造者模式、原型模式。
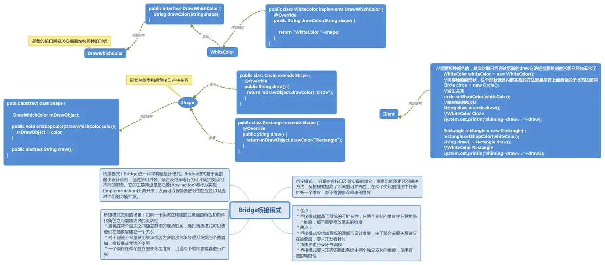
  • 结构型模式,共七种:适配器模式、装饰器模式、代理模式、外观模式、桥接模式、组合模式、享元模式。
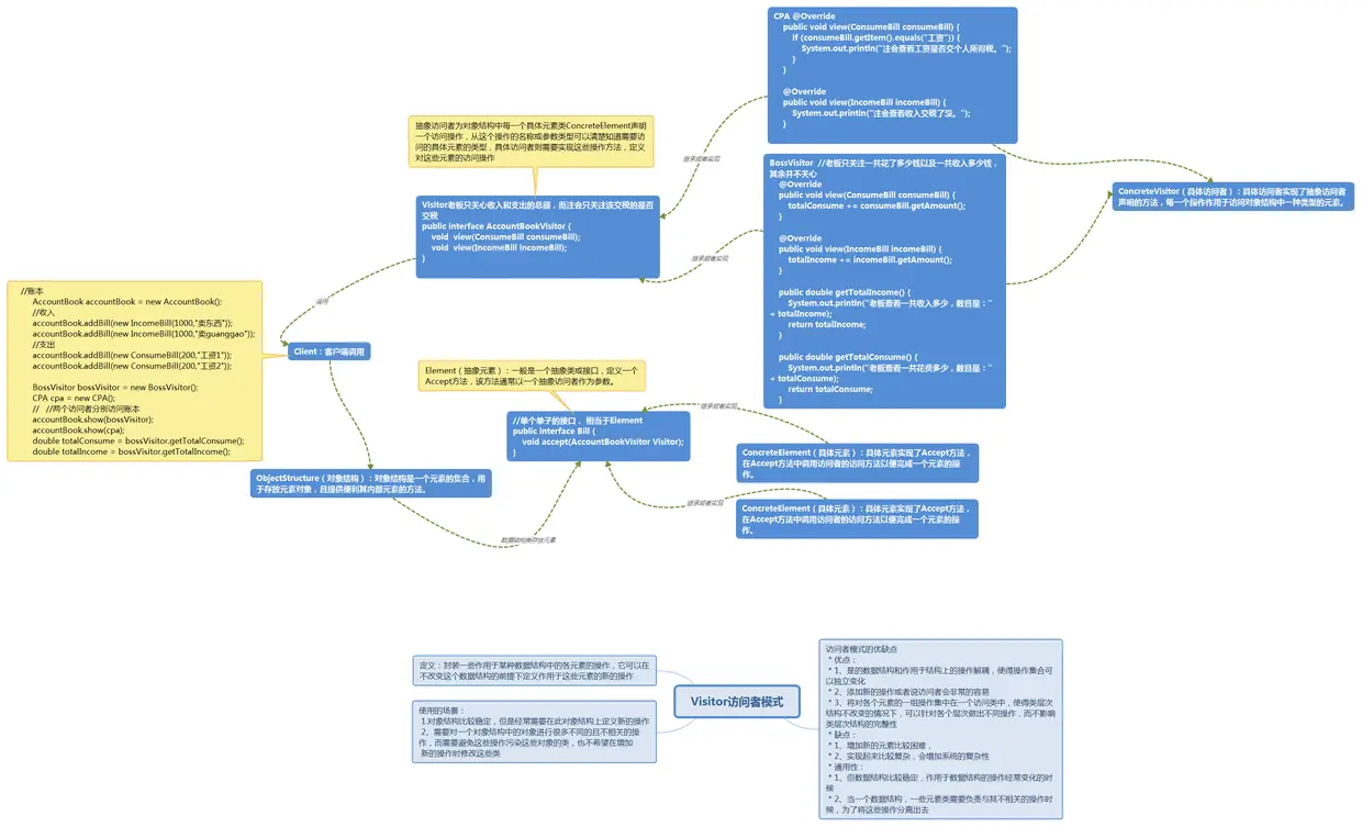
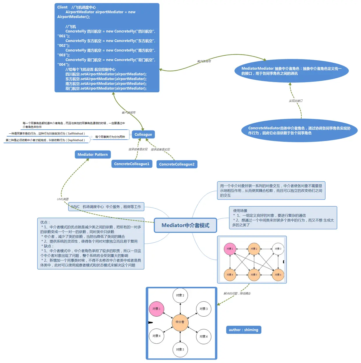
  • 行为型模式,共十一种:策略模式、模板方法模式、观察者模式、迭代子模式、责任链模式、 命令模式、备忘录模式、状态模式、访问者模式、中介者模式、解释器模式。

######正如《设计模式》的作者GoF(《Design Patterns: Elements of Reusable Object-Oriented Software》(即后述《设计模式》一书),由 Erich Gamma、Richard Helm、Ralph Johnson 和 John Vlissides 合著(Addison-Wesley,1995)。这几位作者常被称为"四人组(Gang of Four)对访问者模式的描述:大多数情况下,你并需要使用访问者模式,但是当你一旦需要使用它时,那你就是真的需要它了。当然这只是针对真正的大牛而言。在现实情况下(至少是我所处的环境当中),很多人往往沉迷于设计模式,他们使用一种设计模式时, 从来不去认真考虑所使用的模式是否适合这种场景,而往往只是想展示一下自己对面向对象设计的驾驭能力。编程时有这种心理,往往会发生滥用设计模式的情况。所以,在学习设计模式时,一定要理解模式的适用性。必须做到使用一种模式是因为了解它的优点, 不使用一种模式是因为了解它的弊端;而不是使用一种模式是因为不了解它的弊端,不使用一种模式是因为不了解它的优点。

  • 行为型模式start 共十一种
    Visitor访问者模式.png

State 状态模式.png

Mediator中介者模式.png

Strategy策略模式.png

Expression解释器模式.png

Template模板方法模式.png

Observer观察者模式.png

Iterator迭代子模式.png

ChainOfResponsibility责任链模式.png

CommandPattern命令模式.png

Memento备忘录模式.png

  • 行为型模式end
  • 创建型模式start 共五种,我把抽象工厂和工厂模式合在一起了
    BuildPattern建造者模式.png

Factory工厂模式.png

Prototype原型模式.png

Singleton单利模式.png

  • 创建型模式end

  • 结构型模式start 共七种

Proxy代理模式.png

Adapter适配器模式.png

Bridge桥接模式.png

Facade外观模式.png

FlyWeight享元模式.png

Decorator装饰者模式.png

Composite组合模式.png

  • 结构型模式start end