什么是进程通讯的信号?
Python信号处理:(signal模块) os.kill(pid,sig) 功能: 发送一个信号给某个进程 参数: pid:给那个进程发送信号(进程pid) sig:要发送的信号类型 signal.alarm(sec) 功能: 异步执行 设置时钟信号 在一定时间后给自己发送一个SIGALRM信号 一个进程只能挂起一个时钟 重新挂起时钟会覆盖之前时钟 参数: sec:时间(秒) signal.pause() 功能: 阻塞进程,等待一个信号 signal.signal(sig,handler) 功能:信号处理 参数: sig:要处理的信号 handler:信号处理方法 可选值: SIG_DFL 表示使用默认方法处理 SIG_IGN 表示忽略这个信号 func 自定义函数 自定义函数格式: def func(sig,frame): sig:收到的信号 frame:信号结构对象 signal函数也是一个异步处理函数,只要执行了该函数 则进程任意时候接受到相应的信号都会处理 signal是不能处理SIGKILL 、SIGSTOP的 父进程中可以使用 signal(SIGCHLD,SIG_IGN) 将子进程的退出交给系统处理
程序的 异步和 同步执行: (单进程的同步异步) 同步: 程序按照步骤一步步执行,呈现一个先后性的顺序 异步: 信号是唯一一个内部通信方式 程序在执行中利用内核功能帮助完成必要的辅助操作 不影响应用层的持续执行 信号是一种异步的进程间通讯方法
示例:
信号量: 给定一定的数量,对多个进程可见, 并且多个进程根据信号量的多少确定不同行为
sem = Semaphore(num) 功能:创建信号量 参数:信号量初始值 返回值:信号量对象 sem.acquire() 将信号数量减1 当数量为0时阻塞 sem.release() 将信号量加1 sem.get_value() 获取当前信号量的值(数量)
同步互斥机制 目的: 解决对共有资源产生的资源争夺 临界资源: 多个进程或线程都可以操作的资源 临界区: 操作临界资源的代码段 同步: 同步是一种合作关系,为完成某个任务, 多进程或者多个线程之间形成的一种协调 按照约定执行,相互告知,共同完成任务 互斥: 互斥是一种制约关系,当一个进程或者线程 进入临界区操作资源时采用上锁的方式, 阻止其他进程操作,直到解锁后才能让出资源
Event事件: from multiprocessing import Event 创建事件对象 e = Event() 事件阻塞 e.wait([timeout]) 功能: 使进程处于阻塞状态,直到事件对象被set 事件设置: e.set.() 功能: 让事件对象变为被设置状态 清除设置: e.clear() 功能:使事件对象清除设置状态 事件判断: e.is_set() 判断当前事件是否被set
示例:
锁 Look multiprocessing --> Look 创建对象: Lock = Lock() lock.acquire() 上锁 lock.release() 解锁 如果一个锁对象已经被上锁再调用则会阻塞
multiprocessing 创建的子进程不能用input 会报错
示例:
多线程: 什么是线程(thread) 线程也是一种多任务编程方式,可以使用计算机的多核资源 线程被称为轻量级的进程 线程的特征: 1.一个进程可以 包含多个线程 2.线程是计算机内核使用的最小单位 3.线程也是一个运行过程,也要消耗计算机资源 4.多个线程共享共用进程的资源 5.线程也有自己的特征属性,TID、指令集、线程栈 6.多个线程之间独立运行互不干扰 空间不独立(都消耗进程空间) 7.线程的创建删除消耗的资源要小于进程 线程/进程(1/20)
threading 模块 threshold.Thread() 功能: 创建线程对象 参数: target 线程函数 name 线程名 默认为Thread-1... args 元组给线程函数位置传参 kwargs 字典给线程函数键值传参 返回值: 线程对象 t.start() 启动线程 t.join() 回收线程
线程对象属性: t. name 线程名 t. setName() 设置线程名称 t. is_alive()查看线程状态 threading.currentThread() 获取当前进程对象 t.daemon属性 默认False主线程的退出不会影响分支线程的执行 设置为True时主线程退出分支线程也退出 设置daemon值 t.setDaemon(True) t.daemon = True 查看daemon值 t.isDaemon
创建自己的线程类; 1.继承Thread 2.加载父类__init__ 3.重写run
示例:


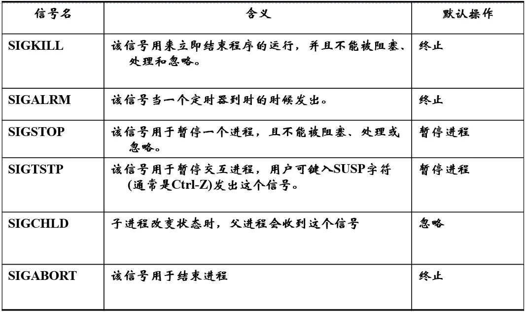
用过Windows的我们都知道,当我们无法正常结束一个程序时, 可以用任务管理器强制结束这个进程,但这其实是怎么实现的呢? 同样的功能在Linux上是通过生成信号和捕获信号来实现的, 运行中的进程捕获到这个信号然后作出一定的操作并最终被终止。 信号是UNIX和Linux系统响应某些条件而产生的一个事件, 接收到该信号的进程会相应地采取一些行动。通常信号是由一个错误产生的。 但它们还可以作为进程间通信或修改行为的一种方式, 明确地由一个进程发送给另一个进程。一个信号的产生叫生成,接收到一个信号叫捕获什么是线程锁? 1.在单一进程的情况下可以叫单进程也可以叫单线程 2.线程锁的大致思想是:如果线程A和线程B会执行实例的两个函数a和b 如果A必须在B之前运行,那么可以在B进入b函数时让B进入wait set,直到A执行完a函数再把B从wait set中激活。这样就保证了B必定在A之后运行,无论在之前它们的时间先后顺序是怎样的。 3. 线程锁用于必须以固定顺序执行的多个线程的调度 线程锁的思想是先锁定后序线程,然后让线序线程完成任务再解除对 后序线程的锁定。 信号: 一个进程通过信号的方式传递某种讯息, 接收方收到信号后作出相应的处理 kill -sig pid:通过pid发送信号杀死指定进程 kill -l:查看操作系统内所所有 sig信号 关于信号: 信号名称: 系统定义,名字或数字 信号含义:系统定义,信号的作用 默认处理方法: 当一个进程接收到信号时,默认产生的效果 进程终止、暂停进程、忽略法发生 SIGHUP: 断开链接 SIGINT: Ctrl + c SIGQUIT: Ctrl + \ SIGTSTP : Ctrl + z SIGKILL: 终止进程且不能被处理 SIGSTOP: 暂停进程且不能被处理 SIGALRM: 时钟信号 SIGCHLD: 子进程改变状态时父进程会收到此信号
Python信号处理:(signal模块) os.kill(pid,sig) 功能: 发送一个信号给某个进程 参数: pid:给那个进程发送信号(进程pid) sig:要发送的信号类型 signal.alarm(sec) 功能: 异步执行 设置时钟信号 在一定时间后给自己发送一个SIGALRM信号 一个进程只能挂起一个时钟 重新挂起时钟会覆盖之前时钟 参数: sec:时间(秒) signal.pause() 功能: 阻塞进程,等待一个信号 signal.signal(sig,handler) 功能:信号处理 参数: sig:要处理的信号 handler:信号处理方法 可选值: SIG_DFL 表示使用默认方法处理 SIG_IGN 表示忽略这个信号 func 自定义函数 自定义函数格式: def func(sig,frame): sig:收到的信号 frame:信号结构对象 signal函数也是一个异步处理函数,只要执行了该函数 则进程任意时候接受到相应的信号都会处理 signal是不能处理SIGKILL 、SIGSTOP的 父进程中可以使用 signal(SIGCHLD,SIG_IGN) 将子进程的退出交给系统处理
程序的 异步和 同步执行: (单进程的同步异步) 同步: 程序按照步骤一步步执行,呈现一个先后性的顺序 异步: 信号是唯一一个内部通信方式 程序在执行中利用内核功能帮助完成必要的辅助操作 不影响应用层的持续执行 信号是一种异步的进程间通讯方法
示例:
from signal import *
import time
def handler(sig,frame): # 自定义处理信号
if sig == SIGALRM: # 判断信号类型
print("收到时钟信号")
elif sig == SIGINT:
print("就不结束 略略略~")
alarm(5) # 设置5秒时钟信号
signal(SIGALRM,handler)
signal(SIGINT,handler) # Ctrl + C
while True:
print("Waiting for a signal")
time.sleep(2) 信号量: 给定一定的数量,对多个进程可见, 并且多个进程根据信号量的多少确定不同行为
sem = Semaphore(num) 功能:创建信号量 参数:信号量初始值 返回值:信号量对象 sem.acquire() 将信号数量减1 当数量为0时阻塞 sem.release() 将信号量加1 sem.get_value() 获取当前信号量的值(数量)
同步互斥机制 目的: 解决对共有资源产生的资源争夺 临界资源: 多个进程或线程都可以操作的资源 临界区: 操作临界资源的代码段 同步: 同步是一种合作关系,为完成某个任务, 多进程或者多个线程之间形成的一种协调 按照约定执行,相互告知,共同完成任务 互斥: 互斥是一种制约关系,当一个进程或者线程 进入临界区操作资源时采用上锁的方式, 阻止其他进程操作,直到解锁后才能让出资源
Event事件: from multiprocessing import Event 创建事件对象 e = Event() 事件阻塞 e.wait([timeout]) 功能: 使进程处于阻塞状态,直到事件对象被set 事件设置: e.set.() 功能: 让事件对象变为被设置状态 清除设置: e.clear() 功能:使事件对象清除设置状态 事件判断: e.is_set() 判断当前事件是否被set
示例:
from multiprocessing import Process,Event
from time import sleep
def wait_event(file):
print("准备操作临界资源")
e.wait() # 等待主进程执行结束后set
print("开始操作临界资源",e.is_set())
fw = open('1.jpg','wb')
with open(file,'rb') as f: # 复制图片
fw.write(f.read())
def wait_event_timeout(file):
print("也想操作临界资源")
e.wait(2) # 等待主进程执行set并进行2秒超时检测
if e.is_set():
print("也开始操作临界资源")
fw = open('2.jpg','wb')
with open(file,'rb') as f: # 复制图片
fw.write(f.read())
else:
print("等不了了,不等了")
# 创建事件
e = Event()
path = "/home/tarena/file.jpg"
file = 'file.jpg'
# 创建两个进程分别复制两个图片
p1 = Process(target = wait_event,args = (file,))
p2 = Process(target = wait_event_timeout,args = (file,))
p1.start()
p2.start()
# 主进程先复制图片 让子进程进入wait状态
print("主进程在操作临界资源")
sleep(3)
fw = open(file,'wb')
with open(path,'rb') as f:
fw.write(f.read())
fw.close()
e.set() # 子进程set
print("主进程操作完毕")
p1.join()
p2.join()
锁 Look multiprocessing --> Look 创建对象: Lock = Lock() lock.acquire() 上锁 lock.release() 解锁 如果一个锁对象已经被上锁再调用则会阻塞
multiprocessing 创建的子进程不能用input 会报错
示例:
from multiprocessing import Process,Lock
import sys
from time import sleep
#sys.stdout作为标准输出流是多个进程共有的资源
def writer1():
lock.acquire() #上锁
for i in range(5):
sleep(1)
sys.stdout.write("writer1输出\n")
lock.release() #解锁
# 虽然都sleep1秒但是 若不加锁会每1秒打印两次
# 由于上锁原因 w1执行完临界区w2才能被执行 一秒一次
def writer2():
with lock:
for i in range(5):
sleep(1)
sys.stdout.write("writer2输出\n")
#创建锁
lock = Lock()
w1 = Process(target = writer1)
w2 = Process(target = writer2)
w1.start()
w2.start()
w1.join()
w2.join()
多线程: 什么是线程(thread) 线程也是一种多任务编程方式,可以使用计算机的多核资源 线程被称为轻量级的进程 线程的特征: 1.一个进程可以 包含多个线程 2.线程是计算机内核使用的最小单位 3.线程也是一个运行过程,也要消耗计算机资源 4.多个线程共享共用进程的资源 5.线程也有自己的特征属性,TID、指令集、线程栈 6.多个线程之间独立运行互不干扰 空间不独立(都消耗进程空间) 7.线程的创建删除消耗的资源要小于进程 线程/进程(1/20)
threading 模块 threshold.Thread() 功能: 创建线程对象 参数: target 线程函数 name 线程名 默认为Thread-1... args 元组给线程函数位置传参 kwargs 字典给线程函数键值传参 返回值: 线程对象 t.start() 启动线程 t.join() 回收线程
线程对象属性: t. name 线程名 t. setName() 设置线程名称 t. is_alive()查看线程状态 threading.currentThread() 获取当前进程对象 t.daemon属性 默认False主线程的退出不会影响分支线程的执行 设置为True时主线程退出分支线程也退出 设置daemon值 t.setDaemon(True) t.daemon = True 查看daemon值 t.isDaemon
创建自己的线程类; 1.继承Thread 2.加载父类__init__ 3.重写run
示例:
from threading import Thread
from time import sleep, ctime
# 创建一个MyThread类继承Thread
class MyThread(Thread):
def __init__(self, target, name = "Tedu", args = (), kwargs = {}):
super().__init__() # 重新加载父类的__init__初始化方法
self.target = target
self.name = name
self.args = args
self.kwargs = kwargs
def run(self): # 在创建对象时自动调用run方法
# 在调用run时调分支线程要执行的线程函数 以*元组和**字典的方式接收万能传参
self.target(*self.args, **self.kwargs)
#线程函数
def player(song,sec):
for i in range(2):
print("Playing %s : %s"%(song, ctime()))
sleep(sec)
# 用自定义类创建线程并执行
t = MyThread(target = player, args = ("卡路里", 3))
t.start()
t.join()