轻松搞定RocketMQ入门

192 阅读16分钟
原文链接: click.aliyun.com
RocketMQ是一款分布式、队列模型的消息中间件,具有以下特点:

能够保证严格的消息顺序

提供丰富的消息拉取模式

高效的订阅者水平扩展能力

实时的消息订阅机制

亿级消息堆积能力

RocketMQ网络部署特

R1
(1)NameServer是一个几乎无状态的节点,可集群部署,节点之间无任何信息同步

(2)Broker部署相对复杂,Broker氛围Master与Slave,一个Master可以对应多个Slaver,但是一个Slaver只能对应一个Master,Master与Slaver的对应关系通过指定相同的BrokerName,不同的BrokerId来定义,BrokerId为0表示Master,非0表示Slaver。Master可以部署多个。每个Broker与NameServer集群中的所有节点建立长连接,定时注册Topic信息到所有的NameServer

(3)Producer与NameServer集群中的其中一个节点(随机选择)建立长连接,定期从NameServer取Topic路由信息,并向提供Topic服务的Master建立长连接,且定时向Master发送心跳。Produce完全无状态,可集群部署

(4)Consumer与NameServer集群中的其中一个节点(随机选择)建立长连接,定期从NameServer取Topic路由信息,并向提供Topic服务的Master、Slaver建立长连接,且定时向Master、Slaver发送心跳。Consumer即可从Master订阅消息,也可以从Slave订阅消息,订阅规则由Broker配置决定

RocketMQ储存特点

(1)零拷贝原理:Consumer消费消息过程,使用了零拷贝,零拷贝包括一下2中方式,RocketMQ使用第一种方式,因小块数据传输的要求效果比sendfile方式好

a )使用mmap+write方式

优点:即使频繁调用,使用小文件块传输,效率也很高

缺点:不能很好的利用DMA方式,会比sendfile多消耗CPU资源,内存安全性控制复杂,需要避免JVM Crash问题

b)使用sendfile方式

优点:可以利用DMA方式,消耗CPU资源少,大块文件传输效率高,无内存安全新问题

缺点:小块文件效率低于mmap方式,只能是BIO方式传输,不能使用NIO

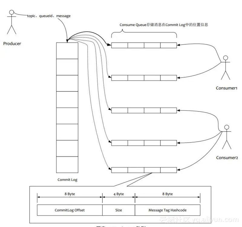
(2)数据存储结构
R2

RocketMQ关键特性

1.单机支持1W以上的持久化队
R3
(1)所有数据单独储存到commit Log ,完全顺序写,随机读

(2)对最终用户展现的队列实际只储存消息在Commit Log 的位置信息,并且串行方式刷盘

这样做的好处:

(1)队列轻量化,单个队列数据量非常少

(2)对磁盘的访问串行话,避免磁盘竞争,不会因为队列增加导致IOWait增高

每个方案都有优缺点,他的缺点是:

(1)写虽然是顺序写,但是读却变成了随机读

(2)读一条消息,会先读Consume Queue,再读Commit Log,增加了开销

(3)要保证Commit Log 与 Consume Queue完全的一致,增加了编程的复杂度

以上缺点如何客服:

(1)随机读,尽可能让读命中pagecache,减少IO操作,所以内存越大越好。如果系统中堆积的消息过多,读数据要访问硬盘会不会由于随机读导致系统性能急剧下降,答案是否定的。

a)访问pagecache时,即使只访问1K的消息,系统也会提前预读出更多的数据,在下次读时就可能命中pagecache

b)随机访问Commit Log 磁盘数据,系统IO调度算法设置为NOOP方式,会在一定程度上将完全的随机读变成顺序跳跃方式,而顺序跳跃方式读较完全的随机读性能高5倍

(2)由于Consume Queue存储数量极少,而且顺序读,在pagecache的与读取情况下,Consume Queue的读性能与内存几乎一直,即使堆积情况下。所以可以认为Consume Queue完全不会阻碍读性能

(3)Commit Log中存储了所有的元信息,包含消息体,类似于MySQl、Oracle的redolog,所以只要有Commit Log存在, Consume Queue即使丢失数据,仍可以恢复出来

2.刷盘策略

rocketmq中的所有消息都是持久化的,先写入系统pagecache,然后刷盘,可以保证内存与磁盘都有一份数据,访问时,可以直接从内存读取

2.1异步刷盘

在有 RAID 卡, SAS 15000 转磁盘测试顺序写文件,速度可以达到 300M 每秒左右,而线上的网卡一般都为千兆网卡,写磁盘速度明显快于数据网络入口速度,那么是否可以做到写完 内存就向用户返回,由后台线程刷盘呢?

(1). 由于磁盘速度大于网卡速度,那么刷盘的进度肯定可以跟上消息的写入速度。

(2). 万一由于此时系统压力过大,可能堆积消息,除了写入 IO,还有读取 IO,万一出现磁盘读取落后情况,会不会导致系统内存溢出,答案是否定的,原因如下:

a) 写入消息到 PAGECACHE 时,如果内存不足,则尝试丢弃干净的 PAGE,腾出内存供新消息使用,策略是 LRU 方式。

b) 如果干净页不足,此时写入 PAGECACHE 会被阻塞,系统尝试刷盘部分数据,大约每次尝试 32 个 PAGE,来找出更多干净 PAGE。
综上,内存溢出的情况不会出现

2.2同步刷盘:

同步刷盘与异步刷盘的唯一区别是异步刷盘写完 PAGECACHE 直接返回,而同步刷盘需要等待刷盘完成才返回,同步刷盘流程如下:

(1)写入 PAGECACHE 后,线程等待,通知刷盘线程刷盘。

(2)刷盘线程刷盘后,唤醒前端等待线程,可能是一批线程。

(3)前端等待线程向用户返回成功。
R4

3.消息查询

3.1按照MessageId查询消息
R5
MsgId总共16个字节,包含消息储存主机地址,消息Commit Log Offset。从MsgId中解析出Broker的地址和Commit Log 偏移地址,然后按照存储格式所在位置消息buffer解析成一个完整消息

3.2按照Message Key查询消息
R6
1.根据查询的key的hashcode%slotNum得到具体的槽位置 (slotNum是一个索引文件里面包含的最大槽目数目,例如图中所示slotNum=500W)

2.根据slotValue(slot对应位置的值)查找到索引项列表的最后一项(倒序排列,slotValue总是指向最新的一个索引项)

3.遍历索引项列表返回查询时间范围内的结果集(默认一次最大返回的32条记录)

4.Hash冲突,寻找key的slot位置时相当于执行了两次散列函数,一次key的hash,一次key的hash取值模,因此这里存在两次冲突的情况;第一种,key的hash值不同但模数相同,此时查询的时候会在比较第一次key的hash值(每个索引项保存了key的hash值),过滤掉hash值不想等的情况。第二种,hash值相等key不想等,出于性能的考虑冲突的检测放到客户端处理(key的原始值是存储在消息文件中的,避免对数据文件的解析),客户端比较一次消息体的key是否相同

5.存储,为了节省空间索引项中存储的时间是时间差值(存储时间——开始时间,开始时间存储在索引文件头中),整个索引文件是定长的,结构也是固定的

4.服务器消息过滤

RocketMQ的消息过滤方式有别于其他的消息中间件,是在订阅时,再做过滤,先来看下Consume Queue存储结构
R7
1.在Broker端进行Message Tag比较,先遍历Consume Queue,如果存储的Message Tag与订阅的Message Tag不符合,则跳过,继续比对下一个,符合则传输给Consumer。注意Message Tag是字符串形式,Consume Queue中存储的是其对应的hashcode,比对时也是比对hashcode

2.Consumer收到过滤消息后,同样也要执行在broker端的操作,但是比对的是真实的Message Tag字符串,而不是hashcode

为什么过滤要这么做?

1.Message Tag存储hashcode,是为了在Consume Queue定长方式存储,节约空间

2.过滤过程中不会访问Commit Log 数据,可以保证堆积情况下也能高效过滤

3.即使存在hash冲突,也可以在Consumer端进行修正,保证万无一失

5.单个JVM进程也能利用机器超大内存

R8
1.Producer发送消息,消息从socket进入java 堆

2.Producer发送消息,消息从java堆进入pagecache,物理内存

3.Producer发送消息,由异步线程刷盘,消息从pagecache刷入磁盘

4.Consumer拉消息(正常消费),消息直接从pagecache(数据在物理内存)转入socket,到达Consumer,不经过java堆。这种消费场景最多,线上96G物理内存,按照1K消息算,可以物理缓存1亿条消息

5.Consumer拉消息(异常消费),消息直接从pagecache转入socket

6.Consumer拉消息(异常消费),由于socket访问了虚拟内存,产生缺页中断,此时会产生磁盘IO,从磁盘Load消息到pagecache,然后直接从socket发出去

7.同5

8.同6

6.消息堆积问题解决办法

1 消息的堆积容量、依赖磁盘大小

2 发消息的吞吐量大小受影响程度、无Slave情况,会受一定影响、有Slave情况,不受影响

3 正常消费的Consumer是否会受影响、无Slave情况,会受一定影响、有Slave情况,不受影响

4 访问堆积在磁盘的消息时,吞吐量有多大、与访问的并发有关,最终会降到5000左右

在有Slave情况下,Master一旦发现Consumer访问堆积在磁盘的数据时,回想Consumer下达一个重定向指令,令Consumer从Slave拉取数据,这样正常的发消息与正常的消费不会因为堆积受影响,因为系统将堆积场景与非堆积场景分割在了两个不同的节点处理。这里会产生一个问题,Slave会不会写性能下降,答案是否定的。因为Slave的消息写入只追求吞吐量,不追求实时性,只要整体的吞吐量高就行了,而Slave每次都是从Master拉取一批数据,如1M,这种批量顺序写入方式使堆积情况,整体吞吐量影响相对较小,只是写入RT会变长。

服务端安装部署

我是在虚拟机中的CentOS6.5中进行部署。

1.下载程序

2.tar -xvf alibaba-rocketmq-3.0.7.tar.gz 解压到适当的目录如/opt/目录

3.启动RocketMQ:进入rocketmq/bin 目录 执行
R9
4.启动Broker,设置对应的NameServer
R10

编写客户端

可以查看sameple中的quickstart源码 1.Consumer 消息消费者
R11
2.Producer消息生产者
R12
3.首先运行Consumer程序,一直在运行状态接收服务器端推送过来的消息
R13
4.再次运行Producer程序,生成消息并发送到Broker,Producer的日志冲没了,但是可以看到Broker推送到Consumer的一条消息
R14

Consumer最佳实践

1.消费过程要做到幂等(即消费端去重)

RocketMQ无法做到消息重复,所以如果业务对消息重复非常敏感,务必要在业务层面去重,有以下一些方式:

(1).将消息的唯一键,可以是MsgId,也可以是消息内容中的唯一标识字段,例如订单ID,消费之前判断是否在DB或Tair(全局KV存储)中存在,如果不存在则插入,并消费,否则跳过。(实践过程要考虑原子性问题,判断是否存在可以尝试插入,如果报主键冲突,则插入失败,直接跳过) msgid一定是全局唯一的标识符,但是可能会存在同样的消息有两个不同的msgid的情况(有多种原因),这种情况可能会使业务上重复,建议最好使用消息体中的唯一标识字段去重

(2).使业务层面的状态机去重

2.批量方式消费

如果业务流程支持批量方式消费,则可以很大程度上的提高吞吐量,可以通过设置Consumer的consumerMessageBatchMaxSize参数,默认是1,即一次消费一条参数

3.跳过非重要的消息

发生消息堆积时,如果消费速度一直跟不上发送速度,可以选择丢弃不重要的消息
R15
如以上代码所示,当某个队列的消息数堆积到 100000 条以上,则尝试丢弃部分或全部消息,这样就可以快速追上发送消息的速度

4.优化没条消息消费过程

举例如下,某条消息的消费过程如下

1、根据消息从 DB 查询数据 1
2、根据消息从 DB 查询数据2
3、复杂的业务计算
4、向 DB 插入数据3
5、向 DB 插入数据 4

这条消息的消费过程与 DB 交互了 4 次,如果按照每次 5ms 计算,那么总共耗时 20ms,假设业务计算耗时 5ms,那么总过耗时 25ms,如果能把 4 次 DB 交互优化为 2 次,那么总耗时就可以优化到 15ms,也就是说总体性能提高了 40%。

对于 Mysql 等 DB,如果部署在磁盘,那么与 DB 进行交互,如果数据没有命中 cache,每次交互的 RT 会直线上升, 如果采用 SSD,则 RT 上升趋势要明显好于磁盘。

个别应用可能会遇到这种情况:在线下压测消费过程中,db 表现非常好,每次 RT 都很短,但是上线运行一段时间,RT 就会变长,消费吞吐量直线下降

主要原因是线下压测时间过短,线上运行一段时间后,cache 命中率下降,那么 RT 就会增加。建议在线下压测时,要测试足够长时间,尽可能模拟线上环境,压测过程中,数据的分布也很重要,数据不同,可能 cache 的命中率也会完全不同

Producer最佳实践

1.发送消息注意事项

(1) 一个应用尽可能用一个 Topic,消息子类型用 tags 来标识,tags 可以由应用自由设置。只有发送消息设置了tags,消费方在订阅消息时,才可以利用 tags 在 broker 做消息过滤。

(2)每个消息在业务层面的唯一标识码,要设置到 keys 字段,方便将来定位消息丢失问题。服务器会为每个消息创建索引(哈希索引),应用可以通过 topic,key 来查询这条消息内容,以及消息被谁消费。由于是哈希索引,请务必保证 key 尽可能唯一,这样可以避免潜在的哈希冲突。

(3)消息发送成功或者失败,要打印消息日志,务必要打印 sendresult 和 key 字段

(4)send 消息方法,只要不抛异常,就代表发送成功。但是发送成功会有多个状态,在 sendResult 里定义

SEND_OK:消息发送成功

FLUSH_DISK_TIMEOUT:消息发送成功,但是服务器刷盘超时,消息已经进入服务器队列,只有此时服务器宕机,消息才会丢失

FLUSH_SLAVE_TIMEOUT:消息发送成功,但是服务器同步到 Slave 时超时,消息已经进入服务器队列,只有此时服务器宕机,消息才会丢失

SLAVE_NOT_AVAILABLE:消息发送成功,但是此时 slave 不可用,消息已经进入服务器队列,只有此时服务器宕机,消息才会丢失。对于精确发送顺序消息的应用,由于顺序消息的局限性,可能会涉及到主备自动切换问题,所以如果sendresult 中的 status 字段不等于 SEND_OK,就应该尝试重试。对于其他应用,则没有必要这样

(5)对于消息不可丢失应用,务必要有消息重发机制

2.消息发送失败处理

Producer 的 send 方法本身支持内部重试,重试逻辑如下:

(1) 至多重试 3 次

(2) 如果发送失败,则轮转到下一个 Broker

(3) 这个方法的总耗时时间不超过 sendMsgTimeout 设置的值,默认 10s所以,如果本身向 broker 发送消息产生超时异常,就不会再做重试

如:

如果调用 send 同步方法发送失败,则尝试将消息存储到 db,由后台线程定时重试,保证消息一定到达 Broker。

上述 db 重试方式为什么没有集成到 MQ 客户端内部做,而是要求应用自己去完成,基于以下几点考虑:

(1)MQ 的客户端设计为无状态模式,方便任意的水平扩展,且对机器资源的消耗仅仅是 cpu、内存、网络

(2)如果 MQ 客户端内部集成一个 KV 存储模块,那么数据只有同步落盘才能较可靠,而同步落盘本身性能开销较大,所以通常会采用异步落盘,又由于应用关闭过程不受 MQ 运维人员控制,可能经常会发生 kill -9 这样暴力方式关闭,造成数据没有及时落盘而丢失

(3)Producer 所在机器的可靠性较低,一般为虚拟机,不适合存储重要数据。 综上,建议重试过程交由应用来控制。

3.选择 oneway 形式发送

一个 RPC 调用,通常是这样一个过程

(1)客户端发送请求到服务器

(2)服务器处理该请求

(3)服务器向客户端返回应答

所以一个 RPC 的耗时时间是上述三个步骤的总和,而某些场景要求耗时非常短,但是对可靠性要求并不高,例如日志收集类应用,此类应用可以采用 oneway 形式调用,oneway 形式只发送请求不等待应答,而发送请求在客户端实现层面仅仅是一个 os 系统调用的开销,即将数据写入客户端的 socket 缓冲区,此过程耗时通常在微秒级。

RocketMQ不止可以直接推送消息,在消费端注册监听器进行监听,还可以由消费端决定自己去拉取数据
R16
R17
刚开始的没有细看PullResult对象,以为拉取到的结果没有MessageExt对象还跑到群里面问别人,犯2了

特别要注意 静态变量offsetTable的作用,拉取的是按照从offset(理解为下标)位置开始拉取,拉取N条,offsetTable记录下次拉取的offset位置。

推荐阅读:JAVA-ACE-架构师系列- RocketMQ

文章来源:segmentfault.com/a/119000001…