ARouter路由框架源码浅析

3,305 阅读13分钟

前言

随着项目业务逻辑和功能点日益递增, 逻辑的耦合程度也逐渐升高, 组件化技术可以很好的解决这个问题, 公司大佬最近也在搞组件化工程, 我想是时候分析一下组件化的实现方案了, Alibaba 的 ARouter 是非常出名的一个库, 笔者抱着学习的态度去了解其实现原理, 以便于对组件化有更深刻的了解.

GitHub

github.com/alibaba/ARo…

一. ARouter 的模块区分

arouter-annotation

  • @Router
    • 作用在 Activity 上会在对应的 Module 上生成 ARouter?Group?group_name1 类
    • 作用在 IProvider 接口的实现类上会在对应的 Module 上生成 ARouter?Provider?module_name 类
/**
 * Mark a page can be route by router.
 *
 * @author Alex <a href="mailto:zhilong.liu@aliyun.com">Contact me.</a>
 * @version 1.0
 * @since 16/8/15 下午9:29
 */
@Target({ElementType.TYPE})
@Retention(RetentionPolicy.CLASS)
public @interface Route {

    /**
     * 跳转地址
     */
    String path();

    /**
     * 跳转地址所属的组, 必须是通用的组名(一般不填/或者填写当前 module 名)
     */
    String group() default "";

    /**
     * 用于生成 java 文档名(可忽略) 
     */
    String name() default "";

    /**
     * Extra data, can be set by user.
     * Ps. U should use the integer num sign the switch, by bits. 10001010101010
     */
    int extras() default Integer.MIN_VALUE;

    /**
     * 路由的优先级, 用于拦截路由的分发
     */
    int priority() default -1;
}
  • @Interceptor
    • 作用在 IInterceptor 的实现类上会在对应的 Module 上生成 ARouter?Provider?module_name 类
/**
 * Mark a interceptor to interception the route.
 * BE ATTENTION : This annotation can be mark the implements of #{IInterceptor} ONLY!!!
 *
 * @author Alex <a href="mailto:zhilong.liu@aliyun.com">Contact me.</a>
 * @version 1.0
 * @since 16/8/23 14:03
 */
@Target({ElementType.TYPE})
@Retention(RetentionPolicy.CLASS)
public @interface Interceptor {
    /**
     * The priority of interceptor, ARouter will be excute them follow the priority.
     */
    int priority();

    /**
     * The name of interceptor, may be used to generate javadoc.
     */
    String name() default "Default";
}

arouter-compiler

编译时注解的扫描与相关类的生成

arouter-api

提供路由的基本服务

  • ARouter
    • 门面
  • _ARouter
    • 实现
  • LogisticsCenter
    • 逻辑中心
  • Postcard
    • 导航的明信片
  • Warehouse
    • 数组仓库

整体模块之间的依赖关系

graph TB
arouter-api-->arouter-annotation
arouter-compiler-->arouter-annotation

接下来开始分析 ARouter 的工作流程

二. 一次路由跳转的过程

一) 初始化

  • 调用方式在 Application 中调用 ARouter.init(this);
  • 接下来分析一下路由初始化的源码
    /**
     * ARouter.init
     */
    public static void init(Application application) {
        if (!hasInit) {
            // 用于 ARouter 的 logger 打印, 之后会忽略这部分的源码
            logger = _ARouter.logger;
            _ARouter.logger.info(Consts.TAG, "ARouter init start.");
            // 1. 调用了 _ARouter 中的 init 
            hasInit = _ARouter.init(application);
            if (hasInit) {
                // 2. 调用 _ARouter 中的 afterInit 处理初始化之后的相关操作
                _ARouter.afterInit();
            }
        }
    }

可以看到 ARouter 其实就是个外壳, 具体的实现均由 _ARouter 提供, 可见路由的初始化分为两步进行

  • 调用 _ARouter 的 init 执行初始化操作
  • 调用了 _ARouter 的 afterInit() 执行善后操作

先从 _ARouter.init 开始

1. _ARouter.init

    /**
     * _ARouter.init
     */
    protected static synchronized boolean init(Application application) {
        mContext = application;
        // 1. 调用了 LogisticsCenter 的 init 方法
        LogisticsCenter.init(mContext, executor);
        // 2. 更新标记位
        hasInit = true;
        // 3. 绑定主线程的 Handler
        mHandler = new Handler(Looper.getMainLooper());
        return true;
    }

主要做了三件事情

  • 调用了 LogisticsCenter 的 init 方法
  • 标记为已经初始化完毕
  • 创建主线程的 Handler

接下来分析一下 LogisticsCenter 初始化做了哪些事情

1) LogisticsCenter 逻辑处理中心的初始化

    /**
     * LogisticsCenter.init, load all metas in memory. Demand initialization
     */
    public synchronized static void init(Context context, ThreadPoolExecutor tpe) throws HandlerException {
        mContext = context;
        // 给线程池赋值
        executor = tpe;
        try {
            // 尝试使用插件注册 ARouter 
            loadRouterMap();
            
            if (registerByPlugin) {
                // ...
            } else {
                // 这里我们着重分析非插件注册的初始化实现
                Set<String> routerMap;
                // 1. 判断是否是调试(调试会生成类), 若是调试, 则从生成文件夹下找寻生成类
                if (ARouter.debuggable() || PackageUtils.isNewVersion(context)) {
                    // 1.1 每次调试, 会通过编译时注解, 生成相关文件保存到本地 com.alibaba.android.arouter.routes 文件夹下
                    // 当程序运行时, 通过 getFileNameByPackageName 找到对应的全限定名
                    routerMap = ClassUtils.getFileNameByPackageName(mContext, ROUTE_ROOT_PAKCAGE);
                    if (!routerMap.isEmpty()) {
                        // 1.2 更新生成文件的集合
                        context.getSharedPreferences(AROUTER_SP_CACHE_KEY, Context.MODE_PRIVATE).edit()
                                .putStringSet(AROUTER_SP_KEY_MAP, routerMap)
                                .apply();
                    }
                    PackageUtils.updateVersion(context);    // Save new version name when router map update finishes.
                } else {
                    // 2. 若不是调试, 则直接从本地的缓存中获取, 非调试环境, 不会生成新的代码
                    routerMap = new HashSet<>(
                         context.getSharedPreferences(AROUTER_SP_CACHE_KEY, Context.MODE_PRIVATE)
                                .getStringSet(AROUTER_SP_KEY_MAP, new HashSet<String>())
                    );
                }
                // 3. 遍历集合, 将缓存的集合加载进相应的集合中
                for (String className : routerMap) {
                    if (className.startsWith(ROUTE_ROOT_PAKCAGE + DOT + SDK_NAME + SEPARATOR + SUFFIX_ROOT)) {
                        // 3.1 加载根元素(com.alibaba.android.arouter.routes.ARouter$$Root$$XXX)
                        ((IRouteRoot) (Class.forName(className).getConstructor().newInstance())).loadInto(Warehouse.groupsIndex);
                    } else if (className.startsWith(ROUTE_ROOT_PAKCAGE + DOT + SDK_NAME + SEPARATOR + SUFFIX_INTERCEPTORS)) {
                        // 3.2 加载拦截器标签元素(com.alibaba.android.arouter.routes.ARouter$$Interceptors$$XXX)
                        ((IInterceptorGroup) (Class.forName(className).getConstructor().newInstance())).loadInto(Warehouse.interceptorsIndex);
                    } else if (className.startsWith(ROUTE_ROOT_PAKCAGE + DOT + SDK_NAME + SEPARATOR + SUFFIX_PROVIDERS)) {
                        // 3.3 加载提供器元素(com.alibaba.android.arouter.routes.ARouter$$Providers$$XXX)
                        ((IProviderGroup) (Class.forName(className).getConstructor().newInstance())).loadInto(Warehouse.providersIndex);
                    }
                }
            }
            // ...忽略日志代码
        } catch (Exception e) {
            // ...忽略异常代码
        }
    }
    
    /**
     * LogisticsCenter.loadRouterMap 若启用了插件注册 ARouter , 将会在这个方法中自动生成代码
     */
    private static void loadRouterMap() {
        registerByPlugin = false;
        //auto generate register code by gradle plugin: arouter-auto-register
        // looks like below:
        // registerRouteRoot(new ARouter..Root..modulejava());
        // registerRouteRoot(new ARouter..Root..modulekotlin());
    }
    
    /**
     * Warehouse : ARouter 的数据仓库
     */
    class Warehouse {
        // Cache route and metas
        static Map<String, Class<? extends IRouteGroup>> groupsIndex = new HashMap<>();
        static Map<String, RouteMeta> routes = new HashMap<>();

        // Cache provider
        static Map<Class, IProvider> providers = new HashMap<>();
        static Map<String, RouteMeta> providersIndex = new HashMap<>();

        // Cache interceptor
        static Map<Integer, Class<? extends IInterceptor>> interceptorsIndex = new UniqueKeyTreeMap<>("More than one interceptors use same priority [%s]");
        static List<IInterceptor> interceptors = new ArrayList<>();

        static void clear() {
            routes.clear();
            groupsIndex.clear();
            providers.clear();
            providersIndex.clear();
            interceptors.clear();
            interceptorsIndex.clear();
        }
   }

通过 LogisticsCenter.init 的分析, 可知该方法起到了非常重要的作用, 主要做了以下工作

  • 尝试通过插件去注册 ARouter, 这里忽略
  • 获取 Set routerMap 的数据
    • Debug: 若是开发环境, 则会读取编译时注解在 com.alibaba.android.arouter.routes 文件夹下的生成文件, 添加到 routerMap 中
      • 不为空, 则通过 SharedPreferences 缓存到本地
    • Release: 若线上环境, 则直接从缓存中读取
  • 遍历 routerMap 集合
    • 反射实例化 com.alibaba.android.arouter.routes.ARouter?Root?XXX 对象, 调用 loadInto 添加到 Warehouse.groupsIndex 中
    • 反射实例化 com.alibaba.android.arouter.routes.ARouter?Interceptors?XXX 对象, 调用 loadInto 添加到 Warehouse.interceptorsIndex 中
    • 反射实例化 com.alibaba.android.arouter.routes.ARouter?Providers?XXX 对象, 调用 loadInto 添加到 Warehouse.providersIndex 中

2) 生成类展示

/**
 * CreateTime: @Router 注解作用在类上时, 被生成
 * Description: 
 * 将所有被 @Router(path="", group="m2") 注解标记并且 group = m2 的类, 添加到 Warehouse.routes 中
 * Warehouse.routes(key = @Router中的path, value = @Router标记类的信息生成的RouteMeta对象)
 */
public class ARouter$$Group$$m2 implements IRouteGroup {
    @Override
    public void loadInto(Map<String, RouteMeta> atlas) {
        atlas.put("/module/2", RouteMeta.build(RouteType.ACTIVITY, TestModule2Activity.class, "/module/2", "m2", null, -1, -2147483648));
    }
}

/**
 * CreateTime: 一个 Module 中若有 ARouter$$Group$$XXX 存在时, 被生成
 * Description: 
 * 收集一个 Module 下所有的 ARouter$$Group$$XXX 添加到 Warehouse.groupsIndex 中
 * Warehouse.groupsIndex (key = Group名, value = ARouter$$Group$$XXX.class)
 */
public class ARouter$$Root$$modulejava implements IRouteRoot {
    @Override
    public void loadInto(Map<String, Class<? extends IRouteGroup>> routes) {
        routes.put("m2", ARouter$$Group$$m2.class);
    }
}


/**
 * CreateTime: @Router 注解作用在实现了 IProvider 的类上时, 被生成
 * Description: 
 * 收集一个 Module 下所有的 IProvider 实现类信息添加到 Warehouse.providersIndex 中
 * Warehouse.providersIndex(key = 实现的接口类的全限定名, value = @Router标记类的信息生成的RouteMeta对象);
 */
public class ARouter$$Providers$$app implements IProviderGroup {
    @Override
    public void loadInto(Map<String, RouteMeta> providers) {
        providers.put("com.alibaba.android.arouter.demo.testservice.HelloService",
                RouteMeta.build(RouteType.PROVIDER, HelloServiceImpl.class, "/service/hello", "service", null, -1, -2147483648)
        );
    }
}


/**
 * CreateTime: @Interceptor 注解作用在实现了 IInterceptor 的类上时, 被生成
 * Description: 
 * 收集一个 Module 下所有的 IInterceptorGroup 实现类信息添加到 Warehouse.interceptorsIndex 中
 * Warehouse.interceptorsIndex (key = @Interceptor中的优先级信息, value = 实现类的类型)
 */
public class ARouter$$Interceptors$$app implements IInterceptorGroup {
    @Override
    public void loadInto(Map<Integer, Class<? extends IInterceptor>> interceptors) {
        interceptors.put(7, Test1Interceptor.class);
    }
}

3) 生成类之间的依赖关系

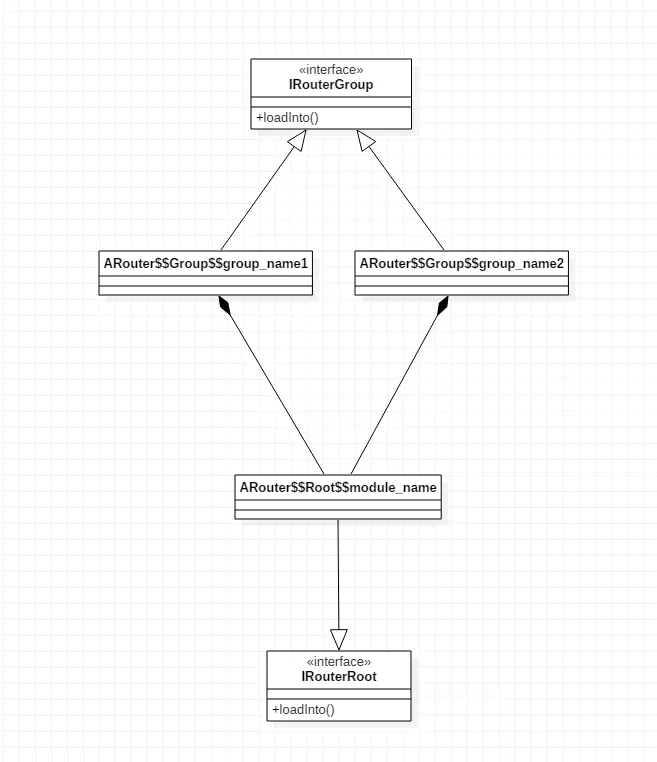
  • IRouteRoot 与 IRootGroup 之间的依赖关系
    • 一个 module 会生成一个 ARouter?Root?module_name 类
    • 一个 module 会根据 group 的不同, 生成多个 ARouter?Root?group_name 类
    • ARouter?Root?module_name.loadInto() 方法被调用时, 会将保存的 ARouter?Root?group_name.class 信息注入 Warehouse.groupsIndex 中
    • 通过 Warehouse.groupsIndex 可以找到 ARouter?Root?group_name 类
      • 实例化后调用其 ARouter?Root?group_name.loadInto() , 会将 @Route 标记类的信息注入 Warehouse.routes 中, 这是非常重要的一步, 在后面会展开分析

IRouteRoot 与 IRootGroup 之间的依赖关系.png

  • IProvider 生成类

IProvider 生成类.png

  • IInterceptor 生成类

IInterceptor 生成类.png

4) 回顾

可见 ARouter.init 方法的主要任务, 为初始化路由表, 保存在 Warehouse 中, 方便后续路由请求, 找到目标地址

2. _ARouter.afterInit

    static void afterInit() {
        // 初始化拦截服务
        interceptorService = (InterceptorService) ARouter.getInstance()
            .build("/arouter/service/interceptor")
            .navigation();
    }

好的, 这里调用了 ARouter.build, 我们看看它做了些什么

    /**
     * ARouter.build 
     */
    public Postcard build(String path) {
        return _ARouter.getInstance().build(path);
    }

    /**
     * ARouter.build 
     */
    @Deprecated
    public Postcard build(String path, String group) {
        return _ARouter.getInstance().build(path, group);
    }

    /**
     * ARouter.build 
     */
    public Postcard build(Uri url) {
        return _ARouter.getInstance().build(url);
    }

可以看到三个重载方法都调用了 _ARouter 的方法, 这里与 WindowManager 中的方法使用 WindowManagerGlobal 桥接的手法很类似

    /**
     * _ARouter.build
     * 使用默认的 Group 组, 构建 Postcard 明信片
     */
    protected Postcard build(String path) {
        if (TextUtils.isEmpty(path)) {
            throw new HandlerException(Consts.TAG + "Parameter is invalid!");
        } else {
            // 1. 获取 PathReplaceService 服务
            PathReplaceService pService = ARouter.getInstance().navigation(PathReplaceService.class);
            if (null != pService) {
                path = pService.forString(path);
            }
            // 调用 extractGroup 方法从 path 获取路由的 group, 调用了重载方法
            return build(path, extractGroup(path));
        }
    }

    /**
     * _ARouter.build
     * 通过 Uri 来构建 Postcard 明信片
     */
    protected Postcard build(Uri uri) {
        if (null == uri || TextUtils.isEmpty(uri.toString())) {
            throw new HandlerException(Consts.TAG + "Parameter invalid!");
        } else {
            // 1. 获取 PathReplaceService 服务
            PathReplaceService pService = ARouter.getInstance().navigation(PathReplaceService.class);
            if (null != pService) {
                uri = pService.forUri(uri);
            }
            // 2. 通过 path/group/uri 来构建明信片
            return new Postcard(uri.getPath(), extractGroup(uri.getPath()), uri, null);
        }
    }

    /**
     * _ARouter.build
     * 通过路径和指定的 group(用于合并路由) 构建明信片
     */
    protected Postcard build(String path, String group) {
        if (TextUtils.isEmpty(path) || TextUtils.isEmpty(group)) {
            throw new HandlerException(Consts.TAG + "Parameter is invalid!");
        } else {
            // 1. 获取 PathReplaceService 服务
            PathReplaceService pService = ARouter.getInstance().navigation(PathReplaceService.class);
            if (null != pService) {
                path = pService.forString(path);
            }
            // 2. 通过 path / group 来构建明信片
            return new Postcard(path, group);
        }
    }

通过 _ARouter.build 重载方法可知有一个非常重要的点 通过调用 ARouter.navigation(PathReplaceService.class) 获取了一个 PathReplaceService 服务, 接下来看看这个服务获取的流程

    /**
     * ARouter.navigation
     */
    public <T> T navigation(Class<? extends T> service) {
        return _ARouter.getInstance().navigation(service);
    }
    
    /**
     * _ARouter.navigation
     */
    protected <T> T navigation(Class<? extends T> service) {
        try {
            // 1 通过全限定类名尝试获取 service 的 Postcard
            Postcard postcard = LogisticsCenter.buildProvider(service.getName());
            if (null == postcard) {
                // 尝试通过简单类名获取 Postcard
                postcard = LogisticsCenter.buildProvider(service.getSimpleName());
            }
            // 2. 没找到则返回 null
            if (null == postcard) {
                return null;
            }
            // 3. 找到了则调用 LogisticsCenter.completion 对这个 postcard 进行数据填充
            LogisticsCenter.completion(postcard);
            // 4. 通过 postcard.getProvider() 返回数据
            return (T) postcard.getProvider();
        } catch (NoRouteFoundException ex) {
            // ...
        }
    }
    
    /**
     * LogisticsCenter.buildProvider
     */
    public static Postcard buildProvider(String serviceName) {
        // Warehouse.providersIndex 在 LogisticsCenter.init 中进行数据注入, 在上面已经分析过
        // 通过 serviceName 获取对应类的信息封装对象 RouteMeta
        RouteMeta meta = Warehouse.providersIndex.get(serviceName);
        if (null == meta) {
            return null;
        } else {
            // 构建明信片
            return new Postcard(meta.getPath(), meta.getGroup());
        }
    }

可以看到 _ARouter.navigation 中主要处理了以下事务

  • 调用 LogisticsCenter.buildProvider 获取要获取服务的 Postcar
    • 通过 Warehouse.providersIndex 找到对应的 RouteMeta 对象 meta
    • 使用 meta 来构建 Postcard 对象
  • 没找到则返回 null
  • 找到相应的 Postcard 则调用 LogisticsCenter.completion 对这个 Postcard 进行数据填充
    • LogisticsCenter.completion 这个方法非常重要, 放在后面分析
  • 经过 LogisticsCenter.completion 对 Postcard 进行数据填充之后, Postcard 中的 provider 就有了数据, 调用 Postcard.getProvider() 将所需服务对象返回

PathReplaceService 不为空的话, 会调用其 forString(path)/forUri(uri) 进行自定义解析(一般为空, ARouter 默认没有实现这个接口)

回顾

至此 ARouter.build 完成之后获取到了一个 Postcard 对象, 然后会调用 Postcard.navigation() 获取所需对象实例

接下来分析一下 Postcard.navigation() 是如何进行路由寻址的

二) 路由寻址

路由跳转是由 Postcard.navigation() 发起的, 我们看看他的实现

    /**
     * Postcard.navigation
     */
    public Object navigation() {
        return navigation(null);
    }

    /**
     * Postcard.navigation
     */
    public Object navigation(Context context) {
        return navigation(context, null);
    }

    /**
     * Postcard.navigation
     */
    public Object navigation(Context context, NavigationCallback callback) {
        // 最终还是回到了 ARouter.navigation 方法中
        return ARouter.getInstance().navigation(context, this, -1, callback);
    }

可以看到 Postcard.navigation 的一系列重载方法, 最终都会调用到 ARouter.navigation 中, 这里才是重头戏的开始
接下来分析 ARouter.navigation(context, this, -1, callback) 这个方法的处理了哪些事务

    /**
     * ARouter.navigation
     */
    public Object navigation(Context mContext, Postcard postcard, int requestCode, NavigationCallback callback) {
        return _ARouter.getInstance().navigation(mContext, postcard, requestCode, callback);
    }
    
    /**
     * _ARouter.navigation
     */
    protected Object navigation(final Context context, final Postcard postcard, final int requestCode, final NavigationCallback callback) {
        try {
            // 1. 通过 postcard 明信片, 进行导航查找
            LogisticsCenter.completion(postcard);
        } catch (NoRouteFoundException ex) {
            // ...回调一些没有找到目标的操作
            return null;
        }
        // 2. 回调通过 postcard 明信片定位到了目标
        if (null != callback) {
            callback.onFound(postcard);
        }
        // 3. 判断 postcard 是否为绿色通道, 若不是则启动拦截器服务进行拦截
        if (!postcard.isGreenChannel()) {   // 必须运行在异步线程, 否则可能 ANR
            interceptorService.doInterceptions(postcard, new InterceptorCallback() {
                @Override
                public void onContinue(Postcard postcard) {
                    _navigation(context, postcard, requestCode, callback);
                }

                @Override
                public void onInterrupt(Throwable exception) {
                    if (null != callback) {
                        callback.onInterrupt(postcard);
                    }
                }
            });
            
        } else {
            // 4. 回调 _navigation 方法
            return _navigation(context, postcard, requestCode, callback);
        }
        return null;
    }

    /**
     * _ARouter._navigation
     */
    private Object _navigation(final Context context, final Postcard postcard, final int requestCode, final NavigationCallback callback) {
        final Context currentContext = null == context ? mContext : context;
        switch (postcard.getType()) {
            // 4.1 处理 Activity 的导航
            case ACTIVITY:
                // 4.1.1 构建 Intent 意图
                final Intent intent = new Intent(currentContext, postcard.getDestination());
                intent.putExtras(postcard.getExtras());
                // 4.1.2 获取并设置 Flags
                int flags = postcard.getFlags();
                if (-1 != flags) {
                    intent.setFlags(flags);
                } else if (!(currentContext instanceof Activity)) {    // Non activity, need less one flag.
                    intent.setFlags(Intent.FLAG_ACTIVITY_NEW_TASK);
                }
                // 4.1.3 设置 Intent 的 Action
                String action = postcard.getAction();
                if (!TextUtils.isEmpty(action)) {
                    intent.setAction(action);
                }
                // 4.1.4 在主线程中处理 Activity 的启动
                if (Looper.getMainLooper().getThread() != Thread.currentThread()) {
                    mHandler.post(new Runnable() {
                        @Override
                        public void run() {
                            startActivity(requestCode, currentContext, intent, postcard, callback);
                        }
                    });
                } else {
                    startActivity(requestCode, currentContext, intent, postcard, callback);
                }
                break;
            // 4.2 处理 PROVIDER("com.alibaba.android.arouter.facade.template.IProvider") 的导航
            case PROVIDER:
                return postcard.getProvider();
            // 4.3 处理 BOARDCAST/CONTENT_PROVIDER/FRAGMENT 的导航
            case BOARDCAST:
            case CONTENT_PROVIDER:
            case FRAGMENT:
                Class fragmentMeta = postcard.getDestination();
                try {
                    // 4.3.1 反射创建 Fragment 对象
                    Object instance = fragmentMeta.getConstructor().newInstance();
                    // 4.3.2 给 Fragment 设置参数
                    if (instance instanceof Fragment) {
                        ((Fragment) instance).setArguments(postcard.getExtras());
                    } else if (instance instanceof android.support.v4.app.Fragment) {
                        ((android.support.v4.app.Fragment) instance).setArguments(postcard.getExtras());
                    }
                    return instance;
                } catch (Exception ex) {
                    // ...
                }
            // 4.4 处理 METHOD/SERVICE 的导航
            case METHOD:
            case SERVICE:
            default:
                return null;
        }

        return null;
    }

通过上面的源码分析可以非常清晰的看到 _ARouter.navigation 主要做了以下的事情

  • 调用 LogisticsCenter.completion 方法, 对 postcard 明信片数据填充
  • 回调通过 postcard 明信片定位到了目标
  • 判断 postcard 是否为绿色通道, 若不是则启动拦截器服务进行拦截
  • 回调 _navigation 方法真正的执行导航
    • 处理 Activity 的跳转
    • 处理 ARouter IProvider 的服务获取
    • 处理 BOARDCAST/CONTENT_PROVIDER/FRAGMENT 的导航
    • 处理 METHOD/SERVICE 的导航

回顾

可以看到 ARouter.navigation(context, this, -1, callback) 中最终会调用 LogisticsCenter.completion 进行数据注入, 前面 2.1 中提到 ARouter.navigation(Class<? extends T> service) 同样也调用了这个方法, 其重要程度可见一斑

最后的操作, 便是通过 LogisticsCenter.completion 进行路由跳转了

三) 路由跳转

    /**
     * LogisticsCenter.completion
     */
    public synchronized static void completion(Postcard postcard) {
        if (null == postcard) {
            throw new NoRouteFoundException(TAG + "No postcard!");
        }
        // 1. 从缓存池中 Warehouse.routes 获取对应的 ARouter$$Group$$xxx.class 类的信息封装对象 routeMeta
        // 初始化的时候, 一定为 null, 在 LogisticsCenter.init 中, 只对 Warehouse.groupsIndex 进行了数据填充
        RouteMeta routeMeta = Warehouse.routes.get(postcard.getPath());
        if (null == routeMeta) {
            // 2. 从索引池 Warehouse.groupsIndex 中获取 IRouteGroup 对应的实体类型(ARouter$$Group$$xxx.class)
            Class<? extends IRouteGroup> groupMeta = Warehouse.groupsIndex.get(postcard.getGroup());
            if (null == groupMeta) {
                // ...异常日志
            } else {
                try {
                    // 2.1 实例化 IRouteGroup(ARouter$$Group$$xxx.class)
                    IRouteGroup iGroupInstance = groupMeta.getConstructor().newInstance();
                    // 2.2 调用其 loadInto 方法, 将该 Group 下所有类的信息 RouteMeta 填充到 Warehouse.routes 中
                    iGroupInstance.loadInto(Warehouse.routes);
                    // 2.3 说明当前 group 下的 RouteMeta 已经解析到 Warehouse.routes 中了, 从集合中移除
                    Warehouse.groupsIndex.remove(postcard.getGroup());
                } catch (Exception e) {
                    // ... 异常日志
                }
                // 2.4 重新调用 LogisticsCenter.completion, 下次将会走到 3 中
                completion(postcard);   // Reload
            }
        } else {
            // 3. 给 postcard 注入数据
            postcard.setDestination(routeMeta.getDestination());
            postcard.setType(routeMeta.getType());
            postcard.setPriority(routeMeta.getPriority());
            postcard.setExtra(routeMeta.getExtra());
            // 3.1 获取 URI
            Uri rawUri = postcard.getUri();
            if (null != rawUri) {   // Try to set params into bundle.
                // 3.2 分割 uri 参数
                Map<String, String> resultMap = TextUtils.splitQueryParameters(rawUri);
                // 3.3 获取参数类型并且注入 postcard 中
                Map<String, Integer> paramsType = routeMeta.getParamsType();
                if (MapUtils.isNotEmpty(paramsType)) {
                    // Set value by its type, just for params which annotation by @Param
                    for (Map.Entry<String, Integer> params : paramsType.entrySet()) {
                        setValue(postcard, params.getValue(),  params.getKey(), resultMap.get(params.getKey()));
                    }
                    postcard.getExtras().putStringArray(ARouter.AUTO_INJECT, paramsType.keySet().toArray(new String[]{}));
                }
                // 3.5 mBundle 向 Bundle 中保存 URI键值对
                postcard.withString(ARouter.RAW_URI, rawUri.toString());
            }
            // 4. 根据 routeMeta 的类型信息处理相应的操作
            switch (routeMeta.getType()) {
                case PROVIDER:  // 4.1 为 ARouter 的 IProvider
                    // 4.1.1 构建实例对象
                    Class<? extends IProvider> providerMeta = (Class<? extends IProvider>) routeMeta.getDestination();
                    // 根据 IProvider 的信息从 providers 中获取缓存的实例对象
                    IProvider instance = Warehouse.providers.get(providerMeta);
                    if (null == instance) {
                        IProvider provider;
                        try {
                            // 反射创建实例对象
                            provider = providerMeta.getConstructor().newInstance();
                            provider.init(mContext);
                            // 添加到缓存池
                            Warehouse.providers.put(providerMeta, provider);
                            instance = provider;
                        } catch (Exception e) {
                            // ...
                        }
                    }
                    // 4.1.2 给 postcard 注入实例对象
                    postcard.setProvider(instance);
                    // 4.1.3 IProvider 类型的目标不允许设置为不可拦截(绿色通道)
                    postcard.greenChannel();
                    break;
                case FRAGMENT :// 4.2 Fragment 的类型
                    // 4.2.1 FRAGMENT 类型的目标不允许设置为不可拦截(绿色通道)
                    postcard.greenChannel();
                default:
                    break;
            }
        }
    }

可见这个方法真的做了很多重要的事情

  • 从缓存池中 Warehouse.routes 获取对应的 ARouter?Group?xxx.class 类的信息封装对象 routeMeta

  • routeMeta 在缓存中不存在

    • 从索引池 Warehouse.groupsIndex 中获取 IRouteGroup 对应的实体类型 IRouteGroup(ARouter?Group?xxx.class)
    • 实例化 IRouteGroup(ARouter?Group?xxx.class)
    • 调用其 loadInto 方法, 将该 Group 下所有类的信息 RouteMeta 填充到 Warehouse.routes 中
    • 说明当前 group 下的 RouteMeta 已经解析到 Warehouse.routes 中了, 从集合中移除
    • 重新回调 LogisticsCenter.completion 方法, 下次不会走此分支
  • routeMeta 在缓存中存在

    • 给 postcard 注入 routeMeta 中保存的数据
  • routeMeta 的类型信息处理相应的操作

    • PROVIDER:

      • 构建 IProvider 对象
      • 给 postcard 注入实例对象
      • 设置为绿色通道(不可拦截)
    • FRAGMENT:

      • 设置 为绿色通道, 其 实例 在上面分析过的 LogisticsCenter._navigation 中构建

之后便可以通过 postcard.getProvider(); 返回 ARouter.navigation 的实例对象了

三. 结语

通过本次对 ARouter 进行分析, 借此厘清 ARouter 初始化的工作原理, 虽然说是初始化, 但可以发现很多核心代码都一并被分析了, 里面的缓存思想和代码设计是极好的, 非常值得学习, 笔者有很多分析不到位的地方, 希望大家能够批评指出

笔者参考了 ARouter 的实现方式, 手写一个 SRouter 库, 以加深对 Router 的理解, 其中拦截器思想使用的 OkHttp

github.com/SharryChoo/…