背景人物介绍
- 我是大仙,一名java程序员,热爱技术,喜欢折腾。目前在启迪旗下一家控股公司上班。 我正在公司给大家码字,顺便配图一张,以示清白。
- vicco,我的好基友,现在公司的前端架构师,我准备拉他入伙。
- 小丹妹子,也是一名程序员。梦想是开一家烘焙店,所以这次的想法,是由她发起的。
- 小玲妹子,她是专门做烘焙的,私房点心的,掌握核心技术,之前请同事们吃过她的甜点,一致好评,我准备把她也拉进来。

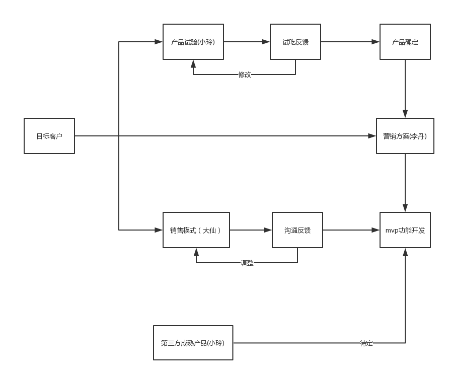
我们的初心
因为我们程序员经常加班,所以一日三餐以外卖为伍,吃得不对,运动不够,种种原因造就了油腻的现状。 作为骄傲的猿类,我们发现了问题,就想用程序员的方式,去优雅的解决他。 所以,我们把目标定为:提供一种健康的饮食结构,来改善我们程序员的健康状况。 我们没有任何做餐饮的经验,所以只能用程序员的思维去干这件事, 我们打算用产品思维去指导我们。先做一个MVP版本出来,后期一步步迭代。
现阶段进展
- 昨天产生这个想法,目前还停留在产品策划这个层面。 策划过程在下一篇文章里面给大家汇报。 后面会把资料公开,大家可以多给我们一些意见。
- 2018-08-11 20:00:00 和小玲妹子进行沟通了,妹子非常愿意加入我们,于是我们确定了以下事情。

- 2018-08-13 梳理准备流程
