Swagger 是一个统一前后端用于生成文档和代码的工具,它使用 yaml / json 作为描述语言 通过 OpenAPI Specification 来描述 API,最后使用 Codegen 根据不同的配置来生成各种 language、library 的 Code、Docs.
其最理想的情况则是只需一份描述文件(yaml/json) 生成 后端、前端(android ios web...)的代码和文档,这样的话保证了前后端的统一,且需要升级改动也只需要修改 yaml 文件。
YAML
JSON 都已经很熟悉了,虽然 Swagger 可以使用 JSON 作为描述语言,但是因为 YAML 更为简洁直观,所以更推荐 YAML。 YAML 的基本语法并不复杂,这里介绍一些基本语法:
-
yaml 文件 以
---开始...结尾 -
同一级别的成员(如 list 成员)可以通过
"- "来辨识 -
注释以
#开头的一行 -
list:
fruits:
- Apple
- Orange
- Strawberry
- Mango
- key / value
martin:
name: Martin D'vloper
job: Developer
skill: Elite
- list / map 混合使用
- martin:
name: Martin D'vloper
job: Developer
skills:
- python
- perl
- pascal
- tabitha:
name: Tabitha Bitumen
job: Developer
skills:
- lisp
- fortran
- erlang
- list / map 的简写
martin: {name: Martin D'vloper, job: Developer, skill: Elite}
fruits: ['Apple', 'Orange', 'Strawberry', 'Mango']
- boolean 值的写法没有严格限制
create_key: yes
needs_agent: no
knows_oop: True
likes_emacs: TRUE
uses_cvs: false
|使用换行>忽略换行
include_newlines: |
exactly as you see
will appear these three
lines of poetry
ignore_newlines: >
this is really a
single line of text
despite appearances
OpenAPI-Specification
OpenAPI 是一套用于描述 RESTful APIs 的规范。
The OpenAPI Specification (OAS) defines a standard, language-agnostic interface to RESTful APIs which allows both humans and computers to discover and understand the capabilities of the service without access to source code, documentation, or through network traffic inspection. When properly defined, a consumer can understand and interact with the remote service with a minimal amount of implementation logic.
An OpenAPI definition can then be used by documentation generation tools to display the API, code generation tools to generate servers and clients in various programming languages, testing tools, and many other use cases.
只要符合 OpenAPI 规范的都可以生成各类代码、文档、工具。
目前 OpenAPI 最新 3.0.0 ,对比 2.0 对 API 结构进行了调整。
文档内容繁多请参考 OpenAPI-Specification 3.0.0
下面是 Uber API 的 example
# this is an example of the Uber API
# as a demonstration of an API spec in YAML
openapi: "3.0.0"
info:
title: Uber API
description: Move your app forward with the Uber API
version: "1.0.0"
servers:
- url: https://api.uber.com/v1
paths:
/products:
get:
summary: Product Types
description: The Products endpoint returns information about the Uber products offered at a given location. The response includes the display name and other details about each product, and lists the products in the proper display order.
parameters:
- name: latitude
in: query
description: Latitude component of location.
required: true
schema:
type: number
format: double
- name: longitude
in: query
description: Longitude component of location.
required: true
schema:
type: number
format: double
security:
- apikey: []
tags:
- Products
responses:
'200':
description: An array of products
content:
application/json:
schema:
$ref: "#/components/schemas/ProductList"
default:
description: Unexpected error
content:
application/json:
schema:
$ref: "#/components/schemas/Error"
/estimates/price:
get:
summary: Price Estimates
description: The Price Estimates endpoint returns an estimated price range for each product offered at a given location. The price estimate is provided as a formatted string with the full price range and the localized currency symbol.<br><br>The response also includes low and high estimates, and the [ISO 4217](http://en.wikipedia.org/wiki/ISO_4217) currency code for situations requiring currency conversion. When surge is active for a particular product, its surge_multiplier will be greater than 1, but the price estimate already factors in this multiplier.
parameters:
- name: start_latitude
in: query
description: Latitude component of start location.
required: true
schema:
type: number
format: double
- name: start_longitude
in: query
description: Longitude component of start location.
required: true
schema:
type: number
format: double
- name: end_latitude
in: query
description: Latitude component of end location.
required: true
schema:
type: number
format: double
- name: end_longitude
in: query
description: Longitude component of end location.
required: true
schema:
type: number
format: double
tags:
- Estimates
responses:
'200':
description: An array of price estimates by product
content:
application/json:
schema:
type: array
items:
$ref: "#/components/schemas/PriceEstimate"
default:
description: Unexpected error
content:
application/json:
schema:
$ref: "#/components/schemas/Error"
/estimates/time:
get:
summary: Time Estimates
description: The Time Estimates endpoint returns ETAs for all products offered at a given location, with the responses expressed as integers in seconds. We recommend that this endpoint be called every minute to provide the most accurate, up-to-date ETAs.
parameters:
- name: start_latitude
in: query
description: Latitude component of start location.
required: true
schema:
type: number
format: double
- name: start_longitude
in: query
description: Longitude component of start location.
required: true
schema:
type: number
format: double
- name: customer_uuid
in: query
schema:
type: string
format: uuid
description: Unique customer identifier to be used for experience customization.
- name: product_id
in: query
schema:
type: string
description: Unique identifier representing a specific product for a given latitude & longitude.
tags:
- Estimates
responses:
'200':
description: An array of products
content:
application/json:
schema:
type: array
items:
$ref: "#/components/schemas/Product"
default:
description: Unexpected error
content:
application/json:
schema:
$ref: "#/components/schemas/Error"
/me:
get:
summary: User Profile
description: The User Profile endpoint returns information about the Uber user that has authorized with the application.
tags:
- User
responses:
'200':
description: Profile information for a user
content:
application/json:
schema:
$ref: "#/components/schemas/Profile"
default:
description: Unexpected error
content:
application/json:
schema:
$ref: "#/components/schemas/Error"
/history:
get:
summary: User Activity
description: The User Activity endpoint returns data about a user's lifetime activity with Uber. The response will include pickup locations and times, dropoff locations and times, the distance of past requests, and information about which products were requested.<br><br>The history array in the response will have a maximum length based on the limit parameter. The response value count may exceed limit, therefore subsequent API requests may be necessary.
parameters:
- name: offset
in: query
schema:
type: integer
format: int32
description: Offset the list of returned results by this amount. Default is zero.
- name: limit
in: query
schema:
type: integer
format: int32
description: Number of items to retrieve. Default is 5, maximum is 100.
tags:
- User
responses:
'200':
description: History information for the given user
content:
application/json:
schema:
$ref: "#/components/schemas/Activities"
default:
description: Unexpected error
content:
application/json:
schema:
$ref: "#/components/schemas/Error"
components:
securitySchemes:
apikey:
type: apiKey
name: server_token
in: query
schemas:
Product:
properties:
product_id:
type: string
description: Unique identifier representing a specific product for a given latitude & longitude. For example, uberX in San Francisco will have a different product_id than uberX in Los Angeles.
description:
type: string
description: Description of product.
display_name:
type: string
description: Display name of product.
capacity:
type: integer
description: Capacity of product. For example, 4 people.
image:
type: string
description: Image URL representing the product.
ProductList:
properties:
products:
description: Contains the list of products
type: array
items:
$ref: "#/components/schemas/Product"
PriceEstimate:
properties:
product_id:
type: string
description: Unique identifier representing a specific product for a given latitude & longitude. For example, uberX in San Francisco will have a different product_id than uberX in Los Angeles
currency_code:
type: string
description: "[ISO 4217](http://en.wikipedia.org/wiki/ISO_4217) currency code."
display_name:
type: string
description: Display name of product.
estimate:
type: string
description: Formatted string of estimate in local currency of the start location. Estimate could be a range, a single number (flat rate) or "Metered" for TAXI.
low_estimate:
type: number
description: Lower bound of the estimated price.
high_estimate:
type: number
description: Upper bound of the estimated price.
surge_multiplier:
type: number
description: Expected surge multiplier. Surge is active if surge_multiplier is greater than 1. Price estimate already factors in the surge multiplier.
Profile:
properties:
first_name:
type: string
description: First name of the Uber user.
last_name:
type: string
description: Last name of the Uber user.
email:
type: string
description: Email address of the Uber user
picture:
type: string
description: Image URL of the Uber user.
promo_code:
type: string
description: Promo code of the Uber user.
Activity:
properties:
uuid:
type: string
description: Unique identifier for the activity
Activities:
properties:
offset:
type: integer
format: int32
description: Position in pagination.
limit:
type: integer
format: int32
description: Number of items to retrieve (100 max).
count:
type: integer
format: int32
description: Total number of items available.
history:
type: array
items:
$ref: "#/components/schemas/Activity"
Error:
properties:
code:
type: string
message:
type: string
fields:
type: string
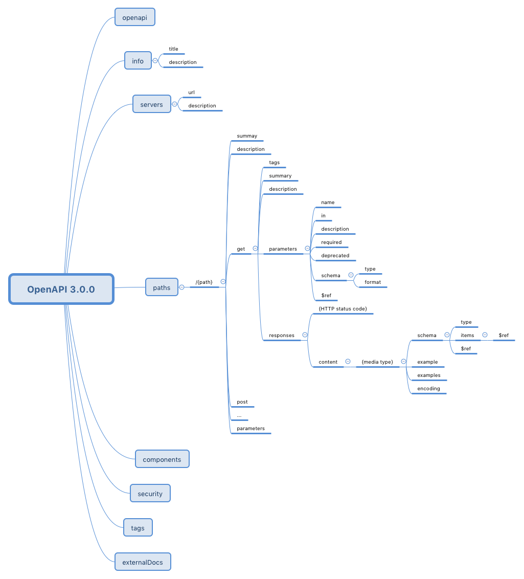
这里将 OpenAPI 3.0 规范中把重点使用的 api 整理了一张思维导图(还不完善,会持续更新)

Swagger
Swagger 实际上包含了一系列的工具 Editor Codegen UI ...
- Editor 用于使用 OpenAPI 编辑 yaml
- Codegen 用于生成不同的 language library 的代码
- UI 用于生成文档
下面介绍一下 Codegen 的使用:
-
确保装好了 maven
-
准备 swagger.yaml
-
编写 config.json 配置文件
因为之前提到 Swagger 可以生成各种 lang lib 的代码,所以这里便是进行此类配置:
查看配置 helpjava -jar swagger-codegen-cli.jar config-help -l javaCONFIG OPTIONS sortParamsByRequiredFlag Sort method arguments to place required parameters before optional parameters. (Default: true) ensureUniqueParams Whether to ensure parameter names are unique in an operation (rename parameters that are not). (Default: true) allowUnicodeIdentifiers boolean, toggles whether unicode identifiers are allowed in names or not, default is false (Default: false) modelPackage package for generated models apiPackage package for generated api classes invokerPackage root package for generated code groupId groupId in generated pom.xml artifactId artifactId in generated pom.xml artifactVersion artifact version in generated pom.xml artifactUrl artifact URL in generated pom.xml artifactDescription artifact description in generated pom.xml scmConnection SCM connection in generated pom.xml scmDeveloperConnection SCM developer connection in generated pom.xml scmUrl SCM URL in generated pom.xml developerName developer name in generated pom.xml developerEmail developer email in generated pom.xml developerOrganization developer organization in generated pom.xml developerOrganizationUrl developer organization URL in generated pom.xml licenseName The name of the license licenseUrl The URL of the license sourceFolder source folder for generated code localVariablePrefix prefix for generated code members and local variables serializableModel boolean - toggle "implements Serializable" for generated models (Default: false) bigDecimalAsString Treat BigDecimal values as Strings to avoid precision loss. (Default: false) fullJavaUtil whether to use fully qualified name for classes under java.util. This option only works for Java API client (Default: false) hideGenerationTimestamp hides the timestamp when files were generated withXml whether to include support for application/xml content type. This option only works for Java API client (resttemplate) (Default: false) dateLibrary Option. Date library to use joda - Joda (for legacy app only) legacy - Legacy java.util.Date (if you really have a good reason not to use threetenbp java8-localdatetime - Java 8 using LocalDateTime (for legacy app only) java8 - Java 8 native JSR310 (preferred for jdk 1.8+) - note: this also sets "java8" to true threetenbp - Backport of JSR310 (preferred for jdk < 1.8) java8 Option. Use Java8 classes instead of third party equivalents true - Use Java 8 classes such as Base64 false - Various third party libraries as needed useRxJava Whether to use the RxJava adapter with the retrofit2 library. (Default: false) useRxJava2 Whether to use the RxJava2 adapter with the retrofit2 library. (Default: false) parcelableModel Whether to generate models for Android that implement Parcelable with the okhttp-gson library. (Default: false) usePlay24WS Use Play! 2.4 Async HTTP client (Play WS API) (Default: false) supportJava6 Whether to support Java6 with the Jersey1 library. (Default: false) useBeanValidation Use BeanValidation API annotations (Default: false) performBeanValidation Perform BeanValidation (Default: false) useGzipFeature Send gzip-encoded requests (Default: false) useRuntimeException Use RuntimeException instead of Exception (Default: false) library library template (sub-template) to use (Default: okhttp-gson) jersey1 - HTTP client: Jersey client 1.19.4. JSON processing: Jackson 2.8.9. Enable Java6 support using '-DsupportJava6=true'. Enable gzip request encoding using '-DuseGzipFeature=true'. feign - HTTP client: OpenFeign 9.4.0. JSON processing: Jackson 2.8.9 jersey2 - HTTP client: Jersey client 2.25.1. JSON processing: Jackson 2.8.9 okhttp-gson - HTTP client: OkHttp 2.7.5. JSON processing: Gson 2.8.1. Enable Parcelable models on Android using '-DparcelableModel=true'. Enable gzip request encoding using '-DuseGzipFeature=true'. retrofit - HTTP client: OkHttp 2.7.5. JSON processing: Gson 2.3.1 (Retrofit 1.9.0). IMPORTANT NOTE: retrofit1.x is no longer actively maintained so please upgrade to 'retrofit2' instead. retrofit2 - HTTP client: OkHttp 3.8.0. JSON processing: Gson 2.6.1 (Retrofit 2.3.0). Enable the RxJava adapter using '-DuseRxJava[2]=true'. (RxJava 1.x or 2.x) resttemplate - HTTP client: Spring RestTemplate 4.3.9-RELEASE. JSON processing: Jackson 2.8.9 resteasy - HTTP client: Resteasy client 3.1.3.Final. JSON processing: Jackson 2.8.9几个主要的配置参数:
- library,生成的代码支付的类,有jersey1、jersey2、okhttp-gson、resttemplate、resteasy、feign、retrofit、retrofit2等几种类型,我们选择的retrofit2
- developerName,开发者名字,会出现在代码文件里
- developerEmail,开发者邮箱,会出现在代码文件里
- developrOrganization,开发者组织,会出现在代码里
- invokerPackage,项目的包名
- apiPackage,生成的***Api.java文件的包名
- modelPackage,生成的数据模型java文件包名
- dateLibrary,时间使用的类开
- useRxJava,是否使用rxjava生成api接口
- useRxJava2,是否使用rxjava2的方式调用接口
-
generate 生成代码 首先打印参数信息
java -jar swagger-codegen-cli.jar generate helpNAME swagger-codegen-cli generate - Generate code with chosen lang SYNOPSIS swagger-codegen-cli generate [(-a <authorization> | --auth <authorization>)] [--additional-properties <additional properties>...] [--api-package <api package>] [--artifact-id <artifact id>] [--artifact-version <artifact version>] [(-c <configuration file> | --config <configuration file>)] [-D <system properties>...] [--git-repo-id <git repo id>] [--git-user-id <git user id>] [--group-id <group id>] [--http-user-agent <http user agent>] (-i <spec file> | --input-spec <spec file>) [--ignore-file-override <ignore file override location>] [--import-mappings <import mappings>...] [--instantiation-types <instantiation types>...] [--invoker-package <invoker package>] (-l <language> | --lang <language>) [--language-specific-primitives <language specific primitives>...] [--library <library>] [--model-name-prefix <model name prefix>] [--model-name-suffix <model name suffix>] [--model-package <model package>] [(-o <output directory> | --output <output directory>)] [--release-note <release note>] [--remove-operation-id-prefix] [--reserved-words-mappings <reserved word mappings>...] [(-s | --skip-overwrite)] [(-t <template directory> | --template-dir <template directory>)] [--type-mappings <type mappings>...] [(-v | --verbose)] OPTIONS -a <authorization>, --auth <authorization> adds authorization headers when fetching the swagger definitions remotely. Pass in a URL-encoded string of name:header with a comma separating multiple values --additional-properties <additional properties> sets additional properties that can be referenced by the mustache templates in the format of name=value,name=value. You can also have multiple occurrences of this option. --api-package <api package> package for generated api classes --artifact-id <artifact id> artifactId in generated pom.xml --artifact-version <artifact version> artifact version in generated pom.xml -c <configuration file>, --config <configuration file> Path to json configuration file. File content should be in a json format {"optionKey":"optionValue", "optionKey1":"optionValue1"...} Supported options can be different for each language. Run config-help -l {lang} command for language specific config options. -D <system properties> sets specified system properties in the format of name=value,name=value (or multiple options, each with name=value) --git-repo-id <git repo id> Git repo ID, e.g. swagger-codegen. --git-user-id <git user id> Git user ID, e.g. swagger-api. --group-id <group id> groupId in generated pom.xml --http-user-agent <http user agent> HTTP user agent, e.g. codegen_csharp_api_client, default to 'Swagger-Codegen/{packageVersion}}/{language}' -i <spec file>, --input-spec <spec file> location of the swagger spec, as URL or file (required) --ignore-file-override <ignore file override location> Specifies an override location for the .swagger-codegen-ignore file. Most useful on initial generation. --import-mappings <import mappings> specifies mappings between a given class and the import that should be used for that class in the format of type=import,type=import. You can also have multiple occurrences of this option. --instantiation-types <instantiation types> sets instantiation type mappings in the format of type=instantiatedType,type=instantiatedType.For example (in Java): array=ArrayList,map=HashMap. In other words array types will get instantiated as ArrayList in generated code. You can also have multiple occurrences of this option. --invoker-package <invoker package> root package for generated code -l <language>, --lang <language> client language to generate (maybe class name in classpath, required) --language-specific-primitives <language specific primitives> specifies additional language specific primitive types in the format of type1,type2,type3,type3. For example: String,boolean,Boolean,Double. You can also have multiple occurrences of this option. --library <library> library template (sub-template) --model-name-prefix <model name prefix> Prefix that will be prepended to all model names. Default is the empty string. --model-name-suffix <model name suffix> Suffix that will be appended to all model names. Default is the empty string. --model-package <model package> package for generated models -o <output directory>, --output <output directory> where to write the generated files (current dir by default) --release-note <release note> Release note, default to 'Minor update'. --remove-operation-id-prefix Remove prefix of operationId, e.g. config_getId => getId --reserved-words-mappings <reserved word mappings> specifies how a reserved name should be escaped to. Otherwise, the default _<name> is used. For example id=identifier. You can also have multiple occurrences of this option. -s, --skip-overwrite specifies if the existing files should be overwritten during the generation. -t <template directory>, --template-dir <template directory> folder containing the template files --type-mappings <type mappings> sets mappings between swagger spec types and generated code types in the format of swaggerType=generatedType,swaggerType=generatedType. For example: array=List,map=Map,string=String. You can also have multiple occurrences of this option. -v, --verbose verbose mode几个主要参数:
- -i 表示输入的文件,editor生成的设计文件路径,如:-i ~/Desktop/swagger.yaml
- -o 代码生成目录,swagger codegen 把代码生成到什么地方,如:-o ~/Desktop
- -l 生成代码语言,我们是生成java,如:-l java
- -c 配置文件,配制文件路径,如:-c ~/Desktop/config.json
最后生成代码
java -jar swagger-codegen-cli.jar generate -i swagger.yaml -o client -l java -c config.json成功在 ~/Desktop 下生成了相应的 code 和 doc
参考资料以及推荐阅读的资料
docs.ansible.com/ansible/lat… swagger.io/docs/specif…
www.jianshu.com/p/c178c18aa…
github.com/OAI/OpenAPI…
github.com/swagger-api www.gitbook.com/book/huangw…