学习一门新的技术如果有优秀的开源项目,对初学者的学习将会是事半功倍,通过研究和学习优秀的开源项目,可以快速的了解此技术的相关应用场景和应用示例,参考优秀开源项目会降低将此技术引入到项目中的成本。为此抽了一些时间为大家寻找了一些非常优秀的 Spring Cloud 开源软件供大家学习参考。
上次写了一篇文章Spring Boot 2.0(三):Spring Boot 开源软件都有哪些 给大家介绍优秀的 Spring Boot 开源项目,本篇文章给介绍 Spring Cloud 的优秀开源项目。Spring Cloud 开源项目主要集中在 Github/码云 ,本文所有项目地址也均来自于这两个网站。
1、 awesome-spring-cloud
首先给大家介绍的就是 Spring Cloud 中文索引,这是一个专门收集 Spring Cloud 相关资料的开源项目,也有对应的导航页面。
产品主页
项目主页
产品截图

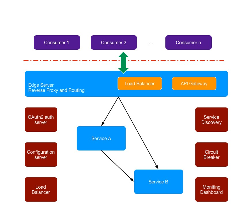
2、 PiggyMetrics
一个简单的个人财务系统,基于 Spring Boot,Spring Cloud 和 Docker 简单演示了微服务的架构模式,整个项目几乎包含了 Spring Cloud 的所有特性包括 配置中心、Gateway zuul API 网关、Eureka 服务发现、Hystrix、Turbine仪 表盘应用健康监控等等。
PiggyMetrics 被分解为三个核心微服务。这些服务都是围绕某些业务能力组织的可独立部署的应用程序。

项目主页
产品截图

3、 spaascloud-master
spring cloud + vue 全家桶实战,模拟商城,完整的购物流程、后端运营平台,可以实现快速搭建企业级微服务项目。
功能点: 模拟商城,完整的购物流程、后端运营平台对前端业务的支撑,和对项目的运维,有各项的监控指标和运维指标。
技术点: 核心技术为springcloud+vue两个全家桶实现,采取了取自开源用于开源的目标,所以能用开源绝不用收费框架,整体技术栈只有 阿里云短信服务是收费的,都是目前java前瞻性的框架,可以为中小企业解决微服务架构难题,可以帮助企业快速建站。由于服务 器成本较高,尽量降低开发成本的原则,本项目由10个后端项目和3个前端项目共同组成。真正实现了基于RBAC、jwt和oauth2的 无状态统一权限认证的解决方案,实现了异常和日志的统一管理,实现了MQ落地保证100%到达的解决方案。
产品主页
项目主页
产品截图

4、 Cloud-Admin
Cloud-Admin是国内首个基于Spring Cloud微服务化开发平台,核心技术采用Spring Boot2以及Spring Cloud Gateway相关核心组件,前端采用vue-element-admin组件。具有统一授权、认证后台管理系统,其中包含具备用户管理、资源权限管理、网关API管理等多个模块,支持多业务系统并行开发,可以作为后端服务的开发脚手架。代码简洁,架构清晰,适合学习和直接项目中使用。
项目主页
项目架构

5、 spring-cloud-rest-tcc
基于Spring Cloud Netflix的TCC柔性事务和EDA事件驱动示例,结合Spring Cloud Sleuth进行会话追踪和Spring Boot Admin的健康监控,并辅以Hystrix Dashboard提供近实时的熔断监控.
项目主页
项目架构

6、 pig
基于Spring Cloud、oAuth2.0开发,基于Vue前后分离的开发平台,支持账号、短信、SSO等多种登录
产品主页
项目主页
产品截图

7、 xxpay-master
XxPay聚合支付使用Java开发,包括spring-cloud、dubbo、spring-boot三个架构版本,已接入微信、支付宝等主流支付渠道,可直接用于生产环境。
产品主页
项目主页
产品截图

8、 spring-boot-cloud
基于 Spring Boot、Spring Cloud、Spring Oauth2 和 Spring Cloud Netflix 等框架构建的微服务项目
项目主页
项目架构

9、 FCat
FCat项目基于 Angular 4 + Spring Cloud 的企业级基础功能框架。
项目主页
项目架构

10、 spring-cloud-examples
Spring Cloud 技术栈示例代码,快速简单上手教程,一个帮助大家学习 Spring Cloud 的开源示例项目,每个 Spring Cloud 组件都有独立的示例供大家参考学习。
项目主页
项目截图

应该还有更多优秀的 Spring Cloud 开源项目,目前仅发现这些,也希望大家多反馈一些优秀的 Spring Cloud 开源项目,统一将这些项目收集到 awesome-spring-cloud 中,方便后续大家学习查找。