iOS定位库-INTULocationRequest

438 阅读5分钟

对象关系

对象关系.png

对象各自的功能

模块和功能.png

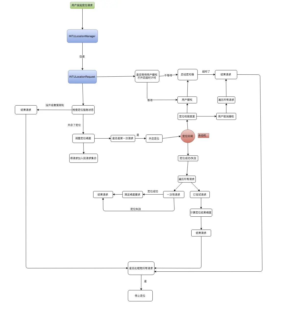
业务流程

业务流程

源码分析:

INTULocationRequestDefines.h

//这个文件主要定义库使用的常量,宏和枚举类型
  
//static 定义作用域, 在引入头文件后可用
//命名规则: k + 库的前缀 + 名称  解决duplicate symbols
//定位精确度纬度:距离
static const CLLocationAccuracy kINTUHorizontalAccuracyThresholdCity =
5000.0;  // in meters
 
static const CLLocationAccuracy kINTUHorizontalAccuracyThresholdNeighborhood = 
1000.0;  // in meters
 
static const CLLocationAccuracy kINTUHorizontalAccuracyThresholdBlock =
         100.0;  // in meters
 
static const CLLocationAccuracy kINTUHorizontalAccuracyThresholdHouse =
          15.0;  // in meters
 
static const CLLocationAccuracy kINTUHorizontalAccuracyThresholdRoom =
            5.0;  // in meters
 
 
//定位精确度纬度:定位频率
static const NSTimeInterval kINTUUpdateTimeStaleThresholdCity = 
600.0;  // in seconds
 
static const NSTimeInterval kINTUUpdateTimeStaleThresholdNeighborhood = 
300.0;  // in seconds
 
static const NSTimeInterval kINTUUpdateTimeStaleThresholdBlock = 
60.0;  // in seconds
 
static const NSTimeInterval kINTUUpdateTimeStaleThresholdHouse = 
15.0;  // in seconds
 
static const NSTimeInterval kINTUUpdateTimeStaleThresholdRoom = 
5.0;  // in seconds
  
//枚举命名规则: 库前缀 + 枚举名称
//app定位服务状态
typedef NS_ENUM(NSInteger, INTULocationServicesState) {
  
//枚举项命名规则:库前缀 + 枚举名称 + 项名称
    INTULocationServicesStateAvailable,
 
    INTULocationServicesStateNotDetermined,
 
    INTULocationServicesStateDenied,
//受限的,不太清楚什么意思
    INTULocationServicesStateRestricted,
 
    INTULocationServicesStateDisabled
 
};
//每一次定位请求的唯一Id ,可以通过它操作某次定位请求,比如停止请求操作
//主要是可以使用INTULocationRequestID来描述它的意义,可读性比NSInteger高很多,
//比如方法返回就可以写成INTULocationRequestID而不是NSInteger
typedef NSInteger INTULocationRequestID;
 
 
//定位精确度枚举类型
typedef NS_ENUM(NSInteger, INTULocationAccuracy) {
 
    INTULocationAccuracyNone = 0,
 
    INTULocationAccuracyCity,
 
    INTULocationAccuracyNeighborhood,
 
    INTULocationAccuracyBlock,
 
    INTULocationAccuracyHouse,
 
    INTULocationAccuracyRoom,
 
};
 
 
//每次定位请求完成之后,回调参数,用于描述定位请求的状态,是成功还是失败或者超时等
typedef NS_ENUM(NSInteger, INTULocationStatus) {
 
    INTULocationStatusSuccess = 0,
 
    INTULocationStatusTimedOut,
 
    INTULocationStatusServicesNotDetermined,
 
    INTULocationStatusServicesDenied,
 
    INTULocationStatusServicesRestricted,
 
    INTULocationStatusServicesDisabled,
 
    INTULocationStatusError
 
};
 
 
//定位结果回调
typedef void(^INTULocationRequestBlock)(CLLocation *currentLocation, 
    INTULocationAccuracy achievedAccuracy, INTULocationStatus status);

INTULocationManager.m

@interface INTULocationManager () <CLLocationManagerDelegate, INTULocationRequestDelegate>
 
@property (nonatomic, strong) CLLocationManager *locationManager;
@property (nonatomic, strong) CLLocation *currentLocation;
@property (nonatomic, assign) BOOL isMonitoringSignificantLocationChanges;
@property (nonatomic, assign) BOOL isUpdatingLocation;
@property (nonatomic, assign) BOOL updateFailed;
@property (nonatomic, strong) __INTU_GENERICS(NSArray, INTULocationRequest *) *
locationRequests;
 
@end
 
 
@implementation INTULocationManager
 
static id _sharedInstance;
 
 
+ (INTULocationServicesState)locationServicesState
 
{
 
    if ([CLLocationManager locationServicesEnabled] == NO) {
 
        return INTULocationServicesStateDisabled;
 
    }
 
    else if ([CLLocationManager authorizationStatus] == 
        kCLAuthorizationStatusNotDetermined) {
 
        return INTULocationServicesStateNotDetermined;
 
    }
 
    else if ([CLLocationManager authorizationStatus] == 
        kCLAuthorizationStatusDenied) {
 
        return INTULocationServicesStateDenied;
 
    }
 
    else if ([CLLocationManager authorizationStatus] == 
        kCLAuthorizationStatusRestricted) {
 
        return INTULocationServicesStateRestricted;
    }
 
    return INTULocationServicesStateAvailable;
 
}
 
 
 
+ (instancetype)sharedInstance
 
{
 
    static dispatch_once_t _onceToken;
 
    dispatch_once(&_onceToken, ^{
 
        _sharedInstance = [[self alloc] init];
 
    });
 
    return _sharedInstance;
 
}
 
- (instancetype)init
{
    NSAssert(_sharedInstance == nil, @"Only one instance of 
    INTULocationManager should be created. Use +[INTULocationManager 
    sharedInstance] instead.");
 
    self = [super init];
 
    if (self) {
 
        _locationManager = [[CLLocationManager alloc] init];
 
        _locationManager.delegate = self;
         
 
#ifdef __IPHONE_8_4
 
#if __IPHONE_OS_VERSION_MAX_ALLOWED > __IPHONE_8_4
 
        /* iOS 9 requires setting allowsBackgroundLocationUpdates to YES in 
        order to receive background location updates.
 
         We only set it to YES if the location background mode is enabled for 
         this app, as the documentation suggests it is a
 
         fatal programmer error otherwise. */
 
        NSArray *backgroundModes = [[NSBundle mainBundle] 
        objectForInfoDictionaryKey:@"UIBackgroundModes"];
 
        if ([backgroundModes containsObject:@"location"]) {
 
            if ([_locationManager respondsToSelector:@selector(
                setAllowsBackgroundLocationUpdates:)]) {
 
                [_locationManager setAllowsBackgroundLocationUpdates:YES];
 
            }
 
        }
 
#endif /* __IPHONE_OS_VERSION_MAX_ALLOWED > __IPHONE_8_4 */
 
#endif /* __IPHONE_8_4 */
 
 
 
 
        _locationRequests = @[];
 
    }
 
    return self;
}
 
 
- (INTULocationRequestID)requestLocationWithDesiredAccuracy:(
    INTULocationAccuracy)desiredAccuracy
 
                                                    timeout:(NSTimeInterval)
                                                    timeout
 
                                                      block:(
                                                        INTULocationRequestBloc
                                                        k)block
 
{
 
    return [self requestLocationWithDesiredAccuracy:desiredAccuracy
 
                                            timeout:timeout
 
                               delayUntilAuthorized:NO
 
                                              block:block];
 
}
 
- (INTULocationRequestID)requestLocationWithDesiredAccuracy:(
    INTULocationAccuracy)desiredAccuracy
 
                                                    timeout:(NSTimeInterval)
                                                    timeout
 
                                       delayUntilAuthorized:(BOOL)
                                       delayUntilAuthorized
 
                                                      block:(INTULocationRequestBlock)
                                                      block
 
{
 
    if (desiredAccuracy == INTULocationAccuracyNone) {
 
        NSAssert(desiredAccuracy != INTULocationAccuracyNone, @"
        INTULocationAccuracyNone is not a valid desired accuracy.");
 
        desiredAccuracy = INTULocationAccuracyCity; // default to the lowest valid desired accuracy
 
    }
 
     
 
    INTULocationRequest *locationRequest = [[INTULocationRequest alloc] 
    initWithType:INTULocationRequestTypeSingle];
 
    locationRequest.delegate = self;
 
    locationRequest.desiredAccuracy = desiredAccuracy;
 
    locationRequest.timeout = timeout;
 
    locationRequest.block = block;
 
     
 
    BOOL deferTimeout = delayUntilAuthorized && ([CLLocationManager 
        authorizationStatus] == kCLAuthorizationStatusNotDetermined);
 
    if (!deferTimeout) {
 
        [locationRequest startTimeoutTimerIfNeeded];
 
    }
 
     
 
    [self addLocationRequest:locationRequest];
 
     
 
    return locationRequest.requestID;
 
}
 
- (INTULocationRequestID)subscribeToLocationUpdatesWithBlock:(
    INTULocationRequestBlock)block
 
{
 
    return [self subscribeToLocationUpdatesWithDesiredAccuracy:
    INTULocationAccuracyRoom
 
                                                         block:block];
 
}
 
- (INTULocationRequestID)subscribeToLocationUpdatesWithDesiredAccuracy:(
    INTULocationAccuracy)desiredAccuracy
 
                                                                 block:(INTULoc
                                                                    ationReques
                                                                    tBlock)
                                                                    block
 
{
 
    INTULocationRequest *locationRequest = [[INTULocationRequest alloc] 
    initWithType:INTULocationRequestTypeSubscription];
 
    locationRequest.desiredAccuracy = desiredAccuracy;
 
    locationRequest.block = block;
 
     
 
    [self addLocationRequest:locationRequest];
 
     
 
    return locationRequest.requestID;
 
}
 
- (INTULocationRequestID)subscribeToSignificantLocationChangesWithBlock:(
    INTULocationRequestBlock)block
 
{
 
    INTULocationRequest *locationRequest = [[INTULocationRequest alloc] 
    initWithType:INTULocationRequestTypeSignificantChanges];
 
    locationRequest.block = block;
 
     
 
    [self addLocationRequest:locationRequest];
 
     
 
    return locationRequest.requestID;
 
}
 
- (void)forceCompleteLocationRequest:(INTULocationRequestID)requestID
 
{
 
    for (INTULocationRequest *locationRequest in self.locationRequests) {
 
        if (locationRequest.requestID == requestID) {
 
            if (locationRequest.isRecurring) {
 
                [self cancelLocationRequest:requestID];
 
            } else {
 
                [locationRequest forceTimeout];
 
                [self completeLocationRequest:locationRequest];
 
            }
 
            break;
 
        }
 
    }
 
}
 
 
 
- (void)cancelLocationRequest:(INTULocationRequestID)requestID
 
{
    for (INTULocationRequest *locationRequest in self.locationRequests) {
 
        if (locationRequest.requestID == requestID) {
 
            [locationRequest cancel];
 
            INTULMLog(@"Location Request canceled with ID: %ld", (long)
            locationRequest.requestID);
 
            [self removeLocationRequest:locationRequest];
 
            break;
 
        }
 
    }
 
}
 
- (void)addLocationRequest:(INTULocationRequest *)locationRequest
 
{
 
    INTULocationServicesState locationServicesState = [INTULocationManager
     locationServicesState];
 
    if (locationServicesState == INTULocationServicesStateDisabled ||
 
        locationServicesState == INTULocationServicesStateDenied ||
 
        locationServicesState == INTULocationServicesStateRestricted) {
 
        // No need to add this location request, because location services are 
        //turned off device-wide, or the user has denied this app permissions 
        //to use them
 
        [self completeLocationRequest:locationRequest];
 
        return;
 
    }
 
    switch (locationRequest.type) {
 
        case INTULocationRequestTypeSingle:
 
        case INTULocationRequestTypeSubscription:
 
        {
 
            INTULocationAccuracy maximumDesiredAccuracy = 
            INTULocationAccuracyNone;
 
            for (INTULocationRequest *locationRequest in [self 
                activeLocationRequestsExcludingType:
                INTULocationRequestTypeSignificantChanges]) {
 
                if (locationRequest.desiredAccuracy > maximumDesiredAccuracy) {
 
                    maximumDesiredAccuracy = locationRequest.desiredAccuracy;
 
                }
 
            }
 
            maximumDesiredAccuracy = MAX(locationRequest.desiredAccuracy, 
                maximumDesiredAccuracy);
 
            [self updateWithMaximumDesiredAccuracy:maximumDesiredAccuracy];
            
            [self startUpdatingLocationIfNeeded];
        }
 
            break;
 
        case INTULocationRequestTypeSignificantChanges:
 
            [self startMonitoringSignificantLocationChangesIfNeeded];
 
            break;
 
    }
 
    __INTU_GENERICS(NSMutableArray, INTULocationRequest *) *
    newLocationRequests = [NSMutableArray arrayWithArray:self.locationRequests]
    ;
 
    [newLocationRequests addObject:locationRequest];
 
    self.locationRequests = newLocationRequests;
 
    INTULMLog(@"Location Request added with ID: %ld", (long)locationRequest.
    requestID);
 
}
 
- (void)removeLocationRequest:(INTULocationRequest *)locationRequest
 
{
 
    __INTU_GENERICS(NSMutableArray, INTULocationRequest *) *
    newLocationRequests = [NSMutableArray arrayWithArray:self.locationRequests]
    ;
 
    [newLocationRequests removeObject:locationRequest];
 
    self.locationRequests = newLocationRequests;
 
    switch (locationRequest.type) {
 
        case INTULocationRequestTypeSingle:
 
        case INTULocationRequestTypeSubscription:
 
        {
 
            INTULocationAccuracy maximumDesiredAccuracy = INTULocationAccuracyNone;
 
            for (INTULocationRequest *locationRequest in [self 
                activeLocationRequestsExcludingType:
                INTULocationRequestTypeSignificantChanges]) {
 
                if (locationRequest.desiredAccuracy > maximumDesiredAccuracy) {
 
                    maximumDesiredAccuracy = locationRequest.desiredAccuracy;
 
                }
 
            }
 
            [self updateWithMaximumDesiredAccuracy:maximumDesiredAccuracy];
 
            [self stopUpdatingLocationIfPossible];
        }
 
            break;
 
        case INTULocationRequestTypeSignificantChanges:
 
            [self stopMonitoringSignificantLocationChangesIfPossible];
 
            break;
 
    }
 
}
 
 
- (CLLocation *)currentLocation
{   
    if (_currentLocation) {
 
        if (_currentLocation.coordinate.latitude == 0.0 && _currentLocation.
            coordinate.longitude == 0.0) {
            _currentLocation = nil;
        }
    }
 
    return _currentLocation;
 
}
 
- (void)requestAuthorizationIfNeeded
 
{
 
#if __IPHONE_OS_VERSION_MAX_ALLOWED > __IPHONE_7_1
 
    // As of iOS 8, apps must explicitly request location services 
    //permissions. INTULocationManager supports both levels, "Always" and 
    //"When In Use".
 
    // INTULocationManager determines which level of permissions to request 
    //based on which description key is present in your app's Info.plist
 
    // If you provide values for both description keys, the more permissive 
    //"Always" level is requested.
 
    if (floor(NSFoundationVersionNumber) > NSFoundationVersionNumber_iOS_7_1 &&
     [CLLocationManager authorizationStatus] == 
     kCLAuthorizationStatusNotDetermined) {
 
        BOOL hasAlwaysKey = [[NSBundle mainBundle] objectForInfoDictionaryKey:
        @"NSLocationAlwaysUsageDescription"] != nil;
 
        BOOL hasWhenInUseKey = [[NSBundle mainBundle] 
        objectForInfoDictionaryKey:@"NSLocationWhenInUseUsageDescription"] != 
        nil;
 
        if (hasAlwaysKey) {
 
            [self.locationManager requestAlwaysAuthorization];
 
        } else if (hasWhenInUseKey) {
 
            [self.locationManager requestWhenInUseAuthorization];
 
        } else {
 
            // At least one of the keys NSLocationAlwaysUsageDescription or 
            //NSLocationWhenInUseUsageDescription MUST be present in the 
            //Info.plist file to use location services on iOS 8+.
 
            NSAssert(hasAlwaysKey || hasWhenInUseKey, @"To use location 
            services in iOS 8+, your Info.plist must provide a value for 
            either NSLocationWhenInUseUsageDescription or 
            NSLocationAlwaysUsageDescription.");
 
        }
 
    }
 
#endif /* __IPHONE_OS_VERSION_MAX_ALLOWED > __IPHONE_7_1 */
 
}
 
- (void)updateWithMaximumDesiredAccuracy:(INTULocationAccuracy)
maximumDesiredAccuracy
 
{
 
    switch (maximumDesiredAccuracy) {
 
        case INTULocationAccuracyNone:
 
            break;
 
        case INTULocationAccuracyCity:
 
            if (self.locationManager.desiredAccuracy != 
                kCLLocationAccuracyThreeKilometers) {
 
                self.locationManager.desiredAccuracy = 
                kCLLocationAccuracyThreeKilometers;
 
                INTULMLog(@"Changing location services accuracy level to: low (
                    minimum).");
 
            }
 
            break;
 
        case INTULocationAccuracyNeighborhood:
 
            if (self.locationManager.desiredAccuracy != 
                kCLLocationAccuracyKilometer) {
 
                self.locationManager.desiredAccuracy = 
                kCLLocationAccuracyKilometer;
 
                INTULMLog(@"Changing location services accuracy level to: 
                medium low.");
 
            }
 
            break;
 
        case INTULocationAccuracyBlock:
 
            if (self.locationManager.desiredAccuracy != 
                kCLLocationAccuracyHundredMeters) {
 
                self.locationManager.desiredAccuracy = 
                kCLLocationAccuracyHundredMeters;
 
                INTULMLog(@"Changing location services accuracy level to: 
                medium.");
 
            }
 
            break;
 
        case INTULocationAccuracyHouse:
 
            if (self.locationManager.desiredAccuracy != 
                kCLLocationAccuracyNearestTenMeters) {
 
                self.locationManager.desiredAccuracy = 
                kCLLocationAccuracyNearestTenMeters;
 
                INTULMLog(@"Changing location services accuracy level to: 
                medium high.");
 
            }
 
            break;
 
        case INTULocationAccuracyRoom:
 
            if (self.locationManager.desiredAccuracy != kCLLocationAccuracyBest) {
 
                self.locationManager.desiredAccuracy = kCLLocationAccuracyBest;
 
                INTULMLog(@"Changing location services accuracy level to: high 
                (maximum).");
 
            }
 
            break;
 
        default:
 
            NSAssert(nil, @"Invalid maximum desired accuracy!");
 
            break;
 
    }
 
}
 
 
- (void)startMonitoringSignificantLocationChangesIfNeeded
 
{
 
    [self requestAuthorizationIfNeeded];
 
     
 
    NSArray *locationRequests = [self activeLocationRequestsWithType:
    INTULocationRequestTypeSignificantChanges];
 
    if (locationRequests.count == 0) {
 
        [self.locationManager startMonitoringSignificantLocationChanges];
 
        if (self.isMonitoringSignificantLocationChanges == NO) {
 
            INTULMLog(@"Significant location change monitoring has started.")
 
        }
 
        self.isMonitoringSignificantLocationChanges = YES;
 
    }
 
}
 
- (void)startUpdatingLocationIfNeeded
 
{
 
    [self requestAuthorizationIfNeeded];
 
     
 
    NSArray *locationRequests = [self activeLocationRequestsExcludingType:
    INTULocationRequestTypeSignificantChanges];
 
    if (locationRequests.count == 0) {
 
        [self.locationManager startUpdatingLocation];
 
        if (self.isUpdatingLocation == NO) {
 
            INTULMLog(@"Location services updates have started.");
 
        }
 
        self.isUpdatingLocation = YES;
 
    }
 
}
 
 
 
 
- (void)stopMonitoringSignificantLocationChangesIfPossible
 
{
 
    NSArray *locationRequests = [self activeLocationRequestsWithType:
    INTULocationRequestTypeSignificantChanges];
 
    if (locationRequests.count == 0) {
 
        [self.locationManager stopMonitoringSignificantLocationChanges];
 
        if (self.isMonitoringSignificantLocationChanges) {
 
            INTULMLog(@"Significant location change monitoring has stopped.");
 
        }
 
        self.isMonitoringSignificantLocationChanges = NO;
 
    }
 
}
 
 
- (void)stopUpdatingLocationIfPossible
 
{
 
    NSArray *locationRequests = [self activeLocationRequestsExcludingType:
    INTULocationRequestTypeSignificantChanges];
 
    if (locationRequests.count == 0) {
 
        [self.locationManager stopUpdatingLocation];
 
        if (self.isUpdatingLocation) {
 
            INTULMLog(@"Location services updates have stopped.");
 
        }
 
        self.isUpdatingLocation = NO;
 
    }
 
}
 
 
- (void)processLocationRequests
 
{
 
    CLLocation *mostRecentLocation = self.currentLocation;
 
     
 
    for (INTULocationRequest *locationRequest in self.locationRequests) {
 
        if (locationRequest.hasTimedOut) {
 
            // Non-recurring request has timed out, complete it
 
            [self completeLocationRequest:locationRequest];
 
            continue;
 
        }
 
         
 
        if (mostRecentLocation != nil) {
 
            if (locationRequest.isRecurring) {
 
                // This is a subscription request, which lives indefinitely (
                    //unless manually canceled) and receives every location 
                    //update we get
 
                [self processRecurringRequest:locationRequest];
 
                continue;
 
            } else {
 
                // This is a regular one-time location request
 
                NSTimeInterval currentLocationTimeSinceUpdate = fabs([
                    mostRecentLocation.timestamp timeIntervalSinceNow]);
 
                CLLocationAccuracy currentLocationHorizontalAccuracy = 
                mostRecentLocation.horizontalAccuracy;
 
                NSTimeInterval staleThreshold = [locationRequest 
                updateTimeStaleThreshold];
 
                CLLocationAccuracy horizontalAccuracyThreshold = [
                locationRequest horizontalAccuracyThreshold];
 
                if (currentLocationTimeSinceUpdate <= staleThreshold &&
 
                    currentLocationHorizontalAccuracy <= 
                    horizontalAccuracyThreshold) {
 
                    // The request's desired accuracy has been reached, 
                    //complete it
 
                    [self completeLocationRequest:locationRequest];
 
                    continue;
 
                }
 
            }
 
        }
 
    }
 
}
 
 
- (void)completeAllLocationRequests
 
{
 
    __INTU_GENERICS(NSArray, INTULocationRequest *) *locationRequests = [self.
    locationRequests copy];
 
    for (INTULocationRequest *locationRequest in locationRequests) {
 
        [self completeLocationRequest:locationRequest];
 
    }
 
    INTULMLog(@"Finished completing all location requests.");
 
}
 
- (void)completeLocationRequest:(INTULocationRequest *)locationRequest
 
{
 
    if (locationRequest == nil) {
 
        return;
 
    }
 
     
 
    [locationRequest complete];
 
    [self removeLocationRequest:locationRequest];
 
     
 
    INTULocationStatus status = [self statusForLocationRequest:locationRequest]
    ;
 
    CLLocation *currentLocation = self.currentLocation;
 
    INTULocationAccuracy achievedAccuracy = [self achievedAccuracyForLocation:
    currentLocation];
 
    dispatch_async(dispatch_get_main_queue(), ^{
 
        if (locationRequest.block) {
 
            locationRequest.block(currentLocation, achievedAccuracy, status);
 
        }
 
    });
 
    INTULMLog(@"Location Request completed with ID: %ld, currentLocation: %@, 
    achievedAccuracy: %lu, status: %lu", (long)locationRequest.requestID, 
    currentLocation, (unsigned long) achievedAccuracy, (unsigned long)status);
}
 
- (void)processRecurringRequest:(INTULocationRequest *)locationRequest
 
{
 
    NSAssert(locationRequest.isRecurring, @"This method should only be called 
    for recurring location requests.");
 
     
 
    INTULocationStatus status = [self statusForLocationRequest:locationRequest];
 
    CLLocation *currentLocation = self.currentLocation;
 
    INTULocationAccuracy achievedAccuracy = [self achievedAccuracyForLocation:
    currentLocation];
 
 
    if (locationRequest.block) {
 
        locationRequest.block(currentLocation, achievedAccuracy, status);
 
    }
 
}
 
 
- (NSArray *)activeLocationRequestsWithType:(INTULocationRequestType)
locationRequestType
 
{
 
    return [self.locationRequests filteredArrayUsingPredicate:[NSPredicate 
    predicateWithBlock:^BOOL(INTULocationRequest *evaluatedObject, NSDictionary
     *bindings) {
 
        return evaluatedObject.type == locationRequestType;
 
    }]];
 
}
 
 
- (NSArray *)activeLocationRequestsExcludingType:(INTULocationRequestType)
locationRequestType
 
{
 
    return [self.locationRequests filteredArrayUsingPredicate:[NSPredicate 
    predicateWithBlock:^BOOL(INTULocationRequest *evaluatedObject, NSDictionary
     *bindings) {
 
        return evaluatedObject.type != locationRequestType;
 
    }]];
 
}
 
 
- (INTULocationStatus)statusForLocationRequest:(INTULocationRequest *)
locationRequest
 
{
 
    INTULocationServicesState locationServicesState = [INTULocationManager 
    locationServicesState];
 
     
 
    if (locationServicesState == INTULocationServicesStateDisabled) {
 
        return INTULocationStatusServicesDisabled;
 
    }
 
    else if (locationServicesState == INTULocationServicesStateNotDetermined) {
 
        return INTULocationStatusServicesNotDetermined;
 
    }
 
    else if (locationServicesState == INTULocationServicesStateDenied) {
 
        return INTULocationStatusServicesDenied;
 
    }
 
    else if (locationServicesState == INTULocationServicesStateRestricted) {
 
        return INTULocationStatusServicesRestricted;
 
    }
 
    else if (self.updateFailed) {
 
        return INTULocationStatusError;
 
    }
 
    else if (locationRequest.hasTimedOut) {
 
        return INTULocationStatusTimedOut;
 
    }
 
     
 
    return INTULocationStatusSuccess;
 
}
 
 
- (INTULocationAccuracy)achievedAccuracyForLocation:(CLLocation *)location
 
{
 
    if (!location) {
 
        return INTULocationAccuracyNone;
 
    }
 
     
 
    NSTimeInterval timeSinceUpdate = fabs([location.timestamp 
        timeIntervalSinceNow]);
 
    CLLocationAccuracy horizontalAccuracy = location.horizontalAccuracy;
 
     
 
    if (horizontalAccuracy <= kINTUHorizontalAccuracyThresholdRoom &&
 
        timeSinceUpdate <= kINTUUpdateTimeStaleThresholdRoom) {
 
        return INTULocationAccuracyRoom;
 
    }
 
    else if (horizontalAccuracy <= kINTUHorizontalAccuracyThresholdHouse &&
 
             timeSinceUpdate <= kINTUUpdateTimeStaleThresholdHouse) {
 
        return INTULocationAccuracyHouse;
 
    }
 
    else if (horizontalAccuracy <= kINTUHorizontalAccuracyThresholdBlock &&
 
             timeSinceUpdate <= kINTUUpdateTimeStaleThresholdBlock) {
 
        return INTULocationAccuracyBlock;
 
    }
 
    else if (horizontalAccuracy <= kINTUHorizontalAccuracyThresholdNeighborhood
     &&
 
             timeSinceUpdate <= kINTUUpdateTimeStaleThresholdNeighborhood) {
 
        return INTULocationAccuracyNeighborhood;
 
    }
 
    else if (horizontalAccuracy <= kINTUHorizontalAccuracyThresholdCity &&
 
             timeSinceUpdate <= kINTUUpdateTimeStaleThresholdCity) {
 
        return INTULocationAccuracyCity;
 
    }
 
    else {
 
        return INTULocationAccuracyNone;
 
    }
 
}
 
 
 
 
#pragma mark INTULocationRequestDelegate method
 
- (void)locationRequestDidTimeout:(INTULocationRequest *)locationRequest
 
{
 
    for (INTULocationRequest *activeLocationRequest in self.locationRequests) {
 
        if (activeLocationRequest.requestID == locationRequest.requestID) {
 
            [self completeLocationRequest:locationRequest];
 
            break;
 
        }
 
    }
 
}
 
 
 
 
#pragma mark CLLocationManagerDelegate methods
 
 
- (void)locationManager:(CLLocationManager *)manager didUpdateLocations:(
    NSArray *)locations
 
{
    self.updateFailed = NO;
 
     
 
    CLLocation *mostRecentLocation = [locations lastObject];
 
    self.currentLocation = mostRecentLocation;
 
    [self processLocationRequests];
 
}
 
 
 
 
- (void)locationManager:(CLLocationManager *)manager didFailWithError:(NSError 
    *)error
 
{
 
    INTULMLog(@"Location services error: %@", [error localizedDescription]);
 
    self.updateFailed = YES;
 
 
 
 
    for (INTULocationRequest *locationRequest in self.locationRequests) {
 
        if (locationRequest.isRecurring) {
 
  
 
            [self processRecurringRequest:locationRequest];
 
        } else {
 
   
 
            [self completeLocationRequest:locationRequest];
 
        }
 
    }
 
}
 
 
 
 
- (void)locationManager:(CLLocationManager *)manager 
didChangeAuthorizationStatus:(CLAuthorizationStatus)status
 
{
 
    if (status == kCLAuthorizationStatusDenied || status == 
        kCLAuthorizationStatusRestricted) {
 
        [self completeAllLocationRequests];
 
    }
 
 
//__IPHONE_OS_VERSION_MAX_ALLOWED app能运行的最高系统版本
#if __IPHONE_OS_VERSION_MAX_ALLOWED > __IPHONE_7_1
 
    else if (status == kCLAuthorizationStatusAuthorizedAlways || status == 
        kCLAuthorizationStatusAuthorizedWhenInUse) {
 
#else
 
    else if (status == kCLAuthorizationStatusAuthorized) {
 
#endif /* __IPHONE_OS_VERSION_MAX_ALLOWED > __IPHONE_7_1 */
 
 
        for (INTULocationRequest *locationRequest in self.locationRequests) {
 
            [locationRequest startTimeoutTimerIfNeeded];
 
        }
 
    }
 
}