YOLO,即You Only Look Once(你只能看一次)的缩写,是一个基于卷积神经网络(CNN)的物体检测算法。而YOLO v3是YOLO的第3个版本(即YOLO、YOLO 9000、YOLO v3),检测效果,更准更强。
YOLO v3的更多细节,可以参考YOLO的官网。

YOLO是一句美国的俗语,You Only Live Once,你只能活一次,即人生苦短,及时行乐。
本文主要分享,如何实现YOLO v3的算法细节,Keras框架。这是第3篇,网络,以DarkNet为基础。当然还有第4篇,至第n篇,毕竟,这是一个完整版 :)这篇略长。
本文的GitHub源码:github.com/SpikeKing/k…
已更新:
- 第1篇 训练:mp.weixin.qq.com/s/T9LshbXoe…
- 第2篇 模型:mp.weixin.qq.com/s/N79S9Qf1O…
- 第3篇 网络:mp.weixin.qq.com/s/hC4P7iRGv…
- 第4篇 真值:mp.weixin.qq.com/s/5Sj7QadfV…
- 第5篇 Loss:mp.weixin.qq.com/s/4L9E4WGSh…
欢迎关注,微信公众号 深度算法 (ID: DeepAlgorithm) ,了解更多深度技术!
1. 网络
在模型中,通过传入输入层image_input、每层的anchor数num_anchors//3和类别数num_classes,调用yolo_body()方法,构建YOLO v3的网络model_body。其中,image_input的结构是(?, 416, 416, 3)。
model_body = yolo_body(image_input, num_anchors // 3, num_classes) # model
在model_body中,最终的输入是image_input,最终的输出是3个矩阵的列表:
[(?, 13, 13, 18), (?, 26, 26, 18), (?, 52, 52, 18)]
YOLO v3的基础网络是DarkNet网络,将DarkNet网络中底层和中层的特征矩阵,通过卷积操作和多个矩阵的拼接操作,创建3个尺度的输出,即[y1, y2, y3]。
def yolo_body(inputs, num_anchors, num_classes):
darknet = Model(inputs, darknet_body(inputs))
x, y1 = make_last_layers(darknet.output, 512, num_anchors * (num_classes + 5))
x = compose(
DarknetConv2D_BN_Leaky(256, (1, 1)),
UpSampling2D(2))(x)
x = Concatenate()([x, darknet.layers[152].output])
x, y2 = make_last_layers(x, 256, num_anchors * (num_classes + 5))
x = compose(
DarknetConv2D_BN_Leaky(128, (1, 1)),
UpSampling2D(2))(x)
x = Concatenate()([x, darknet.layers[92].output])
x, y3 = make_last_layers(x, 128, num_anchors * (num_classes + 5))
return Model(inputs, [y1, y2, y3])
2. Darknet
Darknet网络的输入是图片数据集inputs,即(?, 416, 416, 3),输出是darknet_body()方法的输出。将网络的核心逻辑封装在darknet_body()方法中。即:
darknet = Model(inputs, darknet_body(inputs))
其中,darknet_body的输出格式是(?, 13, 13, 1024)。
Darknet的网络简化图,如下:

YOLO v3所使用的Darknet版本是Darknet53。那么,为什么是Darknet53呢?因为Darknet53是53个卷积层和池化层的组合,与Darknet简化图一一对应,即:
53 = 2 + 1*2 + 1 + 2*2 + 1 + 8*2 + 1 + 8*2 + 1 + 4*2 + 1
在darknet_body()中,Darknet网络含有5组重复的resblock_body()单元,即:
def darknet_body(x):
'''Darknent body having 52 Convolution2D layers'''
x = DarknetConv2D_BN_Leaky(32, (3, 3))(x)
x = resblock_body(x, num_filters=64, num_blocks=1)
x = resblock_body(x, num_filters=128, num_blocks=2)
x = resblock_body(x, num_filters=256, num_blocks=8)
x = resblock_body(x, num_filters=512, num_blocks=8)
x = resblock_body(x, num_filters=1024, num_blocks=4)
return x
在第1个卷积操作DarknetConv2D_BN_Leaky()中,是3个操作的组合,即:
- 1个Darknet的2维卷积Conv2D层,即
DarknetConv2D(); - 1个批正在化(BN)层,即BatchNormalization();
- 1个LeakyReLU层,斜率是0.1,LeakyReLU是ReLU的变换;
即:
def DarknetConv2D_BN_Leaky(*args, **kwargs):
"""Darknet Convolution2D followed by BatchNormalization and LeakyReLU."""
no_bias_kwargs = {'use_bias': False}
no_bias_kwargs.update(kwargs)
return compose(
DarknetConv2D(*args, **no_bias_kwargs),
BatchNormalization(),
LeakyReLU(alpha=0.1))
其中,LeakyReLU的激活函数,如下:

其中,Darknet的2维卷积DarknetConv2D,具体操作如下:
- 将核权重矩阵的正则化,使用L2正则化,参数是5e-4,即操作w参数;
- Padding,一般使用same模式,只有当步长为(2,2)时,使用valid模式。避免在降采样中,引入无用的边界信息;
- 其余参数不变,都与二维卷积操作Conv2D()一致;
kernel_regularizer是将核权重参数w进行正则化,而BatchNormalization是将输入数据x进行正则化。
实现:
@wraps(Conv2D)
def DarknetConv2D(*args, **kwargs):
"""Wrapper to set Darknet parameters for Convolution2D."""
darknet_conv_kwargs = {'kernel_regularizer': l2(5e-4)}
darknet_conv_kwargs['padding'] = 'valid' if kwargs.get('strides') == (2, 2) else 'same'
darknet_conv_kwargs.update(kwargs)
return Conv2D(*args, **darknet_conv_kwargs)
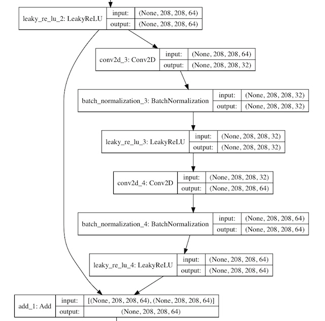
下一步,第1个残差结构resblock_body(),输入的数据x是(?, 416, 416, 32),通道filters是64个,重复次数num_blocks是1次。第1个残差结构是网络简化图第1部分。
x = resblock_body(x, num_filters=64, num_blocks=1)
在resblock_body中,含有以下逻辑:
- ZeroPadding2D():填充x的边界为0,由(?, 416, 416, 32)转换为(?, 417, 417, 32)。因为下一步卷积操作的步长为2,所以图的边长需要是奇数;
DarknetConv2D_BN_Leaky()是DarkNet的2维卷积操作,核是(3,3),步长是(2,2),注意,这会导致特征尺寸变小,由(?, 417, 417, 32)转换为(?, 208, 208, 64)。由于num_filters是64,所以产生64个通道。- compose():输出预测图y,功能是组合函数,先执行1x1的卷积操作,再执行3x3的卷积操作,filter先降低2倍后恢复,最后与输入相同,都是64;
x = Add()([x, y])是残差(Residual)操作,将x的值与y的值相加。残差操作可以避免,在网络较深时所产生的梯度弥散问题(Vanishing Gradient Problem)。
实现:
def resblock_body(x, num_filters, num_blocks):
'''A series of resblocks starting with a downsampling Convolution2D'''
# Darknet uses left and top padding instead of 'same' mode
x = ZeroPadding2D(((1, 0), (1, 0)))(x)
x = DarknetConv2D_BN_Leaky(num_filters, (3, 3), strides=(2, 2))(x)
for i in range(num_blocks):
y = compose(
DarknetConv2D_BN_Leaky(num_filters // 2, (1, 1)),
DarknetConv2D_BN_Leaky(num_filters, (3, 3)))(x)
x = Add()([x, y])
return x
残差操作流程,如图:

同理,在darknet_body()中,执行5组resblock_body()残差块,重复[1, 2, 8, 8, 4]次,双卷积(1x1和3x3)操作,每组均含有一次步长为2的卷积操作,因而一共降维5次32倍,即32=2^5,则输出的特征图维度是13,即13=416/32。最后1层的通道(filter)数是1024,因此,最终的输出结构是(?, 13, 13, 1024),即:
Tensor("add_23/add:0", shape=(?, 13, 13, 1024), dtype=float32)
至此,Darknet模型的输入是(?, 416, 416, 3),输出是(?, 13, 13, 1024)。
3. 特征图
在YOLO v3网络中,输出3个不同尺度的检测图,用于检测不同大小的物体。调用3次make_last_layers(),产生3个检测图,即y1、y2和y3。
13x13检测图
第1个部分,输出维度是13x13。在make_last_layers()方法中,输入参数如下:
- darknet.output:DarkNet网络的输出,即(?, 13, 13, 1024);
num_filters:通道个数512,用于生成中间值x,x会传导至第2个检测图;out_filters:第1个输出y1的通道数,值是锚框数*(类别数+4个框值+框置信度);
即:
x, y1 = make_last_layers(darknet.output, 512, num_anchors * (num_classes + 5))
在make_last_layers()方法中,执行2步操作:
- 第1步,x执行多组1x1的卷积操作和3x3的卷积操作,filter先扩大再恢复,最后与输入的filter保持不变,仍为512,则x由(?, 13, 13, 1024)转变为(?, 13, 13, 512);
- 第2步,x先执行3x3的卷积操作,再执行不含BN和Leaky的1x1的卷积操作,作用类似于全连接操作,生成预测矩阵y;
实现:
def make_last_layers(x, num_filters, out_filters):
'''6 Conv2D_BN_Leaky layers followed by a Conv2D_linear layer'''
x = compose(
DarknetConv2D_BN_Leaky(num_filters, (1, 1)),
DarknetConv2D_BN_Leaky(num_filters * 2, (3, 3)),
DarknetConv2D_BN_Leaky(num_filters, (1, 1)),
DarknetConv2D_BN_Leaky(num_filters * 2, (3, 3)),
DarknetConv2D_BN_Leaky(num_filters, (1, 1)))(x)
y = compose(
DarknetConv2D_BN_Leaky(num_filters * 2, (3, 3)),
DarknetConv2D(out_filters, (1, 1)))(x)
return x, y
最终,第1个make_last_layers()方法,输出的x是(?, 13, 13, 512),输出的y是(?, 13, 13, 18)。由于模型只有1个检测类别,因而y的第4个维度是18,即3*(1+5)=18。
26x26检测图
第2个部分,输出维度是26x26,包含以下步骤:
- 通过
DarknetConv2D_BN_Leaky卷积,将x由512的通道数,转换为256的通道数; - 通过2倍上采样
UpSampling2D,将x由13x13的结构,转换为26x26的结构; - 将x与DarkNet的第152层拼接
Concatenate,作为第2个make_last_layers()的输入,用于生成第2个预测图y2;
其中,输入的x和darknet.layers[152].output的结构都是26x26的尺寸,如下:
x: shape=(?, 26, 26, 256)
darknet.layers[152].output: (?, 26, 26, 512)
在拼接之后,输出的x的格式是(?, 26, 26, 768)。
这样做的目的是:将Darknet最底层的高级抽象信息darknet.output,经过若干次转换之后,除了输出给第1个检测部分,还被用于第2个检测部分,经过上采样,与Darknet骨干中,倒数第2次降维的数据拼接,共同作为第2个检测部分的输入。底层抽象特征含有全局信息,中层抽象特征含有局部信息,这样拼接,两者兼顾,用于检测较小的物体。
最后,还是调用相同的make_last_layers(),输出第2个检测层y2和临时数据x。
实现:
x = compose(
DarknetConv2D_BN_Leaky(256, (1, 1)),
UpSampling2D(2))(x)
x = Concatenate()([x, darknet.layers[152].output])
x, y2 = make_last_layers(x, 256, num_anchors * (num_classes + 5))
最终,第2个make_last_layers()方法,输出的x是(?, 26, 26, 256),输出的y是(?, 26, 26, 18)。
52x52检测图
第3个部分,输出维度是52x52,与第2个部分类似,包含以下步骤:
x = compose(
DarknetConv2D_BN_Leaky(128, (1, 1)),
UpSampling2D(2))(x)
x = Concatenate()([x, darknet.layers[92].output])
_, y3 = make_last_layers(x, 128, num_anchors * (num_classes + 5))
逻辑如下:
- x经过128个filter的卷积,再执行上采样,输出为(?, 52, 52, 128);
- darknet.layers[92].output,与152层类似,结构是(?, 52, 52, 256);
- 两者拼接之后,x是(?, 52, 52, 384);
- 最后输入至
make_last_layers(),生成y3是(?, 52, 52, 18),忽略x的输出;
最后,则是根据整个逻辑的输入和输出,构建模型。输入inputs依然保持不变,即(?, 416, 416, 3),而输出则转换为3个尺度的预测层,即[y1, y2, y3]。
return Model(inputs, [y1, y2, y3])
[y1, y2, y3]的结构如下:
Tensor("conv2d_59/BiasAdd:0", shape=(?, 13, 13, 18), dtype=float32)
Tensor("conv2d_67/BiasAdd:0", shape=(?, 26, 26, 18), dtype=float32)
Tensor("conv2d_75/BiasAdd:0", shape=(?, 52, 52, 18), dtype=float32)
最终,在yolo_body中,完成整个YOLO v3网络的构建,基础网络是DarkNet。
model_body = yolo_body(image_input, num_anchors // 3, num_classes)
网络的示意图,层次序号略有不同:

补充1. 卷积Padding
在卷积操作中,针对于边缘数据,有两种操作,一种是舍弃valid,一种是填充same。
如:
数据:1 2 3 4 5 6 7 8 9 10 11 12 13
输入数据 = 13
过滤器宽度 = 6
步长 = 5
第1种,valid操作,宽度是6,步长是5,执行数据:
1 2 3 4 5 6
6 7 8 9 10 11
11 12 13(不足,舍弃)
第2种,same操作,执行数据:
1 2 3 4 5 6(前两步相同)
6 7 8 9 10 11
11 12 13 0 0(不足,填充)
其中,same模式中数据利用率更高,valid模式中避免引入无效的边缘数据,两种模式各有千秋。
补充2. compose函数
compose()函数,使用Python的Lambda表达式,顺次执行函数列表,且前一个函数的输出是后一个函数的输入。compose()函数适用于在神经网络中连接两个层。
例如:
def compose(*funcs):
if funcs:
return reduce(lambda f, g: lambda *a, **kw: g(f(*a, **kw)), funcs)
else:
raise ValueError('Composition of empty sequence not supported.')
def func_x(x):
return x * 10
def func_y(y):
return y - 6
z = compose(func_x, func_y) # 先执行x函数,再执行y函数
print(z(10)) # 10*10-6=94
补充3. UpSampling2D上采样
UpSampling2D上采样操作,将特征矩阵按倍数扩大,其核心是通过resize的方式,默认使用最邻近(Nearest Neighbor)插值算法。data_format是数据模式,默认是channels_last,即通道在最后,如(128,128,3)。
源码:
def call(self, inputs):
return K.resize_images(inputs, self.size[0], self.size[1],
self.data_format)
// ...
x = tf.image.resize_nearest_neighbor(x, new_shape)
例如:数据(?, 13, 13, 256),经过上采样2倍操作,即UpSampling2D(2),生成(?, 26, 26, 256)的特征图。
补充4. 1x1卷积操作与全连接
1x1的卷积层和全连接层都可以作为最后一层的预测输出,两者之间略有不同。
第1点:
- 1x1的卷积层,可以不考虑输入的通道数,输出固定通道数的特征矩阵;
- 全连接层(Dense),输入和输出都是固定的,在设计网络时,固定就不能修改;
这样,1x1的卷积层,比全连接层,更为灵活;
第2点:
例如:输入(13,13,1024),输出为(13,13,18),则两种操作:
- 1x1的卷积层,参数较少,只需与输出通道匹配的参数,如1x1x1024x18个参数;
- 全连接层,参数较多,需要与输入和输出都匹配的参数,如13x13x1024x18个参数;
OK, that's all! Enjoy it!
欢迎关注,微信公众号 深度算法 (ID: DeepAlgorithm) ,了解更多深度技术!