分布式消息队列 RocketMQ 源码分析 —— Message 顺序发送与消费

2,328 阅读17分钟
自我表扬:《Dubbo 实现原理与源码解析 —— 精品合集》
表扬自己:《D数据库实体设计合集》

摘要: 原创出处 www.iocoder.cn/RocketMQ/me… 「芋道源码」欢迎转载,保留摘要,谢谢!

本文主要基于 RocketMQ 4.0.x 正式版


🙂🙂🙂关注微信公众号:【芋道源码】有福利:

  1. RocketMQ / MyCAT / Sharding-JDBC 所有源码分析文章列表
  2. RocketMQ / MyCAT / Sharding-JDBC 中文注释源码 GitHub 地址
  3. 您对于源码的疑问每条留言将得到认真回复。甚至不知道如何读源码也可以请教噢
  4. 新的源码解析文章实时收到通知。每周更新一篇左右
  5. 认真的源码交流微信群。

1. 概述

建议前置阅读内容:

当然对 Message 发送与消费已经有一定了解的同学,可以选择跳过。


RocketMQ 提供了两种顺序级别:

  • 普通顺序消息 :Producer 将相关联的消息发送到相同的消息队列。
  • 完全严格顺序 :在 普通顺序消息 的基础上,Consumer 严格顺序消费。

绝大部分场景下只需要用到普通顺序消息
例如说:给用户发送短信消息 + 发送推送消息,将两条消息发送到不同的消息队列,若其中一条消息队列消费较慢造成堵塞,用户可能会收到两条消息会存在一定的时间差,带来的体验会相对较差。当然类似这种场景,即使有一定的时间差,不会产生系统逻辑上BUG。另外,普通顺序消息性能能更加好。
那么什么时候使用使用完全严格顺序?如下是来自官方文档的说明:

目前已知的应用只有数据库 binlog 同步强依赖严格顺序消息,其他应用绝大部分都可以容忍短暂乱序,推荐使用普通的顺序消息


😈上代码!!!

2. Producer 顺序发送

官方发送顺序消息的例子

 1: package org.apache.rocketmq.example.ordermessage;
 2: 
 3: import java.io.UnsupportedEncodingException;
 4: import java.util.List;
 5: import org.apache.rocketmq.client.exception.MQBrokerException;
 6: import org.apache.rocketmq.client.exception.MQClientException;
 7: import org.apache.rocketmq.client.producer.DefaultMQProducer;
 8: import org.apache.rocketmq.client.producer.MQProducer;
 9: import org.apache.rocketmq.client.producer.MessageQueueSelector;
10: import org.apache.rocketmq.client.producer.SendResult;
11: import org.apache.rocketmq.common.message.Message;
12: import org.apache.rocketmq.common.message.MessageQueue;
13: import org.apache.rocketmq.remoting.common.RemotingHelper;
14: import org.apache.rocketmq.remoting.exception.RemotingException;
15: 
16: public class Producer {
17:     public static void main(String[] args) throws UnsupportedEncodingException {
18:         try {
19:             MQProducer producer = new DefaultMQProducer("please_rename_unique_group_name");
20:             producer.start();
21: 
22:             String[] tags = new String[] {"TagA", "TagB", "TagC", "TagD", "TagE"};
23:             for (int i = 0; i < 100; i++) {
24:                 int orderId = i % 10;
25:                 Message msg =
26:                     new Message("TopicTestjjj", tags[i % tags.length], "KEY" + i,
27:                         ("Hello RocketMQ " + i).getBytes(RemotingHelper.DEFAULT_CHARSET));
28:                 SendResult sendResult = producer.send(msg, new MessageQueueSelector() {
29:                     @Override
30:                     public MessageQueue select(List<MessageQueue> mqs, Message msg, Object arg) {
31:                         Integer id = (Integer) arg;
32:                         int index = id % mqs.size();
33:                         return mqs.get(index);
34:                     }
35:                 }, orderId);
36: 
37:                 System.out.printf("%s%n", sendResult);
38:             }
39: 
40:             producer.shutdown();
41:         } catch (MQClientException | RemotingException | MQBrokerException | InterruptedException e) {
42:             e.printStackTrace();
43:         }
44:     }
45: }
  • 第 28 至 35 行 :实现了根据 id % mqs.size() 来进行消息队列的选择。当前例子,我们传递 orderId 作为参数,那么相同的 orderId 能够进入相同的消息队列。

MessageQueueSelector 接口的源码

 1: public interface MessageQueueSelector {
 2: 
 3:     /**
 4:      * 选择消息队列
 5:      *
 6:      * @param mqs 消息队列
 7:      * @param msg 消息
 8:      * @param arg 参数
 9:      * @return 消息队列
10:      */
11:     MessageQueue select(final List<MessageQueue> mqs, final Message msg, final Object arg);
12: }

Producer 选择队列发送消息方法的源码

16: private SendResult sendSelectImpl(//
17:     Message msg, //
18:     MessageQueueSelector selector, //
19:     Object arg, //
20:     final CommunicationMode communicationMode, //
21:     final SendCallback sendCallback, final long timeout//
22: ) throws MQClientException, RemotingException, MQBrokerException, InterruptedException {
23:     this.makeSureStateOK();
24:     Validators.checkMessage(msg, this.defaultMQProducer);
25: 
26:     TopicPublishInfo topicPublishInfo = this.tryToFindTopicPublishInfo(msg.getTopic());
27:     if (topicPublishInfo != null && topicPublishInfo.ok()) {
28:         MessageQueue mq = null;
29:         try {
30:             mq = selector.select(topicPublishInfo.getMessageQueueList(), msg, arg);
31:         } catch (Throwable e) {
32:             throw new MQClientException("select message queue throwed exception.", e);
33:         }
34: 
35:         if (mq != null) {
36:             return this.sendKernelImpl(msg, mq, communicationMode, sendCallback, null, timeout);
37:         } else {
38:             throw new MQClientException("select message queue return null.", null);
39:         }
40:     }
41: 
42:     throw new MQClientException("No route info for this topic, " + msg.getTopic(), null);
43: }
  • 第 30 行 :选择消息队列。
  • 第 36 行 :发送消息。

3. Consumer 严格顺序消费

Consumer 在严格顺序消费时,通过 把锁保证严格顺序消费。

  • Broker 消息队列锁(分布式锁) :
    • 集群模式下,ConsumerBroker 获得该锁后,才能进行消息拉取、消费。
    • 广播模式下,Consumer 无需该锁。
  • Consumer 消息队列锁(本地锁) :Consumer 获得该锁才能操作消息队列。
  • Consumer 消息处理队列消费锁(本地锁) :Consumer 获得该锁才能消费消息队列。

可能同学有疑问,为什么有 Consumer 消息队列锁还需要有 Consumer 消息队列消费锁呢?😈让我们带着疑问继续往下看。


3.1 获得(锁定)消息队列

集群模式下,Consumer 更新属于自己的消息队列时,会向 Broker 锁定该消息队列(广播模式下不需要)。如果锁定失败,则更新失败,即该消息队列不属于自己,不能进行消费。核心代码如下:

 1: // ⬇️⬇️⬇️【RebalanceImpl.java】
 2: private boolean updateProcessQueueTableInRebalance(final String topic, final Set<MessageQueue> mqSet, final boolean isOrder) {
 3: // ..... 此处省略部分代码 
 4:     // 增加 不在processQueueTable && 存在于mqSet 里的消息队列。
 5:     List<PullRequest> pullRequestList = new ArrayList<>(); // 拉消息请求数组
 6:     for (MessageQueue mq : mqSet) {
 7:         if (!this.processQueueTable.containsKey(mq)) {
 8:             if (isOrder && !this.lock(mq)) { // 顺序消息锁定消息队列
 9:                 log.warn("doRebalance, {}, add a new mq failed, {}, because lock failed", consumerGroup, mq);
10:                 continue;
11:             }
12: 
13:             this.removeDirtyOffset(mq);
14:             ProcessQueue pq = new ProcessQueue();
15:             long nextOffset = this.computePullFromWhere(mq);
16:             if (nextOffset >= 0) {
17:                 ProcessQueue pre = this.processQueueTable.putIfAbsent(mq, pq);
18:                 if (pre != null) {
19:                     log.info("doRebalance, {}, mq already exists, {}", consumerGroup, mq);
20:                 } else {
21:                     log.info("doRebalance, {}, add a new mq, {}", consumerGroup, mq);
22:                     PullRequest pullRequest = new PullRequest();
23:                     pullRequest.setConsumerGroup(consumerGroup);
24:                     pullRequest.setNextOffset(nextOffset);
25:                     pullRequest.setMessageQueue(mq);
26:                     pullRequest.setProcessQueue(pq);
27:                     pullRequestList.add(pullRequest);
28:                     changed = true;
29:                 }
30:             } else {
31:                 log.warn("doRebalance, {}, add new mq failed, {}", consumerGroup, mq);
32:             }
33:         }
34:     }
35: 
36: // ..... 此处省略部分代码 
37: }
38: 
39: // ⬇️⬇️⬇️【RebalanceImpl.java】
40: /**
41:  * 请求Broker获得指定消息队列的分布式锁
42:  *
43:  * @param mq 队列
44:  * @return 是否成功
45:  */
46: public boolean lock(final MessageQueue mq) {
47:     FindBrokerResult findBrokerResult = this.mQClientFactory.findBrokerAddressInSubscribe(mq.getBrokerName(), MixAll.MASTER_ID, true);
48:     if (findBrokerResult != null) {
49:         LockBatchRequestBody requestBody = new LockBatchRequestBody();
50:         requestBody.setConsumerGroup(this.consumerGroup);
51:         requestBody.setClientId(this.mQClientFactory.getClientId());
52:         requestBody.getMqSet().add(mq);
53: 
54:         try {
55:             // 请求Broker获得指定消息队列的分布式锁
56:             Set<MessageQueue> lockedMq =
57:                 this.mQClientFactory.getMQClientAPIImpl().lockBatchMQ(findBrokerResult.getBrokerAddr(), requestBody, 1000);
58: 
59:             // 设置消息处理队列锁定成功。锁定消息队列成功,可能本地没有消息处理队列,设置锁定成功会在lockAll()方法。
60:             for (MessageQueue mmqq : lockedMq) {
61:                 ProcessQueue processQueue = this.processQueueTable.get(mmqq);
62:                 if (processQueue != null) {
63:                     processQueue.setLocked(true);
64:                     processQueue.setLastLockTimestamp(System.currentTimeMillis());
65:                 }
66:             }
67: 
68:             boolean lockOK = lockedMq.contains(mq);
69:             log.info("the message queue lock {}, {} {}",
70:                 lockOK ? "OK" : "Failed",
71:                 this.consumerGroup,
72:                 mq);
73:             return lockOK;
74:         } catch (Exception e) {
75:             log.error("lockBatchMQ exception, " + mq, e);
76:         }
77:     }
78: 
79:     return false;
80: }
  • ⬆️⬆️⬆️
  • 第 8 至 11 行 :顺序消费时,锁定消息队列。如果锁定失败,新增消息处理队列失败。

Broker 消息队列锁会过期,默认配置 30s。因此,Consumer 需要不断向 Broker 刷新该锁过期时间,默认配置 20s 刷新一次。核心代码如下:

 1: // ⬇️⬇️⬇️【ConsumeMessageOrderlyService.java】
 2: public void start() {
 3:     if (MessageModel.CLUSTERING.equals(ConsumeMessageOrderlyService.this.defaultMQPushConsumerImpl.messageModel())) {
 4:         this.scheduledExecutorService.scheduleAtFixedRate(new Runnable() {
 5:             @Override
 6:             public void run() {
 7:                 ConsumeMessageOrderlyService.this.lockMQPeriodically();
 8:             }
 9:         }, 1000 * 1, ProcessQueue.REBALANCE_LOCK_INTERVAL, TimeUnit.MILLISECONDS);
10:     }
11: }

3.2 移除消息队列

集群模式下,Consumer 移除自己的消息队列时,会向 Broker 解锁该消息队列(广播模式下不需要)。核心代码如下:

 1: // ⬇️⬇️⬇️【RebalancePushImpl.java】
 2: /**
 3:  * 移除不需要的队列相关的信息
 4:  * 1. 持久化消费进度,并移除之
 5:  * 2. 顺序消费&集群模式,解锁对该队列的锁定
 6:  *
 7:  * @param mq 消息队列
 8:  * @param pq 消息处理队列
 9:  * @return 是否移除成功
10:  */
11: @Override
12: public boolean removeUnnecessaryMessageQueue(MessageQueue mq, ProcessQueue pq) {
13:     // 同步队列的消费进度,并移除之。
14:     this.defaultMQPushConsumerImpl.getOffsetStore().persist(mq);
15:     this.defaultMQPushConsumerImpl.getOffsetStore().removeOffset(mq);
16:     // 集群模式下,顺序消费移除时,解锁对队列的锁定
17:     if (this.defaultMQPushConsumerImpl.isConsumeOrderly()
18:         && MessageModel.CLUSTERING.equals(this.defaultMQPushConsumerImpl.messageModel())) {
19:         try {
20:             if (pq.getLockConsume().tryLock(1000, TimeUnit.MILLISECONDS)) {
21:                 try {
22:                     return this.unlockDelay(mq, pq);
23:                 } finally {
24:                     pq.getLockConsume().unlock();
25:                 }
26:             } else {
27:                 log.warn("[WRONG]mq is consuming, so can not unlock it, {}. maybe hanged for a while, {}", //
28:                     mq, //
29:                     pq.getTryUnlockTimes());
30: 
31:                 pq.incTryUnlockTimes();
32:             }
33:         } catch (Exception e) {
34:             log.error("removeUnnecessaryMessageQueue Exception", e);
35:         }
36: 
37:         return false;
38:     }
39:     return true;
40: }
41: 
42: // ⬇️⬇️⬇️【RebalancePushImpl.java】
43: /**
44:  * 延迟解锁 Broker 消息队列锁
45:  * 当消息处理队列不存在消息,则直接解锁
46:  *
47:  * @param mq 消息队列
48:  * @param pq 消息处理队列
49:  * @return 是否解锁成功
50:  */
51: private boolean unlockDelay(final MessageQueue mq, final ProcessQueue pq) {
52:     if (pq.hasTempMessage()) { // TODO 疑问:为什么要延迟移除
53:         log.info("[{}]unlockDelay, begin {} ", mq.hashCode(), mq);
54:         this.defaultMQPushConsumerImpl.getmQClientFactory().getScheduledExecutorService().schedule(new Runnable() {
55:             @Override
56:             public void run() {
57:                 log.info("[{}]unlockDelay, execute at once {}", mq.hashCode(), mq);
58:                 RebalancePushImpl.this.unlock(mq, true);
59:             }
60:         }, UNLOCK_DELAY_TIME_MILLS, TimeUnit.MILLISECONDS);
61:     } else {
62:         this.unlock(mq, true);
63:     }
64:     return true;
65: }
  • ⬆️⬆️⬆️
  • 第 20 至 32 行 :获取消息队列消费锁,避免和消息队列消费冲突。如果获取锁失败,则移除消息队列失败,等待下次重新分配消费队列时,再进行移除。如果未获得锁而进行移除,则可能出现另外的 Consumer 和当前 Consumer 同时消费该消息队列,导致消息无法严格顺序消费。
  • 第 51 至 64 行 :解锁 Broker 消息队列锁。如果消息处理队列存在剩余消息,则延迟解锁 Broker 消息队列锁。❓为什么消息处理队列存在剩余消息不能直接解锁呢?😈我也不知道,百思不得其解。如果有知道的同学麻烦教育下俺。

3.3 消费消息队列

😏本节会类比并发消费消费队列,建议对照 PushConsumer并发消费消息 一起理解。

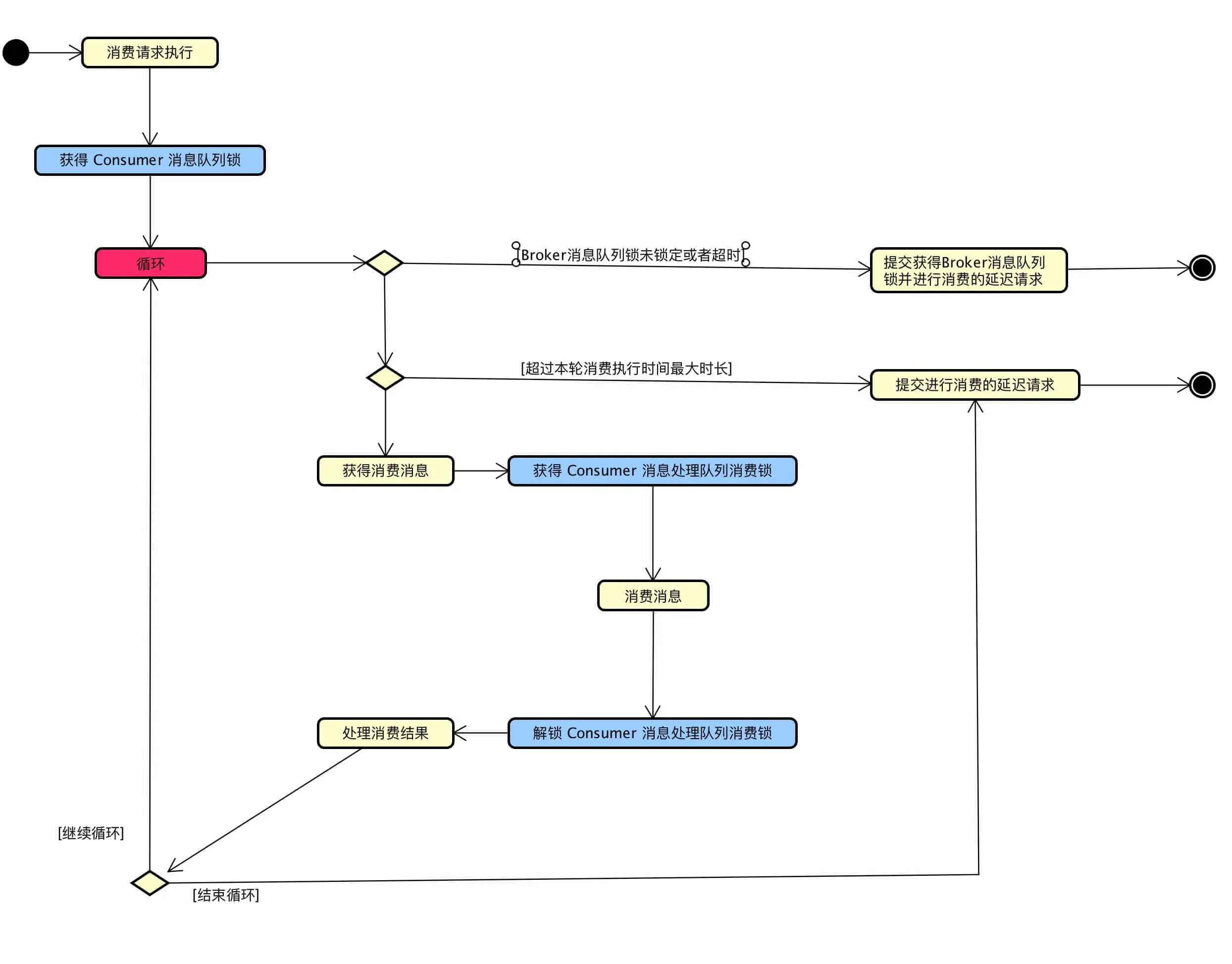
3.1.1 消费消息

顺序消费活动图-消费消息

  1: // ⬇️⬇️⬇️【ConsumeMessageOrderlyService.java】
  2: class ConsumeRequest implements Runnable {
  3: 
  4:     /**
  5:      * 消息处理队列
  6:      */
  7:     private final ProcessQueue processQueue;
  8:     /**
  9:      * 消息队列
 10:      */
 11:     private final MessageQueue messageQueue;
 12: 
 13:     @Override
 14:     public void run() {
 15:         if (this.processQueue.isDropped()) {
 16:             log.warn("run, the message queue not be able to consume, because it's dropped. {}", this.messageQueue);
 17:             return;
 18:         }
 19: 
 20:         // 获得 Consumer 消息队列锁
 21:         final Object objLock = messageQueueLock.fetchLockObject(this.messageQueue);
 22:         synchronized (objLock) {
 23:             // (广播模式) 或者 (集群模式 && Broker消息队列锁有效)
 24:             if (MessageModel.BROADCASTING.equals(ConsumeMessageOrderlyService.this.defaultMQPushConsumerImpl.messageModel())
 25:                 || (this.processQueue.isLocked() && !this.processQueue.isLockExpired())) {
 26:                 final long beginTime = System.currentTimeMillis();
 27:                 // 循环
 28:                 for (boolean continueConsume = true; continueConsume; ) {
 29:                     if (this.processQueue.isDropped()) {
 30:                         log.warn("the message queue not be able to consume, because it's dropped. {}", this.messageQueue);
 31:                         break;
 32:                     }
 33: 
 34:                     // 消息队列分布式锁未锁定,提交延迟获得锁并消费请求
 35:                     if (MessageModel.CLUSTERING.equals(ConsumeMessageOrderlyService.this.defaultMQPushConsumerImpl.messageModel())
 36:                         && !this.processQueue.isLocked()) {
 37:                         log.warn("the message queue not locked, so consume later, {}", this.messageQueue);
 38:                         ConsumeMessageOrderlyService.this.tryLockLaterAndReconsume(this.messageQueue, this.processQueue, 10);
 39:                         break;
 40:                     }
 41:                     // 消息队列分布式锁已经过期,提交延迟获得锁并消费请求
 42:                     if (MessageModel.CLUSTERING.equals(ConsumeMessageOrderlyService.this.defaultMQPushConsumerImpl.messageModel())
 43:                         && this.processQueue.isLockExpired()) {
 44:                         log.warn("the message queue lock expired, so consume later, {}", this.messageQueue);
 45:                         ConsumeMessageOrderlyService.this.tryLockLaterAndReconsume(this.messageQueue, this.processQueue, 10);
 46:                         break;
 47:                     }
 48: 
 49:                     // 当前周期消费时间超过连续时长,默认:60s,提交延迟消费请求。默认情况下,每消费1分钟休息10ms。
 50:                     long interval = System.currentTimeMillis() - beginTime;
 51:                     if (interval > MAX_TIME_CONSUME_CONTINUOUSLY) {
 52:                         ConsumeMessageOrderlyService.this.submitConsumeRequestLater(processQueue, messageQueue, 10);
 53:                         break;
 54:                     }
 55: 
 56:                     // 获取消费消息。此处和并发消息请求不同,并发消息请求已经带了消费哪些消息。
 57:                     final int consumeBatchSize = ConsumeMessageOrderlyService.this.defaultMQPushConsumer.getConsumeMessageBatchMaxSize();
 58:                     List<MessageExt> msgs = this.processQueue.takeMessags(consumeBatchSize);
 59:                     if (!msgs.isEmpty()) {
 60:                         final ConsumeOrderlyContext context = new ConsumeOrderlyContext(this.messageQueue);
 61: 
 62:                         ConsumeOrderlyStatus status = null;
 63: 
 64:                         // ....省略代码:Hook:before
 65: 
 66:                         // 执行消费
 67:                         long beginTimestamp = System.currentTimeMillis();
 68:                         ConsumeReturnType returnType = ConsumeReturnType.SUCCESS;
 69:                         boolean hasException = false;
 70:                         try {
 71:                             this.processQueue.getLockConsume().lock(); // 锁定队列消费锁
 72: 
 73:                             if (this.processQueue.isDropped()) {
 74:                                 log.warn("consumeMessage, the message queue not be able to consume, because it's dropped. {}",
 75:                                     this.messageQueue);
 76:                                 break;
 77:                             }
 78: 
 79:                             status = messageListener.consumeMessage(Collections.unmodifiableList(msgs), context);
 80:                         } catch (Throwable e) {
 81:                             log.warn("consumeMessage exception: {} Group: {} Msgs: {} MQ: {}", //
 82:                                 RemotingHelper.exceptionSimpleDesc(e), //
 83:                                 ConsumeMessageOrderlyService.this.consumerGroup, //
 84:                                 msgs, //
 85:                                 messageQueue);
 86:                             hasException = true;
 87:                         } finally {
 88:                             this.processQueue.getLockConsume().unlock(); // 锁定队列消费锁
 89:                         }
 90: 
 91:                         // ....省略代码:解析消费结果状态
 92: 
 93:                         // ....省略代码:Hook:after
 94: 
 95:                         ConsumeMessageOrderlyService.this.getConsumerStatsManager()
 96:                             .incConsumeRT(ConsumeMessageOrderlyService.this.consumerGroup, messageQueue.getTopic(), consumeRT);
 97: 
 98:                         // 处理消费结果
 99:                         continueConsume = ConsumeMessageOrderlyService.this.processConsumeResult(msgs, status, context, this);
100:                     } else {
101:                         continueConsume = false;
102:                     }
103:                 }
104:             } else {
105:                 if (this.processQueue.isDropped()) {
106:                     log.warn("the message queue not be able to consume, because it's dropped. {}", this.messageQueue);
107:                     return;
108:                 }
109: 
110:                 ConsumeMessageOrderlyService.this.tryLockLaterAndReconsume(this.messageQueue, this.processQueue, 100);
111:             }
112:         }
113:     }
114: 
115: }
  • ⬆️⬆️⬆️
  • 第 20 行 :获得 Consumer 消息队列锁。
  • 第 58 行 :从消息处理队列顺序获得消息。和并发消费获得消息不同。并发消费请求在请求创建时,已经设置好消费哪些消息。
  • 第 71 行 :获得 Consumer 消息处理队列消费锁。相比【Consumer消息队列锁】,其粒度较小。这就是上文提到的❓为什么有Consumer消息队列锁还需要有 Consumer 消息队列消费锁呢的原因。
  • 第 79 行 :执行消费
  • 第 99 行 :处理消费结果。

3.1.2 处理消费结果

顺序消费消息结果 (ConsumeOrderlyStatus) 有四种情况:

  • SUCCESS :消费成功但不提交
  • ROLLBACK :消费失败,消费回滚。
  • COMMIT :消费成功提交并且提交。
  • SUSPEND_CURRENT_QUEUE_A_MOMENT :消费失败,挂起消费队列一会会,稍后继续消费。

考虑到 ROLLBACKCOMMIT 暂时只使用在 MySQL binlog 场景,官方将这两状态标记为 @Deprecated。当然,相应的实现逻辑依然保留。

并发消费场景时,如果消费失败,Consumer 会将消费失败消息发回到 Broker 重试队列,跳过当前消息,等待下次拉取该消息再进行消费。

但是在完全严格顺序消费消费时,这样做显然不行。也因此,消费失败的消息,会挂起队列一会会,稍后继续消费。

不过消费失败的消息一直失败,也不可能一直消费。当超过消费重试上限时,Consumer 会将消费失败超过上限的消息发回到 Broker 死信队列。

让我们来看看代码:

  1: // ⬇️⬇️⬇️【ConsumeMessageOrderlyService.java】
  2: /**
  3:  * 处理消费结果,并返回是否继续消费
  4:  *
  5:  * @param msgs 消息
  6:  * @param status 消费结果状态
  7:  * @param context 消费Context
  8:  * @param consumeRequest 消费请求
  9:  * @return 是否继续消费
 10:  */
 11: public boolean processConsumeResult(//
 12:     final List<MessageExt> msgs, //
 13:     final ConsumeOrderlyStatus status, //
 14:     final ConsumeOrderlyContext context, //
 15:     final ConsumeRequest consumeRequest//
 16: ) {
 17:     boolean continueConsume = true;
 18:     long commitOffset = -1L;
 19:     if (context.isAutoCommit()) {
 20:         switch (status) {
 21:             case COMMIT:
 22:             case ROLLBACK:
 23:                 log.warn("the message queue consume result is illegal, we think you want to ack these message {}", consumeRequest.getMessageQueue());
 24:             case SUCCESS:
 25:                 // 提交消息已消费成功到消息处理队列
 26:                 commitOffset = consumeRequest.getProcessQueue().commit();
 27:                 // 统计
 28:                 this.getConsumerStatsManager().incConsumeOKTPS(consumerGroup, consumeRequest.getMessageQueue().getTopic(), msgs.size());
 29:                 break;
 30:             case SUSPEND_CURRENT_QUEUE_A_MOMENT:
 31:                 // 统计
 32:                 this.getConsumerStatsManager().incConsumeFailedTPS(consumerGroup, consumeRequest.getMessageQueue().getTopic(), msgs.size());
 33:                 if (checkReconsumeTimes(msgs)) { // 计算是否暂时挂起(暂停)消费N毫秒,默认:10ms
 34:                     // 设置消息重新消费
 35:                     consumeRequest.getProcessQueue().makeMessageToCosumeAgain(msgs);
 36:                     // 提交延迟消费请求
 37:                     this.submitConsumeRequestLater(//
 38:                         consumeRequest.getProcessQueue(), //
 39:                         consumeRequest.getMessageQueue(), //
 40:                         context.getSuspendCurrentQueueTimeMillis());
 41:                     continueConsume = false;
 42:                 } else {
 43:                     commitOffset = consumeRequest.getProcessQueue().commit();
 44:                 }
 45:                 break;
 46:             default:
 47:                 break;
 48:         }
 49:     } else {
 50:         switch (status) {
 51:             case SUCCESS:
 52:                 this.getConsumerStatsManager().incConsumeOKTPS(consumerGroup, consumeRequest.getMessageQueue().getTopic(), msgs.size());
 53:                 break;
 54:             case COMMIT:
 55:                 // 提交消息已消费成功到消息处理队列
 56:                 commitOffset = consumeRequest.getProcessQueue().commit();
 57:                 break;
 58:             case ROLLBACK:
 59:                 // 设置消息重新消费
 60:                 consumeRequest.getProcessQueue().rollback();
 61:                 this.submitConsumeRequestLater(//
 62:                     consumeRequest.getProcessQueue(), //
 63:                     consumeRequest.getMessageQueue(), //
 64:                     context.getSuspendCurrentQueueTimeMillis());
 65:                 continueConsume = false;
 66:                 break;
 67:             case SUSPEND_CURRENT_QUEUE_A_MOMENT: // 计算是否暂时挂起(暂停)消费N毫秒,默认:10ms
 68:                 this.getConsumerStatsManager().incConsumeFailedTPS(consumerGroup, consumeRequest.getMessageQueue().getTopic(), msgs.size());
 69:                 if (checkReconsumeTimes(msgs)) {
 70:                     // 设置消息重新消费
 71:                     consumeRequest.getProcessQueue().makeMessageToCosumeAgain(msgs);
 72:                     // 提交延迟消费请求
 73:                     this.submitConsumeRequestLater(//
 74:                         consumeRequest.getProcessQueue(), //
 75:                         consumeRequest.getMessageQueue(), //
 76:                         context.getSuspendCurrentQueueTimeMillis());
 77:                     continueConsume = false;
 78:                 }
 79:                 break;
 80:             default:
 81:                 break;
 82:         }
 83:     }
 84: 
 85:     // 消息处理队列未dropped,提交有效消费进度
 86:     if (commitOffset >= 0 && !consumeRequest.getProcessQueue().isDropped()) {
 87:         this.defaultMQPushConsumerImpl.getOffsetStore().updateOffset(consumeRequest.getMessageQueue(), commitOffset, false);
 88:     }
 89: 
 90:     return continueConsume;
 91: }
 92: 
 93: private int getMaxReconsumeTimes() {
 94:     // default reconsume times: Integer.MAX_VALUE
 95:     if (this.defaultMQPushConsumer.getMaxReconsumeTimes() == -1) {
 96:         return Integer.MAX_VALUE;
 97:     } else {
 98:         return this.defaultMQPushConsumer.getMaxReconsumeTimes();
 99:     }
100: }
101: 
102: /**
103:  * 计算是否要暂停消费
104:  * 不暂停条件:存在消息都超过最大消费次数并且都发回broker成功
105:  *
106:  * @param msgs 消息
107:  * @return 是否要暂停
108:  */
109: private boolean checkReconsumeTimes(List<MessageExt> msgs) {
110:     boolean suspend = false;
111:     if (msgs != null && !msgs.isEmpty()) {
112:         for (MessageExt msg : msgs) {
113:             if (msg.getReconsumeTimes() >= getMaxReconsumeTimes()) {
114:                 MessageAccessor.setReconsumeTime(msg, String.valueOf(msg.getReconsumeTimes()));
115:                 if (!sendMessageBack(msg)) { // 发回失败,中断
116:                     suspend = true;
117:                     msg.setReconsumeTimes(msg.getReconsumeTimes() + 1);
118:                 }
119:             } else {
120:                 suspend = true;
121:                 msg.setReconsumeTimes(msg.getReconsumeTimes() + 1);
122:             }
123:         }
124:     }
125:     return suspend;
126: }
127: 
128: /**
129:  * 发回消息。
130:  * 消息发回broker后,对应的消息队列是死信队列。
131:  *
132:  * @param msg 消息
133:  * @return 是否发送成功
134:  */
135: public boolean sendMessageBack(final MessageExt msg) {
136:     try {
137:         // max reconsume times exceeded then send to dead letter queue.
138:         Message newMsg = new Message(MixAll.getRetryTopic(this.defaultMQPushConsumer.getConsumerGroup()), msg.getBody());
139:         String originMsgId = MessageAccessor.getOriginMessageId(msg);
140:         MessageAccessor.setOriginMessageId(newMsg, UtilAll.isBlank(originMsgId) ? msg.getMsgId() : originMsgId);
141:         newMsg.setFlag(msg.getFlag());
142:         MessageAccessor.setProperties(newMsg, msg.getProperties());
143:         MessageAccessor.putProperty(newMsg, MessageConst.PROPERTY_RETRY_TOPIC, msg.getTopic());
144:         MessageAccessor.setReconsumeTime(newMsg, String.valueOf(msg.getReconsumeTimes()));
145:         MessageAccessor.setMaxReconsumeTimes(newMsg, String.valueOf(getMaxReconsumeTimes()));
146:         newMsg.setDelayTimeLevel(3 + msg.getReconsumeTimes());
147: 
148:         this.defaultMQPushConsumer.getDefaultMQPushConsumerImpl().getmQClientFactory().getDefaultMQProducer().send(newMsg);
149:         return true;
150:     } catch (Exception e) {
151:         log.error("sendMessageBack exception, group: " + this.consumerGroup + " msg: " + msg.toString(), e);
152:     }
153: 
154:     return false;
155: }
  • ⬆️⬆️⬆️
  • 第 21 至 29 行 :消费成功。在自动提交进度( AutoCommit )的情况下,COMMITROLLBACKSUCCESS 逻辑已经统一
  • 第 30 至 45 行 :消费失败。当消息重试次数超过上限(默认 :16次)时,将消息发送到 Broker 死信队列,跳过这些消息。此时,消息队列无需挂起,继续消费后面的消息。
  • 第 85 至 88 行 :提交消费进度。

3.13 消息处理队列核心方法

😈涉及到的四个核心方法的源码:

  1: // ⬇️⬇️⬇️【ProcessQueue.java】
  2: /**
  3:  * 消息映射
  4:  * key:消息队列位置
  5:  */
  6: private final TreeMap<Long, MessageExt> msgTreeMap = new TreeMap<>();    /**
  7:  * 消息映射临时存储(消费中的消息)
  8:  */
  9: private final TreeMap<Long, MessageExt> msgTreeMapTemp = new TreeMap<>();
 10: 
 11: /**
 12:  * 回滚消费中的消息
 13:  * 逻辑类似于{@link #makeMessageToCosumeAgain(List)}
 14:  */
 15: public void rollback() {
 16:     try {
 17:         this.lockTreeMap.writeLock().lockInterruptibly();
 18:         try {
 19:             this.msgTreeMap.putAll(this.msgTreeMapTemp);
 20:             this.msgTreeMapTemp.clear();
 21:         } finally {
 22:             this.lockTreeMap.writeLock().unlock();
 23:         }
 24:     } catch (InterruptedException e) {
 25:         log.error("rollback exception", e);
 26:     }
 27: }
 28: 
 29: /**
 30:  * 提交消费中的消息已消费成功,返回消费进度
 31:  *
 32:  * @return 消费进度
 33:  */
 34: public long commit() {
 35:     try {
 36:         this.lockTreeMap.writeLock().lockInterruptibly();
 37:         try {
 38:             // 消费进度
 39:             Long offset = this.msgTreeMapTemp.lastKey();
 40: 
 41:             //
 42:             msgCount.addAndGet(this.msgTreeMapTemp.size() * (-1));
 43: 
 44:             //
 45:             this.msgTreeMapTemp.clear();
 46: 
 47:             // 返回消费进度
 48:             if (offset != null) {
 49:                 return offset + 1;
 50:             }
 51:         } finally {
 52:             this.lockTreeMap.writeLock().unlock();
 53:         }
 54:     } catch (InterruptedException e) {
 55:         log.error("commit exception", e);
 56:     }
 57: 
 58:     return -1;
 59: }
 60: 
 61: /**
 62:  * 指定消息重新消费
 63:  * 逻辑类似于{@link #rollback()}
 64:  *
 65:  * @param msgs 消息
 66:  */
 67: public void makeMessageToCosumeAgain(List<MessageExt> msgs) {
 68:     try {
 69:         this.lockTreeMap.writeLock().lockInterruptibly();
 70:         try {
 71:             for (MessageExt msg : msgs) {
 72:                 this.msgTreeMapTemp.remove(msg.getQueueOffset());
 73:                 this.msgTreeMap.put(msg.getQueueOffset(), msg);
 74:             }
 75:         } finally {
 76:             this.lockTreeMap.writeLock().unlock();
 77:         }
 78:     } catch (InterruptedException e) {
 79:         log.error("makeMessageToCosumeAgain exception", e);
 80:     }
 81: }
 82: 
 83: /**
 84:  * 获得持有消息前N条
 85:  *
 86:  * @param batchSize 条数
 87:  * @return 消息
 88:  */
 89: public List<MessageExt> takeMessags(final int batchSize) {
 90:     List<MessageExt> result = new ArrayList<>(batchSize);
 91:     final long now = System.currentTimeMillis();
 92:     try {
 93:         this.lockTreeMap.writeLock().lockInterruptibly();
 94:         this.lastConsumeTimestamp = now;
 95:         try {
 96:             if (!this.msgTreeMap.isEmpty()) {
 97:                 for (int i = 0; i < batchSize; i++) {
 98:                     Map.Entry<Long, MessageExt> entry = this.msgTreeMap.pollFirstEntry();
 99:                     if (entry != null) {
100:                         result.add(entry.getValue());
101:                         msgTreeMapTemp.put(entry.getKey(), entry.getValue());
102:                     } else {
103:                         break;
104:                     }
105:                 }
106:             }
107: 
108:             if (result.isEmpty()) {
109:                 consuming = false;
110:             }
111:         } finally {
112:             this.lockTreeMap.writeLock().unlock();
113:         }
114:     } catch (InterruptedException e) {
115:         log.error("take Messages exception", e);
116:     }
117: 
118:     return result;
119: }

666. 彩蛋

知识星球