前后端分离后权限的思路
最近看到许多关于权限的思路,但好像都是使用动态加载路由的方式,现在也分享下我在项目中使用的解决方案。
前后端分离关于权限的处理每个人都不一样,根据项目选择制定合适的方案就好
我的方案是:
- 前端挂载所有路由
- 通过 Api 接口获取用户权限标识(路由名称)
- 在路由切换的时候进行权限校验
- 至于页面的权限按钮则通过指令+自定义组件的形式封装成通用权限按钮,通过传入相应的标识判断是否现实按钮
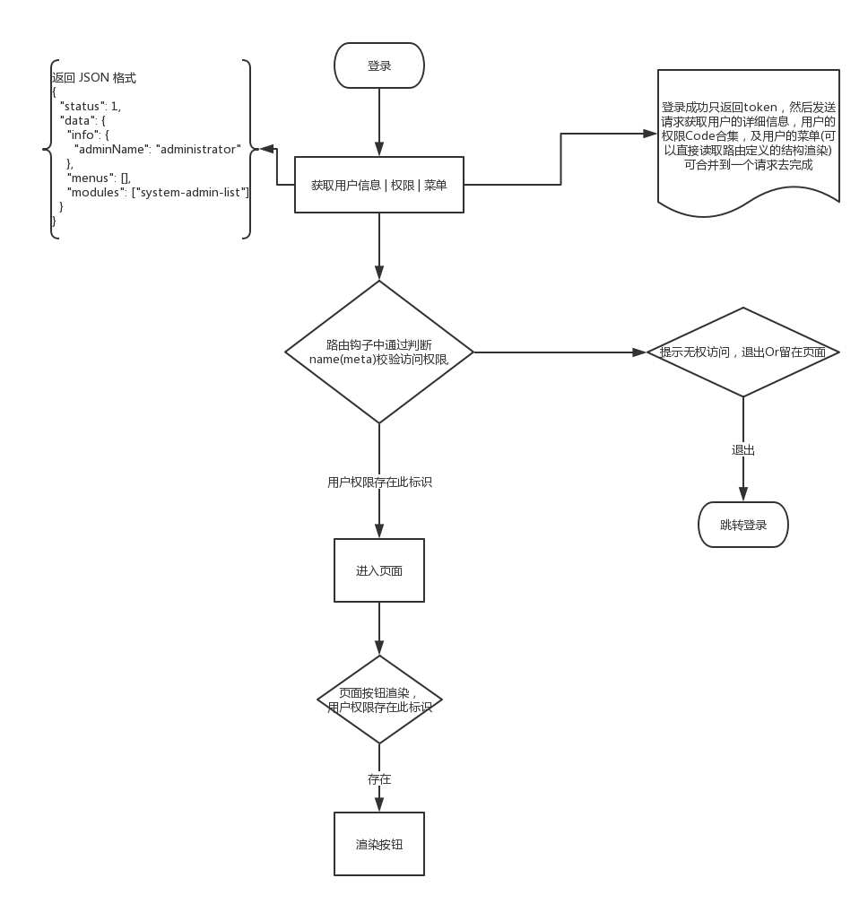
- 大体流程如下图所示

前后端分离权限的实现
- 路由中定义是否需要验证权限:
meta:{ auth :true }
路由定义
若是后端项目,一般会包含公用的头部,侧边导航等公用的部分,这些部分可以将其抽象成一个个组件,创建布局页使其更简单的使用关于路由的引用,在大的项目中发现不适用懒加载能够更快的热更新,所以可以根据环境采取不同的加载方式一个简单的路由
路由结构图

_import.[env].js:
生产环境( production )/ testing 的定义
module.exports = file => () => import('@/views/' + file + '.vue')
开发环境( development )的定义
module.exports = file => require('@/views/' + file + '.vue').default
路由导入代码
index.js: 使用 vue-router 挂载路由
import Vue from 'vue'
import Router from 'vue-router'
import { routes } from './routes'
import logic from './logic'
Vue.use(Router)
const router = new Router({
// mode: 'history',
routes
})
router.beforeEach(logic.beforeEach)
router.afterEach(logic.afterEach)
export default router
logic.js: 路由钩子的实现
import { getInfo } from '@/api/modules/account'
const beforeEach = (to, from, next) => {
if (!to.meta.auth) {
return next()
}
if (!localStorage.token) {
return next('/login')
}
if (window.info) return next()
getInfo().then(res => {
localStorage.token = res.data.info.token
window.info = res.data.info
window.menus = res.data.menus
window.modules = res.data.modules
next()
})
}
const afterEach = (to, from) => {}
export default {
beforeEach,
afterEach
}
routes.js:路由的模块定义
const _import = require('./_import_' + process.env.NODE_ENV)
export const appRouter = [
{
path: '/',
component: Layout,
children: [
{
path: '',
name: 'home',
component: _import('dashboard/index'),
meta: { defAuth: true, auth: true }
}
]
}
]
export const routes = [...appRouter]
接口定义
- account/login 登录成功返回 token,保存到本地跳转页面
- auth/info 校验是否有 token 信息及登录信息,无则发送请求获取登录信息,菜单及权限模块标识列表
菜单加载
新建 Layout 文件夹,将各部分组件再拆成小组件进行拼接后台组件,样式使用圣杯布局,然后稍加改动就能够实现基本的后台管理页布局 Layout 结构图

菜单结构:
"menus": [
{
"menuName": "控制台",
"menuIcon": null,
"menuCode": "home",
"menuUrl": null
},
{
"menuName": "系统管理",
"menuIcon": null,
"children": [
{
"menuName": "管理员管理",
"menuIcon": null,
"children": [
{
"menuName": "管理员列表",
"menuIcon": null,
"menuCode": "system-admin-list",
"menuUrl": null
}
]
},
{
"menuName": "角色列表",
"menuIcon": null,
"menuCode": "system-role-list",
"menuUrl": null
}
]
}
],
递归生成菜单组件
<template>
<dl>
<template v-for="(item,index) in menus">
<dt :key="item.menuName">
<a href="javascript:;" v-if="item.menuUrl" @click="$ui.redirect(item.menuUrl)">{{item.menuName}}</a>
<router-link :to="{name:item.menuCode}" v-else-if="item.menuCode">{{item.menuName}}</router-link>
<span v-else>{{item.menuName}}</span>
</dt>
<dd class="child-menu" :key="'c_'+index" v-if="item.children&&item.children.length>0">
<v-app-nav :menus="item.children" />
</dd>
</template>
</dl>
</template>
<script>
export default {
name: 'v-app-nav',
props: ['menus']
}
</script>
<style>
</style>
指令封装
可以通过指令传入需要的权限标识值,进行对按钮权限的控制,根据需要控制显示/启用
定义
export default {
auth: {
inserted: (el, binding) => {
if (window.modules.indexOf(binding.value) === -1) {
// el.remove()
el.setAttribute('disabled', 'disabled')
}
}
}
}
使用
对于常用的一些按钮,应封装到组件中,统一管理风格,也能使起更易维护
<button v-auth="'role_create_create'">添加</button>
相关链接
文中的实现可以在下面仓库中找到,不清楚的地方也可以直接查看源码
- 仓库源码: github.com/yimogit/me-…
- 模板预览: vue-admin.yimo.link