基于 Chrome 68 的页面生命周期

1,286 阅读14分钟
原文链接: developers.google.com
By Philip Walton Engineer at Google working on the Web Platform

Modern browsers today will sometimes suspend pages or discard them entirely when system resources are constrained. In the future, browsers want to do this proactively, so they consume less power and memory. The Page Lifecycle API, shipping in Chrome 68, provides lifecycle hooks so your pages can safely handle these browser interventions without affecting the user experience. Take a look at the API to see whether you should be implementing these features in your application.

Background

Application lifecycle is a key way that modern operating systems manage resources. On Android, iOS, and recent Windows versions, apps can be started and stopped at any time by the OS. This allows these platforms to streamline and reallocate resources where they best benefit the user.

On the web, there has historically been no such lifecycle, and apps can be kept alive indefinitely. With large numbers of web pages running, critical system resources such as memory, CPU, battery, and network can be oversubscribed, leading to a bad end-user experience.

While the web platform has long had events that related to lifecycle states — like load, unload, and visibilitychange — these events only allow developers to respond to user-initiated lifecycle state changes. For the web to work reliably on low-powered devices (and be more resource conscious in general on all platforms) browsers need a way to proactively reclaim and re-allocate system resources.

In fact, browsers today already do take active measures to conserve resources for pages in background tabs, and many browsers (especially Chrome) would like to do a lot more of this — to lessen their overall resource footprint.

The problem is developers currently have no way to prepare for these types of system-initiated interventions or even know that they're happening. This means browsers need to be conservative or risk breaking web pages.

The Page Lifecycle API attempts to solve this problem by:

  • Introducing and standardizing the concept of lifecycle states on the web.
  • Defining new, system-initiated states that allow browsers to limit the resources that can be consumed by hidden or inactive tabs.
  • Creating new APIs and events that allow web developers to respond to transitions to and from these new system-initiated states.

This solution provides the predictability web developers need to build applications resilient to system interventions, and it allows browsers to more aggressively optimize system resources, ultimately benefiting all web users.

The rest of this post will introduce the new Page Lifecycle features shipping in Chrome 68 and explore how they relate to all the existing web platform states and events. It will also give recommendations and best-practices for the types of work developers should (and should not) be doing in each state.

Overview of Page Lifecycle states and events

All Page Lifecycle states are discrete and mutually exclusive, meaning a page can only be in one state at a time. And most changes to a page's lifecycle state are generally observable via DOM events (see developer recommendations for each state for the exceptions).

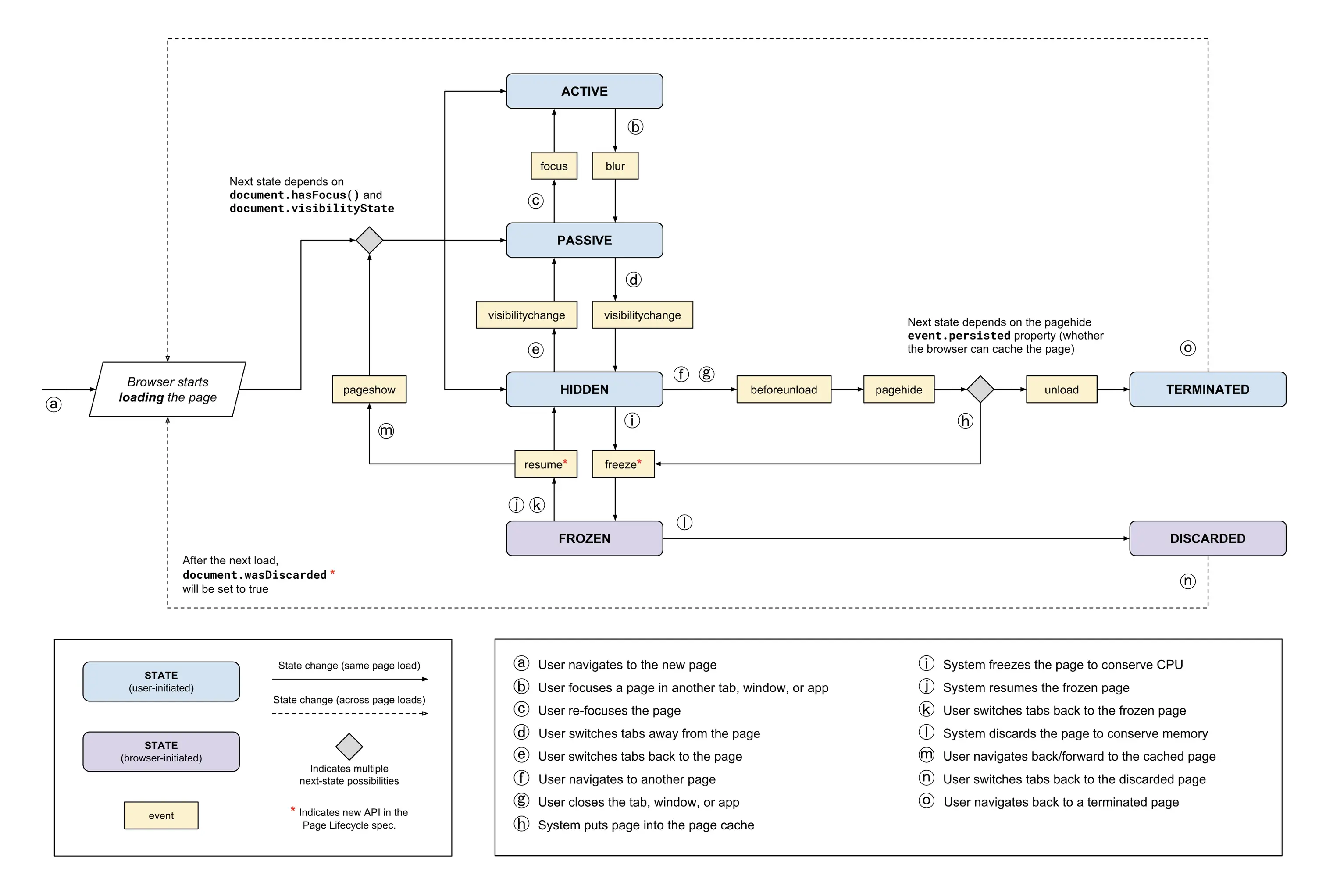
Perhaps the easiest way to explain the Page Lifecycle states — as well as the events that signal transitions between them — is with a diagram:

Page Lifecycle API state and event flow

States

The following table explains each state in detail. It also lists the possible states that can come before and after as well as the events developers can use to observe changes.

State Description
Active

A page is in the active state if it is visible and has input focus.

Possible previous states:
passive (via the focus event)

Possible next states:
passive (via the blur event)

Passive

A page is in the passive state if it is visible and does not have input focus.

Possible previous states:
active (via the blur event)
hidden (via the visibilitychange event)

Possible next states:
active (via the focus event)
hidden (via the visibilitychange event)

Hidden

A page is in the hidden state if it is not visible and has not been frozen.

Possible previous states:
passive (via the visibilitychange event)

Possible next states:
passive (via the visibilitychange event)
frozen (via the freeze event)
terminated (via the pagehide event)

Frozen

In the frozen state the browser suspends execution of freezable tasks in the page's task queues until the page is unfrozen. This means things like JavaScript timers and fetch callbacks do not run. Already-running tasks can finish (most importantly the freeze callback), but they may be limited in what they can do and how long they can run.

Browsers freeze pages as a way to preserve CPU/battery/data usage; they also do it as a way to enable faster back/forward navigations — avoiding the need for a full page reload.

Possible previous states:
hidden (via the freeze event)

Possible next states:
active (via the resume event, then the pageshow event)
passive (via the resume event, then the pageshow event)
hidden (via the resume event)

Terminated

A page is in the terminated state once it has started being unloaded and cleared from memory by the browser. No new tasks can start in this state, and in-progress tasks may be killed if they run too long.

Possible previous states:
hidden (via the pagehide event)

Possible next states:
NONE

Discarded

A page is in the discarded state when it is unloaded by the browser in order to conserve resources. No tasks, event callbacks, or JavaScript of any kind can run in this state, as discards typically occur under resource constraints, where starting new processes is impossible.

In the discarded state the tab itself (including the tab title and favicon ) is usually visible to the user even though the page is gone.

Possible previous states:
frozen (no events fired)

Possible next states:
NONE

Events

Browsers dispatch a lot of events, but only a small portion of them signal a possible change in Page Lifecycle state. The table below outlines all events that pertain to lifecycle and lists what states they may transition to and from.

Name Details
focus

A DOM element has received focus.

Possible previous states:
passive

Possible current states:
active

blur

A DOM element has lost focus.

Possible previous states:
active

Possible current states:
passive

visibilitychange

The document's visibilityState value has changed. This can happen when a user navigates to a new page, switches tabs, closes a tab, minimizes or closes the browser, or switches apps on mobile operating systems.

Possible previous states:
passive
hidden

Possible current states:
passive
hidden

freeze *

The page has just been frozen. Any freezable task in the page's task queues will not be started.

Possible previous states:
hidden

Possible current states:
frozen

resume *

The browser has resumed a frozen page.

Possible previous states:
frozen

Possible current states:
active (if followed by the pageshow event)
passive (if followed by the pageshow event)
hidden

pageshow

A session history entry is being traversed to.

This could be either a brand new page load or a page taken from the page navigation cache. If the page was taken from the page navigation cache, the event's persisted property is true, otherwise it is false.

Possible previous states:
frozen (a resume event would have also fired)

Possible current states:
active
passive
hidden

pagehide

A session history entry is being traversed from.

If the user is navigating to another page and the browser is able to add the current page to the page navigation cache to be reused later, the event's persisted property is true. When true, the page is entering the frozen state, otherwise it is entering the terminated state.

Possible previous states:
hidden

Possible current states:
frozen (event.persisted is true, freeze event follows)
terminated (event.persisted is false, unload event follows)

beforeunload

The window, the document and its resources are about to be unloaded. The document is still visible and the event is still cancelable at this point.

Possible previous states:
hidden

Possible current states:
terminated

unload

The page is being unloaded.

Possible previous states:
hidden

Possible current states:
terminated

* Indicates a new event defined by the Page Lifecycle API

New features added in Chrome 68

The chart above shows two states that are system-initiated rather than user-initiated: frozen and discarded. As mentioned above, browsers today already occasionally freeze and discard hidden tabs (at their discretion), but developers have no way of knowing when this is happening.

In Chrome 68, developers can now observe when a hidden tab is frozen and unfrozen by listening for the freeze and resume events on document.


document.addEventListener('freeze', (event) => {
  // The page is now frozen.
});

document.addEventListener('resume', (event) => {
  // The page has been unfrozen.
});

In Chrome 68 the document object also now includes a wasDiscarded property. To determine whether a page was discarded while in a hidden tab, you can inspect the value of this property at page load time (note: discarded pages must be reloaded to use again).


if (document.wasDiscarded) {
  // Page was previously discarded by the browser while in a hidden tab.
}

For advice on what things are important to do in the freeze and resume events, as well as how to handle and prepare for pages being discarded, see developer recommendations for each state.

The next several sections offer an overview of how these new features fit into the existing web platform states and events.

Observing Page Lifecycle states in code

In the active, passive, and hidden states, it's possible to run JavaScript code that determines the current Page Lifecycle state from existing web platform APIs.


const getState = () => {
  if (document.visibilityState === 'hidden') {
    return 'hidden';
  }
  if (document.hasFocus()) {
    return 'active';
  }
  return 'passive';
};

The frozen and terminated states, on the other hand, can only be detected in their respective event listener (freeze and pagehide) as the state is changing.

Observing state changes

Building on the getState() function defined above, you can observe all Page Lifecycle state changes with the following code.


// Stores the initial state using the `getState()` function (defined above).
let state = getState();

// Accepts a next state and, if there's been a state change, logs the
// change to the console. It also updates the `state` value defined above.
const logStateChange = (nextState) => {
  const prevState = state;
  if (nextState !== prevState) {
    console.log(`State change: ${prevState} >>> ${nextState}`);
    state = nextState;
  }
};

// These lifecycle events can all use the same listener to observe state
// changes (they call the `getState()` function to determine the next state).
['pageshow', 'focus', 'blur', 'visibilitychange', 'resume'].forEach((type) => {
  window.addEventListener(type, () => logStateChange(getState()), {capture: true});
});

// The next two listeners, on the other hand, can determine the next
// state from the event itself.
window.addEventListener('freeze', () => {
  // In the freeze event, the next state is always frozen.
  logStateChange('frozen');
}, {capture: true});

window.addEventListener('pagehide', (event) => {
  if (event.persisted) {
    // If the event's persisted property is `true` the page is about
    // to enter the page navigation cache, which is also in the frozen state.
    logStateChange('frozen');
  } else {
    // If the event's persisted property is not `true` the page is
    // about to be unloaded.
    logStateChange('terminated');
  }
}, {capture: true});

The above code does three things:

  • Sets the initial state using the getState() function.
  • Defines a function that accepts a next state and, if there's a change, logs the state changes to the console.
  • Adds capturing event listeners for all necessary lifecycle events, which in turn call logStateChange(), passing in the next state.

One thing to note about the above code is that all the event listeners are added to window and they all pass {capture: true}. There are a few reasons for this:

  • Not all Page Lifecycle events have the same target. pagehide, and pageshow are fired on window; visibilitychange, freeze, and resume are fired on document, and focus and blur are fired on their respective DOM elements.
  • Most of these events do not bubble, which means it's impossible to add non-capturing event listeners to a common ancestor element and observe all of them.
  • The capture phase executes before the target or bubble phases, so adding listeners there helps ensure they run before other code can cancel them.

Managing cross-browsers differences

The chart in the beginning of this article outlines the state and event flow according to the Page Lifecycle API. But since this API has just been introduced, the new events and DOM APIs have not been implemented in all browsers.

Furthermore, the events that are implemented in all browsers today are not implemented consistently. For example:

  • Some browsers do not fire a blur event when switching tabs. This means (contrary to the diagram and tables above) a page could go from the active state to the hidden state without going through passive first.
  • Several browsers implement a page navigation cache, and the Page Lifecycle API classifies cached pages as being in the frozen state. Since this API is brand new, these browsers do not yet implement the freeze and resume events, though this state can still be observed via the pagehide and pageshow events.
  • Older versions of Internet Explorer (10 and below) do not implement the visibilitychange event.
  • The dispatch order of the pagehide and visibilitychange events has changed. Previously browsers would dispatch visibilitychange after pagehide if the page's visibility state was visible when the page was being unloaded. New Chrome versions will dispatch visibilitychange before pagehide, regardless of the document's visibility state at unload time.

To make it easier for developers to deal with these cross-browsers inconsistencies and focus solely on following the lifecycle state recommendations and best practices, we've released PageLifecycle.js, a JavaScript library for observing Page Lifecycle API state changes.

PageLifecycle.js normalizes cross-browser differences in event firing order so that state changes always occur exactly as outlined in the chart and tables in this article (and do so consistently in all browsers).

Developer recommendations for each state

As developers, it's important to both understand Page Lifecycle states and know how to observe them in code because the type of work you should (and should not) be doing depends largely on what state your page is in.

For example, it clearly doesn't make sense to display a transient notification to the user if the page is in the hidden state. While this example is pretty obvious, there are other recommendations that aren't so obvious that are worth enumerating.

State Developer recommendations
Active

The active state is the most critical time for the user and thus the most important time for your page to be responsive to user input.

Any non-UI work that may block the main thread should be deprioritized to idle periods or offloaded to a web worker.

Passive

In the passive state the user is not interacting with the page, but they can still see it. This means UI updates and animations should still be smooth, but the timing of when these updates occur is less critical.

When the page changes from active to passive, it's a good time to persist unsaved application state.

Hidden

When the page changes from passive to hidden, it's possible the user will not interact with it again until it's reloaded.

The transition to hidden is also often the last state change that's reliably observable by developers (this is especially true on mobile, as users can close tabs or the browser app itself, and the beforeunload, pagehide, and unload events are not fired in those cases).

This means you should treat the hidden state as the likely end to the user's session. In other words, persist any unsaved application state and send any unsent analytics data.

You should also stop making UI updates (since they won't be seen by the user), and you should stop any tasks that a user wouldn't want running in the background.

Frozen

In the frozen state, freezable tasks in the task queues are suspended until the page is unfrozen — which may never happen (e.g. if the page is discarded).

This means when the page changes from hidden to frozen it's essential that you stop any timers or tear down any connections that, if frozen, could affect other open tabs in the same origin, or affect the browser's ability to put the page in the page navigation cache.

In particular, it's important that you:

You should also persist any dynamic view state (e.g. scroll position in an infinite list view) to sessionStorage (or IndexedDB via commit()) that you'd want restored if the page were discarded and reloaded later.

If the page transitions from frozen back to hidden, you can reopen any closed connections or restart any polling you stopped when the page was initially frozen.

Terminated

You generally do not need to take any action when a page transitions to the terminated state.

Since pages being unloaded as a result of user action always go through the hidden state before entering the terminated state, the hidden state is where session-ending logic (e.g. persisting application state and reporting to analytics) should be performed.

Also (as mentioned in the recommendations for the hidden state), it's very important for developers to realize that the transition to the terminated state cannot be reliably detected in many cases (especially on mobile), so developers who depend on termination events (e.g. beforeunload, pagehide, and unload) are likely losing data.

Discarded

The discarded state is not observable by developers at the time a page is being discarded. This is because pages are typically discarded under resource constraints, and unfreezing a page just to allow script to run in response to a discard event is simply not possible in most cases.

As a result, you should prepare for the possibility of a discard in the change from hidden to frozen, and then you can react to the restoration of a discarded page at page load time by checking document.wasDiscarded.

Once again, since reliability and ordering of lifecycle events is not consistently implemented in all browsers, the easiest way to follow the advice in the table above is to use PageLifecycle.js.

Legacy lifecycle APIs to avoid

The unload event

Many developers treat the unload event as a guaranteed callback and use it as an end-of-session signal to save state and send analytics data, but doing this is extremely unreliable, especially on mobile! The unload event does not fire in many typical unload situations, including closing a tab from the tab switcher on mobile or closing the browser app from the app switcher.

For this reason, it's always better to rely on the visibilitychange event to determine when a session ends, and consider the hidden state the last reliable time to save app and user data.

Furthermore, the mere presence of a registered unload event handler (via either onunload or addEventListener()) can prevent browsers from being able to put pages in the page navigation cache for faster back and forward loads.

In all modern browsers (including IE11), it's recommended to always use the pagehide event to detect possible page unloads (a.k.a the terminated state) rather than the unload event. If you need to support Internet Explorer versions 10 and lower, you should feature detect the pagehide event and only use unload if the browser doesn't support pagehide:


const terminationEvent = 'onpagehide' in self ? 'pagehide' : 'unload';

addEventListener(terminationEvent, (event) => {
  // Note: if the browser is able to cache the page, `event.persisted`
  // is `true`, and the state is frozen rather than terminated.
}, {capture: true});

For more information on page navigation caches, and why the unload event harms them, see:

The beforeunload event

The beforeunload event has a similar problem to the unload event, in that when present it prevents browsers from caching the page in their page navigation cache.

The difference between beforeunload and unload, though, is that there are legitimate uses of beforeunload. For instance, when you want to warn the user that they have unsaved changes they'll lose if they continue unloading the page.

Since there are valid reasons to use beforeunload but using it prevents pages from being added to the page navigation cache, it's recommended that you only add beforeunload listeners when a user has unsaved changes and then remove them immediately after the unsaved changes are saved.

In other words, don't do this (since it adds a beforeunload listener unconditionally):


addEventListener('beforeunload', (event) => {
  // A function that returns `true` if the page has unsaved changes.
  if (pageHasUnsavedChanges()) {
    event.preventDefault();
    return event.returnValue = 'Are you sure you want to exit?';
  }
}, {capture: true});

Instead do this (since it only adds the beforeunload listener when it's needed, and removes it when it's not):


const beforeUnloadListener = (event) => {
  event.preventDefault();
  return event.returnValue = 'Are you sure you want to exit?';
};

// A function that invokes a callback when the page has unsaved changes.
onPageHasUnsavedChanges(() => {
  addEventListener('beforeunload', beforeUnloadListener, {capture: true});
});

// A function that invokes a callback when the page's unsaved changes are resolved.
onAllChangesSaved(() => {
  removeEventListener('beforeunload', beforeUnloadListener, {capture: true});
});

FAQs

My page does important work when it's hidden, how can I stop it from being frozen or discarded?

There are lots of legitimate reasons web pages shouldn't be frozen while running in the hidden state. The most obvious example is an app that plays music.

There are also situations where it would be risky for Chrome to discard a page, like if it contains a form with unsubmitted user input, or if it has a beforeunload handler that warns when the page is unloading.

For the moment, Chrome is going to be conservative when discarding pages and only do so when it's confident it won't affect users. For example, pages that have been observed to do any of the following while in the hidden state will not be discarded unless under extreme resource constraints:

  • Playing audio
  • Using WebRTC
  • Updating the table title or favicon
  • Showing alerts
  • Sending push notifications

What is the page navigation cache?

The page navigation cache is a general term used to describe a navigation optimization some browsers implement that makes using the back and forward buttons faster. Webkit calls it the Page Cache and Firefox calls it the Back-Forwards Cache (or bfcache for short).

When a user navigates away from a page, these browsers freeze a version of that page so that it can be quickly resumed in case the user navigates back using the back or forward buttons. Remember that adding a beforeunload or unload event handler prevents this optimization from being possible.

For all intents and purposes, this freezing is functionally the same as the freezing browsers perform to conserve CPU/battery; for that reason it's considered part of the frozen lifecycle state.

Why aren't the load or DOMContentLoaded events mentioned?

The Page Lifecycle API defines states to be discrete and mutually exclusive. Since a page can be loaded in either the active, passive, or hidden state, a separate loading state does not make sense, and since the load and DOMContentLoaded events don't signal a lifecycle state change, they're not relevant to this API.

If I can't run asynchronous APIs in the frozen or terminated states, how can I save data to IndexedDB?

In frozen and terminated states, freezable tasks in a page's task queues are suspended, which means asynchronous and callback-based APIs such as IndexedDB cannot be reliably used.

In the future, we will add a commit() method to IDBTransaction objects, which will give developers a way to perform what are effectively write-only transactions that don't require callbacks. In other words, if the developer is just writing data to IndexedDB and not performing a complex transaction consisting of reads and writes, the commit() method will be able to finish before task queues are suspended (assuming the IndexedDB database is already open).

For code that needs to work today, however, developers have two options:

  • Use Session Storage: Session Storage is synchronous and is persisted across page discards.
  • Use IndexedDB from your service worker: a service worker can store data in IndexedDB after the page has been terminated or discarded. In the freeze or pagehide event listener you can send data to your service worker via postMessage(), and the service worker can handle saving the data.

Testing your app in the frozen and discarded states

To test how your app behaves in the frozen and discarded states, you can visit chrome://discards to actually freeze or discard any of your open tabs.

Chrome Discards UI

This allows you to ensure your page correctly handles the freeze and resume events as well as the document.wasDiscarded flag when pages are reloaded after a discard.

Summary

Developers who want to respect the system resources of their user's devices should build their apps with Page Lifecycle states in mind. It's critical that web pages are not consuming excessive system resources in situations that the user wouldn't expect

In addition, the more developers start implementing the new Page Lifecycle APIs, the safer it will be for browsers to freeze and discard pages that aren't being used. This means browsers will consume less memory, CPU, battery, and network resources, which is a win for users.

Lastly, developers who want to implement the best practices described in this article but don't want to memorize all the possible state and event transitions paths can use PageLifecycle.js to easily observe lifecycle state changes consistently in all browsers.

rss_feed Subscribe to our RSS or Atom feed and get the latest updates in your favorite feed reader!