React-component-cycle
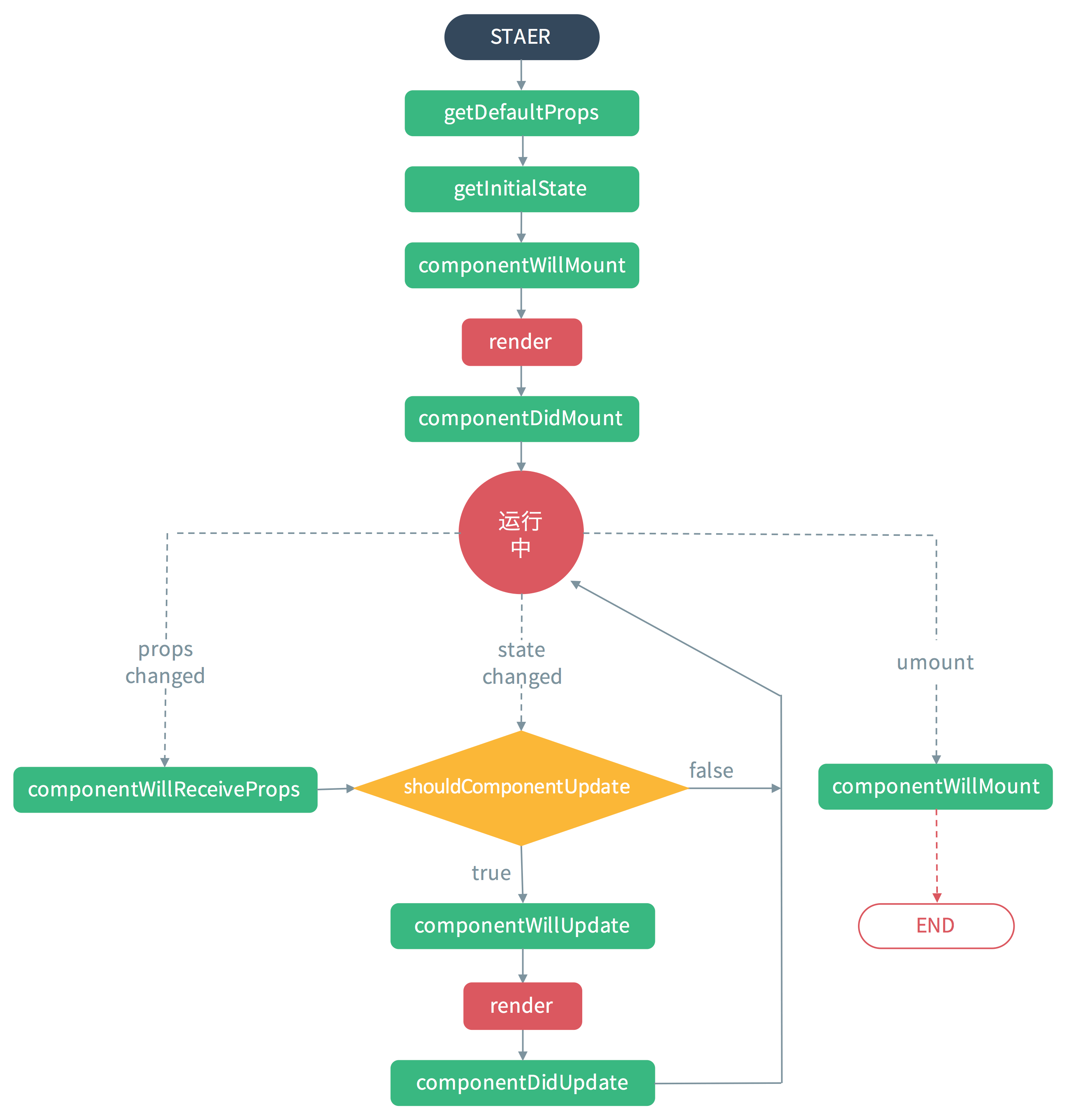
React的生命周期(这里指的是初版的生命周期,而非新的React生命周期)主要由挂载,运行,卸载三个阶段构成,驱动着View层更新,接下来我们来详细看看这几个阶段都发生了什么。
- Mounting(挂载阶段) - Updating(运行阶段) - Unmounting(卸载阶段)
- getDefaultProps - componentWillReceiveProps - componentWillUnmount
- getInitialState - shouldComponentUpdate
- componentWillMount - componentWillUpdate
- render - render
- componentDidMount - componentDidUpdate
componentWillMount
(1)componentWillMount 在 render 之前被调用。故在该方法中进行同步 setState 不会触发重新渲染。
(2)这也是是唯一在服务器端渲染调用的生命周期钩子。
(3)是否可以使用setState(): 可以
render
(1)渲染函数,唯一的不能省略的函数,必须有返回值,返回null或false表示不渲染任何DOM元素。
(2)它是一个仅仅用于渲染的纯函数,返回值完全取决于this.state和this.props,不能在函数中进行任何修改props、state,拉取数据等具有副作用的操作。
componentDidMount
(1)componentDidMount在组件挂载之后立即执行。适用于:
- 需要初始化 DOM 节点的操作
- AJAX 请求
(2)在该钩子函数里面,可以使用 setState(),但是会触发重新渲染(re-render)
(3)是否可以使用setState(): 可以
componentWillReceiveProps(nextProps)
(1)该钩子函数将会在已挂载组件(mounted component)接收到新的 props 之前调用。适用于:
- 更新 state的值(比如重置)
- 比较 this.props 和 nextProps
(2)需要注意的是,即使 Props 没有发生变化,React 也有可能会调用该钩子函数。所以如果你想要真正处理 Props 的变化,要记得比较当前 props 和 nextProps
(3)是否可以使用setState(): 可以
shouldComponentUpdate(nextProps, nextState)
(1)当组件接收到新的 Props 或者 state 时,要进行 rendering 之前会调用这个钩子函数,用于告诉 React 组件是否需要重新渲染,默认返回为true表示需要重新渲染。
(2)当返回 false 的时候,当前组件的 componentWillUpdate、render 和 componentDidUpdate 将不再执行,并且不会向子组件传递更新后的props,所以子组件不会因为props而重新渲染。但是若子组件的 state 发生改变,这个方法不会阻止子组件进行重新渲染。
(3)shouldComponentUpdate()在两种情况下不会被调用:
- 初始化渲染
- 使用了 forceUpdate() 情况下
componentWillUpdate
(1)该钩子函数在 state or props 更新后 re-render 之前调用
(3)是否可以使用setState(): 不可以。不能在这里调用 setState,如果需要设置 state,应该在 componentWillReceiveProps 中调用 setState
componentDidUpdate
(1)在组件更新之后马上调用。在该钩子函数内,你可以:
- 操作 DOM
- 发起网络请求
(2)是否可以使用setState(): 可以
componentWillUnmount
(1)在组件卸载和销毁前调用。在该钩子函数内可以做一些清除工作,比如:
- 取消定时器
- 取消网络请求
- 解绑 DOM 事件
(2)是否可以使用setState(): 不可以
Question
React生命周期ComponentWillMount可否使用ajax,为什么?
答:如果要强行使用Ajax的话是可以的,但不推荐。原因:
(1)可能DOM还未准备好接收数据导致错误
(2)这样不利于同构(SSR与前端公用一套代码),因为后端无法使用传统Ajax。
(3)最好将Ajax写在ComponentDidMount,因为服务端不会执行这一函数,有利于同构。当然,强行使用fetch也是可行的。

