作者:胡宗棠
来源: 匠心独运的博客
文章摘要:借用小厮的一句话“消息队列的本质在于消息的发送、存储和接收”。那么,对于一款消息队列来说,如何做到消息的高效发送与接收是重点和关键。
一、RocketMQ中Remoting通信模块概览
RocketMQ消息队列的整体部署架构如下图所示:
先来说下RocketMQ消息队列集群中的几个角色:
(1)NameServer:在MQ集群中做的是做命名服务,更新和路由发现 broker服务;
(2)Broker-Master:broker 消息主机服务器;
(3)Broker-Slave:broker 消息从机服务器;
(4)Producer:消息生产者;
(5)Consumer:消息消费者;
其中,RocketMQ集群的一部分通信如下:
(1)Broker启动后需要完成一次将自己注册至NameServer的操作;随后每隔30s时间定期向NameServer上报Topic路由信息;
(2)消息生产者Producer作为客户端发送消息时候,需要根据Msg的Topic从本地缓存的TopicPublishInfoTable获取路由信息。如果没有则更新路由信息会从NameServer上重新拉取;
(3)消息生产者Producer根据(2)中获取的路由信息选择一个队列(MessageQueue)进行消息发送;Broker作为消息的接收者收消息并落盘存储; 从上面(1)~(3)中可以看出在消息生产者, Broker和NameServer之间都会发生通信(这里只说了MQ的部分通信),因此如何设计一个良好的网络通信模块在MQ中至关重要,它将决定RocketMQ集群整体的消息传输能力与最终的性能。
rocketmq-remoting 模块是 RocketMQ消息队列中负责网络通信的模块,它几乎被其他所有需要网络通信的模块(诸如rocketmq-client、rocketmq-server、rocketmq-namesrv)所依赖和引用。为了实现客户端与服务器之间高效的数据请求与接收,RocketMQ消息队列自定义了通信协议并在Netty的基础之上扩展了通信模块。ps:鉴于RocketMQ的通信模块是建立在Netty基础之上的,因此在阅读RocketMQ的源码之前,读者最好先对Netty的多线程模型、JAVA NIO模型均有一定的了解,这样子理解RocketMQ源码会较为快一些。
作者阅读的RocketMQ版本是4.2.0, 依赖的netty版本是4.0.42.Final. RocketMQ的代码结构图如下:

源码部分主要可以分为rocketmq-broker,rocketmq-client,rocketmq-common,rocketmq-filterSrv,rocketmq-namesrv和rocketmq-remoting等模块,通信框架就封装在rocketmq-remoting模块中。 本文主要从RocketMQ的协议格式,消息编解码,通信方式(同步/异步/单向)和具体的发送/接收消息的通信流程来进行阐述等。
二、RocketMQ中Remoting通信模块的具体实现
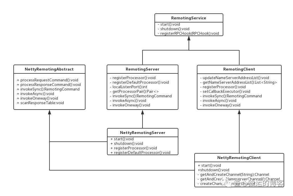
-
Remoting通信模块的类结构图

从类层次结构来看:
(1)RemotingService:为最上层的接口,提供了三个方法:
void start();
void shutdown();
void registerRPCHook(RPCHook rpcHook);
(2)RemotingClient/RemotingSever:两个接口继承了最上层接口—RemotingService,分别各自为Client和Server提供所必需的方法,下面所列的是RemotingServer的方法:
/**
* 同RemotingClient端一样
*
* @param requestCode
* @param processor
* @param executor
*/
void registerProcessor(final int requestCode, final NettyRequestProcessor processor,
final ExecutorService executor);
/**
* 注册默认的处理器
*
* @param processor
* @param executor
*/
void registerDefaultProcessor(final NettyRequestProcessor processor, final ExecutorService executor);
int localListenPort();
/**
* 根据请求code来获取不同的处理Pair
*
* @param requestCode
* @return
*/
Pair<NettyRequestProcessor, ExecutorService> getProcessorPair(final int requestCode);
/**
* 同RemotingClient端一样,同步通信,有返回RemotingCommand
* @param channel
* @param request
* @param timeoutMillis
* @return
* @throws InterruptedException
* @throws RemotingSendRequestException
* @throws RemotingTimeoutException
*/
RemotingCommand invokeSync(final Channel channel, final RemotingCommand request,
final long timeoutMillis) throws InterruptedException, RemotingSendRequestException,
RemotingTimeoutException;
/**
* 同RemotingClient端一样,异步通信,无返回RemotingCommand
*
* @param channel
* @param request
* @param timeoutMillis
* @param invokeCallback
* @throws InterruptedException
* @throws RemotingTooMuchRequestException
* @throws RemotingTimeoutException
* @throws RemotingSendRequestException
*/
void invokeAsync(final Channel channel, final RemotingCommand request, final long timeoutMillis,
final InvokeCallback invokeCallback) throws InterruptedException,
RemotingTooMuchRequestException, RemotingTimeoutException, RemotingSendRequestException;
/**
* 同RemotingClient端一样,单向通信,诸如心跳包
*
* @param channel
* @param request
* @param timeoutMillis
* @throws InterruptedException
* @throws RemotingTooMuchRequestException
* @throws RemotingTimeoutException
* @throws RemotingSendRequestException
*/
void invokeOneway(final Channel channel, final RemotingCommand request, final long timeoutMillis)
throws InterruptedException, RemotingTooMuchRequestException, RemotingTimeoutException,
RemotingSendRequestException;
(3)NettyRemotingAbstract:Netty通信处理的抽象类,定义并封装了Netty处理的公共处理方法;
(4)NettyRemotingClient以及NettyRemotingServer:分别实现了RemotingClient和RemotingServer, 都继承了NettyRemotingAbstract抽象类。RocketMQ中其他的组件(如client、nameServer、broker在进行消息的发送和接收时均使用这两个组件)
-
消息的协议设计与编码解码
在Client和Server之间完成一次消息发送时,需要对发送的消息进行一个协议约定,因此就有必要自定义RocketMQ的消息协议。同时,为了高效地在网络中传输消息和对收到的消息读取,就需要对消息进行编解码。在RocketMQ中,RemotingCommand这个类在消息传输过程中对所有数据内容的封装,不但包含了所有的数据结构,还包含了编码解码操作。
RemotingCommand类的部分成员变量如下:
| Header字段 | 类型 | Request说明 | Response说明 |
|---|---|---|---|
| code | int | 请求操作码,应答方根据不同的请求码进行不同的业务处理 | 应答响应码。0表示成功,非0则表示各种错误 |
| language | LanguageCode | 请求方实现的语言 | 应答方实现的语言 |
| version | int | 请求方程序的版本 | 应答方程序的版本 |
| opaque | int | 相当于reqeustId,在同一个连接上的不同请求标识码,与响应消息中的相对应 | 应答不做修改直接返回 |
| flag | int | 区分是普通RPC还是onewayRPC得标志 | 区分是普通RPC还是onewayRPC得标志 |
| remark | String | 传输自定义文本信息 | 传输自定义文本信息 |
| extFields | HashMap | 请求自定义扩展信息 | 响应自定义扩展信息 |
这里展示下Broker向NameServer发送一次心跳注册的报文:
[
code=103,//这里的103对应的code就是broker向nameserver注册自己的消息
language=JAVA,
version=137,
opaque=58,//这个就是requestId
flag(B)=0,
remark=null,
extFields={
brokerId=0,
clusterName=DefaultCluster,
brokerAddr=ip1: 10911,
haServerAddr=ip1: 10912,
brokerName=LAPTOP-SMF2CKDN
},
serializeTypeCurrentRPC=JSON
下面来看下RocketMQ通信协议的格式:

可以看到传输内容主要可以分为以下4部分:
(1)消息长度:总长度,四个字节存储,占用一个int类型;
(2)序列化类型&消息头长度:同样占用一个int类型,第一个字节表示序列化类型,后面三个字节表示消息头长度;
(3)消息头数据:经过序列化后的消息头数据;
(4)消息主体数据:消息主体的二进制字节数据内容; 消息的编码和解码分别在RemotingCommand类的encode和decode方法中完成,下面是消息编码encode方法的具体实现:
public ByteBuffer encode() {
// 1> header length size
int length = 4; //消息总长度
// 2> header data length
//将消息头编码成byte[]
byte[] headerData = this.headerEncode();
//计算头部长度
length += headerData.length;
// 3> body data length
if (this.body != null) {
//消息主体长度
length += body.length;
}
//分配ByteBuffer, 这边加了4,
//这是因为在消息总长度的计算中没有将存储头部长度的4个字节计算在内
ByteBuffer result = ByteBuffer.allocate(4 + length);
// length
//将消息总长度放入ByteBuffer
result.putInt(length);
// header length
//将消息头长度放入ByteBuffer
result.put(markProtocolType(headerData.length, serializeTypeCurrentRPC));
// header data
//将消息头数据放入ByteBuffer
result.put(headerData);
// body data;
if (this.body != null) {
//将消息主体放入ByteBuffer
result.put(this.body);
}
//重置ByteBuffer的position位置
result.flip();
return result;
}
/**
* markProtocolType方法是将RPC类型和headerData长度编码放到一个byte[4]数组中
*
* @param source
* @param type
* @return
*/
public static byte[] markProtocolType(int source, SerializeType type) {
byte[] result = new byte[4];
result[0] = type.getCode();
//右移16位后再和255与->“16-24位”
result[1] = (byte) ((source >> 16) & 0xFF);
//右移8位后再和255与->“8-16位”
result[2] = (byte) ((source >> 8) & 0xFF);
//右移0位后再和255与->“8-0位”
result[3] = (byte) (source & 0xFF);
return result;
}
消息解码decode方法是编码的逆向过程,其具体实现如下:
public static RemotingCommand decode(final ByteBuffer byteBuffer) {
//获取byteBuffer的总长度
int length = byteBuffer.limit();
//获取前4个字节,组装int类型,该长度为总长度
int oriHeaderLen = byteBuffer.getInt();
//获取消息头的长度,这里和0xFFFFFF做与运算,编码时候的长度即为24位
int headerLength = getHeaderLength(oriHeaderLen);
byte[] headerData = new byte[headerLength];
byteBuffer.get(headerData);
RemotingCommand cmd = headerDecode(headerData, getProtocolType(oriHeaderLen));
int bodyLength = length - 4 - headerLength;
byte[] bodyData = null;
if (bodyLength > 0) {
bodyData = new byte[bodyLength];
byteBuffer.get(bodyData);
}
cmd.body = bodyData;
return cmd;
}
-
消息的通信方式和通信流程
在RocketMQ消息队列中支持通信的方式主要有以下三种:
(1)同步(sync)
(2)异步(async)
(3)单向(oneway)
其中“同步”通信模式相对简单,一般用在发送心跳包场景下,无需关注其Response。本文将主要介绍RocketMQ的异步通信流程(限于篇幅,读者可以按照同样的模式进行分析同步通信流程)。下面先给出了RocketMQ异步通信的整体流程图:

下面两小节内容主要介绍了Client端发送请求消息、Server端接收消息的具体实现并简要分析的Client端的回调。
1)Client发送请求消息的具体实现
当客户端调用异步通信接口—invokeAsync时候,先由RemotingClient的实现类—NettyRemotingClient根据addr获取相应的channel(如果本地缓存中没有则创建),随后调用invokeAsyncImpl方法,将数据流转给抽象类NettyRemotingAbstract处理(真正做完发送请求动作的是在NettyRemotingAbstract抽象类的invokeAsyncImpl方法里面)。
具体发送请求消息的源代码如下所示:
/**
* invokeAsync(异步调用)
*
*/
public void invokeAsyncImpl(final Channel channel, final RemotingCommand request, final long timeoutMillis,
final InvokeCallback invokeCallback)
throws InterruptedException, RemotingTooMuchRequestException, RemotingTimeoutException, RemotingSendRequestException {
//相当于request ID, RemotingCommand会为每一个request产生一个request ID, 从0开始, 每次加1
final int opaque = request.getOpaque();
boolean acquired = this.semaphoreAsync.tryAcquire(timeoutMillis, TimeUnit.MILLISECONDS);
if (acquired) {
final SemaphoreReleaseOnlyOnce once = new SemaphoreReleaseOnlyOnce(this.semaphoreAsync);
//根据request ID构建ResponseFuture
final ResponseFuture responseFuture = new ResponseFuture(opaque, timeoutMillis, invokeCallback, once);
//将ResponseFuture放入responseTable
this.responseTable.put(opaque, responseFuture);
try {
//使用Netty的channel发送请求数据
channel.writeAndFlush(request).addListener(new ChannelFutureListener() {
//消息发送后执行
@Override
public void operationComplete(ChannelFuture f) throws Exception {
if (f.isSuccess()) {
//如果发送消息成功给Server,那么这里直接Set后return
responseFuture.setSendRequestOK(true);
return;
} else {
responseFuture.setSendRequestOK(false);
}
responseFuture.putResponse(null);
responseTable.remove(opaque);
try {
//执行回调
executeInvokeCallback(responseFuture);
} catch (Throwable e) {
log.warn("excute callback in writeAndFlush addListener, and callback throw", e);
} finally {
//释放信号量
responseFuture.release();
}
log.warn("send a request command to channel <{}> failed.", RemotingHelper.parseChannelRemoteAddr(channel));
}
});
} catch (Exception e) {
//异常处理
responseFuture.release();
log.warn("send a request command to channel <" + RemotingHelper.parseChannelRemoteAddr(channel) + "> Exception", e);
throw new RemotingSendRequestException(RemotingHelper.parseChannelRemoteAddr(channel), e);
}
} else {
if (timeoutMillis <= 0) {
throw new RemotingTooMuchRequestException("invokeAsyncImpl invoke too fast");
} else {
String info =
String.format("invokeAsyncImpl tryAcquire semaphore timeout, %dms, waiting thread nums: %d semaphoreAsyncValue: %d",
timeoutMillis,
this.semaphoreAsync.getQueueLength(),
this.semaphoreAsync.availablePermits()
);
log.warn(info);
throw new RemotingTimeoutException(info);
}
}
}
在Client端发送请求消息时有个比较重要的数据结构需要注意下:
(1)responseTable—保存请求码与响应关联映射
protected final ConcurrentHashMap<Integer /* opaque */, ResponseFuture> responseTable
opaque表示请求发起方在同个连接上不同的请求标识代码,每次发送一个消息的时候,可以选择同步阻塞/异步非阻塞的方式。无论是哪种通信方式,都会保存请求操作码至ResponseFuture的Map映射—responseTable中。
(2)ResponseFuture—保存返回响应(包括回调执行方法和信号量)
public ResponseFuture(int opaque, long timeoutMillis, InvokeCallback invokeCallback,
SemaphoreReleaseOnlyOnce once) {
this.opaque = opaque;
this.timeoutMillis = timeoutMillis;
this.invokeCallback = invokeCallback;
this.once = once;
}
对于同步通信来说,第三、四个参数为null;而对于异步通信来说,invokeCallback是在收到消息响应的时候能够根据responseTable找到请求码对应的回调执行方法,semaphore参数用作流控,当多个线程同时往一个连接写数据时可以通过信号量控制permit同时写许可的数量。
(3)异常发送流程处理—定时扫描responseTable本地缓存
在发送消息时候,如果遇到异常情况(比如服务端没有response返回给客户端或者response因网络而丢失),上面所述的responseTable的本地缓存Map将会出现堆积情况。这个时候需要一个定时任务来专门做responseTable的清理回收。在RocketMQ的客户端/服务端启动时候会产生一个频率为1s调用一次来的定时任务检查所有的responseTable缓存中的responseFuture变量,判断是否已经得到返回, 并进行相应的处理。
-
public
void
scanResponseTable() {
-
final
List<
ResponseFuture> rfList =
new
LinkedList<
ResponseFuture>();
-
Iterator<
Entry<
Integer,
ResponseFuture>> it =
this.responseTable.entrySet().iterator();
-
while (it.hasNext()) {
-
Entry<
Integer,
ResponseFuture>
next = it.
next();
-
ResponseFuture rep =
next.getValue();
-
-
if ((rep.getBeginTimestamp() + rep.getTimeoutMillis() +
1000) <=
System.currentTimeMillis()) {
-
rep.release();
-
it.remove();
-
rfList.add(rep);
-
log.warn(
"remove timeout request, " + rep);
-
}
-
}
-
-
for (
ResponseFuture rf : rfList) {
-
try {
-
executeInvokeCallback(rf);
-
}
catch (
Throwable e) {
-
log.warn(
"scanResponseTable, operationComplete Exception", e);
-
}
-
}
-
}
2)Server端接收消息并进行处理的具体实现
Server端接收消息的处理入口在NettyServerHandler类的channelRead0方法中,其中调用了processMessageReceived方法(这里省略了Netty服务端消息流转的大部分流程和逻辑)。
其中服务端最为重要的处理请求方法实现如下:
public void processRequestCommand(final ChannelHandlerContext ctx, final RemotingCommand cmd) {
//根据RemotingCommand中的code获取processor和ExecutorService
final Pair<NettyRequestProcessor, ExecutorService> matched = this.processorTable.get(cmd.getCode());
final Pair<NettyRequestProcessor, ExecutorService> pair = null == matched ? this.defaultRequestProcessor : matched;
final int opaque = cmd.getOpaque();
if (pair != null) {
Runnable run = new Runnable() {
@Override
public void run() {
try {
//rpc hook
RPCHook rpcHook = NettyRemotingAbstract.this.getRPCHook();
if (rpcHook != null) {
rpcHook.doBeforeRequest(RemotingHelper.parseChannelRemoteAddr(ctx.channel()), cmd);
}
//processor处理请求
final RemotingCommand response = pair.getObject1().processRequest(ctx, cmd);
//rpc hook
if (rpcHook != null) {
rpcHook.doAfterResponse(RemotingHelper.parseChannelRemoteAddr(ctx.channel()), cmd, response);
}
if (!cmd.isOnewayRPC()) {
if (response != null) {
response.setOpaque(opaque);
response.markResponseType();
try {
ctx.writeAndFlush(response);
} catch (Throwable e) {
PLOG.error("process request over, but response failed", e);
PLOG.error(cmd.toString());
PLOG.error(response.toString());
}
} else {
}
}
} catch (Throwable e) {
if (!"com.aliyun.openservices.ons.api.impl.authority.exception.AuthenticationException"
.equals(e.getClass().getCanonicalName())) {
PLOG.error("process request exception", e);
PLOG.error(cmd.toString());
}
if (!cmd.isOnewayRPC()) {
final RemotingCommand response = RemotingCommand.createResponseCommand(RemotingSysResponseCode.SYSTEM_ERROR, //
RemotingHelper.exceptionSimpleDesc(e));
response.setOpaque(opaque);
ctx.writeAndFlush(response);
}
}
}
};
if (pair.getObject1().rejectRequest()) {
final RemotingCommand response = RemotingCommand.createResponseCommand(RemotingSysResponseCode.SYSTEM_BUSY,
"[REJECTREQUEST]system busy, start flow control for a while");
response.setOpaque(opaque);
ctx.writeAndFlush(response);
return;
}
try {
//封装requestTask
final RequestTask requestTask = new RequestTask(run, ctx.channel(), cmd);
//想线程池提交requestTask
pair.getObject2().submit(requestTask);
} catch (RejectedExecutionException e) {
if ((System.currentTimeMillis() % 10000) == 0) {
PLOG.warn(RemotingHelper.parseChannelRemoteAddr(ctx.channel()) //
+ ", too many requests and system thread pool busy, RejectedExecutionException " //
+ pair.getObject2().toString() //
+ " request code: " + cmd.getCode());
}
if (!cmd.isOnewayRPC()) {
final RemotingCommand response = RemotingCommand.createResponseCommand(RemotingSysResponseCode.SYSTEM_BUSY,
"[OVERLOAD]system busy, start flow control for a while");
response.setOpaque(opaque);
ctx.writeAndFlush(response);
}
}
} else {
String error = " request type " + cmd.getCode() + " not supported";
//构建response
final RemotingCommand response =
RemotingCommand.createResponseCommand(RemotingSysResponseCode.REQUEST_CODE_NOT_SUPPORTED, error);
response.setOpaque(opaque);
ctx.writeAndFlush(response);
PLOG.error(RemotingHelper.parseChannelRemoteAddr(ctx.channel()) + error);
}
}
上面的请求处理方法中根据RemotingCommand的请求业务码来匹配到相应的业务处理器;然后生成一个新的线程提交至对应的业务线程池进行异步处理。
(1)processorTable—请求业务码与业务处理、业务线程池的映射变量
protected final HashMap<Integer/* request code */, Pair<NettyRequestProcessor, ExecutorService>> processorTable =
new HashMap<Integer, Pair<NettyRequestProcessor, ExecutorService>>(64);
个人觉得RocketMQ这种做法是为了给不同类型的请求业务码指定不同的处理器Processor处理,同时消息实际的处理并不是在当前线程,而是被封装成task放到业务处理器Processor对应的线程池中完成异步执行。(在RocketMQ中能看到很多地方都是这样的处理,这样的设计能够最大程度的保证异步,保证每个线程都专注处理自己负责的东西)
3)Client端异步回调执行的实现分析
看到这里可能有一些同学会疑问Client端的异步回调究竟在哪里执行的?从上面“RocketMQ异步通信的整体时序图”来看,回调执行处理的流程的确是放在了Client端来完成,而rocketmq-remoting通信模块中只是给异步回调处理提供了接口。
这里可以看下rocketmq-client模块异步发送消息的部分代码(限于篇幅也只是列举了异步回调执行的部分代码):
private void sendMessageAsync(
final String addr,
final String brokerName,
final Message msg,
final long timeoutMillis,
final RemotingCommand request,
final SendCallback sendCallback,
final TopicPublishInfo topicPublishInfo,
final MQClientInstance instance,
final int retryTimesWhenSendFailed,
final AtomicInteger times,
final SendMessageContext context,
final DefaultMQProducerImpl producer
) throws InterruptedException, RemotingException {
this.remotingClient.invokeAsync(addr, request, timeoutMillis, new InvokeCallback() {
@Override
public void operationComplete(ResponseFuture responseFuture) {
//先从Server端返回的responseFuture变量中获取RemotingCommand的值
RemotingCommand response = responseFuture.getResponseCommand();
if (null == sendCallback && response != null) {
try {
//Client端处理发送消息的Reponse返回(包括对消息返回体的头部进行解码,
//取得“topic”、“BrokerName”、“QueueId”等值)
//随后构建sendResult对象并设置Context上下文中
SendResult sendResult = MQClientAPIImpl.this.processSendResponse(brokerName, msg, response);
if (context != null && sendResult != null) {
context.setSendResult(sendResult);
context.getProducer().executeSendMessageHookAfter(context);
}
} catch (Throwable e) {
}
producer.updateFaultItem(brokerName, System.currentTimeMillis() - responseFuture.getBeginTimestamp(), false);
return;
}
//省略其他部分代码
//......
}
这里需要结合3.1节的内容和NettyRemotingAbstract抽象类的processResponseCommand方法,便可以明白Client端实现异步回调的大致流程了。在Client端发送异步消息时候(rocketmq-client模块最终调用sendMessageAsync方法时),会将InvokeCallback的接口注入,而在Server端的异步线程由上面所讲的业务线程池真正执行后,返回response给Client端时候才会去触发执行。
NettyRemotingAbstract抽象类的processResponseCommand方法的具体代码如下:
public void processResponseCommand(ChannelHandlerContext ctx, RemotingCommand cmd) {
//从RemotingCommand中获取opaque值
final int opaque = cmd.getOpaque();‘
//从本地缓存的responseTable这个Map中取出本次异步通信连接对应的ResponseFuture变量
final ResponseFuture responseFuture = responseTable.get(opaque);
if (responseFuture != null) {
responseFuture.setResponseCommand(cmd);
responseTable.remove(opaque);
if (responseFuture.getInvokeCallback() != null) {
//在这里真正去执行Client注入进来的异步回调方法
executeInvokeCallback(responseFuture);
} else {
//否则释放responseFuture变量
responseFuture.putResponse(cmd);
responseFuture.release();
}
} else {
log.warn("receive response, but not matched any request, " + RemotingHelper.parseChannelRemoteAddr(ctx.channel()));
log.warn(cmd.toString());
}
}
三、总结
刚开始看RocketMQ源码—RPC通信模块可能觉得略微有点复杂,但是只要能够抓住Client端发送请求消息、Server端接收消息并处理的流程以及回调过程来分析和梳理,那么整体来说并不复杂。RPC通信部分也是RocketMQ源码中最重要的部分之一,想要对其中的全过程和细节有更为深刻的理解,还需要多在本地环境Debug和分析对应的日志。同时,鉴于篇幅所限,本篇还没有来得及对RocketMQ的Netty多线程模型进行介绍,将在消息中间件—RocketMQ的RPC通信(二)篇中来做详细地介绍。
- END -
往期推荐:
-
死磕Java系列:
-
深入分析ThreadLocal
-
深入分析synchronized的实现原理
-
深入分析volatile的实现原理
-
Java内存模型之happens-before
-
Java内存模型之重排序
-
Java内存模型之分析volatile
-
Java内存模型之总结
-
J.U.C之AQS简介
-
J.U.C之AQS同步状态的获取与释放
-
J.U.C之AQS阻塞和唤醒线程
-
J.U.C之重入锁:ReentrantLock
-
J.U.C之读写锁:ReentrantReadWriteLock
-
J.U.C之Condition
-
J.U.C之并发工具类:CyclicBarrier
-
J.U.C之并发工具类:Semaphore
-
J.U.C之并发工具类:CountDownLatch
……
-
Spring系列:
-
Spring Cloud Zuul中使用Swagger汇总API接口文档
-
Spring Cloud Config Server迁移节点或容器化带来的问题
-
Spring Cloud Config对特殊字符加密的处理
-
Spring Boot使用@Async实现异步调用:使用Future以及定义超时
-
Spring Cloud构建微服务架构:分布式配置中心(加密解密)
-
Spring Boot快速开发利器:Spring Boot CLI
……
可关注我的公众号

深入交流、更多福利
扫码加入我的知识星球

点击“阅读原文” ,看本号其他精彩内容