前言
余为前端菜鸟,感姿势水平匮乏,难观前端之大局。遂决定循前端知识之脉络,以兴趣为引,辅以几分坚持,望于己能解惑致知、于同道能助力一二,岂不美哉。
本系列代码及文档均在 此处
从输入url到展示页面经历了什么?
- 接收输入,开启线程处理
- 调用方法分析url
- DNS解析获取对应IP地址
- DNS(domain name system),解析过程由host->本地域名解析器缓存->本地域名服务器->根域名服务器->顶级域名服务器->二级域名服务器
- DNS prefetch可以使浏览器主动去执行域名解析,域名解析在后台执行,可能链接出现前已经解析完了,可以减少用户点击链接时的延迟,比如
// taobao主页 <link rel="dns-prefetch" href="//g.alicdn.com" /> <link rel="dns-prefetch" href="//img.alicdn.com" />
- 与服务器建立连接,确认后发送报文
- 到达服务器处理请求,后端应用处理请求
- 服务器返回响应报文,适用相应缓存策略
- 浏览器下载文档(考虑缓存策略)
- 解析html建立dom tree,下载css/js
- 解析渲染dom,css根据规则结合dom进行内容布局和绘制渲染,js根据dom api操作dom,执行事件绑定等至展示过程完成
浏览器组成

- 用户界面
- 浏览器引擎 (查询和操作渲染引擎的接口)
- 渲染引擎 (显示页面内容)
- 网络模块
- js引擎 (负责js解释执行,如V8引擎)
- UI后端 (绘制基本的浏览器窗口内控件)
- 数据持久化存储 (可通过浏览器引擎提供的接口调用)
渲染引擎
渲染引擎负责解析html和css,将css规则应用到html标签上,并将html渲染为页面上具体的dom内容
过程
- 解析html生成dom tree
- 将dom树节点顺序提取,结合css规则计算样式数据,构建render tree
- render tree布局,根据每个渲染树节点的布局属性将节点固定到页面的对应位置
- 绘制render tree,将元素的显示属性(背景、颜色、文本等)应用到节点,完成整个dom在页面上的显示
页面元素位置变化将导致重排和重绘(即布局和绘制阶段重新渲染),位置不变但是显示样式变化则会导致重绘。重新渲染的代价比较大,所以应劲量避免重排,减少重绘。
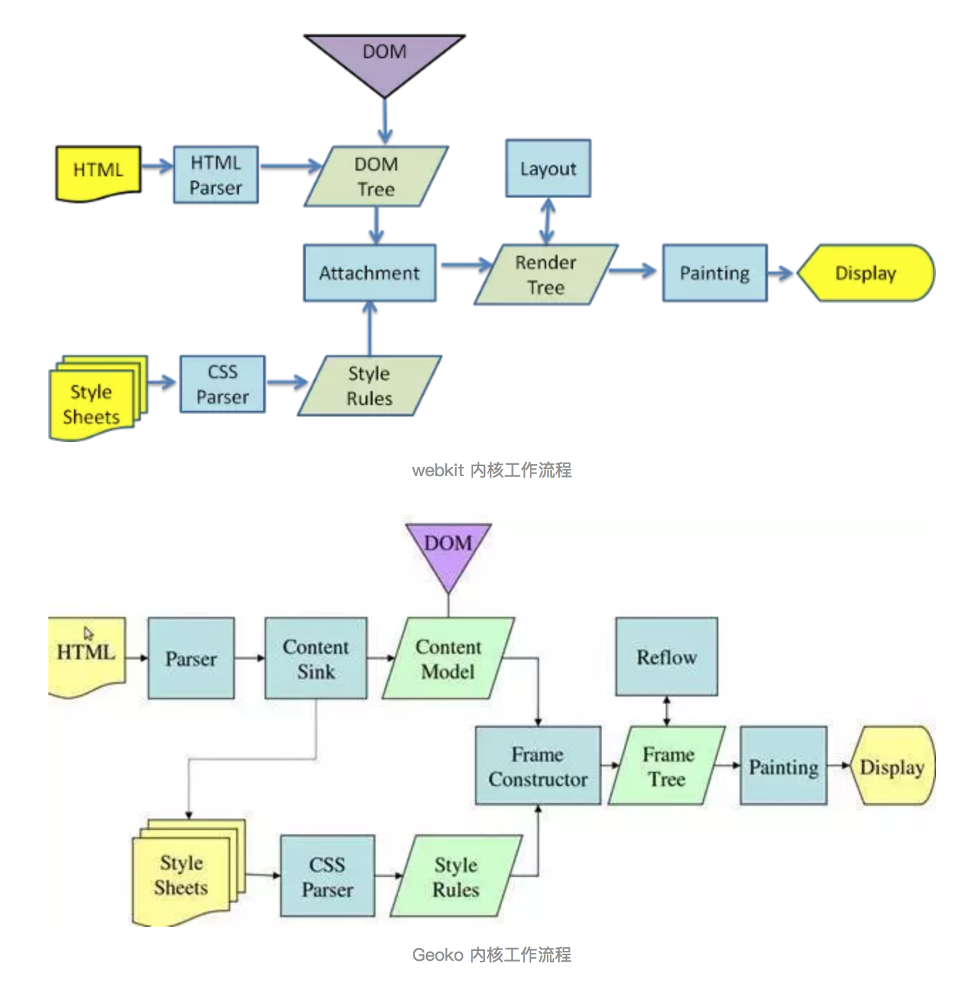
Gecko与Webkit

两者在渲染引擎部分很类似,但也有区别。前者的css解析是在html解析完生成内容sink之后进行的,结合构建的树叫做frame tree,后者css解析和html解析可以认为是并行的。
解析详解
-
html解析
从html文本标签经过词法分析->parse成dom对象,每个标签中的每个元素在解析后对应都有一个原始类型

let element = document.getElementById('div') let type = Object.prototype.toString.call(element).slice(8, -1) console.log(type) // HTMLDivElementdom元素标签是文本化的html标识,dom元素对象是一个带有父子关系的树形对象
-
css解析
css文件被解析成一个CSSStyleSheet对象,该对象内存在多个CSSStyleRule,每个rule包含有选择器信息和声明对象(样式信息)

-
render tree
生成render tree的时候会遍历dom树的节点,为每个节点找到css rule并根据优先级(老生常谈的权重判断方式)将多条rule合并生成最终该节点的样式信息添加到render tree上。
数据持久化
HTTP文件缓存

-
cache-control/expire 前者是相对时间,后者是绝对时间
// 前端设置 <meta http-equiv="Cache-Control" content="max-age=7200" /> <meta http-equiv="Expires" content="Mon, 16 Jul 2018 23:00:00 GMT" /> -
Etag和Last-Modified是返回头中的信息,当本地缓存失效时会将这些信息一起发送至服务端进行对比
-
服务端进行决策是否有更新,返回200或者304
localStorage
- 单个域名下的localStorage大小限制在几M
- 浏览器多个标签页打开同一域名页面时localStorage是共享的
- 简单的几个方法
getItem,setItem,removeItem,clear
sessionStorage
- 会话结束时(浏览器关闭)自动清空
Cookie
-
basics
- 单个域名下的cookie大小限制在4K
- 每个cookie都是
<key>=<value>的形式 - cookie类型为string
- cookie有域(domain)和路径(path)的概念,一般不可跨域访问,路径遵循子目录可访问的规则
- secure保证cookie在传输过程中加密
document.cookie='name=123;expires=date;path=path;domain=domain;secure' -
session cookie和持久性cookie
前者生命周期为浏览器会话期间,保存在内存中,后者一般会设置过期时间,保存在硬盘上,到期后才会被清空失效
-
HttpOnly属性

设置了HttpOnly的cookie只能通过请求头发送到服务端进行读写操作,避免了被前端js修改,保证了服务端验证cookie的安全性
-
操作
document.cookie = 'name=123' // add document.cookie = 'name=1234' // edit document.cookie = 'name=1234;expires=xxxx' // expires为过去时间,则delete
Web SQL和IndexedDB
在客户端进行数据存储,适用场景不是很多,也存在一些安全问题,且行且看
Application Cache
- 通过manifest配置文件实现本地缓存的解决方案
- 在第二次访问时,访问appCache,检查manifest文件是否更新,将更新的文件重新拉取并更新cache
- 离线存储的容量限制为5M,缓存文件必须和manifest同源
- 将被废弃,被sevice worker替代(后续pwa了解一下)
CacheStorage
这部分涉及到service worker,不是三言两语能说清,所以请转到 这里
虽发表于此,却毕竟为一人之言,又是每日学有所得之笔记,内容未必详实,看官老爷们还望海涵。