https://mp.weixin.qq.com/wiki?t=resource/res_main&id=mp1445241432
在线测试:目的在于测试开发者代码逻辑是否有误、是否符合预期。即便测试成功也不会发送内容给粉丝。所以可以随意测试。
获取access_token
在微信公众平台接口调试工具中,输入APPId和APPSecret获取access_token :mp.weixin.qq.com/debug/
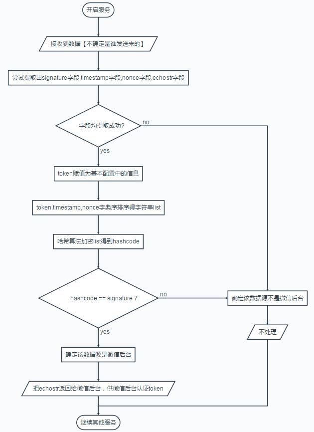
逻辑流程图

卡券
核销:客户使用券之后,券从客户端消失的过程,称之为核销- 线上核销:用户从全面进入一个H5网页后主动销券的过程,又称商城用券核销和自助核销
- 线下核销:客人到店后出示券码或串码,由收银员扫描完成核销动作,又称扫码核销或机具核销
线下核销过程
- 查询code接口:并在核销之前对非法状态的code(如转赠中、已删除、已核销等)做出处理。
HTTP请求方式: POSTURL:https://api.weixin.qq.com/card/code/get?access_token=TOKEN 参数:post数据+access_token { "card_id" : "card_id_123+", // 单张卡券的唯一标准 "code" : "123456789", //卡券id代表一类券,自定义code 卡券必填 code参数 "check_consume" : true //是否校验code的核销状态,填入true和false的返回数据不同 }- 核销code接口:消耗code接口,是核销券的唯一接口,开发者可以调用该接口对优惠券进行核销,该过程不可逆 https://api.weixin.qq.com/card/code/consume?access_token
- easyWechat:封装好的微信文档
UnionId 和 openId 的区别
unionId:开发者可通过OpenID来获取用户基本信息。特别需要注意的是,如果开发者拥有多个移动应用、网站应用和公众帐号,可通过获取用户基本信息中的unionid来区分用户的唯一性,因为只要是同一个微信开放平台帐号下的移动应用、网站应用和公众帐号,用户的unionid是唯一的。换句话说,同一用户,对同一个微信开放平台下的不同应用,unionid是相同的。
openId:在关注者与公众号产生消息交互后,公众号可获得关注者的OpenID(加密后的微信号,每个用户对每个公众号的OpenID是唯一的。对于不同公众号,同一用户的openid不同)。公众号可通过本接口来根据OpenID获取用户基本信息,包括昵称、头像、性别、所在城市、语言和关注时间。
订阅号和服务号可以关联同一个小程序
每个公众号主体可以关联10个同主体的小程序和3个不同主体的小程序