Dokcer 常用命令工作原理
-
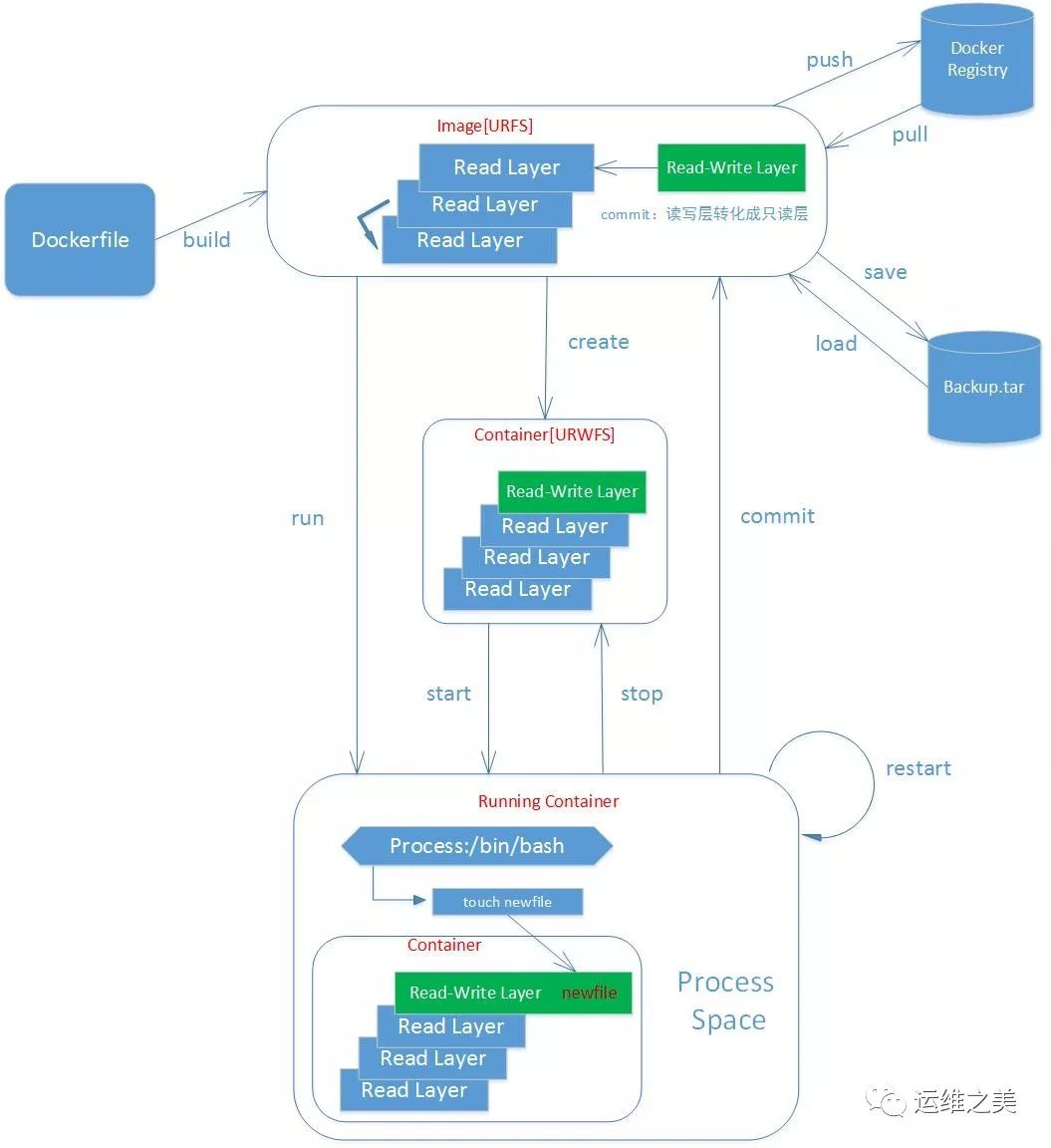
Docker 常用命令工作原理图

-
Image Layer(镜像层)
镜像可以看成是由多个镜像层叠加起来的一个文件系统,镜像层也可以简单理解为一个基本的镜像,而每个镜像层之间通过指针的形式进行叠加。

根据上图,镜像层的主要组成部分包括镜像层 ID、镜像层指针 「指向父层」、元数据「 Layer Metadata,包含了 Docker 构建和运行的信息和父层的层次信息」。
只读层和读写层「Top Layer」的组成部分基本一致,同时读写层可以转换成只读层「 通过docker commit 操作实现」。
-
Image(镜像,只读层的集合)
镜像是一堆只读层的统一视角,除了最底层没有指向外,每一层都指向它的父层。统一文件系统( Union File System)技术能够将不同的层整合成一个文件系统,为这些层提供了一个统一的视角,这样就隐藏了多层的存在。在用户的角度看来,只存在一个文件系统。镜像每一层都是不可写的,都是只读层。
-
Container(容器,一层读写层+多层只读层)
容器和镜像的区别在于容器的最上面一层是读写层「Top Layer」,在这里并没有区分容器是否在运行。
运行状态的容器「Running Container」是由一个可读写的文件系统「静态容器」+ 隔离的进程空间和其中的进程构成的。

隔离的进程空间中的进程可以对该读写层进行增删改,运行状态容器的进程操作都作用在该读写层上。每个容器只能有一个进程隔离空间。

Docker 常用命令说明
标识说明
-
Image(统一只读文件系统)

-
静态容器 (未运行的容器,统一可读写文件系统)

-
动态容器(运行中的容器,进程空间(包括进程)+ 统一可读写文件系统)

命令说明
Docker 生命周期相关命令
-
docker create < image-id >

该命令即为在只读文件系统上添加一层可读写层「Top Layer」,并生成可读写文件系统。该命令状态下容器为静态容器,并没有运行。
-
docker start | restart < container-id >

该命令即为在可读写文件系统添加一个进程空间和运行的进程,并生成一个动态容器。
docker stop即为docker start的逆过程。
-
docker run < image-id >

docker run = docker create + docker start
docker run 流程类似如下:

-
docker stop < container-id >

该指令向运行中的容器发一个 SIGTERM 信号,然后停止所有的进程。即为 docker start 的逆过程。
-
docker kill < container-id >

该指令向容器发送一个不友好的 SIGKILL 信号,相当于快速强制关闭容器。与 docker stop 的区别是 docker stop 是先发 SIGTERM 信号来清理进程,然后再发 SIGKILL 信号退出,整个进程是正常关闭的。
-
docker pause < container-id >

该指令用作暂停容器中的所有进程,使用 cgroup 的 freezer 顺序暂停容器里的所有进程。
docker unpause 为其逆过程即恢复所有进程,比较少使用。
-
docker commit < container-id >


该指令用作把容器的可读写层转化成只读层,即从容器状态「可读写文件系统」变为镜像状态「只读文件系统」,可理解为固化。
-
docker build

docker build = docker run 「运行容器 + 进程修改数据」+ docker commit「固化数据」,整个过程不断循环直至生成所需镜像。
循环一次便会形成一个新的层(新镜像 = 原镜像层 + 已固化的可读写层)
docker build 过程一般通过 dockerfile 文件来实现。
Docker 查询类命令
Docker 可查询的对象有:image、container、image/container 中的数据、系统信息(包括容器数、镜像数及其它)。
-
docker images

该指令用作列出镜像的顶层镜像(以顶层镜像 ID 来表示整个完整镜像),每个顶层镜像下面隐藏多个镜像层。
-
docker images -a

该指令用作列出镜像的所有镜像层。镜像层的排序以每个顶层镜像 ID 为首,依次列出每个镜像下的所有镜像层。
-
docker history < image-id >

该指令列出该镜像 ID 下的所有历史镜像。
-
docker ps

该指令用作列出所有运行中的容器。
-
docker ps -a

该指令用作列出所有容器,包括静态容器和动态容器。
-
docker inspect < container-id > or < image-id >

该指令用作提取出容器或镜像中最顶层的元数据。
-
docker info
该指令用作显示 Docker 系统信息,包括镜像和容器数。
Docker 操作类命令
-
docker rm < container-id >

该指令用作移除容器,默认只能对静态容器(非运行状态的)进行移除。如果要移除运行中的容器,需要使用 -f(force) 参数,即:docker rm -f <container-id>。
-
docker rmi < image-id >

该指令作用与 docker rm 类似,用作移除镜像。
-
docker exec < running-container-id >

该指令用于在运行状态的容器中执行一个新的进程。
-
docker export < container-id >

该指令用作持久化一个容器,会创建一个 tar 格式的文件。该文件移除了元数据和不必要的层,将多个层整合成了一个层,只保存了当前统一视角看到的内容。
如果你要持久化一个镜像,可以使用 docker save 指令。它与 docker export 的区别在于其保留了所有元数据和历史层。
通过 docker export 导出的容器再 docker import 到 Docker 中后,在 docker images –tree 命令只能看到一个镜像。而通过 docker save 保存后的镜像则不同,它能够看到这个镜像构建过程中的所有历史层。
docker export 和 docker save 两者更多的区别可参考「Docker 的 save 和 export 命令的区别」一文。
本文在 「Docker 常用命令原理图」的基础上整理和修改。
参考文档
http://www.google.comhttp://t.cn/RdC2419http://t.cn/RUfqHh9

今日思想
Reading makes a full man, conference a ready man, and writing an exact man.
阅读使人充实,交谈使人机智,写作使人精确。
——培根
更多精彩热文:


