
- 函数声明
1. 字面量 var f1 = function(){};
2. 关键词 function f2 = function(){};
3. 构造函数 var f3 = new Function();
归根结底都是通过new Function 的方式来创建的,js中一切皆对象,对象又分函数对象和普通对象,简单来说通过new Function创建的就称之为函数对象,其他的都是普通对象
- 原型对象
在js中每一个对象(普通对象、函数对象)都有一个__proto__ 属性,函数对象都有一个prototype属性,指向函数的原型对象
var obj = {};
var fn = function(){};
console.log(obj.__proto__); // {constructor: ƒ, __defineGetter__: ƒ, __defineSetter__: ƒ, hasOwnProperty: ƒ, …}
console.log(obj.prototype); // undefined
console.log(fn.__proto__); // ƒ () { [native code] }
console.log(fn.prototype); // {constructor: ƒ}
其中 prototype 就是原型对象,当然原型对象也是一个普通对象,它的作用主要是用来实现继承的,举个栗子:
var Animal = function(){
this.name = 'Tom';
}
Animal.prototype.say = function(){
console.log('I am ' + this.name)
}
var cat = new Animal();
var dog = new Animal();
cat.say(); // I am Tom
dog.say(); // I am Tom
这里原型继承的问题,暂且按下不表(皮这一下,很开心~~)
- 原型链
上文说到,每一个对象都有一个__proto__ 属性,那么这个属性究竟有什么用呢?先来看几个例子
var Animal = function(){
this.name = 'Tom';
}
var cat = new Animal();
console.log(cat.__proto__ === Animal.prototype); // true
console.log(Animal.prototype.__proto__ === Object.prototype); // true
console.log(Object.prototype.__proto__ === null); // true
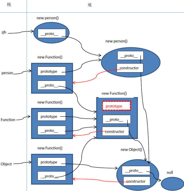
从这个例子中可以看出 __proto__ 属性指向构造函数的原型对象prototype,而prototype也是一个普通对象,也有__proto__属性,继续指向其构造函数,直到指向null,这样就形成了一个原型指向的链条,专业术语称之为原型链。 至于为什么最终是null,如果非要解释的话,引用道德经中的一句话:有,是万物之所始;无,是万物之所母。 此外,Function、Object作为js的内置函数对象,需要清楚一点,他们都是 new Function创建的
console.log(Function.constructor === Object.constructor); // true
- new 的实现过程
通过new 一个构造函数得到一个对象,看一下内部实现过程,有助于帮助理解原型链指向
-
声明一个对象 var obj = {};
-
obj.__proto__ = 构造函数.prototype;
-
改变this指针,通过call、apply让this指向第一步创建的obj;
-
返回对象obj;
function Animal(name){ this.name = name; } Animal.prototype.say = function(){ console.log('I am ' + this.name) } function myNew() { var obj = {}; // 是指还是new,不要纠结,只是模拟new的过程 var Constructor = [].shift.call(arguments); // 构造函数 Animal //constructor属性是在Animal.prototype对象中用来记录它指向的 构造函数 的属性 console.log(Constructor.prototype); // {say: ƒ, constructor: ƒ} say:ƒ() constructor:ƒ Animal(name) obj.__proto__ = Constructor.prototype; // 让obj.__proto__ 指向 Animal.prototype Constructor.apply(obj,arguments); // 让this指向obj return obj; } var cat= myNew(Animal,'Tom'); console.log(cat.name); // Tom cat.say(); // I am Tom console.log(cat.constructor); // ƒ Animal(name){ this.name = name; }
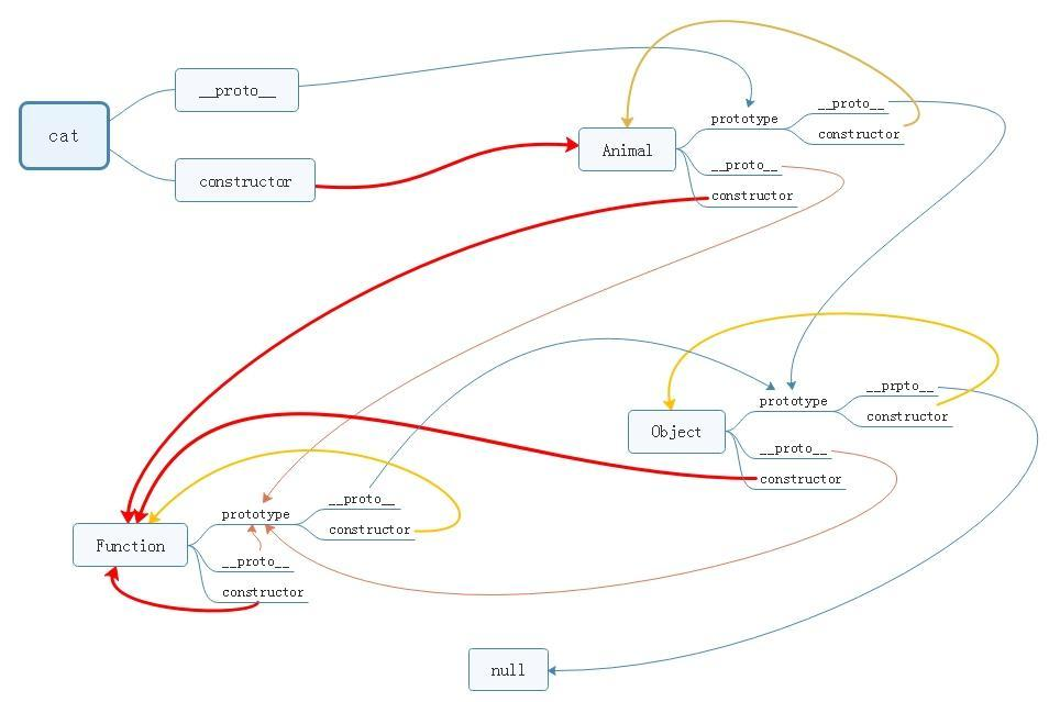
- 大招
如果以上内容还是不太明白,我自己做了张注解图(线条有点多而杂,见谅~~),以及代码案例帮助理解

// 几个概念:
// 普通对象是new Object而来的,所以 它的构造函数就是Object
// 函数对象是new Function而来的,所以 它的构造函数就是Function,Function、Object是new Function而来的
// 对象的__proto__ 指向构造函数的prototype
function Animal(){}
var cat = new Animal();
cat.constructor == Animal; // true
cat.__proto__ === Animal.prototype; // true
Animal.constructor === Function; // true
Animal.prototype.__proto__ === Object.prototype; // true 注:prototype是对象
Animal.__proto__ === Function.prototype; // true
Object.constructor === Function; // true
Object.__proto__ === Function.prototype; // true
Object.prototype.__proto__ === null; // true
Function.constructor === Function; // true
Function.__proto__ === Function.prototype; // true
Function.prototype.__proto__ === Object.prototype; // true
关于面向对象、继承推荐一篇超赞的文章:javascript面向对象编程,带你认识封装、继承和多态(侵立删),深度好文,值得一读!