最近使用了 mpvue 搭建并开发了公司一个小程序项目,周末花点时间研究一下 Vue.js 组件生命周期和小程序页面生命周期的调用顺序问题。
正文
准备知识
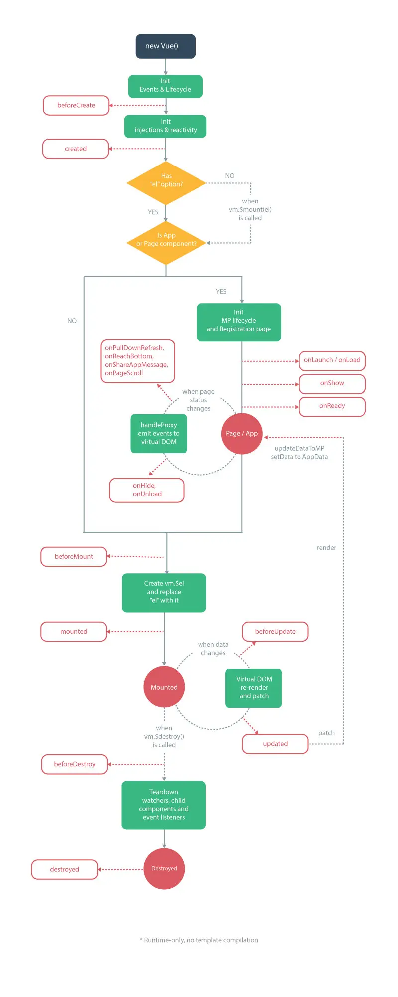
先上 mpvue 生命周期官方图解:

小程序只有一个 App 实例,对应 mpvue 项目的 App.vue 里面的内容,全页面共享,mpvue 为这个实例以及组件(组件包括:tabBar 页、普通页、一般组件)添加了 Vue.js 的一些生命周期方法。
当然这些生命周期并不是在 App 实例 和组件中都有。
页面之间
APP 实例
它的生命周期永远是最先执行的,顺序为:beforeCreate,created,onLaunch,beforeMount,mounted,onShow(后面例子省略这部分内容)。
一个页面
App.vue
|--- Page0.vue(默认打开页面)
Page0.vue 顺序执行:
beforeCreatecreatedonLoadonShowonReadybeforeMountmounted
多个页面
// app.json(注意顺序)
{
pages: [
'/pages/Page0/main',
'/pages/Page2/main',
'/pages/Page1/main',
]
}
// 页面结构
App.vue
|--- Page0.vue(默认页面)
|--- Page1.vue
|--- Page2.vue
小程序启动会注册 app.json 的 pages 属性中定义的所有页面,并依次触发每个页面的 beforeCreate,created,而这对函数的执行先后,取决于页面在 pages 属性中的顺序。
而小程序启动一定需要打开一个首页(这个首页一定是在 pages 中第一个),这个页面的 onLoad~mounted 是在最后一个页面的 created 之后执行:

页面之间跳转(也叫路由切换)
页面分:tabBar 页和普通页,两者之间跳转有限制:
- navigateTo, redirectTo 只能打开非 tabBar 页面
- switchTab 只能打开 tabBar 页面
表格内全部按顺序触发,
-开头的表示第一次进入才触发,+开头表示再次进入才触发,没有符号的表示每次进入都触发
1.open-type="navigate":
| 当前页面 | 目标页面 | 当前页触发 | 目标页面触发 |
|---|---|---|---|
| 普通页 | 普通页 | onHide | onLoad onShow onReady beforeMount + beforeUpdate mounted |
| 普通页 | tabBar页 | onUnload | - onLoad onShow - onReady - beforeMount - mounted |
| tabBar页 | 普通页 | onHide | onLoad onShow onReady beforeMount + beforeUpdate mounted |
| tabBar页 | tabBar页 | onHide | - onLoad onShow - onReady - beforeMount - mounted |
2.open-type="redirect":
| 当前页面 | 目标页面 | 当前页触发 | 目标页面触发 | 说明 |
|---|---|---|---|---|
| 普通页 | 普通页 | onUnload | onLoad onShow onReady beforeMount + beforeUpdate mounted |
|
| 普通页 | tabBar页 | 不支持 | ||
| tabBar页 | 普通页 | onUnload | onLoad onShow onReady beforeMount mounted |
|
| tabBar页 | tabBar页 | 不支持 |
3.open-type="reLaunch":
| 当前页面 | 目标页面 | 当前页触发 | 目标页面触发 |
|---|---|---|---|
| 普通页 | 普通页 | onUnload | onLoad onShow onReady beforeMount + beforeUpdate mounted |
| 普通页 | tabBar页 | onUnload | + onUnload onLoad onShow onReady beforeMount + beforeUpdate mounted |
| tabBar页 | 普通页 | onUnload | onLoad onShow onReady beforeMount + beforeUpdate mounted |
| tabBar页 | tabBar页 | onUnload | onLoad onShow onReady beforeMount + beforeUpdate mounted |
如果 reLaunch 当前页面,小程序框架以栈形式维护的页面,会顺序出栈并触发页面的 onUnload,然后触发当前页的:
- onLoad
- onShow
- onReady
- beforeMount
- beforeUpdate
- mounted
4.open-type="navigateBack",需要配合 delta 属性使用,它的表现同下面描述的左上角返回按钮。
- delta 超过
页面栈数量,返回到第一个页面 - delta <= 0 时,返回上一个页面
5.tabBar 点击切换
| 当前页触发 | 目标页面触发 |
|---|---|
| onHide | - onLoad onShow - onReady - beforeMount - mounted |
6.左上角返回按钮
这个按钮只在普通页中存在
| 当前页触发 | 目标页面触发 |
|---|---|
| onUnload | onShow |
最后
onLaunch和onError只存在于App 实例中,其他页面或组件替代onLaunch的是onLoad,没有onError
Demo 源码在此,后面找时间研究一下页面内使用一般组件时,他们生命周期的关系以及异步数据处理的问题。